XB-ART-58724
Nat Commun
2021 Dec 08;121:7145. doi: 10.1038/s41467-021-27458-3.
Show Gene links
Show Anatomy links
Optogenetic relaxation of actomyosin contractility uncovers mechanistic roles of cortical tension during cytokinesis.
???displayArticle.abstract???
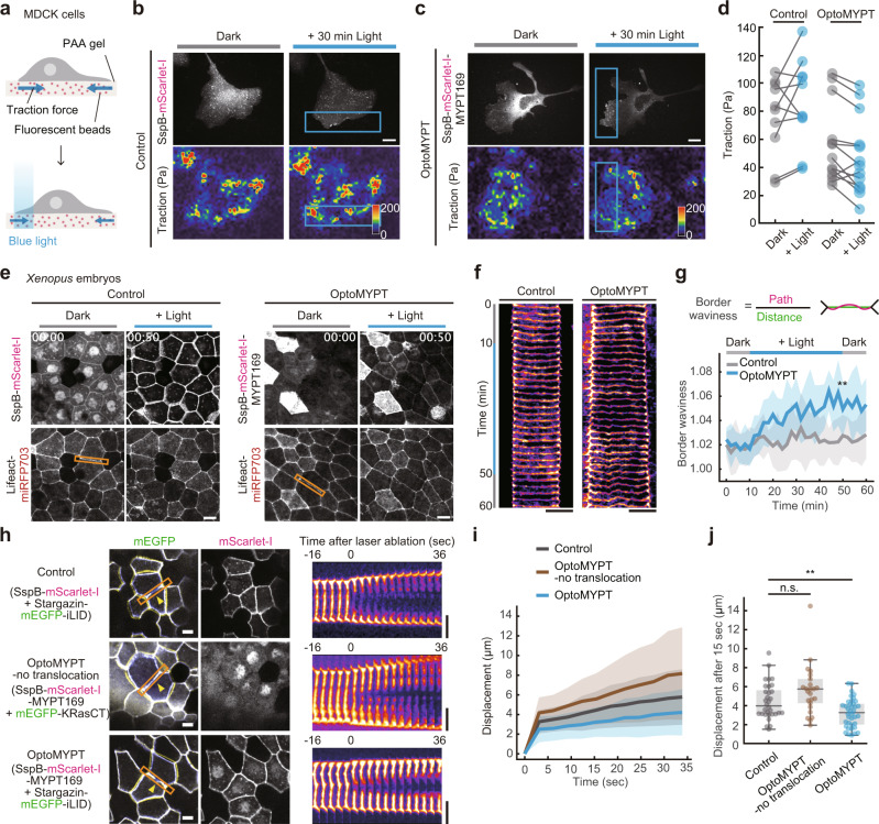
Actomyosin contractility generated cooperatively by nonmuscle myosin II and actin filaments plays essential roles in a wide range of biological processes, such as cell motility, cytokinesis, and tissue morphogenesis. However, subcellular dynamics of actomyosin contractility underlying such processes remains elusive. Here, we demonstrate an optogenetic method to induce relaxation of actomyosin contractility at the subcellular level. The system, named OptoMYPT, combines a protein phosphatase 1c (PP1c)-binding domain of MYPT1 with an optogenetic dimerizer, so that it allows light-dependent recruitment of endogenous PP1c to the plasma membrane. Blue-light illumination is sufficient to induce dephosphorylation of myosin regulatory light chains and a decrease in actomyosin contractile force in mammalian cells and Xenopus embryos. The OptoMYPT system is further employed to understand the mechanics of actomyosin-based cortical tension and contractile ring tension during cytokinesis. We find that the relaxation of cortical tension at both poles by OptoMYPT accelerated the furrow ingression rate, revealing that the cortical tension substantially antagonizes constriction of the cleavage furrow. Based on these results, the OptoMYPT system provides opportunities to understand cellular and tissue mechanics.
???displayArticle.pubmedLink??? 34880255
???displayArticle.pmcLink??? PMC8654997
???displayArticle.link??? Nat Commun
???displayArticle.grants??? [+]
19J20538 MEXT | Japan Society for the Promotion of Science (JSPS), 19K16207 MEXT | Japan Society for the Promotion of Science (JSPS), 19H05675 MEXT | Japan Society for the Promotion of Science (JSPS), 19H05798 MEXT | Japan Society for the Promotion of Science (JSPS), JPMJCR1654 MEXT | JST | Core Research for Evolutional Science and Technology (CREST)
Genes referenced: ppp1r12a
???attribute.lit??? ???displayArticles.show???
References [+] :
Aoki,
Stochastic ERK activation induced by noise and cell-to-cell propagation regulates cell density-dependent proliferation.
2013, Pubmed
Aoki, Stochastic ERK activation induced by noise and cell-to-cell propagation regulates cell density-dependent proliferation. 2013, Pubmed
Arnold, Anillin regulates epithelial cell mechanics by structuring the medial-apical actomyosin network. 2019, Pubmed , Xenbase
Burnette, A role for actin arcs in the leading-edge advance of migrating cells. 2011, Pubmed
Chapa-Y-Lazo, Polar relaxation by dynein-mediated removal of cortical myosin II. 2020, Pubmed
Charras, Blebs lead the way: how to migrate without lamellipodia. 2008, Pubmed
Du, A lipid-signaled myosin phosphatase surge disperses cortical contractile force early in cell spreading. 2009, Pubmed
Even-Ram, Myosin IIA regulates cell motility and actomyosin-microtubule crosstalk. 2007, Pubmed
Girard, Dynacortin contributes to cortical viscoelasticity and helps define the shape changes of cytokinesis. 2004, Pubmed
Green, Cytokinesis in animal cells. 2012, Pubmed
Guglielmi, An Optogenetic Method to Modulate Cell Contractility during Tissue Morphogenesis. 2015, Pubmed
Guntas, Engineering an improved light-induced dimer (iLID) for controlling the localization and activity of signaling proteins. 2015, Pubmed
Hara, Contraction and elongation: Mechanics underlying cell boundary deformations in epithelial tissue. 2017, Pubmed
Hara, Directional migration of leading-edge mesoderm generates physical forces: Implication in Xenopus notochord formation during gastrulation. 2013, Pubmed , Xenbase
Hara, Cell Boundary Elongation by Non-autonomous Contractility in Cell Oscillation. 2016, Pubmed
Heissler, Nonmuscle myosin-2: mix and match. 2013, Pubmed
Hirano, Interactions of the subunits of smooth muscle myosin phosphatase. 1997, Pubmed
Houk, Membrane tension maintains cell polarity by confining signals to the leading edge during neutrophil migration. 2012, Pubmed
Ito, Myosin phosphatase: structure, regulation and function. 2004, Pubmed
Iyer, Epithelial Viscoelasticity Is Regulated by Mechanosensitive E-cadherin Turnover. 2019, Pubmed
Izquierdo, Guided morphogenesis through optogenetic activation of Rho signalling during early Drosophila embryogenesis. 2018, Pubmed
Kelkar, Mechanics of the cellular actin cortex: From signalling to shape change. 2020, Pubmed
Kennedy, Rapid blue-light-mediated induction of protein interactions in living cells. 2010, Pubmed
Khaliullin, A positive-feedback-based mechanism for constriction rate acceleration during cytokinesis in Caenorhabditis elegans. 2018, Pubmed
Kimura, Regulation of myosin phosphatase by Rho and Rho-associated kinase (Rho-kinase). 1996, Pubmed
Kinoshita, Mechanical Stress Regulates Epithelial Tissue Integrity and Stiffness through the FGFR/Erk2 Signaling Pathway during Embryogenesis. 2020, Pubmed , Xenbase
Kiss, Myosin phosphatase interacts with and dephosphorylates the retinoblastoma protein in THP-1 leukemic cells: its inhibition is involved in the attenuation of daunorubicin-induced cell death by calyculin-A. 2008, Pubmed
Krueger, Principles and applications of optogenetics in developmental biology. 2019, Pubmed
Kunda, Moesin controls cortical rigidity, cell rounding, and spindle morphogenesis during mitosis. 2008, Pubmed
Kuragano, Nonmuscle myosin IIA and IIB differentially contribute to intrinsic and directed migration of human embryonic lung fibroblasts. 2018, Pubmed
Levskaya, Spatiotemporal control of cell signalling using a light-switchable protein interaction. 2009, Pubmed
Martínez-Ara, Optogenetic control of apical constriction induces synthetic morphogenesis in mammalian tissues. 2022, Pubmed
Matthews, Oncogenic Signaling Alters Cell Shape and Mechanics to Facilitate Cell Division under Confinement. 2020, Pubmed
Matzke, Direct, high-resolution measurement of furrow stiffening during division of adherent cells. 2001, Pubmed
Mii, Secreted Frizzled-related proteins enhance the diffusion of Wnt ligands and expand their signalling range. 2009, Pubmed , Xenbase
Mukhina, Alpha-actinin is required for tightly regulated remodeling of the actin cortical network during cytokinesis. 2007, Pubmed
Narumiya, Rho signaling, ROCK and mDia1, in transformation, metastasis and invasion. 2009, Pubmed
Natwick, Optimized iLID Membrane Anchors for Local Optogenetic Protein Recruitment. 2021, Pubmed
Niwa, Efficient selection for high-expression transfectants with a novel eukaryotic vector. 1991, Pubmed
Oakes, Optogenetic control of RhoA reveals zyxin-mediated elasticity of stress fibres. 2017, Pubmed
O'Connell, Distinct roles of the equatorial and polar cortices in the cleavage of adherent cells. 2001, Pubmed
Oshiro, Phosphorylation of moesin by rho-associated kinase (Rho-kinase) plays a crucial role in the formation of microvilli-like structures. 1998, Pubmed
Paluch, Focal Adhesion-Independent Cell Migration. 2016, Pubmed
Pollard, Mechanics of cytokinesis in eukaryotes. 2010, Pubmed
Reymann, Cortical flow aligns actin filaments to form a furrow. 2016, Pubmed
Ridley, Cell migration: integrating signals from front to back. 2003, Pubmed
Rodrigues, Kinetochore-localized PP1-Sds22 couples chromosome segregation to polar relaxation. 2015, Pubmed
Roney, Improvement of the reverse tetracycline transactivator by single amino acid substitutions that reduce leaky target gene expression to undetectable levels. 2016, Pubmed
Saitoh, Selective inhibition of catalytic activity of smooth muscle myosin light chain kinase. 1987, Pubmed
Sedzinski, Polar actomyosin contractility destabilizes the position of the cytokinetic furrow. 2011, Pubmed , Xenbase
Stachowiak, Mechanism of cytokinetic contractile ring constriction in fission yeast. 2014, Pubmed
Straight, Dissecting temporal and spatial control of cytokinesis with a myosin II Inhibitor. 2003, Pubmed
Tambe, Collective cell guidance by cooperative intercellular forces. 2011, Pubmed
Taneja, Precise Tuning of Cortical Contractility Regulates Cell Shape during Cytokinesis. 2020, Pubmed
Tinevez, Role of cortical tension in bleb growth. 2009, Pubmed
Totsukawa, Distinct roles of MLCK and ROCK in the regulation of membrane protrusions and focal adhesion dynamics during cell migration of fibroblasts. 2004, Pubmed
Tse, Preparation of hydrogel substrates with tunable mechanical properties. 2010, Pubmed
Turlier, Furrow constriction in animal cell cytokinesis. 2014, Pubmed
Uda, Efficient synthesis of phycocyanobilin in mammalian cells for optogenetic control of cell signaling. 2017, Pubmed
Uehata, Calcium sensitization of smooth muscle mediated by a Rho-associated protein kinase in hypertension. 1997, Pubmed
Valon, Optogenetic control of cellular forces and mechanotransduction. 2017, Pubmed
Vicente-Manzanares, Segregation and activation of myosin IIB creates a rear in migrating cells. 2008, Pubmed
Vicente-Manzanares, Non-muscle myosin II takes centre stage in cell adhesion and migration. 2009, Pubmed
Wagner, Local RhoA activation induces cytokinetic furrows independent of spindle position and cell cycle stage. 2016, Pubmed
Wang, Effects of the Laplace pressure on the cells during cytokinesis. 2021, Pubmed
Wiggan, ADF/cofilin regulates actomyosin assembly through competitive inhibition of myosin II binding to F-actin. 2012, Pubmed
Worthylake, RhoA and ROCK promote migration by limiting membrane protrusions. 2003, Pubmed
Wu, Localization of myosin phosphatase target subunit and its mutants. 2005, Pubmed
Yamamoto, Differential contributions of nonmuscle myosin IIA and IIB to cytokinesis in human immortalized fibroblasts. 2019, Pubmed
Yoneda, Tension at the surface of the dividing sea-urchin egg. 1972, Pubmed
Yonemura, Rho-dependent and -independent activation mechanisms of ezrin/radixin/moesin proteins: an essential role for polyphosphoinositides in vivo. 2002, Pubmed
Yusa, A hyperactive piggyBac transposase for mammalian applications. 2011, Pubmed
