Click here to close
Hello! We notice that you are using Internet Explorer, which is not supported by Xenbase and may cause the site to display incorrectly.
We suggest using a current version of Chrome,
FireFox, or Safari.
Mol Biol Evol
2021 Dec 09;3812:5704-5725. doi: 10.1093/molbev/msab271.
Show Gene links
Show Anatomy links
Two Functional Epithelial Sodium Channel Isoforms Are Present in Rodents despite Pronounced Evolutionary Pseudogenization and Exon Fusion.
Gettings SM, Maxeiner S, Tzika M, Cobain MRD, Ruf I, Benseler F, Brose N, Krasteva-Christ G, Vande Velde G, Schönberger M, Althaus M.
???displayArticle.abstract???
The epithelial sodium channel (ENaC) plays a key role in salt and water homeostasis in tetrapod vertebrates. There are four ENaC subunits (α, β, γ, δ), forming heterotrimeric αβγ- or δβγ-ENaCs. Although the physiology of αβγ-ENaC is well understood, for decades the field has stalled with respect to δβγ-ENaC due to the lack of mammalian model organisms. The SCNN1D gene coding for δ-ENaC was previously believed to be absent in rodents, hindering studies using standard laboratory animals. We analyzed all currently available rodent genomes and discovered that SCNN1D is present in rodents but was independently lost in five rodent lineages, including the Muridae (mice and rats). The independent loss of SCNN1D in rodent lineages may be constrained by phylogeny and taxon-specific adaptation to dry habitats, however habitat aridity does not provide a selection pressure for maintenance of SCNN1D across Rodentia. A fusion of two exons coding for a structurally flexible region in the extracellular domain of δ-ENaC appeared in the Hystricognathi (a group that includes guinea pigs). This conserved pattern evolved at least 41 Ma and represents a new autapomorphic feature for this clade. Exon fusion does not impair functionality of guinea pig (Cavia porcellus) δβγ-ENaC expressed in Xenopus oocytes. Electrophysiological characterization at the whole-cell and single-channel level revealed conserved biophysical features and mechanisms controlling guinea pig αβγ- and δβγ-ENaC function as compared with human orthologs. Guinea pigs therefore represent commercially available mammalian model animals that will help shed light on the physiological function of δ-ENaC.
Fig. 1. Proposed nomenclature of SCNN1 genes and structural features of the
human αβγ-ENaC. (A) The SCNN1 genes share a
canonical organization in which the coding DNA is distributed over at least 12 exons
(exons 2–13). Due to the high variability of exon 2, different predicted start codons
located on alternative exons preceding exon 2 as well as the absence of a likely start
codon on exon 2 in certain species, make an additional exon(-s) necessary and are
therefore depicted in a dashed box. Structural features obtained from the
cryo-EM-derived structure of human αβγ-ENaC were imposed to the respective encoding
exons. All structural features are highlighted with colored boxes. Only exon sizes and
not intron sizes are drawn to scale. (B) SCNN1 proteins share an
overall hand-like structure, including regions representing “finger,” “thumb,” “palm,”
“wrist,” and “knuckle,” holding a “ball of β-sheets” (shown in magenta). Transmembrane
regions are termed TM1 and TM2. The image shows the human ENaC α-subunit (Noreng et al. 2018). (C)
Surface model of the cryo-EM-derived structure of human αβγ-ENaC (Noreng et al. 2018). Gating Relief of
Inhibition by Proteolysis (GRIP) domains are highlighted in darker colors.
Fig. 2. Presence of SCNN1D in rodent families. Families marked in magenta
include species which lost a functional SCNN1D, that is, families
with pseudogene versions of SCNN1D. SCNN1D is
completely absent in the Heteromyidae marked in red. All families marked in blue
maintained intact SCNN1D genes. Families highlighted in dark blue
contain species in which exons 11 and 12 of SCNN1D are fused to a
“super-exon,” whereas light blue families do not include species with
SCNN1D exon fusion (w/o=without exon fusion). There is currently no
available genomic information of species representing the families highlighted in
gray. Note that the Caviidae family contains species with and without intact
SCNN1D. A list of all species that were analyzed is provided in
table 1. The classification of
rodents into 35 families is based on D’Elía et
al. (2019), the taxon Eumuroida was suggested by Steppan et al. (2004).
Fig. 3. Genomic organization and peptide sequences of guinea pig SCNN1D.
(A) All SCNN1 family members are depicted relative
to scale with the exception of an intron following SCNN1B exon 1,
which is located roughly 41 kb upstream of SCNN1B exon 2. Blue boxes
represent coding regions, gray boxes represent 3′-UTR, that is, sequences immediately
downstream of the respective stop codons to the first poly-adenylation sequence motif.
5′RACE analyses encompass exon/exon junctions and resulted in 5′-UTR sequence
information depicted in magenta. This is reflected in either alternative exons
upstream of SCNN1G (exons 1a and 1b) or alternative transcriptional
start sites of SCNN1D formally lacking any upstream exon. The fusion
of exon 11 and exon 12 to a “super-exon” 11* is depicted in black.
(B) Alignment of the amino acid sequences of the extracellular GRIP
domains, based on Noreng et al. (2020),
of human and guinea pig α- and δ-ENaC. Consensus sites for the protease furin are
highlighted in bold letters. P1 to P4 strands of the Gating Relief of Inhibition by
Proteolysis (GRIP) domains are highlighted in blue. (C) Alignment of
amino acid sequences that are part of the extracellular acidic cleft with the putative
sodium coordination sites (Asp-338 in human α-ENaC) highlighted in magenta.
(D) Alignment of amino acid sequences close to the beginning of the
second transmembrane domain (TM2) with the “super-exon” 11* of guinea pig δ-ENaC
highlighted in yellow. A full sequence alignment is provided in supplementary data 2, Supplementary Material online.
(E) The region coded by exons 11 (blue) and 12 (red) are
highlighted in the structure of the extracellular domain of the human ENaC α-subunit
(Noreng et al. 2020). The
magnification shows the region between Gln-509 and Ala-522 of the knuckle domain in
yellow. This corresponds to the region of incorporated amino acids in guinea pig
δ-ENaC due to exon fusion. (F) Surface representation of the
extracellular domain of human αβγ-ENaC, highlighting the presence of the region
between Q509 and A522 in yellow at the protein surface.
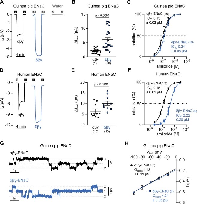
Fig. 4. Guinea pig δβγ-ENaC forms a functional channel when expressed in
Xenopus oocytes. (A) Transmembrane current
(IM) traces of oocytes expressing guinea pig αβγ- and
δβγ-ENaC as well as water-injected control oocytes at −60 mV holding potential.
Application of 100 µM amiloride is represented by black bars (a). (B)
Amiloride-sensitive current fractions (ΔIami) for guinea
pig αβγ- and δβγ-ENaCs (Student’s unpaired t-test with Welch’s
correction). (C) Amiloride IC50 values were determined
from concentration-response experiments for guinea pig αβγ- (black) and δβγ-ENaC
(blue). (D) Representative IM traces of
oocytes expressing human αβγ- and δβγ-ENaC at −60 mV holding potential.
(E) ΔIami for human αβγ- and δβγ-ENaC
(Student’s unpaired t-test). (F) Amiloride
IC50 values for human αβγ- (black) and δβγ-ENaC (gray) as determined from
concentration-response experiments. (G) Representative current traces
of guinea pig αβγ- and δβγ-ENaC expressing oocytes from cell-attached patch-clamp
recordings at a holding potential of −100 mV (c=closed; 1–2, number of open channels).
(H) Slope conductance (Gslope) of
guinea pig αβγ- and δβγ-ENaC, derived from linear regression of unitary channel
conductance at holding potentials between −100 to −20 mV. Numbers in parentheses
indicate (n).
Fig. 5. Isoform-specific control of ENaC activity by proteases and sodium.
(A) Representative transmembrane current
(IM) traces of human αβγ- and δβγ-ENaC expressing
oocytes, showing the determination of amiloride-sensitive fractions of
IM (ΔIami) before and after
application of chymotrypsin (2 µg/ml, CT, gray bar) with amiloride (100 µM, a, black
bar). (B) ΔIami were calculated as the
difference between IM at 3 min after wash-out of amiloride
and the IM under subsequent presence of amiloride. The
fold change (ΔIami after
chymotrypsin/ΔIami before chymotrypsin) is shown for
human αβγ- and δβγ-ENaC expressing oocytes that were exposed to chymotrypsin as shown
in panel (A), in comparison with identical control experiments
without chymotrypsin (Student’s paired t-test). (C,
D) Data from experiments with guinea pig ENaC expressing oocytes
that were identical to those shown in panels (A) and
(B). Statistical analysis shown in panel (D) was
performed with a Mann–Whitney U test. (E)
Representative IM trace showing sodium self-inhibition of
guinea pig αβγ- and δβγ-ENaC expressing oocytes. Application of amiloride is
represented by black bars (a) and [Na+] is represented by white (90 mM) and
gray (1 mM) bars. The perfusion was at a fast speed of 12 ml/min. (F)
The percentage of SSI is shown for guinea pig αβγ- and δβγ-ENaC (Student’s unpaired
t-test). SSI was calculated as (ΔIM
peak−ΔIM 3 min)/ΔIM
peak×100, where ΔIM peak= IM
under 90 mM [Na+] peak − IM under 1 mM
[Na+], and ΔIM
3 min=IM after 3 min under 90 mM
[Na+]−IM under 1 mM [Na+].
(G, H) Data obtained from experiments using human
αβγ- and δβγ-ENaC expressing oocytes. Experiments were identical to those shown in
panels (E) and (F). Statistical analysis of data
shown in panel (F) was performed using a Student’s unpaired
t-test with Welch’s correction. Numbers in parentheses indicate
(n).
Fig. 6. Both human and guinea pig δβγ-ENaC have increased activity compared with αβγ-ENaC at
high extracellular Na+ concentrations. (A) Representative
transmembrane current (IM) traces for guinea pig αβγ- and
δβγ-ENaC expressing oocytes as well as water-injected control oocytes. Boxes shaded in
gray represent the different extracellular [Na+] in mM.
(B) The IM values of guinea pig ENaC
expressing oocytes were plotted against the extracellular [Na+] and fitted
to the Michaelis–Menten equation allowing the estimation of
Vmax and the KM.
(C) The Vmax values and
KM values of guinea pig αβγ- and δβγ-ENaC expressing
oocytes (Mann–Whitney U test). (D–F) Similar to A–C
except for oocytes expressing human ENaC orthologs and separate water-injected control
oocytes. Data shown in panel (F) were statistically analyzed with
Student’s unpaired t-test with Welch’s correction. Numbers in
parentheses indicate (n).
Fig. 7. Reduced sodium self-inhibition is pivotal to ENaC activity at high extracellular
Na+ concentrations. (A) Representative transmembrane
current (IM) traces showing sodium self-inhibition (SSI),
determined with guinea pig αβγ-ENaC expressing oocytes, with and without prior
incubation with chymotrypsin (2 µg/ml in NMDG-ORS for 5 min). Application of amiloride
(100 µM) is represented by black bars (a) and [Na+] is represented by white
(90 mM) and gray (1 mM) bars. The perfusion speed was 12 ml/min. (B)
The percentage of SSI was plotted for guinea pig αβγ-ENaC with and without prior
incubation with chymotrypsin (Student’s unpaired t-test). SSI was
calculated as (ΔIM peak−ΔIM
3 min)/ΔIM peak×100, where
ΔIM peak=IM under 90 mM
[Na+] peak −IM under 1 mM [Na+],
and ΔIM 3 min=IM after 3 min
under 90 mM [Na+]−IM under 1 mM
[Na+]. (C) Representative IM
traces for guinea pig αβγ-ENaC expressing oocytes with and without prior incubation
with chymotrypsin (2 µg/ml for 5 min) across a range of extracellular Na+
concentrations ([Na+]), gray-shaded boxes). (D) The
IM from experiments shown in panel (C)
were plotted against the extracellular [Na+] and fitted to the
Michaelis–Menten equation allowing the estimation of the maximum
IM (Vmax) and the
[Na+] at which half of Vmax is reached
(KM). (E) The
Vmax values of guinea pig αβγ-ENaC with and without
prior incubation with chymotrypsin (Student’s unpaired t-test with
Welch’s correction). (F) The KM values of
guinea pig αβγ-ENaC with and without prior incubation with chymotrypsin (Mann–Whitney
U test). Numbers in parentheses indicate (n).
Fig. 8. The reduced sodium self-inhibition of human and guinea pig δβγ-ENaC generates
increased activity at high extracellular Na+ concentrations.
(A) Representative transmembrane current
(IM) traces of guinea pig αβγ- and δβγ-ENaC at different
extracellular Na+ concentrations ([Na+]). Recordings of a given
extracellular [Na+] were performed in individual oocytes. The perfusion
speed was 16 ml/min. (B, C) The percentage of sodium
self-inhibition for guinea pig and human ENaC expressing oocytes plotted against
logarithmic transformations of concentrations of extracellular [Na+]. SSI
was calculated as (ΔIM
peak−ΔIM 3 min)/ΔIM
peak×100, where ΔIM peak=IM
under X mM [Na+] peak −initial IM under 1 mM
[Na+], and ΔIM
3 min=IM after 3 min under X mM [Na+]−initial
IM under 1 mM [Na+]. Slopes (sl.) were
derived from linear regressions and P values, derived from ANCOVA,
demonstrate the difference between slopes. Numbers in parentheses indicate
(n).
Fig. 9. The loss of SCNN1D does not generally correlate with habitat
aridity. Geolocation data of the rodent species listed in table 1 were extracted from the Global Biodiversity
Information Facility (GBIF) and were used to plot the global distribution of
noninvasive rodent species of the clades Sciuromorpha, Supramyomorpha, and
Hystricomorpha. Global distribution of individual species is provided in supplementary figures 2–5, Supplementary Material online.
Observations for the indicated species were also plotted with corresponding habitat
aridity. Mixed effects models suggest that the absence or presence of functional
SCNN1D in the investigated species does not explain any significant
proportion variation in habitat aridity. The colors indicate absence or presence of
functional SCNN1D: Light blue=SCNN1D without exon
fusion; Dark blue=SCNN1D with exon fusion; Magenta=species without
functional SCNN1D (pseudogene and complete gene loss). Background
colors differentiate habitats following the generalized climate classification scheme
for aridity index values (Middleton and Thomas
1997). Species are ordered based on ascending median aridity within each
clade. The numbers to the right of the plots indicate the number of GBIF observations
that were extracted for each species.
Althaus,
Mechano-sensitivity of epithelial sodium channels (ENaCs): laminar shear stress increases ion channel open probability.
2007, Pubmed,
Xenbase
Althaus,
Mechano-sensitivity of epithelial sodium channels (ENaCs): laminar shear stress increases ion channel open probability.
2007,
Pubmed
,
Xenbase Antoine,
Middle Eocene rodents from Peruvian Amazonia reveal the pattern and timing of caviomorph origins and biogeography.
2012,
Pubmed Babini,
A new subunit of the epithelial Na+ channel identifies regions involved in Na+ self-inhibition.
2003,
Pubmed
,
Xenbase Baines,
Kinases as targets for ENaC regulation.
2013,
Pubmed Bigiani,
Does ENaC Work as Sodium Taste Receptor in Humans?
2020,
Pubmed Chandrashekar,
The cells and peripheral representation of sodium taste in mice.
2010,
Pubmed Chang,
Mutations in subunits of the epithelial sodium channel cause salt wasting with hyperkalaemic acidosis, pseudohypoaldosteronism type 1.
1996,
Pubmed Chen,
Functional Roles of Clusters of Hydrophobic and Polar Residues in the Epithelial Na+ Channel Knuckle Domain.
2015,
Pubmed Chraïbi,
Na self inhibition of human epithelial Na channel: temperature dependence and effect of extracellular proteases.
2002,
Pubmed
,
Xenbase Clauss,
Digestive anatomy, physiology, resting metabolism and methane production of captive maras (Dolichotis patagonum).
2019,
Pubmed Corpet,
Multiple sequence alignment with hierarchical clustering.
1988,
Pubmed Daeschler,
A Devonian tetrapod-like fish and the evolution of the tetrapod body plan.
2006,
Pubmed Fabre,
A glimpse on the pattern of rodent diversification: a phylogenetic approach.
2012,
Pubmed Fronius,
Epithelial Na+ channels derived from human lung are activated by shear force.
2010,
Pubmed
,
Xenbase Giraldez,
The epithelial sodium channel δ-subunit: new notes for an old song.
2012,
Pubmed Haerteis,
The delta-subunit of the epithelial sodium channel (ENaC) enhances channel activity and alters proteolytic ENaC activation.
2009,
Pubmed
,
Xenbase Hanukoglu,
Epithelial sodium channel (ENaC) family: Phylogeny, structure-function, tissue distribution, and associated inherited diseases.
2016,
Pubmed Ji,
Delta-subunit confers novel biophysical features to alpha beta gamma-human epithelial sodium channel (ENaC) via a physical interaction.
2006,
Pubmed Kashlan,
Na+ inhibits the epithelial Na+ channel by binding to a site in an extracellular acidic cleft.
2015,
Pubmed
,
Xenbase Kleyman,
Regulating ENaC's gate.
2020,
Pubmed Kleyman,
Epithelial Na+ Channel Regulation by Extracellular and Intracellular Factors.
2018,
Pubmed Knoepp,
Shear force sensing of epithelial Na+ channel (ENaC) relies on N-glycosylated asparagines in the palm and knuckle domains of αENaC.
2020,
Pubmed
,
Xenbase Kumar,
MEGA X: Molecular Evolutionary Genetics Analysis across Computing Platforms.
2018,
Pubmed Kuo,
Ion channels in renal disease.
2012,
Pubmed Maxeiner,
Evolution of the Autism-Associated Neuroligin-4 Gene Reveals Broad Erosion of Pseudoautosomal Regions in Rodents.
2020,
Pubmed Molloy,
Human furin is a calcium-dependent serine endoprotease that recognizes the sequence Arg-X-X-Arg and efficiently cleaves anthrax toxin protective antigen.
1992,
Pubmed Nie,
Regulation of epithelial sodium channels by cGMP/PKGII.
2009,
Pubmed
,
Xenbase Nomura,
All-Electrical Ca2+-Independent Signal Transduction Mediates Attractive Sodium Taste in Taste Buds.
2020,
Pubmed Noreng,
Structure of the human epithelial sodium channel by cryo-electron microscopy.
2018,
Pubmed Noreng,
Molecular principles of assembly, activation, and inhibition in epithelial sodium channel.
2020,
Pubmed Palmer,
Integrated control of Na transport along the nephron.
2015,
Pubmed Paudel,
The δ subunit of epithelial sodium channel in humans-a potential player in vascular physiology.
2021,
Pubmed Rossier,
Epithelial sodium transport and its control by aldosterone: the story of our internal environment revisited.
2015,
Pubmed Saxena,
Gene structure of the human amiloride-sensitive epithelial sodium channel beta subunit.
1998,
Pubmed Schild,
The epithelial sodium channel and the control of sodium balance.
2010,
Pubmed Sheng,
Furin cleavage activates the epithelial Na+ channel by relieving Na+ self-inhibition.
2006,
Pubmed
,
Xenbase Shimkets,
Liddle's syndrome: heritable human hypertension caused by mutations in the beta subunit of the epithelial sodium channel.
1994,
Pubmed Steppan,
Nuclear DNA phylogeny of the squirrels (Mammalia: Rodentia) and the evolution of arboreality from c-myc and RAG1.
2004,
Pubmed Waldmann,
Molecular cloning and functional expression of a novel amiloride-sensitive Na+ channel.
1995,
Pubmed
,
Xenbase Wesch,
Differential N termini in epithelial Na+ channel δ-subunit isoforms modulate channel trafficking to the membrane.
2012,
Pubmed
,
Xenbase Wichmann,
Evolution of epithelial sodium channels: current concepts and hypotheses.
2020,
Pubmed Wichmann,
An extracellular acidic cleft confers profound H+-sensitivity to epithelial sodium channels containing the δ-subunit in Xenopus laevis.
2019,
Pubmed
,
Xenbase Wichmann,
Incorporation of the δ-subunit into the epithelial sodium channel (ENaC) generates protease-resistant ENaCs in Xenopus laevis.
2018,
Pubmed
,
Xenbase Wu,
Camelid genomes reveal evolution and adaptation to desert environments.
2014,
Pubmed Zhang,
Distribution of aquaporins and sodium transporters in the gastrointestinal tract of a desert hare, Lepus yarkandensis.
2019,
Pubmed Zhao,
Characterization of a novel splice variant of δ ENaC subunit in human lungs.
2012,
Pubmed
,
Xenbase