Click here to close Hello! We notice that you are using Internet Explorer, which is not supported by Xenbase and may cause the site to display incorrectly. We suggest using a current version of Chrome, FireFox, or Safari.
XB-ART-58845
Cell Rep 2022 Jan 25;384:110287. doi: 10.1016/j.celrep.2021.110287.
Show Gene links Show Anatomy links

Proteomic screen reveals diverse protein transport between connected neurons in the visual system.

Schiapparelli LM, Sharma P, He HY, Li J, Shah SH, McClatchy DB, Ma Y, Liu HH, Goldberg JL, Yates JR, Cline HT.


???displayArticle.abstract???
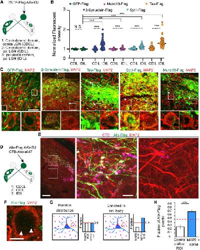
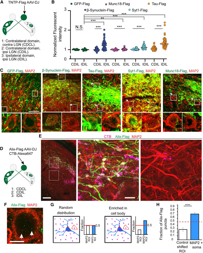
Intercellular transfer of toxic proteins between neurons is thought to contribute to neurodegenerative disease, but whether direct interneuronal protein transfer occurs in the healthy brain is not clear. To assess the prevalence and identity of transferred proteins and the cellular specificity of transfer, we biotinylated retinal ganglion cell proteins in vivo and examined biotinylated proteins transported through the rodent visual circuit using microscopy, biochemistry, and mass spectrometry. Electron microscopy demonstrated preferential transfer of biotinylated proteins from retinogeniculate inputs to excitatory lateral geniculate nucleus (LGN) neurons compared with GABAergic neurons. An unbiased mass spectrometry-based screen identified ∼200 transneuronally transported proteins (TNTPs) isolated from the visual cortex. The majority of TNTPs are present in neuronal exosomes, and virally expressed TNTPs, including tau and β-synuclein, were detected in isolated exosomes and postsynaptic neurons. Our data demonstrate transfer of diverse endogenous proteins between neurons in the healthy intact brain and suggest that TNTP transport may be mediated by exosomes.

???displayArticle.pubmedLink??? 35081342
???displayArticle.pmcLink??? PMC8906846
???displayArticle.link??? Cell Rep
???displayArticle.grants??? [+]

Species referenced: Xenopus laevis
Genes referenced: avd bdnf camk2g cfp dlg4 gpsm2 map2 mhc2-dab nhs otx2 pcyt1b pdcd6ip prss1 rbfox3 stx1a syt1
GO keywords: synaptic signaling [+]
???displayArticle.antibodies??? Cre Ab1


???attribute.lit??? ???displayArticles.show???
References [+] :
Altar, Anterograde transport of brain-derived neurotrophic factor and its role in the brain. 1997, Pubmed