XB-ART-58848
Cell Calcium
2022 Mar 01;102:102540. doi: 10.1016/j.ceca.2022.102540.
Show Gene links
Show Anatomy links
Injury-induced Erk1/2 signaling tissue-specifically interacts with Ca2+ activity and is necessary for regeneration of spinal cord and skeletal muscle.
Levin JB, Borodinsky LN.
???displayArticle.abstract???
The transition of stem cells from quiescence to proliferation enables tissues to self-repair. The signaling mechanisms driving these stem-cell-status decisions are still unclear. Ca2+ and the extracellular signal-regulated kinase (Erk1/2) are two signaling pathways that have the potential to coordinate multiple signals to promote a specific cellular response. They both play important roles during nervous system development but their roles during spinal cord and muscle regeneration are not fully deciphered. Here we show in Xenopus laevis larvae that both Ca2+ and Erk1/2 signaling pathways are activated after tail amputation. In response to injury, we find that Erk1/2 signaling is activated in neural and muscle stem cells and is necessary for spinal cord and skeletal muscle regeneration. Finally, we show in vivo that Erk1/2 activity is necessary for an injury-induced increase in intracellular store-dependent Ca2+ dynamics in skeletal muscle-associated tissues but that in spinal cord, injury increases Ca2+ influx-dependent Ca2+ activity independent of Erk1/2 signaling. This study suggests that precise temporal and tissue-specific activation of Ca2+ and Erk1/2 pathways is essential for regulating spinal cord and muscle regeneration.
???displayArticle.pubmedLink??? 35074688
???displayArticle.pmcLink??? PMC9542431
???displayArticle.link??? Cell Calcium
???displayArticle.grants??? [+]
Species referenced: Xenopus laevis
Genes referenced: en1 map2k1 mapk1 pax7 pnma2 ptpn11 sox2
GO keywords: axon regeneration [+]
???displayArticle.antibodies??? H3f3a Ab9 Mapk1/3 Ab20 Neuronal Ab5 Notochord Ab2 Pax7 Ab3 Somite Ab3 Sox2 Ab6
???displayArticle.morpholinos??? map2k1 MO3
???attribute.lit??? ???displayArticles.show???
|
|
Graphical Abstract |
|
|
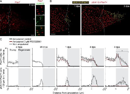
Fig. 1. Erk1/2 is activated in spinal cord upon injury. Stage-42 larvae were fixed 20 min post-amputation, then processed for transverse sectioning of the tail and co-immunostaining for Sox2 (neural stem cell), Xen1 (pan neuronal membrane) and pErk1/2 (phosphorylated/activated Erk1/2). Non-amputated siblings were fixed, embedded, and sectioned alongside amputated larvae including up to 105 μm posterior to the plane of amputation. A, Representative maximum-intensity projections of tissue sections at the indicated distance anterior to the plane of amputation. Scale bar: 10 μm. B, In approximately every other tissue section, all cells identified by DAPI and within the spinal cord delineated by Xen1 staining were analyzed for Sox2 and pErk1/2 fluorescent signal above an intensity threshold. Sections were pooled by distance from amputation (0 μm) into 50-μm bins: -x posterior (non-amputated only) and +x anterior. Data are mean±SEM percent of Sox2+ (9â42 cells/section except for amputated samples within 112 μm of the amputation: 0â24 cells/section) and Sox2- (8â44 cells/section) cells that are pErk1/2+. N ⥠3 independent experiments for total n = 4â6 larvae per treatment group. Difference in% pErk1/2+ between amputated and non-amputated larvae was analyzed by ANOVA by bin, and color-coded stars indicate *p < 0.05, **p < 0.001 in Sox2+ (dark blue) or Sox2- (light blue) cells. |
|
|
Fig. 2. Erk1/2 is activated in muscle satellite cells participating in regeneration. Stage-39 larvae were incubated immediately following amputation with either Mek1/2 inhibitor (3 µM PD0325901) or only vehicle (0.1% DMSO; control) for 2â20 min or 1â3 days at 21 °C, and then processed for whole-mount Pax7 (muscle satellite cell) and pErk1/2 (activated Erk1/2) immunostaining. A, Representative maximum-intensity projections of larvae at 2 days post-amputation (dpa). Arrows indicate cells that are Pax7+/pErk1/2+. In A, B, dashed lines delineate the border between stump and regenerated muscle. a: anterior, p: posterior. B, Representative volume renderings (Imaris) showing all Pax7+/pErk1/2- nuclei (red) and Pax7+/pErk1/2+ nuclei (yellow). Scale bars: 100 (A left, B) and 10 (A right) µm. C, Data are mean±SEM number of immunopositive cells in each 30 µm-wide region along the longitudinal axis of the tail up to 500 µm anterior to the amputation (0 µm) and the regenerating tail (gray shading). N = 3 experiments per time point with n = 3 larvae per treatment per experiment. Two-way ANOVA compared the total number of Pax7+ cells in the posterior 500 µm of stump or in the regenerate with or without 3 µM PD0325901 at 1â3 dpa; *p < 0.05; mpa: min post-amputation. |
|
|
Fig. 3. Erk1/2 signaling is important for cell proliferation in the regenerating tail. Stage-39 larvae were incubated immediately following amputation with Mek1/2 inhibitor (3 µM PD0325901), Shp2 inhibitor (20 or 50 µM SHP099), or only vehicle (0.1 or 0.5% DMSO; control) for 1â3 days at 21 °C, and then processed for whole-mount immunostaining for PH3 (mitotic cell) and Sox2 (neural stem cell). A, Representative maximum-intensity projections. Dashed, blue line delineates the border between stump and regenerated muscle. White line delineates analyzed region. Purple line shows the outside edge of the fin; a: anterior, p: posterior. Scale bar: 100 (top) or 10 (bottom) µm. Arrows indicate cells that are immunopositive for PH3 and Sox2. B, C, Data are mean±SEM (B), mean+SEM (C) or geometric mean±95% CI (C lower right) number of PH3+ cells (B, C) or PH3+/Sox2+ cells (C) in the regenerating tail (regenerate) and in the first 300â500 µm anterior to the amputation (stump), excluding the fin. Triangles show means (B, C) or geometric means (C lower right) from independent experiments. For each timepoint, N = 3â4 experiments with n = 3â6 larvae per treatment per experiment. Statistical analyses were performed by two-way ANOVA (B, C) followed by Dunnett's means comparison (C); *p < 0.05, **p < 0.001. |
|
|
Fig. 4. Activation of the Erk1/2 signaling pathway is important for muscle and spinal cord regeneration. Stage-39 larvae were incubated immediately following amputation with Mek1/2 inhibitor (0.1â3 µM PD0325901), Shp2 inhibitor (20 or 50 µM SHP099) or only vehicle (0.1 or 0.5% DMSO; control; 0 µM) and then grown for 3 days at 21 °C and processed for whole-mount immunostaining for 12/101 (skeletal muscle) and Sox2 (neural stem cell). A, Representative maximum-intensity projections (MIPs). Dashed lines delineate the border between stump and regenerated muscle; a: anterior, p: posterior. Scale bar: 50 µm. B-E, Data are back-transformed mean±95% CI length of the regenerated spinal cord stained by Sox2 and measured in MIPs of the regenerating tail (B, D) or geometric mean±95% CI sum of the area stained by 12/101 in the regenerating tail measured in each frame of the z-stack (C, E). Triangles show back-transformed (B, D) or geometric (C, D) means from independent experiments. B-E, N = 3â4 experiments with n = 3â6 larvae per treatment per experiment. Statistical analyses were performed by two-way ANOVA (BâE) followed by Dunnett's means comparison (CâE); *p < 0.05, **p < 0.001. |
|
|
Fig. 5. Tissue-specific requirement for Erk1/2 activation for spinal cord and muscle regeneration. One-cell-stage embryos were injected with 9â11 pmol map2k1.L-targeted morpholino (map2k1.L-mo) mixed with 11â13 pmol complementary, caging photo-morpholino. Animals were grown in the dark, exposed to UV for 3 min 4â6 h prior to amputation at stage 39 to uncage the map2k1.L-mo, and then allowed to regenerate for 3 days in the dark at 21 °C. A, D, Images are representative maximum-intensity projections (MIPs) with dashed lines delineating the border between stump and regenerated muscle; a: anterior, p: posterior Scale bar: 100 µm. AâC, Controls are WT siblings exposed to UV and grown under the same conditions. DâF, Larvae with map2k1.L-mo only in the spinal cord were generated by replacing the neural plate of stage 12.5â13 WT embryos with neural plate from their siblings with global map2k1.L-mo. Controls were generated by grafting neural plate from WT siblings onto WT embryos which were then exposed to UV and grown under the same conditions. Data in B, C, E, F, are mean+SEM length of regenerated spinal cord stained by Sox2 (neural stem cell) and measured in MIPs of the regenerating tail (B, E) or back-transformed mean±95% CI sum of the area stained by 12/101 (mature skeletal muscle) in the regenerating tail and measured in each frame of the z-stack (C, F). Scattered triangles represent means (B, E) or back-transformed means (C, F) of independent experiments. N = 5â6 experiments with n = 3â9 larvae per treatment per experiment. Statistical analyses were performed by two-way ANOVA; *p < 0.05, **p < 0.001. |
|
|
Fig. 6. Injury enhances Ca2+ activity that persists in regenerating tissues. AâC, Stage-39 larvae globally expressing GCaMP6s were time-lapse-imaged before and after amputation using a fluorescent stereoscope at 0.5 Hz. The number of transients lateral to the myotome and up to 800 µm from the amputation site were counted during 25 â 10 min before and 10 â 30 min following the amputation. Immobilized larvae were incubated with indicated drugs or only vehicle starting just after the first imaging period, 10 min prior to amputation (t = 0). Sham experienced the same embedding and anesthesia procedures as the other groups but were not amputated. A top, Schematic of a stage-39 larva (illustration adapted from Nieuwkoop and Faber, 1994) showing the region imaged (blue box). (A middle, bottom) Images are from a representative larva before and after amputation (red arrowheads). Cells exhibiting Ca2+ transients are outlined with colors corresponding to transient frequency per 15 min. B, Example trace of a single cell showing multiple Ca2+ transients. C, Data are mean+SEM number of Ca2+ transients per 5 min, n = 6â9 larvae per treatment. Statistical analysis was performed by ANOVA comparing the change in total number of transients during the first 15 min of imaging before and after amputation in each larva, followed by Dunnett's means comparison to vehicle-only amputated larvae. D, Larvae (n = 12) globally expressing GCaMP6s were amputated at stage 39, grown at 21 °C for 22â26 h, and then embedded and imaged as described above for 10 min. Data are mean+SEM number of Ca2+ transients per 0.1 mm2 of tail per 5 min. D, E, Scattered triangles represent values for individual larvae. E, Larvae expressing GCaMP6s only in the spinal cord were generated by replacing the neural plate of stage 13â14 WT embryos with neural plate from their siblings globally expressing GCaMP6s. The resulting larvae were time-lapse imaged at stage 42 from 30 to 10 min before and 10 to 50 min following amputation at 0.5 Hz. The schematic shows a stage-42 larva with the region imaged delineated by the blue box. Red arrows mark the site of amputation. Larvae were incubated with indicated drugs or only vehicle starting 10 min prior to amputation. Nav/Cavi is a mixture of voltage-gated Na+ and Ca2+ channel blockers: 1 µM GIVA Ï-conotoxin, 20 nM calcicludine, 1 µM flunarizine, and 1 µg/ml tetrodotoxin. Sham larvae experienced the same embedding and anesthesia procedures as other groups but were not amputated. For each larva, Ca2+ transients in the region of spinal cord that was visible during both imaging periods were counted. Data are geometric mean±95%CI percent change in the number of Ca2+ transients per 5 min before and after the amputation for each larva, n = 8â13 larvae per treatment. D, E, Statistical analyses were performed by ANOVA followed by Tukey's means comparison (D) or Dunnett's means comparison to vehicle-only amputated larvae (E). In CâE, *p < 0.05, **p < 0.001. |
|
|
Figure S1. Mek1/2 or Shp2 inhibition reduces active Erk1/2 in injured and regenerating tail. Stage-39 larvae were incubated immediately following amputation with either Mek1/2 (A; 3 µM PD0325901) or Shp2 (B; 50 µM SHP099) inhibitor or only vehicle (0.1 or 0.5% DMSO; control) for 24â26 h at 21 °C, and then processed for whole-mount, pErk1/2 immunostaining. Images are representative maximum-intensity projections. Scale bars: 100 µm. a: anterior, p: posterior. |
|
|
Figure S2. Assessment of tissue regeneration in amputated larvae. Stage-39 larvae were amputated, allowed to regenerate for 1 to 5 days, then fixed and processed for whole-mount immunostaining for tissue-specific markers. Images are representative maximum-intensity projections. Arrowheads indicate the site of amputation. A, Colocalization of pan-neuronal cell membrane marker (Xen1) and neural stem cells (Sox2) at 3 dpa. B, Larvae were incubated following amputation with either vehicle-only (0.1% DMSO; control) or Mek1/2 inhibitor (10 μM PD98059) and organized muscle chevrons were counted under brightfield illumination 30 min post-amputation and again before fixation at 3 days post-amputation (dpa). Data are mean±SEM number of organized chevrons; N = 5 experiments with n = 7â9 larvae per treatment per experiment. C, Muscle chevron organization through 5 dpa shown by 12/101 staining (mature skeletal muscle). The purple line delineates a single, organized muscle chevron. The region measured for regenerated skeletal muscle is outlined in red. D, The amputation site (white arrowheads) was determined by notochord staining (Tor70) and morphology, and the length of spinal cord (red, dashed line; Sox2) and notochord were measured from this site. E, Quantification of the regeneration timecourse for spinal cord (solid line; Sox2) and muscle (dashed line; 12/101) regeneration during the first 3 days at 21 °C after amputation at stage 39. N ⥠3 experiments with n = 3â6 larvae per treatment per experiment. Scale bars: 50 (A) or 100 (C, D) µm. |
|
|
Figure S3. Erk1/2 activation is important for notochord regeneration. A-C, Stage-39 larvae were incubated immediately following amputation with Mek1/2 inhibitor (0.1â3 µM PD0325901), Shp2 inhibitor (20 or 50 µM SHP099), or only vehicle (0.1 or 0.5% DMSO; control) for 3 days at 21 °C and then fixed and processed for whole-mount immunostaining. A, Representative maximum-intensity projections (MIPs). White arrowheads indicate amputation site; a: anterior, p: posterior. Scale bar: 100 µm. Notochord was identified by Tor70 or MZ15 staining, or by morphology apparent in the background of Sox2 staining (red arrowhead indicates distal tip of notochord). B, C, Data are mean+SEM length of the regenerated notochord measured in MIPs of the regenerating tail. N = 3 experiments with n = 4â6 larvae per treatment per experiment. Horizontal lines show the control mean and the gray areas show their errors. Statistical analysis was performed by Friedman's nonparametric analysis on the experiment means, followed by Dunn's multiple comparisons (B) or two-way ANOVA followed by Dunnett's means comparison (C); *p < 0.05, **p < 0.001. |
|
|
Figure S4. Mek1/2 inhibition with PD98059 reduces muscle regeneration. Stage-39 larvae were incubated immediately following amputation with Mek1/2 inhibitor (10 µM PD98059) or only vehicle (0.1% DMSO; control; 0 µM) and then grown for 5 days at 21 °C and processed for whole-mount immunostaining for 12/101 (skeletal muscle). A, Representative maximum-intensity projections. Dashed lines delineate the border between stump and regenerated muscle; a: anterior, p: posterior. Scale bar: 100 µm. B, Data are mean+SEM sum of the area stained by 12/101 in the regenerating tail measured in each frame of the z-stack N = 4 experiments with n = 6 larvae per treatment per experiment. Triangles show means from independent experiments. Statistical analysis was performed by two-way ANOVA; **p < 0.001. |
|
|
Figure S5. Genetic knockdown of Mek1/2 and neural tissue grafting. A-D, One-cell-stage embryos were injected with 3â11 pmol map2k1.L-targeted morpholino (map2k1.L-mo) without (A, B) or with (C, D) 4â13 pmol complementary, caging photo-morpholino (photo-mo), or with 9 pmol random control morpholino (control-mo; A, B), then grown to stage 22, 29, 32 or 39 (A, B), or 41 (C, D) and processed for Western blot assay of a single stage per experiment. A, C, Representative full-length Western blots of whole-cell lysates pooled from 3 larvae per lane. C, D, Injected animals and non-injected siblings (WT) were grown in the dark, then exposed (+UV) or not (-UV) to UV for 3 min 4â6 h prior to stage 39 to uncage the map2k1.L-mo, and then grown for another 24 h in the dark at 21 °C then processed for Western blot assay. Results were corroborated in at least 4 independent experiments. B, D, Band signal intensity was quantified using ImageJ. Data are mean±SEM percent difference in Mek1/2 signal between experimental and control lanes normalized to the loading control (Gapdh or alpha-tubulin). E, The neural plate of stage 13â14 WT embryos was replaced with neural plate from siblings expressing GFP or GCaMP6s or containing map2k1.L-mo (schematic). Image shows a representative GFP-expressing neural tissue-grafted larva at stage 41. |
|
|
Figure S6. Genetic inhibition of Erk1/2 signaling reduces notochord regeneration. One-cell-stage embryos were injected with 9â11 pmol map2k1.L-targeted morpholino (map2k1.L-mo) mixed with 11â13 pmol complementary, caging photo-morpholino. Animals were grown in the dark and then exposed to UV for 3 min 4â6 h prior to amputation at stage 39 to uncage the map2k1.L-mo, then allowed to regenerate for 3 days in the dark at 21 °C, fixed and processed for whole-mount immunostaining, and imaged with a confocal microscope. A, C, Images are representative maximum-intensity projections (MIPs) showing notochord identified by Tor70 staining. White arrowheads indicate amputation site; a: anterior, p: posterior. Scale bar: 100 µm. A, B, Controls are WT siblings exposed to UV and grown under the same conditions. C, D, Larvae with map2k1.L-mo only in the spinal cord were generated by replacing the neural plate of stage 12.5â13 WT embryos with neural plate from their siblings with global map2k1.L-mo. Controls were generated by grafting neural plate from WT siblings onto WT embryos which were then exposed to UV and grown under the same conditions. Data are mean+SEM length of the regenerated notochord measured in MIPs of the regenerating tail. N = 5â6 experiments with n = 3â9 larvae per treatment per experiment. Scattered triangles show means of independent experiments. Statistical analyses were performed by two-way ANOVA; *p < 0.05, **p < 0.001. |
|
|
Figure S7. Mek1/2 inhibition reduces Erk1/2 activation in acutely amputated tail and spinal cord. Stage-42 larvae were incubated with Mek1/2 inhibitor (10 µM PD0325901) or only vehicle (0.1% DMSO; control) starting 10 min prior to amputation and then processed for whole-mount immunostaining for pErk1/2 and spinal cord-specific markers. Images are representative maximum-intensity projections of whole tail (A) or only spinal cord (B). Dashed lines show the amputation site. Blue boxes indicate the average region imaged in vivo for Ca2+ activity in Fig. 6 AâC (A) and Fig. 6 E (B). Scale bars: 100 µm. a: anterior, p: posterior. |
|
|
Still from Video 1. Ca2+ activity in tissue lateral to the axial musculature acutely after injury. Stage-39 control larva globally expressing GCaMP6s was imaged from 10 to 13 min following tail amputation immediately anterior to the injury with 25x magnification and 0.5 Hz. Playback at 40x and x-y resolution reduced to 10% of original. Arrows indicate the plane of amputation. Scale bar: 100 µm. |
|
|
Still from Video 2. Ca2+ activity at 1 day post amputation. Control larva globally-expressing GCaMP6s and imaged 1 day post-amputation (performed at stage 39) with 25x magnification and 0.5 Hz. Three-min clip with playback at 40x and x-y resolution reduced to 20% of original. Arrows indicate the plane of amputation. Scale bar: 100 µm. |
|
|
Still fromVideo 3. Ca2+ activity in the spinal cord acutely after injury. Stage-42 control larva expressing GCaMP6s only in the spinal cord was imaged from 10 to 13 min following tail amputation immediately anterior to the injury with 40x magnification and 0.5 Hz. Playback at 40x and x-y resolution reduced to 50% of original. Arrows indicate the plane of amputation. Scale bar: 50 µm. |
References [+] :
Allen,
Hepatocyte growth factor activates quiescent skeletal muscle satellite cells in vitro.
1995, Pubmed
Allen, Hepatocyte growth factor activates quiescent skeletal muscle satellite cells in vitro. 1995, Pubmed
Barrett, The discovery of the benzhydroxamate MEK inhibitors CI-1040 and PD 0325901. 2008, Pubmed
Belgacem, Sonic hedgehog signaling is decoded by calcium spike activity in the developing spinal cord. 2011, Pubmed , Xenbase
Bolce, Ventral ectoderm of Xenopus forms neural tissue, including hindbrain, in response to activin. 1992, Pubmed , Xenbase
Borodinsky, Activity-dependent homeostatic specification of transmitter expression in embryonic neurons. 2004, Pubmed , Xenbase
Bunda, Inhibition of SHP2-mediated dephosphorylation of Ras suppresses oncogenesis. 2015, Pubmed
Carafoli, Why Calcium? How Calcium Became the Best Communicator. 2016, Pubmed
Cardozo, Reduce, reuse, recycle - Developmental signals in spinal cord regeneration. 2017, Pubmed
Chakkalakal, The aged niche disrupts muscle stem cell quiescence. 2012, Pubmed
Chen, Control of muscle regeneration in the Xenopus tadpole tail by Pax7. 2006, Pubmed , Xenbase
Chen, Ultrasensitive fluorescent proteins for imaging neuronal activity. 2013, Pubmed
Chen, Satellite cells in ageing: use it or lose it. 2020, Pubmed
Christen, Spatial response to fibroblast growth factor signalling in Xenopus embryos. 1999, Pubmed , Xenbase
Cornelison, Single-cell analysis of regulatory gene expression in quiescent and activated mouse skeletal muscle satellite cells. 1997, Pubmed
Dumont, Intrinsic and extrinsic mechanisms regulating satellite cell function. 2015, Pubmed
English, New insights into the control of MAP kinase pathways. 1999, Pubmed
Ferrari, Calcium signaling in the developing Xenopus myotome. 1999, Pubmed , Xenbase
Gaete, Spinal cord regeneration in Xenopus tadpoles proceeds through activation of Sox2-positive cells. 2012, Pubmed , Xenbase
Garcia Fortanet, Allosteric Inhibition of SHP2: Identification of a Potent, Selective, and Orally Efficacious Phosphatase Inhibitor. 2016, Pubmed
Gargioli, Cell lineage tracing during Xenopus tail regeneration. 2004, Pubmed , Xenbase
Goldshmit, Fgf2 improves functional recovery-decreasing gliosis and increasing radial glia and neural progenitor cells after spinal cord injury. 2014, Pubmed
Goldshmit, Fgf-dependent glial cell bridges facilitate spinal cord regeneration in zebrafish. 2012, Pubmed
Griger, Loss of Ptpn11 (Shp2) drives satellite cells into quiescence. 2017, Pubmed
Gu, Distinct aspects of neuronal differentiation encoded by frequency of spontaneous Ca2+ transients. 1995, Pubmed , Xenbase
Gu, Spontaneous neuronal calcium spikes and waves during early differentiation. 1994, Pubmed , Xenbase
Gurtner, Wound repair and regeneration. 2008, Pubmed
Hamilton, Non-canonical Hedgehog signaling regulates spinal cord and muscle regeneration in Xenopus laevis larvae. 2021, Pubmed , Xenbase
Hamon, Linking YAP to Müller Glia Quiescence Exit in the Degenerative Retina. 2019, Pubmed , Xenbase
Hayashi, Transcriptional regulators in the Hippo signaling pathway control organ growth in Xenopus tadpole tail regeneration. 2014, Pubmed , Xenbase
Jones, ERK1/2 is required for myoblast proliferation but is dispensable for muscle gene expression and cell fusion. 2001, Pubmed
Kook, Cyclic mechanical stress suppresses myogenic differentiation of adult bovine satellite cells through activation of extracellular signal-regulated kinase. 2008, Pubmed
Koyama, Interaction of scaffolding adaptor protein Gab1 with tyrosine phosphatase SHP2 negatively regulates IGF-I-dependent myogenic differentiation via the ERK1/2 signaling pathway. 2008, Pubmed
Lin, Regeneration of neural crest derivatives in the Xenopus tadpole tail. 2007, Pubmed , Xenbase
Lin, Transgenic analysis of signaling pathways required for Xenopus tadpole spinal cord and muscle regeneration. 2012, Pubmed , Xenbase
Lin, Requirement for Wnt and FGF signaling in Xenopus tadpole tail regeneration. 2008, Pubmed , Xenbase
Llorens-Bobadilla, A latent lineage potential in resident neural stem cells enables spinal cord repair. 2020, Pubmed
Love, Amputation-induced reactive oxygen species are required for successful Xenopus tadpole tail regeneration. 2013, Pubmed , Xenbase
McHedlishvili, A clonal analysis of neural progenitors during axolotl spinal cord regeneration reveals evidence for both spatially restricted and multipotent progenitors. 2007, Pubmed
Michailovici, Nuclear to cytoplasmic shuttling of ERK promotes differentiation of muscle stem/progenitor cells. 2014, Pubmed
Milasincic, Stimulation of C2C12 myoblast growth by basic fibroblast growth factor and insulin-like growth factor 1 can occur via mitogen-activated protein kinase-dependent and -independent pathways. 1996, Pubmed
Pipalia, Cellular dynamics of regeneration reveals role of two distinct Pax7 stem cell populations in larval zebrafish muscle repair. 2016, Pubmed
Rodgers, HGFA Is an Injury-Regulated Systemic Factor that Induces the Transition of Stem Cells into GAlert. 2017, Pubmed
Rodgers, mTORC1 controls the adaptive transition of quiescent stem cells from G0 to G(Alert). 2014, Pubmed
Roskoski, MEK1/2 dual-specificity protein kinases: structure and regulation. 2012, Pubmed
Sabin, Dynamic membrane depolarization is an early regulator of ependymoglial cell response to spinal cord injury in axolotl. 2015, Pubmed
Samanta, Spatial Ca2+ profiling: decrypting the universal cytosolic Ca2+ oscillation. 2017, Pubmed
Sequerra, NMDA Receptor Signaling Is Important for Neural Tube Formation and for Preventing Antiepileptic Drug-Induced Neural Tube Defects. 2018, Pubmed , Xenbase
Shea, Sprouty1 regulates reversible quiescence of a self-renewing adult muscle stem cell pool during regeneration. 2010, Pubmed
Swapna, Interplay between electrical activity and bone morphogenetic protein signaling regulates spinal neuron differentiation. 2012, Pubmed , Xenbase
Tanaka, Considering the evolution of regeneration in the central nervous system. 2009, Pubmed
Tu, Spontaneous calcium transients manifest in the regenerating muscle and are necessary for skeletal muscle replenishment. 2014, Pubmed , Xenbase
Uygur, Mechanisms of Cardiac Regeneration. 2016, Pubmed
Wacquier, Coding and decoding of oscillatory Ca2+ signals. 2019, Pubmed
Wu, Myostatin regulates miR-431 expression via the Ras-Mek-Erk signaling pathway. 2015, Pubmed
Yang, Extracellular signal-regulated kinase 1/2 mitogen-activated protein kinase pathway is involved in myostatin-regulated differentiation repression. 2006, Pubmed
Yoo, Early redox, Src family kinase, and calcium signaling integrate wound responses and tissue regeneration in zebrafish. 2012, Pubmed , Xenbase
