XB-ART-58869
J Cell Biol
2022 Jul 04;2217:. doi: 10.1083/jcb.202008116.
Show Gene links
Show Anatomy links
Cell cortex regulation by the planar cell polarity protein Prickle1.
Huang Y, Winklbauer R.
???displayArticle.abstract???
The planar cell polarity pathway regulates cell polarity, adhesion, and rearrangement. Its cytoplasmic core components Prickle (Pk) and Dishevelled (Dvl) often localize as dense puncta at cell membranes to form antagonizing complexes and establish cell asymmetry. In vertebrates, Pk and Dvl have been implicated in actomyosin cortex regulation, but the mechanism of how these proteins control cell mechanics is unclear. Here we demonstrate that in Xenopus prechordal mesoderm cells, diffusely distributed, cytoplasmic Pk1 up-regulates the F-actin content of the cortex. This counteracts cortex down-regulation by Dvl2. Both factors act upstream of casein kinase II to increase or decrease cortical tension. Thus, cortex modulation by Pk1 and Dvl2 is translated into mechanical force and affects cell migration and rearrangement during radial intercalation in the prechordal mesoderm. Pk1 also forms puncta and plaques, which are associated with localized depletion of cortical F-actin, suggesting opposite roles for diffuse and punctate Pk1.
???displayArticle.pubmedLink??? 35512799
???displayArticle.pmcLink??? PMC9082893
???displayArticle.link??? J Cell Biol
???displayArticle.grants??? [+]
PJT-15614 CIHR, PJT-15614 CIHR
Species referenced: Xenopus laevis
Genes referenced: bcr dvl2 frzb2 mpl prickle1 prok1
GO keywords: cytoskeleton [+]
???displayArticle.morpholinos??? dvl2 MO1 prickle1 MO1
???attribute.lit??? ???displayArticles.show???
|
|
Figure 1. Skip Nav Destination Figure 1. Pk1 knockdown disrupts cell rearrangement in the PCM. (A) WT and Pk1-MO cells in PCM explants in contact with BCR (dashed lines, PCM-BCR boundary). Red and yellow arrows indicate migration of unlabeled cell over red and yellow cells, respectively. Time in minutes. Scale bars, 20 μm. (A′) Quantification of cell intercalation events summed over time in PCM explants. (B) Cell length/width ratio (WT, n = 109; Pk1-MO, n = 109) and circularity (WT, n = 135; Pk1-MO, n = 128). Bars indicate the mean in all figures. ****, P ≤ 0.0001 in a two-tailed Student’s t test. Data distribution was assumed to be normal but was not formally tested. (C) Cell orientation in WT (n = 126) and Pk1-MO PCM (n = 126). 0° indicates orientation toward BCR. (D) Tracks of individual cells in WT, Pk1-MO, and Dvl2-MO PCM-BCR explants. Blue and red dashed lines, initial and final tissue boundaries. (E) From Videos 1 and 2. Velocity gradient in WT and Pk1-MO PCM. BCR on the right; dashed lines indicate initial tissue boundaries. Scale bars, 20 μm. (F) Net translocation of WT (n = 22) and Pk1-MO (n = 22) cells in explants over 90 min. ***, P ≤ 0.001 in a two-tailed Student’s t test. Data distribution was assumed to be normal but was not formally tested. (G) Migration persistence (WT, n = 22; Pk1-MO, n = 22). ****, P ≤ 0.0001 in a two-tailed Student’s t test. Data distribution was assumed to be normal but was not formally tested. View large Download slide Pk1 knockdown disrupts cell rearrangement in the PCM. (A) WT and Pk1-MO cells in PCM explants in contact with BCR (dashed lines, PCM-BCR boundary). Red and yellow arrows indicate migration of unlabeled cell over red and yellow cells, respectively. Time in minutes. Scale bars, 20 μm. (A′) Quantification of cell intercalation events summed over time in PCM explants. (B) Cell length/width ratio (WT, n = 109; Pk1-MO, n = 109) and circularity (WT, n = 135; Pk1-MO, n = 128). Bars indicate the mean in all figures. ****, P ≤ 0.0001 in a two-tailed Student’s t test. Data distribution was assumed to be normal but was not formally tested. (C) Cell orientation in WT (n = 126) and Pk1-MO PCM (n = 126). 0° indicates orientation toward BCR. (D) Tracks of individual cells in WT, Pk1-MO, and Dvl2-MO PCM-BCR explants. Blue and red dashed lines, initial and final tissue boundaries. (E) From Videos 1 and 2. Velocity gradient in WT and Pk1-MO PCM. BCR on the right; dashed lines indicate initial tissue boundaries. Scale bars, 20 μm. (F) Net translocation of WT (n = 22) and Pk1-MO (n = 22) cells in explants over 90 min. ***, P ≤ 0.001 in a two-tailed Student’s t test. Data distribution was assumed to be normal but was not formally tested. (G) Migration persistence (WT, n = 22; Pk1-MO, n = 22). ****, P ≤ 0.0001 in a two-tailed Student’s t test. Data distribution was assumed to be normal but was not formally tested. |
|
|
Figure 2. Diffuse and punctate Pk1 in the PCM. (A, B, D–G, and I–L) Whole PCM explants (A and B) and medium sized (D–G) and small (I–L) PCM fragments expressing Pk1-venus. Yellow arrows, Pk1 plaques; white arrows, puncta; Y, yolk platelets; yellow and white lines, positions of line plots at boundaries between Pk1-venus–labeled and unlabeled cells. Scale bars, 10 μm. (C, H, and M) Average intensities of line plots of punctate (solid) and diffuse (dotted) Pk1 from outside (left) to inside (right) of cells. Means ± SD are shown. Solid and dashed red lines indicate peak values of punctate and diffuse Pk1 in whole PCM explants. Error bars indicate SD. Whole PCM explants: punctate, n = 12; diffuse, n = 12. Medium-sized fragments: punctate, n = 16; diffuse, n = 20. Small fragments: punctate, n = 8; diffuse, n = 16. n, number of cells. (N) Fraction of small (<1 μm; n = 2 in small PCM fragments, n = 4 in medium-sized fragments, n = 37 in whole explants) and medium-sized (1–5 μm; n = 56 in small fragments, n = 93 in medium-sized fragments, n = 86 in whole explants) puncta and large plaques (>5 μm; n = 111 in small fragments, n = 52 in medium-sized fragments, n = 41 in whole explants) measured along cell membranes in PCM fragments. Counts of puncta-stained cells were pooled from experiment replicates to calculate fractions. n, number of puncta. (O) Ratio of total puncta length to cell perimeter and average number of puncta per cell in isolated cells and different-sized fragments as in N. For both measurements, n = 41 for single cells, n = 169 for small PCM fragments, n = 149 for medium-sized fragments, n = 164 for whole explants. n, number of cells. Bars indicate the mean. *, P ≤ 0.05; ****, P ≤ 0.0001 in a two-tailed Student’s t test. Data distribution was assumed to be normal but was not formally tested. |
|
|
Figure 3. Diffuse Pk1 overlaps with cortical F-actin. (A) PCM cell labeled with mb-RFP and Pk1-venus. Scale bar, 10 μm. (B) WT and SMIFH2- and CK666-treated PCM cells labeled with LifeAct-Ruby and Pk1-venus. Arrows, small Pk1 puncta. Y, yolk platelets. Scale bars, 10 μm. (B′) Line plots of LifeAct-Ruby and Pk1-venus intensities at dotted lines in B. (C) Widths of F-actin (LifeAct-Ruby) and diffuse Pk1-venus zones in WT (F-actin, n = 32; Pk1, n = 36) and SMIFH2-treated (F-actin, n = 66; Pk1, n = 68) cells. F-actin and Pk1-venus became dispersed in CK666-treated cells, and the widths could not be determined (N/D). n, number of cells. Means ± SD are shown. ****, P ≤ 0.0001 in a two-tailed Student’s t test. Data distribution was assumed to be normal but was not formally tested. |
|
|
Figure 4. Diffuse Pk1 and Dvl2 control cortical F-actin levels. (A) Single PCM cells stained with phalloidin Alexa Fluor 488, pseudo-colored using MPL-Inferno to show intensity spectrum. Pk1-MO 40 ng/bl; Dvl2-MO 24 ng/bl; TBB 10 μM; Pk1-OE 500 pg/bl. Scale bars, 10 μm. (B) Differently treated cells were stained simultaneously in a single dish to minimize unspecific intensity differences. (C–F) Cortical F-actin intensity in phalloidin-stained cells. Average intensity was calculated from pooled measurements of WT cells, and treated cells were all normalized to this average to give the percentage intensity. n, number of cells. (C) Relative staining intensity of cells with low (L, 13 ng/bl, n = 42), medium (M, 27 ng/bl, n = 49), and high (H, 40 ng/bl, n = 139) doses of Pk1-MO and rescue with Pk1-venus-RNA (500 pg/bl) in high Pk1-MO background (n = 109). WT, n = 406. ****, P ≤ 0.0001 in a two-tailed Student’s t test. Data distribution was assumed to be normal but was not formally tested. (D) Relative staining intensity of Dvl2 knockdown cells with low (L, 12 ng/bl, n = 47), medium (M, 24 ng/bl, n = 17), and high (H, 36 ng/bl, n = 48) doses of Dvl2-MO. ****, P ≤ 0.0001 in a two-tailed Student’s t test. Data distribution was assumed to be normal but was not formally tested. (E) Relative cortex intensity of Pk1 and Dvl2 double-knockdown cells with combinations of low (L), medium (M), and high (H) morpholino doses, and of cells treated with TBB (10 μM) in a WT, Pk1-MO, or Dvl2-MO background. H Pk1-MO and M Dvl2-MO from C and D are included for comparison. H Pk1-MO + L Dvl2-MO, n = 27; H Pk1-MO + M Dvl2-MO, n = 23; H Pk1-MO + H Dvl2-MO, n = 27; TBB, n = 100; H Pk1-MO + TBB, n = 33; M Dvl2-MO + TBB, n = 65. *, P ≤ 0.05; ***, P ≤ 0.001; ****, P ≤ 0.0001 in a two-tailed Student’s t test. Data distribution was assumed to be normal but was not formally tested. (F) Relative cortex intensity of Pk1 overexpressing (Pk1-OE 500 pg/bl, n = 43) and TBB (10 μM)-treated Pk1-OE cells (n = 27). WT, n = 60. ****, P ≤ 0.0001 in a two-tailed Student’s t test. Data distribution was assumed to be normal but was not formally tested. |
|
|
Figure 5. Pk1-Dvl2-CKII regulates F-actin dynamics at the cell membrane. (A and A′) PCM cells labeled with LifeAct-Ruby and Pk1-venus showing membrane blebs. In WT (A), a bleb forms near the bottom and retracts near the top, creating a circular movement (arrow). In the TBB-treated cell (A′), the bleb forms a wide crescent. Right, enlargements of boxed areas. Scale bars, 10 μm. (A″) Intensity plots of F-actin and Pk1 at dotted lines in Aand A′. Black arrows, positions of membrane-attached cortex; gray arrows, cell body surface. (B and B′) Time-series of LifeAct-GFP–labeled WT (B; Video 3) and TBB-treated (B′; Video 4) cells. Time in minutes. TBB was added at time 0:00. Yellow arrows, F-actin assembly at detached membrane; white arrows, newly assembled actin filaments in bleb. Scale bars, 10 μm. (C) Live PCM cells labeled with LifeAct-GFP and ER-Tracker Red. Inner cortex layer at bleb (arrow) conforms to the ER domain. Scale bar, 10 μm. (D) Live PCM cells labeled with Pk1-venus and ER-Tracker Red. Diffuse Pk1 appears enriched at cortex and in blebs but also fills cytoplasm; Y, yolk platelets. Scale bar, 10 μm. (E and E′) Live PCM cells labeled with blue dextran (BDX) and mb-RFP; Y, yolk platelets. Scale bars, 10 μm. (F) Live PCM cells labeled with Pk1-venus, BDX, and mb-RFP. Scale bar, 10 μm. (F′) Average intensity line plot of Pk1 and BDX across the cell periphery (cell interior to the left; n = 24). n, number of cells. |
|
|
Figure 6. Skip Nav Destination Figure 1. Pk1 knockdown disrupts cell rearrangement in the PCM. (A) WT and Pk1-MO cells in PCM explants in contact with BCR (dashed lines, PCM-BCR boundary). Red and yellow arrows indicate migration of unlabeled cell over red and yellow cells, respectively. Time in minutes. Scale bars, 20 μm. (A′) Quantification of cell intercalation events summed over time in PCM explants. (B) Cell length/width ratio (WT, n = 109; Pk1-MO, n = 109) and circularity (WT, n = 135; Pk1-MO, n = 128). Bars indicate the mean in all figures. ****, P ≤ 0.0001 in a two-tailed Student’s t test. Data distribution was assumed to be normal but was not formally tested. (C) Cell orientation in WT (n = 126) and Pk1-MO PCM (n = 126). 0° indicates orientation toward BCR. (D) Tracks of individual cells in WT, Pk1-MO, and Dvl2-MO PCM-BCR explants. Blue and red dashed lines, initial and final tissue boundaries. (E) From Videos 1 and 2. Velocity gradient in WT and Pk1-MO PCM. BCR on the right; dashed lines indicate initial tissue boundaries. Scale bars, 20 μm. (F) Net translocation of WT (n = 22) and Pk1-MO (n = 22) cells in explants over 90 min. ***, P ≤ 0.001 in a two-tailed Student’s t test. Data distribution was assumed to be normal but was not formally tested. (G) Migration persistence (WT, n = 22; Pk1-MO, n = 22). ****, P ≤ 0.0001 in a two-tailed Student’s t test. Data distribution was assumed to be normal but was not formally tested. View large Download slide Pk1 knockdown disrupts cell rearrangement in the PCM. (A) WT and Pk1-MO cells in PCM explants in contact with BCR (dashed lines, PCM-BCR boundary). Red and yellow arrows indicate migration of unlabeled cell over red and yellow cells, respectively. Time in minutes. Scale bars, 20 μm. (A′) Quantification of cell intercalation events summed over time in PCM explants. (B) Cell length/width ratio (WT, n = 109; Pk1-MO, n = 109) and circularity (WT, n = 135; Pk1-MO, n = 128). Bars indicate the mean in all figures. ****, P ≤ 0.0001 in a two-tailed Student’s t test. Data distribution was assumed to be normal but was not formally tested. (C) Cell orientation in WT (n = 126) and Pk1-MO PCM (n = 126). 0° indicates orientation toward BCR. (D) Tracks of individual cells in WT, Pk1-MO, and Dvl2-MO PCM-BCR explants. Blue and red dashed lines, initial and final tissue boundaries. (E) From Videos 1 and 2. Velocity gradient in WT and Pk1-MO PCM. BCR on the right; dashed lines indicate initial tissue boundaries. Scale bars, 20 μm. (F) Net translocation of WT (n = 22) and Pk1-MO (n = 22) cells in explants over 90 min. ***, P ≤ 0.001 in a two-tailed Student’s t test. Data distribution was assumed to be normal but was not formally tested. (G) Migration persistence (WT, n = 22; Pk1-MO, n = 22). ****, P ≤ 0.0001 in a two-tailed Student’s t test. Data distribution was assumed to be normal but was not formally tested. Video 1. Play Video Open in new tabDownload original Cell migration and radial intercalation in a WT PCM explant. Light microscopy time-lapse video showing deep cell migration toward the BCR (pigmented cells on right) and exchange of cell neighbors. Cells reaching the tissue boundary radially intercalated to contact the BCR. Time is shown in minutes. Frame rate: 25 frames/second. Video 2. Play Video Open in new tabDownload original Cell movements in a Pk1 morphant PCM explant. Light microscopy time-lapse video showing attenuated cell migration velocity and radial intercalation after Pk1 knockdown with 40 pg Pk1-MO. Cells remained attached to neighbors and were stretched toward the boundary (on right). Time is shown in minutes. Frame rate: 25 frames/second. Figure S1. Gastrulation phenotypes in embryos and lip explants. (A and A′) WT and Pk1-MO embryos at early gastrulation. Scale bars, 100 μm. (A′′) Gastrulation is rescued by Pk1 mRNA. Scale bar, 100 μm. (B and B′) Dorsal blastopore lip explants indicated movement defects after Pk1 knockdown. Scale bars, 100 μm. (C) Fractions showing involution of WT, Pk1-MO, and rescued embryos. n, number of embryos. View large Download slide Gastrulation phenotypes in embryos and lip explants. (A and A′) WT and Pk1-MO embryos at early gastrulation. Scale bars, 100 μm. (A′′) Gastrulation is rescued by Pk1 mRNA. Scale bar, 100 μm. (B and B′) Dorsal blastopore lip explants indicated movement defects after Pk1 knockdown. Scale bars, 100 μm. (C) Fractions showing involution of WT, Pk1-MO, and rescued embryos. n, number of embryos. Figure S2. Endogenous Pk expression in the PCM shown by Pk1 antibody staining. White arrows, diffuse Pk1; yellow arrows, Pk1 plaques. View large Download slide Endogenous Pk expression in the PCM shown by Pk1 antibody staining. White arrows, diffuse Pk1; yellow arrows, Pk1 plaques. Figure 2. Diffuse and punctate Pk1 in the PCM. (A, B, D–G, and I–L) Whole PCM explants (A and B) and medium sized (D–G) and small (I–L) PCM fragments expressing Pk1-venus. Yellow arrows, Pk1 plaques; white arrows, puncta; Y, yolk platelets; yellow and white lines, positions of line plots at boundaries between Pk1-venus–labeled and unlabeled cells. Scale bars, 10 μm. (C, H, and M) Average intensities of line plots of punctate (solid) and diffuse (dotted) Pk1 from outside (left) to inside (right) of cells. Means ± SD are shown. Solid and dashed red lines indicate peak values of punctate and diffuse Pk1 in whole PCM explants. Error bars indicate SD. Whole PCM explants: punctate, n = 12; diffuse, n = 12. Medium-sized fragments: punctate, n = 16; diffuse, n = 20. Small fragments: punctate, n = 8; diffuse, n = 16. n, number of cells. (N) Fraction of small (<1 μm; n = 2 in small PCM fragments, n = 4 in medium-sized fragments, n = 37 in whole explants) and medium-sized (1–5 μm; n = 56 in small fragments, n = 93 in medium-sized fragments, n = 86 in whole explants) puncta and large plaques (>5 μm; n = 111 in small fragments, n = 52 in medium-sized fragments, n = 41 in whole explants) measured along cell membranes in PCM fragments. Counts of puncta-stained cells were pooled from experiment replicates to calculate fractions. n, number of puncta. (O) Ratio of total puncta length to cell perimeter and average number of puncta per cell in isolated cells and different-sized fragments as in N. For both measurements, n = 41 for single cells, n = 169 for small PCM fragments, n = 149 for medium-sized fragments, n = 164 for whole explants. n, number of cells. Bars indicate the mean. *, P ≤ 0.05; ****, P ≤ 0.0001 in a two-tailed Student’s t test. Data distribution was assumed to be normal but was not formally tested. View large Download slide Diffuse and punctate Pk1 in the PCM. (A, B, D–G, and I–L) Whole PCM explants (A and B) and medium sized (D–G) and small (I–L) PCM fragments expressing Pk1-venus. Yellow arrows, Pk1 plaques; white arrows, puncta; Y, yolk platelets; yellow and white lines, positions of line plots at boundaries between Pk1-venus–labeled and unlabeled cells. Scale bars, 10 μm. (C, H, and M) Average intensities of line plots of punctate (solid) and diffuse (dotted) Pk1 from outside (left) to inside (right) of cells. Means ± SD are shown. Solid and dashed red lines indicate peak values of punctate and diffuse Pk1 in whole PCM explants. Error bars indicate SD. Whole PCM explants: punctate, n = 12; diffuse, n = 12. Medium-sized fragments: punctate, n = 16; diffuse, n = 20. Small fragments: punctate, n = 8; diffuse, n = 16. n, number of cells. (N) Fraction of small (<1 μm; n = 2 in small PCM fragments, n = 4 in medium-sized fragments, n = 37 in whole explants) and medium-sized (1–5 μm; n = 56 in small fragments, n = 93 in medium-sized fragments, n = 86 in whole explants) puncta and large plaques (>5 μm; n = 111 in small fragments, n = 52 in medium-sized fragments, n = 41 in whole explants) measured along cell membranes in PCM fragments. Counts of puncta-stained cells were pooled from experiment replicates to calculate fractions. n, number of puncta. (O) Ratio of total puncta length to cell perimeter and average number of puncta per cell in isolated cells and different-sized fragments as in N. For both measurements, n = 41 for single cells, n = 169 for small PCM fragments, n = 149 for medium-sized fragments, n = 164 for whole explants. n, number of cells. Bars indicate the mean. *, P ≤ 0.05; ****, P ≤ 0.0001 in a two-tailed Student’s t test. Data distribution was assumed to be normal but was not formally tested. Figure 3. Diffuse Pk1 overlaps with cortical F-actin. (A) PCM cell labeled with mb-RFP and Pk1-venus. Scale bar, 10 μm. (B) WT and SMIFH2- and CK666-treated PCM cells labeled with LifeAct-Ruby and Pk1-venus. Arrows, small Pk1 puncta. Y, yolk platelets. Scale bars, 10 μm. (B′) Line plots of LifeAct-Ruby and Pk1-venus intensities at dotted lines in B. (C) Widths of F-actin (LifeAct-Ruby) and diffuse Pk1-venus zones in WT (F-actin, n = 32; Pk1, n = 36) and SMIFH2-treated (F-actin, n = 66; Pk1, n = 68) cells. F-actin and Pk1-venus became dispersed in CK666-treated cells, and the widths could not be determined (N/D). n, number of cells. Means ± SD are shown. ****, P ≤ 0.0001 in a two-tailed Student’s t test. Data distribution was assumed to be normal but was not formally tested. View large Download slide Diffuse Pk1 overlaps with cortical F-actin. (A) PCM cell labeled with mb-RFP and Pk1-venus. Scale bar, 10 μm. (B) WT and SMIFH2- and CK666-treated PCM cells labeled with LifeAct-Ruby and Pk1-venus. Arrows, small Pk1 puncta. Y, yolk platelets. Scale bars, 10 μm. (B′) Line plots of LifeAct-Ruby and Pk1-venus intensities at dotted lines in B. (C) Widths of F-actin (LifeAct-Ruby) and diffuse Pk1-venus zones in WT (F-actin, n = 32; Pk1, n = 36) and SMIFH2-treated (F-actin, n = 66; Pk1, n = 68) cells. F-actin and Pk1-venus became dispersed in CK666-treated cells, and the widths could not be determined (N/D). n, number of cells. Means ± SD are shown. ****, P ≤ 0.0001 in a two-tailed Student’s t test. Data distribution was assumed to be normal but was not formally tested. Figure 4. Diffuse Pk1 and Dvl2 control cortical F-actin levels. (A) Single PCM cells stained with phalloidin Alexa Fluor 488, pseudo-colored using MPL-Inferno to show intensity spectrum. Pk1-MO 40 ng/bl; Dvl2-MO 24 ng/bl; TBB 10 μM; Pk1-OE 500 pg/bl. Scale bars, 10 μm. (B) Differently treated cells were stained simultaneously in a single dish to minimize unspecific intensity differences. (C–F) Cortical F-actin intensity in phalloidin-stained cells. Average intensity was calculated from pooled measurements of WT cells, and treated cells were all normalized to this average to give the percentage intensity. n, number of cells. (C) Relative staining intensity of cells with low (L, 13 ng/bl, n = 42), medium (M, 27 ng/bl, n = 49), and high (H, 40 ng/bl, n = 139) doses of Pk1-MO and rescue with Pk1-venus-RNA (500 pg/bl) in high Pk1-MO background (n = 109). WT, n = 406. ****, P ≤ 0.0001 in a two-tailed Student’s t test. Data distribution was assumed to be normal but was not formally tested. (D) Relative staining intensity of Dvl2 knockdown cells with low (L, 12 ng/bl, n = 47), medium (M, 24 ng/bl, n = 17), and high (H, 36 ng/bl, n = 48) doses of Dvl2-MO. ****, P ≤ 0.0001 in a two-tailed Student’s t test. Data distribution was assumed to be normal but was not formally tested. (E) Relative cortex intensity of Pk1 and Dvl2 double-knockdown cells with combinations of low (L), medium (M), and high (H) morpholino doses, and of cells treated with TBB (10 μM) in a WT, Pk1-MO, or Dvl2-MO background. H Pk1-MO and M Dvl2-MO from C and D are included for comparison. H Pk1-MO + L Dvl2-MO, n = 27; H Pk1-MO + M Dvl2-MO, n = 23; H Pk1-MO + H Dvl2-MO, n = 27; TBB, n = 100; H Pk1-MO + TBB, n = 33; M Dvl2-MO + TBB, n = 65. *, P ≤ 0.05; ***, P ≤ 0.001; ****, P ≤ 0.0001 in a two-tailed Student’s t test. Data distribution was assumed to be normal but was not formally tested. (F) Relative cortex intensity of Pk1 overexpressing (Pk1-OE 500 pg/bl, n = 43) and TBB (10 μM)-treated Pk1-OE cells (n = 27). WT, n = 60. ****, P ≤ 0.0001 in a two-tailed Student’s t test. Data distribution was assumed to be normal but was not formally tested. View large Download slide Diffuse Pk1 and Dvl2 control cortical F-actin levels. (A) Single PCM cells stained with phalloidin Alexa Fluor 488, pseudo-colored using MPL-Inferno to show intensity spectrum. Pk1-MO 40 ng/bl; Dvl2-MO 24 ng/bl; TBB 10 μM; Pk1-OE 500 pg/bl. Scale bars, 10 μm. (B) Differently treated cells were stained simultaneously in a single dish to minimize unspecific intensity differences. (C–F) Cortical F-actin intensity in phalloidin-stained cells. Average intensity was calculated from pooled measurements of WT cells, and treated cells were all normalized to this average to give the percentage intensity. n, number of cells. (C) Relative staining intensity of cells with low (L, 13 ng/bl, n = 42), medium (M, 27 ng/bl, n = 49), and high (H, 40 ng/bl, n = 139) doses of Pk1-MO and rescue with Pk1-venus-RNA (500 pg/bl) in high Pk1-MO background (n = 109). WT, n = 406. ****, P ≤ 0.0001 in a two-tailed Student’s t test. Data distribution was assumed to be normal but was not formally tested. (D) Relative staining intensity of Dvl2 knockdown cells with low (L, 12 ng/bl, n = 47), medium (M, 24 ng/bl, n = 17), and high (H, 36 ng/bl, n = 48) doses of Dvl2-MO. ****, P ≤ 0.0001 in a two-tailed Student’s t test. Data distribution was assumed to be normal but was not formally tested. (E) Relative cortex intensity of Pk1 and Dvl2 double-knockdown cells with combinations of low (L), medium (M), and high (H) morpholino doses, and of cells treated with TBB (10 μM) in a WT, Pk1-MO, or Dvl2-MO background. H Pk1-MO and M Dvl2-MO from C and D are included for comparison. H Pk1-MO + L Dvl2-MO, n = 27; H Pk1-MO + M Dvl2-MO, n = 23; H Pk1-MO + H Dvl2-MO, n = 27; TBB, n = 100; H Pk1-MO + TBB, n = 33; M Dvl2-MO + TBB, n = 65. *, P ≤ 0.05; ***, P ≤ 0.001; ****, P ≤ 0.0001 in a two-tailed Student’s t test. Data distribution was assumed to be normal but was not formally tested. (F) Relative cortex intensity of Pk1 overexpressing (Pk1-OE 500 pg/bl, n = 43) and TBB (10 μM)-treated Pk1-OE cells (n = 27). WT, n = 60. ****, P ≤ 0.0001 in a two-tailed Student’s t test. Data distribution was assumed to be normal but was not formally tested. Figure 5. Pk1-Dvl2-CKII regulates F-actin dynamics at the cell membrane. (A and A′) PCM cells labeled with LifeAct-Ruby and Pk1-venus showing membrane blebs. In WT (A), a bleb forms near the bottom and retracts near the top, creating a circular movement (arrow). In the TBB-treated cell (A′), the bleb forms a wide crescent. Right, enlargements of boxed areas. Scale bars, 10 μm. (A″) Intensity plots of F-actin and Pk1 at dotted lines in Aand A′. Black arrows, positions of membrane-attached cortex; gray arrows, cell body surface. (B and B′) Time-series of LifeAct-GFP–labeled WT (B; Video 3) and TBB-treated (B′; Video 4) cells. Time in minutes. TBB was added at time 0:00. Yellow arrows, F-actin assembly at detached membrane; white arrows, newly assembled actin filaments in bleb. Scale bars, 10 μm. (C) Live PCM cells labeled with LifeAct-GFP and ER-Tracker Red. Inner cortex layer at bleb (arrow) conforms to the ER domain. Scale bar, 10 μm. (D) Live PCM cells labeled with Pk1-venus and ER-Tracker Red. Diffuse Pk1 appears enriched at cortex and in blebs but also fills cytoplasm; Y, yolk platelets. Scale bar, 10 μm. (E and E′) Live PCM cells labeled with blue dextran (BDX) and mb-RFP; Y, yolk platelets. Scale bars, 10 μm. (F) Live PCM cells labeled with Pk1-venus, BDX, and mb-RFP. Scale bar, 10 μm. (F′) Average intensity line plot of Pk1 and BDX across the cell periphery (cell interior to the left; n = 24). n, number of cells. View large Download slide Pk1-Dvl2-CKII regulates F-actin dynamics at the cell membrane. (A and A′) PCM cells labeled with LifeAct-Ruby and Pk1-venus showing membrane blebs. In WT (A), a bleb forms near the bottom and retracts near the top, creating a circular movement (arrow). In the TBB-treated cell (A′), the bleb forms a wide crescent. Right, enlargements of boxed areas. Scale bars, 10 μm. (A″) Intensity plots of F-actin and Pk1 at dotted lines in Aand A′. Black arrows, positions of membrane-attached cortex; gray arrows, cell body surface. (B and B′) Time-series of LifeAct-GFP–labeled WT (B; Video 3) and TBB-treated (B′; Video 4) cells. Time in minutes. TBB was added at time 0:00. Yellow arrows, F-actin assembly at detached membrane; white arrows, newly assembled actin filaments in bleb. Scale bars, 10 μm. (C) Live PCM cells labeled with LifeAct-GFP and ER-Tracker Red. Inner cortex layer at bleb (arrow) conforms to the ER domain. Scale bar, 10 μm. (D) Live PCM cells labeled with Pk1-venus and ER-Tracker Red. Diffuse Pk1 appears enriched at cortex and in blebs but also fills cytoplasm; Y, yolk platelets. Scale bar, 10 μm. (E and E′) Live PCM cells labeled with blue dextran (BDX) and mb-RFP; Y, yolk platelets. Scale bars, 10 μm. (F) Live PCM cells labeled with Pk1-venus, BDX, and mb-RFP. Scale bar, 10 μm. (F′) Average intensity line plot of Pk1 and BDX across the cell periphery (cell interior to the left; n = 24). n, number of cells. Video 3. Play Video Open in new tabDownload original Bleb formation and retraction in a nonattached PCM cell. Confocal microscopy time-lapse video showing the formation and retraction of a bleb as the membrane detached locally from the cortex and as F-actin reassembled at the detached membrane, respectively. Green, LifeAct-GFP. Time is shown in minutes. Frame rate: 25 frames/second. Video 4. Play Video Open in new tabDownload original Bleb collapsed after TBB treatment in a PCM cell. Confocal microscopy time-lapse video showing diminished F-actin reassembly at the detached membrane shortly after 10 μM TBB was added and collapse of the blebs onto the cell surface. Green, LifeAct-GFP. Time is shown in minutes. Frame rate: 25 frames/second. Figure S3. Pk1 is enriched at the ER-free cell periphery in PCM tissue mosaically labeled with Pk1-venus and ER-Tracker Red. (A–C) PCM explants labeled with Pk1-venus and ER-Tracker Red. Dashed lines indicate ER domain boundaries. White arrows, Pk1 puncta and plaques; yellow arrows, puncta-less regions of cell periphery. Scale bars, 10 μm. (D) Widths of Pk1 zone and ER-membrane space in PCM explants. At diffuse Pk1: Pk1, n = 133; ER-membrane space, n = 127. At puncta: Pk1, n = 130; ER-membrane space, n = 93. n, number of cells. ****, P ≤ 0.0001 in a two-tailed Student’s t test. Data distribution was assumed to be normal but was not formally tested. View large Download slide Pk1 is enriched at the ER-free cell periphery in PCM tissue mosaically labeled with Pk1-venus and ER-Tracker Red. (A–C) PCM explants labeled with Pk1-venus and ER-Tracker Red. Dashed lines indicate ER domain boundaries. White arrows, Pk1 puncta and plaques; yellow arrows, puncta-less regions of cell periphery. Scale bars, 10 μm. (D) Widths of Pk1 zone and ER-membrane space in PCM explants. At diffuse Pk1: Pk1, n = 133; ER-membrane space, n = 127. At puncta: Pk1, n = 130; ER-membrane space, n = 93. n, number of cells. ****, P ≤ 0.0001 in a two-tailed Student’s t test. Data distribution was assumed to be normal but was not formally tested. Figure 6. Pk1-Dvl2-CKII regulates cell cortical tension. (A) Schematic of cortical tensions βA and βB (arrows) and contributions θA and θB to contact angle of cell pair. (B) Homotypic Pk1-MO and heterotypic WT/Pk1-MO cell pairs showing straight and curved cell–cell boundaries, respectively. Pk1-MO cells labeled with blue dextran (d). B, bright field. Scale bars, 10 μm. (C) Relative cortical tension βA/βB in WT homotypic (n = 19), Pk1-MO homotypic (n = 16), and heterotypic (n = 14) cell pairs and small clusters (2–15 cells). n, number of cell pairs or clusters. ****, P ≤ 0.0001 in a two-tailed Student’s t test. Data distribution was assumed to be normal but was not formally tested. (D) Cell cortical tension β, tissue surface tension σ, and cell contact angle 2θ at the surface of a tissue. (E) An example of PCM aggregates, each from five to seven fused PCM explants, used to measure σ and 2θ. Scale bars, 100 μm. (F) Aggregate outlines (blue) and best-fit curves (red) generated by the ADSA program. (G) Measured parameters 2θ and σ and calculated cortical tension β. WT, n = 21; Pk1-MO, n = 8; Dvl2-MO, n = 17; Pk1-MO + Dvl2-MO, n = 6. Pk1-MO, 40 ng/bl; Dvl2-MO, 24 ng/bl. Means ± SD are indicated. View large Download slide Pk1-Dvl2-CKII regulates cell cortical tension. (A) Schematic of cortical tensions βA and βB (arrows) and contributions θA and θB to contact angle of cell pair. (B) Homotypic Pk1-MO and heterotypic WT/Pk1-MO cell pairs showing straight and curved cell–cell boundaries, respectively. Pk1-MO cells labeled with blue dextran (d). B, bright field. Scale bars, 10 μm. (C) Relative cortical tension βA/βB in WT homotypic (n = 19), Pk1-MO homotypic (n = 16), and heterotypic (n = 14) cell pairs and small clusters (2–15 cells). n, number of cell pairs or clusters. ****, P ≤ 0.0001 in a two-tailed Student’s t test. Data distribution was assumed to be normal but was not formally tested. (D) Cell cortical tension β, tissue surface tension σ, and cell contact angle 2θ at the surface of a tissue. (E) An example of PCM aggregates, each from five to seven fused PCM explants, used to measure σ and 2θ. Scale bars, 100 μm. (F) Aggregate outlines (blue) and best-fit curves (red) generated by the ADSA program. (G) Measured parameters 2θ and σ and calculated cortical tension β. WT, n = 21; Pk1-MO, n = 8; Dvl2-MO, n = 17; Pk1-MO + Dvl2-MO, n = 6. Pk1-MO, 40 ng/bl; Dvl2-MO, 24 ng/bl. Means ± SD are indicated. |
|
|
Figure 7. Pk1 knockdown impairs rear-end retraction. (A) From Video 6. Separating cells in WT (mb-RFP) and Pk1-MO (mb-RFP and LifeAct-GFP) PCM. BCR to the right. In WT, cell–cell contact shrinks (arrows). In Pk1 morphant, F-actin accumulates in retraction fiber and eventually recoils within membranes (arrows). Scale bars, 10 μm. (B) WT and Pk1-MO PCM explants showing morphology and arrangement of mb-RFP– and LifeAct-GFP–labeled cells. BCR is to the right. In Pk1 morphant, F-actin free membrane tethers (white arrows) and F-actin filled retraction fibers (yellow arrows) connect former front–rear cell neighbors. Scale bars, 10 μm. |
|
|
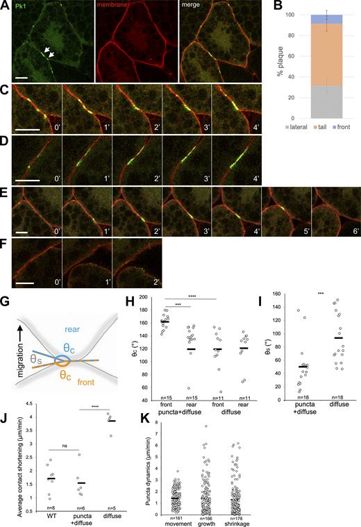
Figure 8. Skip Nav Destination Figure 1. Pk1 knockdown disrupts cell rearrangement in the PCM. (A) WT and Pk1-MO cells in PCM explants in contact with BCR (dashed lines, PCM-BCR boundary). Red and yellow arrows indicate migration of unlabeled cell over red and yellow cells, respectively. Time in minutes. Scale bars, 20 μm. (A′) Quantification of cell intercalation events summed over time in PCM explants. (B) Cell length/width ratio (WT, n = 109; Pk1-MO, n = 109) and circularity (WT, n = 135; Pk1-MO, n = 128). Bars indicate the mean in all figures. ****, P ≤ 0.0001 in a two-tailed Student’s t test. Data distribution was assumed to be normal but was not formally tested. (C) Cell orientation in WT (n = 126) and Pk1-MO PCM (n = 126). 0° indicates orientation toward BCR. (D) Tracks of individual cells in WT, Pk1-MO, and Dvl2-MO PCM-BCR explants. Blue and red dashed lines, initial and final tissue boundaries. (E) From Videos 1 and 2. Velocity gradient in WT and Pk1-MO PCM. BCR on the right; dashed lines indicate initial tissue boundaries. Scale bars, 20 μm. (F) Net translocation of WT (n = 22) and Pk1-MO (n = 22) cells in explants over 90 min. ***, P ≤ 0.001 in a two-tailed Student’s t test. Data distribution was assumed to be normal but was not formally tested. (G) Migration persistence (WT, n = 22; Pk1-MO, n = 22). ****, P ≤ 0.0001 in a two-tailed Student’s t test. Data distribution was assumed to be normal but was not formally tested. View large Download slide Pk1 knockdown disrupts cell rearrangement in the PCM. (A) WT and Pk1-MO cells in PCM explants in contact with BCR (dashed lines, PCM-BCR boundary). Red and yellow arrows indicate migration of unlabeled cell over red and yellow cells, respectively. Time in minutes. Scale bars, 20 μm. (A′) Quantification of cell intercalation events summed over time in PCM explants. (B) Cell length/width ratio (WT, n = 109; Pk1-MO, n = 109) and circularity (WT, n = 135; Pk1-MO, n = 128). Bars indicate the mean in all figures. ****, P ≤ 0.0001 in a two-tailed Student’s t test. Data distribution was assumed to be normal but was not formally tested. (C) Cell orientation in WT (n = 126) and Pk1-MO PCM (n = 126). 0° indicates orientation toward BCR. (D) Tracks of individual cells in WT, Pk1-MO, and Dvl2-MO PCM-BCR explants. Blue and red dashed lines, initial and final tissue boundaries. (E) From Videos 1 and 2. Velocity gradient in WT and Pk1-MO PCM. BCR on the right; dashed lines indicate initial tissue boundaries. Scale bars, 20 μm. (F) Net translocation of WT (n = 22) and Pk1-MO (n = 22) cells in explants over 90 min. ***, P ≤ 0.001 in a two-tailed Student’s t test. Data distribution was assumed to be normal but was not formally tested. (G) Migration persistence (WT, n = 22; Pk1-MO, n = 22). ****, P ≤ 0.0001 in a two-tailed Student’s t test. Data distribution was assumed to be normal but was not formally tested. Video 1. Play Video Open in new tabDownload original Cell migration and radial intercalation in a WT PCM explant. Light microscopy time-lapse video showing deep cell migration toward the BCR (pigmented cells on right) and exchange of cell neighbors. Cells reaching the tissue boundary radially intercalated to contact the BCR. Time is shown in minutes. Frame rate: 25 frames/second. Video 2. Play Video Open in new tabDownload original Cell movements in a Pk1 morphant PCM explant. Light microscopy time-lapse video showing attenuated cell migration velocity and radial intercalation after Pk1 knockdown with 40 pg Pk1-MO. Cells remained attached to neighbors and were stretched toward the boundary (on right). Time is shown in minutes. Frame rate: 25 frames/second. Figure S1. Gastrulation phenotypes in embryos and lip explants. (A and A′) WT and Pk1-MO embryos at early gastrulation. Scale bars, 100 μm. (A′′) Gastrulation is rescued by Pk1 mRNA. Scale bar, 100 μm. (B and B′) Dorsal blastopore lip explants indicated movement defects after Pk1 knockdown. Scale bars, 100 μm. (C) Fractions showing involution of WT, Pk1-MO, and rescued embryos. n, number of embryos. View large Download slide Gastrulation phenotypes in embryos and lip explants. (A and A′) WT and Pk1-MO embryos at early gastrulation. Scale bars, 100 μm. (A′′) Gastrulation is rescued by Pk1 mRNA. Scale bar, 100 μm. (B and B′) Dorsal blastopore lip explants indicated movement defects after Pk1 knockdown. Scale bars, 100 μm. (C) Fractions showing involution of WT, Pk1-MO, and rescued embryos. n, number of embryos. Figure S2. Endogenous Pk expression in the PCM shown by Pk1 antibody staining. White arrows, diffuse Pk1; yellow arrows, Pk1 plaques. View large Download slide Endogenous Pk expression in the PCM shown by Pk1 antibody staining. White arrows, diffuse Pk1; yellow arrows, Pk1 plaques. Figure 2. Diffuse and punctate Pk1 in the PCM. (A, B, D–G, and I–L) Whole PCM explants (A and B) and medium sized (D–G) and small (I–L) PCM fragments expressing Pk1-venus. Yellow arrows, Pk1 plaques; white arrows, puncta; Y, yolk platelets; yellow and white lines, positions of line plots at boundaries between Pk1-venus–labeled and unlabeled cells. Scale bars, 10 μm. (C, H, and M) Average intensities of line plots of punctate (solid) and diffuse (dotted) Pk1 from outside (left) to inside (right) of cells. Means ± SD are shown. Solid and dashed red lines indicate peak values of punctate and diffuse Pk1 in whole PCM explants. Error bars indicate SD. Whole PCM explants: punctate, n = 12; diffuse, n = 12. Medium-sized fragments: punctate, n = 16; diffuse, n = 20. Small fragments: punctate, n = 8; diffuse, n = 16. n, number of cells. (N) Fraction of small (<1 μm; n = 2 in small PCM fragments, n = 4 in medium-sized fragments, n = 37 in whole explants) and medium-sized (1–5 μm; n = 56 in small fragments, n = 93 in medium-sized fragments, n = 86 in whole explants) puncta and large plaques (>5 μm; n = 111 in small fragments, n = 52 in medium-sized fragments, n = 41 in whole explants) measured along cell membranes in PCM fragments. Counts of puncta-stained cells were pooled from experiment replicates to calculate fractions. n, number of puncta. (O) Ratio of total puncta length to cell perimeter and average number of puncta per cell in isolated cells and different-sized fragments as in N. For both measurements, n = 41 for single cells, n = 169 for small PCM fragments, n = 149 for medium-sized fragments, n = 164 for whole explants. n, number of cells. Bars indicate the mean. *, P ≤ 0.05; ****, P ≤ 0.0001 in a two-tailed Student’s t test. Data distribution was assumed to be normal but was not formally tested. View large Download slide Diffuse and punctate Pk1 in the PCM. (A, B, D–G, and I–L) Whole PCM explants (A and B) and medium sized (D–G) and small (I–L) PCM fragments expressing Pk1-venus. Yellow arrows, Pk1 plaques; white arrows, puncta; Y, yolk platelets; yellow and white lines, positions of line plots at boundaries between Pk1-venus–labeled and unlabeled cells. Scale bars, 10 μm. (C, H, and M) Average intensities of line plots of punctate (solid) and diffuse (dotted) Pk1 from outside (left) to inside (right) of cells. Means ± SD are shown. Solid and dashed red lines indicate peak values of punctate and diffuse Pk1 in whole PCM explants. Error bars indicate SD. Whole PCM explants: punctate, n = 12; diffuse, n = 12. Medium-sized fragments: punctate, n = 16; diffuse, n = 20. Small fragments: punctate, n = 8; diffuse, n = 16. n, number of cells. (N) Fraction of small (<1 μm; n = 2 in small PCM fragments, n = 4 in medium-sized fragments, n = 37 in whole explants) and medium-sized (1–5 μm; n = 56 in small fragments, n = 93 in medium-sized fragments, n = 86 in whole explants) puncta and large plaques (>5 μm; n = 111 in small fragments, n = 52 in medium-sized fragments, n = 41 in whole explants) measured along cell membranes in PCM fragments. Counts of puncta-stained cells were pooled from experiment replicates to calculate fractions. n, number of puncta. (O) Ratio of total puncta length to cell perimeter and average number of puncta per cell in isolated cells and different-sized fragments as in N. For both measurements, n = 41 for single cells, n = 169 for small PCM fragments, n = 149 for medium-sized fragments, n = 164 for whole explants. n, number of cells. Bars indicate the mean. *, P ≤ 0.05; ****, P ≤ 0.0001 in a two-tailed Student’s t test. Data distribution was assumed to be normal but was not formally tested. Figure 3. Diffuse Pk1 overlaps with cortical F-actin. (A) PCM cell labeled with mb-RFP and Pk1-venus. Scale bar, 10 μm. (B) WT and SMIFH2- and CK666-treated PCM cells labeled with LifeAct-Ruby and Pk1-venus. Arrows, small Pk1 puncta. Y, yolk platelets. Scale bars, 10 μm. (B′) Line plots of LifeAct-Ruby and Pk1-venus intensities at dotted lines in B. (C) Widths of F-actin (LifeAct-Ruby) and diffuse Pk1-venus zones in WT (F-actin, n = 32; Pk1, n = 36) and SMIFH2-treated (F-actin, n = 66; Pk1, n = 68) cells. F-actin and Pk1-venus became dispersed in CK666-treated cells, and the widths could not be determined (N/D). n, number of cells. Means ± SD are shown. ****, P ≤ 0.0001 in a two-tailed Student’s t test. Data distribution was assumed to be normal but was not formally tested. View large Download slide Diffuse Pk1 overlaps with cortical F-actin. (A) PCM cell labeled with mb-RFP and Pk1-venus. Scale bar, 10 μm. (B) WT and SMIFH2- and CK666-treated PCM cells labeled with LifeAct-Ruby and Pk1-venus. Arrows, small Pk1 puncta. Y, yolk platelets. Scale bars, 10 μm. (B′) Line plots of LifeAct-Ruby and Pk1-venus intensities at dotted lines in B. (C) Widths of F-actin (LifeAct-Ruby) and diffuse Pk1-venus zones in WT (F-actin, n = 32; Pk1, n = 36) and SMIFH2-treated (F-actin, n = 66; Pk1, n = 68) cells. F-actin and Pk1-venus became dispersed in CK666-treated cells, and the widths could not be determined (N/D). n, number of cells. Means ± SD are shown. ****, P ≤ 0.0001 in a two-tailed Student’s t test. Data distribution was assumed to be normal but was not formally tested. Figure 4. Diffuse Pk1 and Dvl2 control cortical F-actin levels. (A) Single PCM cells stained with phalloidin Alexa Fluor 488, pseudo-colored using MPL-Inferno to show intensity spectrum. Pk1-MO 40 ng/bl; Dvl2-MO 24 ng/bl; TBB 10 μM; Pk1-OE 500 pg/bl. Scale bars, 10 μm. (B) Differently treated cells were stained simultaneously in a single dish to minimize unspecific intensity differences. (C–F) Cortical F-actin intensity in phalloidin-stained cells. Average intensity was calculated from pooled measurements of WT cells, and treated cells were all normalized to this average to give the percentage intensity. n, number of cells. (C) Relative staining intensity of cells with low (L, 13 ng/bl, n = 42), medium (M, 27 ng/bl, n = 49), and high (H, 40 ng/bl, n = 139) doses of Pk1-MO and rescue with Pk1-venus-RNA (500 pg/bl) in high Pk1-MO background (n = 109). WT, n = 406. ****, P ≤ 0.0001 in a two-tailed Student’s t test. Data distribution was assumed to be normal but was not formally tested. (D) Relative staining intensity of Dvl2 knockdown cells with low (L, 12 ng/bl, n = 47), medium (M, 24 ng/bl, n = 17), and high (H, 36 ng/bl, n = 48) doses of Dvl2-MO. ****, P ≤ 0.0001 in a two-tailed Student’s t test. Data distribution was assumed to be normal but was not formally tested. (E) Relative cortex intensity of Pk1 and Dvl2 double-knockdown cells with combinations of low (L), medium (M), and high (H) morpholino doses, and of cells treated with TBB (10 μM) in a WT, Pk1-MO, or Dvl2-MO background. H Pk1-MO and M Dvl2-MO from C and D are included for comparison. H Pk1-MO + L Dvl2-MO, n = 27; H Pk1-MO + M Dvl2-MO, n = 23; H Pk1-MO + H Dvl2-MO, n = 27; TBB, n = 100; H Pk1-MO + TBB, n = 33; M Dvl2-MO + TBB, n = 65. *, P ≤ 0.05; ***, P ≤ 0.001; ****, P ≤ 0.0001 in a two-tailed Student’s t test. Data distribution was assumed to be normal but was not formally tested. (F) Relative cortex intensity of Pk1 overexpressing (Pk1-OE 500 pg/bl, n = 43) and TBB (10 μM)-treated Pk1-OE cells (n = 27). WT, n = 60. ****, P ≤ 0.0001 in a two-tailed Student’s t test. Data distribution was assumed to be normal but was not formally tested. View large Download slide Diffuse Pk1 and Dvl2 control cortical F-actin levels. (A) Single PCM cells stained with phalloidin Alexa Fluor 488, pseudo-colored using MPL-Inferno to show intensity spectrum. Pk1-MO 40 ng/bl; Dvl2-MO 24 ng/bl; TBB 10 μM; Pk1-OE 500 pg/bl. Scale bars, 10 μm. (B) Differently treated cells were stained simultaneously in a single dish to minimize unspecific intensity differences. (C–F) Cortical F-actin intensity in phalloidin-stained cells. Average intensity was calculated from pooled measurements of WT cells, and treated cells were all normalized to this average to give the percentage intensity. n, number of cells. (C) Relative staining intensity of cells with low (L, 13 ng/bl, n = 42), medium (M, 27 ng/bl, n = 49), and high (H, 40 ng/bl, n = 139) doses of Pk1-MO and rescue with Pk1-venus-RNA (500 pg/bl) in high Pk1-MO background (n = 109). WT, n = 406. ****, P ≤ 0.0001 in a two-tailed Student’s t test. Data distribution was assumed to be normal but was not formally tested. (D) Relative staining intensity of Dvl2 knockdown cells with low (L, 12 ng/bl, n = 47), medium (M, 24 ng/bl, n = 17), and high (H, 36 ng/bl, n = 48) doses of Dvl2-MO. ****, P ≤ 0.0001 in a two-tailed Student’s t test. Data distribution was assumed to be normal but was not formally tested. (E) Relative cortex intensity of Pk1 and Dvl2 double-knockdown cells with combinations of low (L), medium (M), and high (H) morpholino doses, and of cells treated with TBB (10 μM) in a WT, Pk1-MO, or Dvl2-MO background. H Pk1-MO and M Dvl2-MO from C and D are included for comparison. H Pk1-MO + L Dvl2-MO, n = 27; H Pk1-MO + M Dvl2-MO, n = 23; H Pk1-MO + H Dvl2-MO, n = 27; TBB, n = 100; H Pk1-MO + TBB, n = 33; M Dvl2-MO + TBB, n = 65. *, P ≤ 0.05; ***, P ≤ 0.001; ****, P ≤ 0.0001 in a two-tailed Student’s t test. Data distribution was assumed to be normal but was not formally tested. (F) Relative cortex intensity of Pk1 overexpressing (Pk1-OE 500 pg/bl, n = 43) and TBB (10 μM)-treated Pk1-OE cells (n = 27). WT, n = 60. ****, P ≤ 0.0001 in a two-tailed Student’s t test. Data distribution was assumed to be normal but was not formally tested. Figure 5. Pk1-Dvl2-CKII regulates F-actin dynamics at the cell membrane. (A and A′) PCM cells labeled with LifeAct-Ruby and Pk1-venus showing membrane blebs. In WT (A), a bleb forms near the bottom and retracts near the top, creating a circular movement (arrow). In the TBB-treated cell (A′), the bleb forms a wide crescent. Right, enlargements of boxed areas. Scale bars, 10 μm. (A″) Intensity plots of F-actin and Pk1 at dotted lines in Aand A′. Black arrows, positions of membrane-attached cortex; gray arrows, cell body surface. (B and B′) Time-series of LifeAct-GFP–labeled WT (B; Video 3) and TBB-treated (B′; Video 4) cells. Time in minutes. TBB was added at time 0:00. Yellow arrows, F-actin assembly at detached membrane; white arrows, newly assembled actin filaments in bleb. Scale bars, 10 μm. (C) Live PCM cells labeled with LifeAct-GFP and ER-Tracker Red. Inner cortex layer at bleb (arrow) conforms to the ER domain. Scale bar, 10 μm. (D) Live PCM cells labeled with Pk1-venus and ER-Tracker Red. Diffuse Pk1 appears enriched at cortex and in blebs but also fills cytoplasm; Y, yolk platelets. Scale bar, 10 μm. (E and E′) Live PCM cells labeled with blue dextran (BDX) and mb-RFP; Y, yolk platelets. Scale bars, 10 μm. (F) Live PCM cells labeled with Pk1-venus, BDX, and mb-RFP. Scale bar, 10 μm. (F′) Average intensity line plot of Pk1 and BDX across the cell periphery (cell interior to the left; n = 24). n, number of cells. View large Download slide Pk1-Dvl2-CKII regulates F-actin dynamics at the cell membrane. (A and A′) PCM cells labeled with LifeAct-Ruby and Pk1-venus showing membrane blebs. In WT (A), a bleb forms near the bottom and retracts near the top, creating a circular movement (arrow). In the TBB-treated cell (A′), the bleb forms a wide crescent. Right, enlargements of boxed areas. Scale bars, 10 μm. (A″) Intensity plots of F-actin and Pk1 at dotted lines in Aand A′. Black arrows, positions of membrane-attached cortex; gray arrows, cell body surface. (B and B′) Time-series of LifeAct-GFP–labeled WT (B; Video 3) and TBB-treated (B′; Video 4) cells. Time in minutes. TBB was added at time 0:00. Yellow arrows, F-actin assembly at detached membrane; white arrows, newly assembled actin filaments in bleb. Scale bars, 10 μm. (C) Live PCM cells labeled with LifeAct-GFP and ER-Tracker Red. Inner cortex layer at bleb (arrow) conforms to the ER domain. Scale bar, 10 μm. (D) Live PCM cells labeled with Pk1-venus and ER-Tracker Red. Diffuse Pk1 appears enriched at cortex and in blebs but also fills cytoplasm; Y, yolk platelets. Scale bar, 10 μm. (E and E′) Live PCM cells labeled with blue dextran (BDX) and mb-RFP; Y, yolk platelets. Scale bars, 10 μm. (F) Live PCM cells labeled with Pk1-venus, BDX, and mb-RFP. Scale bar, 10 μm. (F′) Average intensity line plot of Pk1 and BDX across the cell periphery (cell interior to the left; n = 24). n, number of cells. Video 3. Play Video Open in new tabDownload original Bleb formation and retraction in a nonattached PCM cell. Confocal microscopy time-lapse video showing the formation and retraction of a bleb as the membrane detached locally from the cortex and as F-actin reassembled at the detached membrane, respectively. Green, LifeAct-GFP. Time is shown in minutes. Frame rate: 25 frames/second. Video 4. Play Video Open in new tabDownload original Bleb collapsed after TBB treatment in a PCM cell. Confocal microscopy time-lapse video showing diminished F-actin reassembly at the detached membrane shortly after 10 μM TBB was added and collapse of the blebs onto the cell surface. Green, LifeAct-GFP. Time is shown in minutes. Frame rate: 25 frames/second. Figure S3. Pk1 is enriched at the ER-free cell periphery in PCM tissue mosaically labeled with Pk1-venus and ER-Tracker Red. (A–C) PCM explants labeled with Pk1-venus and ER-Tracker Red. Dashed lines indicate ER domain boundaries. White arrows, Pk1 puncta and plaques; yellow arrows, puncta-less regions of cell periphery. Scale bars, 10 μm. (D) Widths of Pk1 zone and ER-membrane space in PCM explants. At diffuse Pk1: Pk1, n = 133; ER-membrane space, n = 127. At puncta: Pk1, n = 130; ER-membrane space, n = 93. n, number of cells. ****, P ≤ 0.0001 in a two-tailed Student’s t test. Data distribution was assumed to be normal but was not formally tested. View large Download slide Pk1 is enriched at the ER-free cell periphery in PCM tissue mosaically labeled with Pk1-venus and ER-Tracker Red. (A–C) PCM explants labeled with Pk1-venus and ER-Tracker Red. Dashed lines indicate ER domain boundaries. White arrows, Pk1 puncta and plaques; yellow arrows, puncta-less regions of cell periphery. Scale bars, 10 μm. (D) Widths of Pk1 zone and ER-membrane space in PCM explants. At diffuse Pk1: Pk1, n = 133; ER-membrane space, n = 127. At puncta: Pk1, n = 130; ER-membrane space, n = 93. n, number of cells. ****, P ≤ 0.0001 in a two-tailed Student’s t test. Data distribution was assumed to be normal but was not formally tested. Figure 6. Pk1-Dvl2-CKII regulates cell cortical tension. (A) Schematic of cortical tensions βA and βB (arrows) and contributions θA and θB to contact angle of cell pair. (B) Homotypic Pk1-MO and heterotypic WT/Pk1-MO cell pairs showing straight and curved cell–cell boundaries, respectively. Pk1-MO cells labeled with blue dextran (d). B, bright field. Scale bars, 10 μm. (C) Relative cortical tension βA/βB in WT homotypic (n = 19), Pk1-MO homotypic (n = 16), and heterotypic (n = 14) cell pairs and small clusters (2–15 cells). n, number of cell pairs or clusters. ****, P ≤ 0.0001 in a two-tailed Student’s t test. Data distribution was assumed to be normal but was not formally tested. (D) Cell cortical tension β, tissue surface tension σ, and cell contact angle 2θ at the surface of a tissue. (E) An example of PCM aggregates, each from five to seven fused PCM explants, used to measure σ and 2θ. Scale bars, 100 μm. (F) Aggregate outlines (blue) and best-fit curves (red) generated by the ADSA program. (G) Measured parameters 2θ and σ and calculated cortical tension β. WT, n = 21; Pk1-MO, n = 8; Dvl2-MO, n = 17; Pk1-MO + Dvl2-MO, n = 6. Pk1-MO, 40 ng/bl; Dvl2-MO, 24 ng/bl. Means ± SD are indicated. View large Download slide Pk1-Dvl2-CKII regulates cell cortical tension. (A) Schematic of cortical tensions βA and βB (arrows) and contributions θA and θB to contact angle of cell pair. (B) Homotypic Pk1-MO and heterotypic WT/Pk1-MO cell pairs showing straight and curved cell–cell boundaries, respectively. Pk1-MO cells labeled with blue dextran (d). B, bright field. Scale bars, 10 μm. (C) Relative cortical tension βA/βB in WT homotypic (n = 19), Pk1-MO homotypic (n = 16), and heterotypic (n = 14) cell pairs and small clusters (2–15 cells). n, number of cell pairs or clusters. ****, P ≤ 0.0001 in a two-tailed Student’s t test. Data distribution was assumed to be normal but was not formally tested. (D) Cell cortical tension β, tissue surface tension σ, and cell contact angle 2θ at the surface of a tissue. (E) An example of PCM aggregates, each from five to seven fused PCM explants, used to measure σ and 2θ. Scale bars, 100 μm. (F) Aggregate outlines (blue) and best-fit curves (red) generated by the ADSA program. (G) Measured parameters 2θ and σ and calculated cortical tension β. WT, n = 21; Pk1-MO, n = 8; Dvl2-MO, n = 17; Pk1-MO + Dvl2-MO, n = 6. Pk1-MO, 40 ng/bl; Dvl2-MO, 24 ng/bl. Means ± SD are indicated. Figure 7. Pk1 knockdown impairs rear-end retraction. (A) From Video 6. Separating cells in WT (mb-RFP) and Pk1-MO (mb-RFP and LifeAct-GFP) PCM. BCR to the right. In WT, cell–cell contact shrinks (arrows). In Pk1 morphant, F-actin accumulates in retraction fiber and eventually recoils within membranes (arrows). Scale bars, 10 μm. (B) WT and Pk1-MO PCM explants showing morphology and arrangement of mb-RFP– and LifeAct-GFP–labeled cells. BCR is to the right. In Pk1 morphant, F-actin free membrane tethers (white arrows) and F-actin filled retraction fibers (yellow arrows) connect former front–rear cell neighbors. Scale bars, 10 μm. View large Download slide Pk1 knockdown impairs rear-end retraction. (A) From Video 6. Separating cells in WT (mb-RFP) and Pk1-MO (mb-RFP and LifeAct-GFP) PCM. BCR to the right. In WT, cell–cell contact shrinks (arrows). In Pk1 morphant, F-actin accumulates in retraction fiber and eventually recoils within membranes (arrows). Scale bars, 10 μm. (B) WT and Pk1-MO PCM explants showing morphology and arrangement of mb-RFP– and LifeAct-GFP–labeled cells. BCR is to the right. In Pk1 morphant, F-actin free membrane tethers (white arrows) and F-actin filled retraction fibers (yellow arrows) connect former front–rear cell neighbors. Scale bars, 10 μm. Video 5. Play Video Open in new tabDownload original Cell tail retraction in Pk1 morphant PCM tissue. Confocal microscopy time-lapse video showing the formation of a F-actin–filled retraction fiber at the cell tail in a Pk1 morphant PCM explant (40 pg Pk1-MO). During tail retraction, F-actin separated from the membrane tube and recoiled, and the membrane was left behind as a tether. Red, mbRFP; green, LifeAct-GFP. Time is shown in minutes. Frame rate: 25 frames/second. Figure 8. Dynamic Pk1 puncta and plaques at separating cell–cell contacts. (A) PCM expressing Pk1-venus and mb-RFP. Punctate Pk1 (arrows) at cell–cell contacts. BCR is to the top. Scale bar, 10 μm. (B) Fractions of Pk1 plaques (>1 μm) at lateral cell contacts, cell tails, and front ends. Count of plaques was pooled from multiple experiment replicates to calculate fractions. Error bars indicate SD. n = 225. (C and D) Dynamics of Pk1 puncta at cell contacts in PCM expressing Pk1-venus and mb-RFP. Time in minutes. Scale bars, 10 μm. (E and F) Dynamics of separation at puncta-stained (E; Video 6) and puncta-less (F) cell contacts in PCM expressing Pk1-venus and mb-RFP. Time in minutes. Scale bars, 10 μm. (G) Separation angle θs and membrane curvature angle θc at cell contact between front and rear ends of migrating PCM cells. (H and I) Membrane curvature angle θc of each cell (puncta-stained contacts, n = 15; puncta-less contacts, n = 11) and contact angle θs during tail retraction (puncta-stained contacts, n = 18; puncta-less contacts, n = 18). ***, P ≤ 0.001; ****, P ≤ 0.0001 in a two-tailed Student’s t test. Data distribution was assumed to be normal but was not formally tested. (J) Rates of contact shortening during cell separation. Each data point represents the average changes of contact lengths from each contact over the period of separation (WT, n = 8; puncta-stained, n = 6; puncta-less, n = 5). ****, P ≤ 0.0001 in a two-tailed Student’s t test. Data distribution was assumed to be normal but was not formally tested. (K) Rates of puncta movement (n = 161), growth (n = 166), and shrinkage (n = 178) at contacts, calculated by changes in puncta lengths. n, number of puncta. View large Download slide Dynamic Pk1 puncta and plaques at separating cell–cell contacts. (A) PCM expressing Pk1-venus and mb-RFP. Punctate Pk1 (arrows) at cell–cell contacts. BCR is to the top. Scale bar, 10 μm. (B) Fractions of Pk1 plaques (>1 μm) at lateral cell contacts, cell tails, and front ends. Count of plaques was pooled from multiple experiment replicates to calculate fractions. Error bars indicate SD. n = 225. (C and D) Dynamics of Pk1 puncta at cell contacts in PCM expressing Pk1-venus and mb-RFP. Time in minutes. Scale bars, 10 μm. (E and F) Dynamics of separation at puncta-stained (E; Video 6) and puncta-less (F) cell contacts in PCM expressing Pk1-venus and mb-RFP. Time in minutes. Scale bars, 10 μm. (G) Separation angle θs and membrane curvature angle θc at cell contact between front and rear ends of migrating PCM cells. (H and I) Membrane curvature angle θc of each cell (puncta-stained contacts, n = 15; puncta-less contacts, n = 11) and contact angle θs during tail retraction (puncta-stained contacts, n = 18; puncta-less contacts, n = 18). ***, P ≤ 0.001; ****, P ≤ 0.0001 in a two-tailed Student’s t test. Data distribution was assumed to be normal but was not formally tested. (J) Rates of contact shortening during cell separation. Each data point represents the average changes of contact lengths from each contact over the period of separation (WT, n = 8; puncta-stained, n = 6; puncta-less, n = 5). ****, P ≤ 0.0001 in a two-tailed Student’s t test. Data distribution was assumed to be normal but was not formally tested. (K) Rates of puncta movement (n = 161), growth (n = 166), and shrinkage (n = 178) at contacts, calculated by changes in puncta lengths. n, number of puncta. |
|
|
Figure 9. Skip Nav Destination Figure 1. Pk1 knockdown disrupts cell rearrangement in the PCM. (A) WT and Pk1-MO cells in PCM explants in contact with BCR (dashed lines, PCM-BCR boundary). Red and yellow arrows indicate migration of unlabeled cell over red and yellow cells, respectively. Time in minutes. Scale bars, 20 μm. (A′) Quantification of cell intercalation events summed over time in PCM explants. (B) Cell length/width ratio (WT, n = 109; Pk1-MO, n = 109) and circularity (WT, n = 135; Pk1-MO, n = 128). Bars indicate the mean in all figures. ****, P ≤ 0.0001 in a two-tailed Student’s t test. Data distribution was assumed to be normal but was not formally tested. (C) Cell orientation in WT (n = 126) and Pk1-MO PCM (n = 126). 0° indicates orientation toward BCR. (D) Tracks of individual cells in WT, Pk1-MO, and Dvl2-MO PCM-BCR explants. Blue and red dashed lines, initial and final tissue boundaries. (E) From Videos 1 and 2. Velocity gradient in WT and Pk1-MO PCM. BCR on the right; dashed lines indicate initial tissue boundaries. Scale bars, 20 μm. (F) Net translocation of WT (n = 22) and Pk1-MO (n = 22) cells in explants over 90 min. ***, P ≤ 0.001 in a two-tailed Student’s t test. Data distribution was assumed to be normal but was not formally tested. (G) Migration persistence (WT, n = 22; Pk1-MO, n = 22). ****, P ≤ 0.0001 in a two-tailed Student’s t test. Data distribution was assumed to be normal but was not formally tested. View large Download slide Pk1 knockdown disrupts cell rearrangement in the PCM. (A) WT and Pk1-MO cells in PCM explants in contact with BCR (dashed lines, PCM-BCR boundary). Red and yellow arrows indicate migration of unlabeled cell over red and yellow cells, respectively. Time in minutes. Scale bars, 20 μm. (A′) Quantification of cell intercalation events summed over time in PCM explants. (B) Cell length/width ratio (WT, n = 109; Pk1-MO, n = 109) and circularity (WT, n = 135; Pk1-MO, n = 128). Bars indicate the mean in all figures. ****, P ≤ 0.0001 in a two-tailed Student’s t test. Data distribution was assumed to be normal but was not formally tested. (C) Cell orientation in WT (n = 126) and Pk1-MO PCM (n = 126). 0° indicates orientation toward BCR. (D) Tracks of individual cells in WT, Pk1-MO, and Dvl2-MO PCM-BCR explants. Blue and red dashed lines, initial and final tissue boundaries. (E) From Videos 1 and 2. Velocity gradient in WT and Pk1-MO PCM. BCR on the right; dashed lines indicate initial tissue boundaries. Scale bars, 20 μm. (F) Net translocation of WT (n = 22) and Pk1-MO (n = 22) cells in explants over 90 min. ***, P ≤ 0.001 in a two-tailed Student’s t test. Data distribution was assumed to be normal but was not formally tested. (G) Migration persistence (WT, n = 22; Pk1-MO, n = 22). ****, P ≤ 0.0001 in a two-tailed Student’s t test. Data distribution was assumed to be normal but was not formally tested. Video 1. Play Video Open in new tabDownload original Cell migration and radial intercalation in a WT PCM explant. Light microscopy time-lapse video showing deep cell migration toward the BCR (pigmented cells on right) and exchange of cell neighbors. Cells reaching the tissue boundary radially intercalated to contact the BCR. Time is shown in minutes. Frame rate: 25 frames/second. Video 2. Play Video Open in new tabDownload original Cell movements in a Pk1 morphant PCM explant. Light microscopy time-lapse video showing attenuated cell migration velocity and radial intercalation after Pk1 knockdown with 40 pg Pk1-MO. Cells remained attached to neighbors and were stretched toward the boundary (on right). Time is shown in minutes. Frame rate: 25 frames/second. Figure S1. Gastrulation phenotypes in embryos and lip explants. (A and A′) WT and Pk1-MO embryos at early gastrulation. Scale bars, 100 μm. (A′′) Gastrulation is rescued by Pk1 mRNA. Scale bar, 100 μm. (B and B′) Dorsal blastopore lip explants indicated movement defects after Pk1 knockdown. Scale bars, 100 μm. (C) Fractions showing involution of WT, Pk1-MO, and rescued embryos. n, number of embryos. View large Download slide Gastrulation phenotypes in embryos and lip explants. (A and A′) WT and Pk1-MO embryos at early gastrulation. Scale bars, 100 μm. (A′′) Gastrulation is rescued by Pk1 mRNA. Scale bar, 100 μm. (B and B′) Dorsal blastopore lip explants indicated movement defects after Pk1 knockdown. Scale bars, 100 μm. (C) Fractions showing involution of WT, Pk1-MO, and rescued embryos. n, number of embryos. Figure S2. Endogenous Pk expression in the PCM shown by Pk1 antibody staining. White arrows, diffuse Pk1; yellow arrows, Pk1 plaques. View large Download slide Endogenous Pk expression in the PCM shown by Pk1 antibody staining. White arrows, diffuse Pk1; yellow arrows, Pk1 plaques. Figure 2. Diffuse and punctate Pk1 in the PCM. (A, B, D–G, and I–L) Whole PCM explants (A and B) and medium sized (D–G) and small (I–L) PCM fragments expressing Pk1-venus. Yellow arrows, Pk1 plaques; white arrows, puncta; Y, yolk platelets; yellow and white lines, positions of line plots at boundaries between Pk1-venus–labeled and unlabeled cells. Scale bars, 10 μm. (C, H, and M) Average intensities of line plots of punctate (solid) and diffuse (dotted) Pk1 from outside (left) to inside (right) of cells. Means ± SD are shown. Solid and dashed red lines indicate peak values of punctate and diffuse Pk1 in whole PCM explants. Error bars indicate SD. Whole PCM explants: punctate, n = 12; diffuse, n = 12. Medium-sized fragments: punctate, n = 16; diffuse, n = 20. Small fragments: punctate, n = 8; diffuse, n = 16. n, number of cells. (N) Fraction of small (<1 μm; n = 2 in small PCM fragments, n = 4 in medium-sized fragments, n = 37 in whole explants) and medium-sized (1–5 μm; n = 56 in small fragments, n = 93 in medium-sized fragments, n = 86 in whole explants) puncta and large plaques (>5 μm; n = 111 in small fragments, n = 52 in medium-sized fragments, n = 41 in whole explants) measured along cell membranes in PCM fragments. Counts of puncta-stained cells were pooled from experiment replicates to calculate fractions. n, number of puncta. (O) Ratio of total puncta length to cell perimeter and average number of puncta per cell in isolated cells and different-sized fragments as in N. For both measurements, n = 41 for single cells, n = 169 for small PCM fragments, n = 149 for medium-sized fragments, n = 164 for whole explants. n, number of cells. Bars indicate the mean. *, P ≤ 0.05; ****, P ≤ 0.0001 in a two-tailed Student’s t test. Data distribution was assumed to be normal but was not formally tested. View large Download slide Diffuse and punctate Pk1 in the PCM. (A, B, D–G, and I–L) Whole PCM explants (A and B) and medium sized (D–G) and small (I–L) PCM fragments expressing Pk1-venus. Yellow arrows, Pk1 plaques; white arrows, puncta; Y, yolk platelets; yellow and white lines, positions of line plots at boundaries between Pk1-venus–labeled and unlabeled cells. Scale bars, 10 μm. (C, H, and M) Average intensities of line plots of punctate (solid) and diffuse (dotted) Pk1 from outside (left) to inside (right) of cells. Means ± SD are shown. Solid and dashed red lines indicate peak values of punctate and diffuse Pk1 in whole PCM explants. Error bars indicate SD. Whole PCM explants: punctate, n = 12; diffuse, n = 12. Medium-sized fragments: punctate, n = 16; diffuse, n = 20. Small fragments: punctate, n = 8; diffuse, n = 16. n, number of cells. (N) Fraction of small (<1 μm; n = 2 in small PCM fragments, n = 4 in medium-sized fragments, n = 37 in whole explants) and medium-sized (1–5 μm; n = 56 in small fragments, n = 93 in medium-sized fragments, n = 86 in whole explants) puncta and large plaques (>5 μm; n = 111 in small fragments, n = 52 in medium-sized fragments, n = 41 in whole explants) measured along cell membranes in PCM fragments. Counts of puncta-stained cells were pooled from experiment replicates to calculate fractions. n, number of puncta. (O) Ratio of total puncta length to cell perimeter and average number of puncta per cell in isolated cells and different-sized fragments as in N. For both measurements, n = 41 for single cells, n = 169 for small PCM fragments, n = 149 for medium-sized fragments, n = 164 for whole explants. n, number of cells. Bars indicate the mean. *, P ≤ 0.05; ****, P ≤ 0.0001 in a two-tailed Student’s t test. Data distribution was assumed to be normal but was not formally tested. Figure 3. Diffuse Pk1 overlaps with cortical F-actin. (A) PCM cell labeled with mb-RFP and Pk1-venus. Scale bar, 10 μm. (B) WT and SMIFH2- and CK666-treated PCM cells labeled with LifeAct-Ruby and Pk1-venus. Arrows, small Pk1 puncta. Y, yolk platelets. Scale bars, 10 μm. (B′) Line plots of LifeAct-Ruby and Pk1-venus intensities at dotted lines in B. (C) Widths of F-actin (LifeAct-Ruby) and diffuse Pk1-venus zones in WT (F-actin, n = 32; Pk1, n = 36) and SMIFH2-treated (F-actin, n = 66; Pk1, n = 68) cells. F-actin and Pk1-venus became dispersed in CK666-treated cells, and the widths could not be determined (N/D). n, number of cells. Means ± SD are shown. ****, P ≤ 0.0001 in a two-tailed Student’s t test. Data distribution was assumed to be normal but was not formally tested. View large Download slide Diffuse Pk1 overlaps with cortical F-actin. (A) PCM cell labeled with mb-RFP and Pk1-venus. Scale bar, 10 μm. (B) WT and SMIFH2- and CK666-treated PCM cells labeled with LifeAct-Ruby and Pk1-venus. Arrows, small Pk1 puncta. Y, yolk platelets. Scale bars, 10 μm. (B′) Line plots of LifeAct-Ruby and Pk1-venus intensities at dotted lines in B. (C) Widths of F-actin (LifeAct-Ruby) and diffuse Pk1-venus zones in WT (F-actin, n = 32; Pk1, n = 36) and SMIFH2-treated (F-actin, n = 66; Pk1, n = 68) cells. F-actin and Pk1-venus became dispersed in CK666-treated cells, and the widths could not be determined (N/D). n, number of cells. Means ± SD are shown. ****, P ≤ 0.0001 in a two-tailed Student’s t test. Data distribution was assumed to be normal but was not formally tested. Figure 4. Diffuse Pk1 and Dvl2 control cortical F-actin levels. (A) Single PCM cells stained with phalloidin Alexa Fluor 488, pseudo-colored using MPL-Inferno to show intensity spectrum. Pk1-MO 40 ng/bl; Dvl2-MO 24 ng/bl; TBB 10 μM; Pk1-OE 500 pg/bl. Scale bars, 10 μm. (B) Differently treated cells were stained simultaneously in a single dish to minimize unspecific intensity differences. (C–F) Cortical F-actin intensity in phalloidin-stained cells. Average intensity was calculated from pooled measurements of WT cells, and treated cells were all normalized to this average to give the percentage intensity. n, number of cells. (C) Relative staining intensity of cells with low (L, 13 ng/bl, n = 42), medium (M, 27 ng/bl, n = 49), and high (H, 40 ng/bl, n = 139) doses of Pk1-MO and rescue with Pk1-venus-RNA (500 pg/bl) in high Pk1-MO background (n = 109). WT, n = 406. ****, P ≤ 0.0001 in a two-tailed Student’s t test. Data distribution was assumed to be normal but was not formally tested. (D) Relative staining intensity of Dvl2 knockdown cells with low (L, 12 ng/bl, n = 47), medium (M, 24 ng/bl, n = 17), and high (H, 36 ng/bl, n = 48) doses of Dvl2-MO. ****, P ≤ 0.0001 in a two-tailed Student’s t test. Data distribution was assumed to be normal but was not formally tested. (E) Relative cortex intensity of Pk1 and Dvl2 double-knockdown cells with combinations of low (L), medium (M), and high (H) morpholino doses, and of cells treated with TBB (10 μM) in a WT, Pk1-MO, or Dvl2-MO background. H Pk1-MO and M Dvl2-MO from C and D are included for comparison. H Pk1-MO + L Dvl2-MO, n = 27; H Pk1-MO + M Dvl2-MO, n = 23; H Pk1-MO + H Dvl2-MO, n = 27; TBB, n = 100; H Pk1-MO + TBB, n = 33; M Dvl2-MO + TBB, n = 65. *, P ≤ 0.05; ***, P ≤ 0.001; ****, P ≤ 0.0001 in a two-tailed Student’s t test. Data distribution was assumed to be normal but was not formally tested. (F) Relative cortex intensity of Pk1 overexpressing (Pk1-OE 500 pg/bl, n = 43) and TBB (10 μM)-treated Pk1-OE cells (n = 27). WT, n = 60. ****, P ≤ 0.0001 in a two-tailed Student’s t test. Data distribution was assumed to be normal but was not formally tested. View large Download slide Diffuse Pk1 and Dvl2 control cortical F-actin levels. (A) Single PCM cells stained with phalloidin Alexa Fluor 488, pseudo-colored using MPL-Inferno to show intensity spectrum. Pk1-MO 40 ng/bl; Dvl2-MO 24 ng/bl; TBB 10 μM; Pk1-OE 500 pg/bl. Scale bars, 10 μm. (B) Differently treated cells were stained simultaneously in a single dish to minimize unspecific intensity differences. (C–F) Cortical F-actin intensity in phalloidin-stained cells. Average intensity was calculated from pooled measurements of WT cells, and treated cells were all normalized to this average to give the percentage intensity. n, number of cells. (C) Relative staining intensity of cells with low (L, 13 ng/bl, n = 42), medium (M, 27 ng/bl, n = 49), and high (H, 40 ng/bl, n = 139) doses of Pk1-MO and rescue with Pk1-venus-RNA (500 pg/bl) in high Pk1-MO background (n = 109). WT, n = 406. ****, P ≤ 0.0001 in a two-tailed Student’s t test. Data distribution was assumed to be normal but was not formally tested. (D) Relative staining intensity of Dvl2 knockdown cells with low (L, 12 ng/bl, n = 47), medium (M, 24 ng/bl, n = 17), and high (H, 36 ng/bl, n = 48) doses of Dvl2-MO. ****, P ≤ 0.0001 in a two-tailed Student’s t test. Data distribution was assumed to be normal but was not formally tested. (E) Relative cortex intensity of Pk1 and Dvl2 double-knockdown cells with combinations of low (L), medium (M), and high (H) morpholino doses, and of cells treated with TBB (10 μM) in a WT, Pk1-MO, or Dvl2-MO background. H Pk1-MO and M Dvl2-MO from C and D are included for comparison. H Pk1-MO + L Dvl2-MO, n = 27; H Pk1-MO + M Dvl2-MO, n = 23; H Pk1-MO + H Dvl2-MO, n = 27; TBB, n = 100; H Pk1-MO + TBB, n = 33; M Dvl2-MO + TBB, n = 65. *, P ≤ 0.05; ***, P ≤ 0.001; ****, P ≤ 0.0001 in a two-tailed Student’s t test. Data distribution was assumed to be normal but was not formally tested. (F) Relative cortex intensity of Pk1 overexpressing (Pk1-OE 500 pg/bl, n = 43) and TBB (10 μM)-treated Pk1-OE cells (n = 27). WT, n = 60. ****, P ≤ 0.0001 in a two-tailed Student’s t test. Data distribution was assumed to be normal but was not formally tested. Figure 5. Pk1-Dvl2-CKII regulates F-actin dynamics at the cell membrane. (A and A′) PCM cells labeled with LifeAct-Ruby and Pk1-venus showing membrane blebs. In WT (A), a bleb forms near the bottom and retracts near the top, creating a circular movement (arrow). In the TBB-treated cell (A′), the bleb forms a wide crescent. Right, enlargements of boxed areas. Scale bars, 10 μm. (A″) Intensity plots of F-actin and Pk1 at dotted lines in Aand A′. Black arrows, positions of membrane-attached cortex; gray arrows, cell body surface. (B and B′) Time-series of LifeAct-GFP–labeled WT (B; Video 3) and TBB-treated (B′; Video 4) cells. Time in minutes. TBB was added at time 0:00. Yellow arrows, F-actin assembly at detached membrane; white arrows, newly assembled actin filaments in bleb. Scale bars, 10 μm. (C) Live PCM cells labeled with LifeAct-GFP and ER-Tracker Red. Inner cortex layer at bleb (arrow) conforms to the ER domain. Scale bar, 10 μm. (D) Live PCM cells labeled with Pk1-venus and ER-Tracker Red. Diffuse Pk1 appears enriched at cortex and in blebs but also fills cytoplasm; Y, yolk platelets. Scale bar, 10 μm. (E and E′) Live PCM cells labeled with blue dextran (BDX) and mb-RFP; Y, yolk platelets. Scale bars, 10 μm. (F) Live PCM cells labeled with Pk1-venus, BDX, and mb-RFP. Scale bar, 10 μm. (F′) Average intensity line plot of Pk1 and BDX across the cell periphery (cell interior to the left; n = 24). n, number of cells. View large Download slide Pk1-Dvl2-CKII regulates F-actin dynamics at the cell membrane. (A and A′) PCM cells labeled with LifeAct-Ruby and Pk1-venus showing membrane blebs. In WT (A), a bleb forms near the bottom and retracts near the top, creating a circular movement (arrow). In the TBB-treated cell (A′), the bleb forms a wide crescent. Right, enlargements of boxed areas. Scale bars, 10 μm. (A″) Intensity plots of F-actin and Pk1 at dotted lines in Aand A′. Black arrows, positions of membrane-attached cortex; gray arrows, cell body surface. (B and B′) Time-series of LifeAct-GFP–labeled WT (B; Video 3) and TBB-treated (B′; Video 4) cells. Time in minutes. TBB was added at time 0:00. Yellow arrows, F-actin assembly at detached membrane; white arrows, newly assembled actin filaments in bleb. Scale bars, 10 μm. (C) Live PCM cells labeled with LifeAct-GFP and ER-Tracker Red. Inner cortex layer at bleb (arrow) conforms to the ER domain. Scale bar, 10 μm. (D) Live PCM cells labeled with Pk1-venus and ER-Tracker Red. Diffuse Pk1 appears enriched at cortex and in blebs but also fills cytoplasm; Y, yolk platelets. Scale bar, 10 μm. (E and E′) Live PCM cells labeled with blue dextran (BDX) and mb-RFP; Y, yolk platelets. Scale bars, 10 μm. (F) Live PCM cells labeled with Pk1-venus, BDX, and mb-RFP. Scale bar, 10 μm. (F′) Average intensity line plot of Pk1 and BDX across the cell periphery (cell interior to the left; n = 24). n, number of cells. Video 3. Play Video Open in new tabDownload original Bleb formation and retraction in a nonattached PCM cell. Confocal microscopy time-lapse video showing the formation and retraction of a bleb as the membrane detached locally from the cortex and as F-actin reassembled at the detached membrane, respectively. Green, LifeAct-GFP. Time is shown in minutes. Frame rate: 25 frames/second. Video 4. Play Video Open in new tabDownload original Bleb collapsed after TBB treatment in a PCM cell. Confocal microscopy time-lapse video showing diminished F-actin reassembly at the detached membrane shortly after 10 μM TBB was added and collapse of the blebs onto the cell surface. Green, LifeAct-GFP. Time is shown in minutes. Frame rate: 25 frames/second. Figure S3. Pk1 is enriched at the ER-free cell periphery in PCM tissue mosaically labeled with Pk1-venus and ER-Tracker Red. (A–C) PCM explants labeled with Pk1-venus and ER-Tracker Red. Dashed lines indicate ER domain boundaries. White arrows, Pk1 puncta and plaques; yellow arrows, puncta-less regions of cell periphery. Scale bars, 10 μm. (D) Widths of Pk1 zone and ER-membrane space in PCM explants. At diffuse Pk1: Pk1, n = 133; ER-membrane space, n = 127. At puncta: Pk1, n = 130; ER-membrane space, n = 93. n, number of cells. ****, P ≤ 0.0001 in a two-tailed Student’s t test. Data distribution was assumed to be normal but was not formally tested. View large Download slide Pk1 is enriched at the ER-free cell periphery in PCM tissue mosaically labeled with Pk1-venus and ER-Tracker Red. (A–C) PCM explants labeled with Pk1-venus and ER-Tracker Red. Dashed lines indicate ER domain boundaries. White arrows, Pk1 puncta and plaques; yellow arrows, puncta-less regions of cell periphery. Scale bars, 10 μm. (D) Widths of Pk1 zone and ER-membrane space in PCM explants. At diffuse Pk1: Pk1, n = 133; ER-membrane space, n = 127. At puncta: Pk1, n = 130; ER-membrane space, n = 93. n, number of cells. ****, P ≤ 0.0001 in a two-tailed Student’s t test. Data distribution was assumed to be normal but was not formally tested. Figure 6. Pk1-Dvl2-CKII regulates cell cortical tension. (A) Schematic of cortical tensions βA and βB (arrows) and contributions θA and θB to contact angle of cell pair. (B) Homotypic Pk1-MO and heterotypic WT/Pk1-MO cell pairs showing straight and curved cell–cell boundaries, respectively. Pk1-MO cells labeled with blue dextran (d). B, bright field. Scale bars, 10 μm. (C) Relative cortical tension βA/βB in WT homotypic (n = 19), Pk1-MO homotypic (n = 16), and heterotypic (n = 14) cell pairs and small clusters (2–15 cells). n, number of cell pairs or clusters. ****, P ≤ 0.0001 in a two-tailed Student’s t test. Data distribution was assumed to be normal but was not formally tested. (D) Cell cortical tension β, tissue surface tension σ, and cell contact angle 2θ at the surface of a tissue. (E) An example of PCM aggregates, each from five to seven fused PCM explants, used to measure σ and 2θ. Scale bars, 100 μm. (F) Aggregate outlines (blue) and best-fit curves (red) generated by the ADSA program. (G) Measured parameters 2θ and σ and calculated cortical tension β. WT, n = 21; Pk1-MO, n = 8; Dvl2-MO, n = 17; Pk1-MO + Dvl2-MO, n = 6. Pk1-MO, 40 ng/bl; Dvl2-MO, 24 ng/bl. Means ± SD are indicated. View large Download slide Pk1-Dvl2-CKII regulates cell cortical tension. (A) Schematic of cortical tensions βA and βB (arrows) and contributions θA and θB to contact angle of cell pair. (B) Homotypic Pk1-MO and heterotypic WT/Pk1-MO cell pairs showing straight and curved cell–cell boundaries, respectively. Pk1-MO cells labeled with blue dextran (d). B, bright field. Scale bars, 10 μm. (C) Relative cortical tension βA/βB in WT homotypic (n = 19), Pk1-MO homotypic (n = 16), and heterotypic (n = 14) cell pairs and small clusters (2–15 cells). n, number of cell pairs or clusters. ****, P ≤ 0.0001 in a two-tailed Student’s t test. Data distribution was assumed to be normal but was not formally tested. (D) Cell cortical tension β, tissue surface tension σ, and cell contact angle 2θ at the surface of a tissue. (E) An example of PCM aggregates, each from five to seven fused PCM explants, used to measure σ and 2θ. Scale bars, 100 μm. (F) Aggregate outlines (blue) and best-fit curves (red) generated by the ADSA program. (G) Measured parameters 2θ and σ and calculated cortical tension β. WT, n = 21; Pk1-MO, n = 8; Dvl2-MO, n = 17; Pk1-MO + Dvl2-MO, n = 6. Pk1-MO, 40 ng/bl; Dvl2-MO, 24 ng/bl. Means ± SD are indicated. Figure 7. Pk1 knockdown impairs rear-end retraction. (A) From Video 6. Separating cells in WT (mb-RFP) and Pk1-MO (mb-RFP and LifeAct-GFP) PCM. BCR to the right. In WT, cell–cell contact shrinks (arrows). In Pk1 morphant, F-actin accumulates in retraction fiber and eventually recoils within membranes (arrows). Scale bars, 10 μm. (B) WT and Pk1-MO PCM explants showing morphology and arrangement of mb-RFP– and LifeAct-GFP–labeled cells. BCR is to the right. In Pk1 morphant, F-actin free membrane tethers (white arrows) and F-actin filled retraction fibers (yellow arrows) connect former front–rear cell neighbors. Scale bars, 10 μm. View large Download slide Pk1 knockdown impairs rear-end retraction. (A) From Video 6. Separating cells in WT (mb-RFP) and Pk1-MO (mb-RFP and LifeAct-GFP) PCM. BCR to the right. In WT, cell–cell contact shrinks (arrows). In Pk1 morphant, F-actin accumulates in retraction fiber and eventually recoils within membranes (arrows). Scale bars, 10 μm. (B) WT and Pk1-MO PCM explants showing morphology and arrangement of mb-RFP– and LifeAct-GFP–labeled cells. BCR is to the right. In Pk1 morphant, F-actin free membrane tethers (white arrows) and F-actin filled retraction fibers (yellow arrows) connect former front–rear cell neighbors. Scale bars, 10 μm. Video 5. Play Video Open in new tabDownload original Cell tail retraction in Pk1 morphant PCM tissue. Confocal microscopy time-lapse video showing the formation of a F-actin–filled retraction fiber at the cell tail in a Pk1 morphant PCM explant (40 pg Pk1-MO). During tail retraction, F-actin separated from the membrane tube and recoiled, and the membrane was left behind as a tether. Red, mbRFP; green, LifeAct-GFP. Time is shown in minutes. Frame rate: 25 frames/second. Figure 8. Dynamic Pk1 puncta and plaques at separating cell–cell contacts. (A) PCM expressing Pk1-venus and mb-RFP. Punctate Pk1 (arrows) at cell–cell contacts. BCR is to the top. Scale bar, 10 μm. (B) Fractions of Pk1 plaques (>1 μm) at lateral cell contacts, cell tails, and front ends. Count of plaques was pooled from multiple experiment replicates to calculate fractions. Error bars indicate SD. n = 225. (C and D) Dynamics of Pk1 puncta at cell contacts in PCM expressing Pk1-venus and mb-RFP. Time in minutes. Scale bars, 10 μm. (E and F) Dynamics of separation at puncta-stained (E; Video 6) and puncta-less (F) cell contacts in PCM expressing Pk1-venus and mb-RFP. Time in minutes. Scale bars, 10 μm. (G) Separation angle θs and membrane curvature angle θc at cell contact between front and rear ends of migrating PCM cells. (H and I) Membrane curvature angle θc of each cell (puncta-stained contacts, n = 15; puncta-less contacts, n = 11) and contact angle θs during tail retraction (puncta-stained contacts, n = 18; puncta-less contacts, n = 18). ***, P ≤ 0.001; ****, P ≤ 0.0001 in a two-tailed Student’s t test. Data distribution was assumed to be normal but was not formally tested. (J) Rates of contact shortening during cell separation. Each data point represents the average changes of contact lengths from each contact over the period of separation (WT, n = 8; puncta-stained, n = 6; puncta-less, n = 5). ****, P ≤ 0.0001 in a two-tailed Student’s t test. Data distribution was assumed to be normal but was not formally tested. (K) Rates of puncta movement (n = 161), growth (n = 166), and shrinkage (n = 178) at contacts, calculated by changes in puncta lengths. n, number of puncta. View large Download slide Dynamic Pk1 puncta and plaques at separating cell–cell contacts. (A) PCM expressing Pk1-venus and mb-RFP. Punctate Pk1 (arrows) at cell–cell contacts. BCR is to the top. Scale bar, 10 μm. (B) Fractions of Pk1 plaques (>1 μm) at lateral cell contacts, cell tails, and front ends. Count of plaques was pooled from multiple experiment replicates to calculate fractions. Error bars indicate SD. n = 225. (C and D) Dynamics of Pk1 puncta at cell contacts in PCM expressing Pk1-venus and mb-RFP. Time in minutes. Scale bars, 10 μm. (E and F) Dynamics of separation at puncta-stained (E; Video 6) and puncta-less (F) cell contacts in PCM expressing Pk1-venus and mb-RFP. Time in minutes. Scale bars, 10 μm. (G) Separation angle θs and membrane curvature angle θc at cell contact between front and rear ends of migrating PCM cells. (H and I) Membrane curvature angle θc of each cell (puncta-stained contacts, n = 15; puncta-less contacts, n = 11) and contact angle θs during tail retraction (puncta-stained contacts, n = 18; puncta-less contacts, n = 18). ***, P ≤ 0.001; ****, P ≤ 0.0001 in a two-tailed Student’s t test. Data distribution was assumed to be normal but was not formally tested. (J) Rates of contact shortening during cell separation. Each data point represents the average changes of contact lengths from each contact over the period of separation (WT, n = 8; puncta-stained, n = 6; puncta-less, n = 5). ****, P ≤ 0.0001 in a two-tailed Student’s t test. Data distribution was assumed to be normal but was not formally tested. (K) Rates of puncta movement (n = 161), growth (n = 166), and shrinkage (n = 178) at contacts, calculated by changes in puncta lengths. n, number of puncta. Video 6. Play Video Open in new tabDownload original Dynamics of Pk1 puncta at separating PCM cell contacts. Confocal microscopy time-lapse video showing the formation and association of puncta with the periphery of cell contacts as the membranes separate. Red, mbRFP; green, Pk1-venus. Time is shown in minutes. Frame rate: 25 frames/second. Figure 9. Pk1 puncta alternate with F-actin densities. (A) PCM expressing Pk1-venus and LifeAct-Ruby. Alternating localization of Pk1 plaques (white arrows) and F-actin dense regions (yellow arrows). Scale bar, 10 μm. (A′) Intensity plots of Pk1 (green) and F-actin (red) along cell membrane. (B) Cells in Pk1-venus and LifeAct-Ruby expressing PCM treated with Arp2/3 inhibitor CK666. Large Pk1 patches are surrounded by F-actin bundles (arrows). Below the surface, Pk1 plaques at cell–cell contacts; diffuse Pk1 distribution unchanged. Scale bars, 10 μm. View large Download slide Pk1 puncta alternate with F-actin densities. (A) PCM expressing Pk1-venus and LifeAct-Ruby. Alternating localization of Pk1 plaques (white arrows) and F-actin dense regions (yellow arrows). Scale bar, 10 μm. (A′) Intensity plots of Pk1 (green) and F-actin (red) along cell membrane. (B) Cells in Pk1-venus and LifeAct-Ruby expressing PCM treated with Arp2/3 inhibitor CK666. Large Pk1 patches are surrounded by F-actin bundles (arrows). Below the surface, Pk1 plaques at cell–cell contacts; diffuse Pk1 distribution unchanged. Scale bars, 10 μm. |
|
|
Figure 10. Skip Nav Destination Figure 1. Pk1 knockdown disrupts cell rearrangement in the PCM. (A) WT and Pk1-MO cells in PCM explants in contact with BCR (dashed lines, PCM-BCR boundary). Red and yellow arrows indicate migration of unlabeled cell over red and yellow cells, respectively. Time in minutes. Scale bars, 20 μm. (A′) Quantification of cell intercalation events summed over time in PCM explants. (B) Cell length/width ratio (WT, n = 109; Pk1-MO, n = 109) and circularity (WT, n = 135; Pk1-MO, n = 128). Bars indicate the mean in all figures. ****, P ≤ 0.0001 in a two-tailed Student’s t test. Data distribution was assumed to be normal but was not formally tested. (C) Cell orientation in WT (n = 126) and Pk1-MO PCM (n = 126). 0° indicates orientation toward BCR. (D) Tracks of individual cells in WT, Pk1-MO, and Dvl2-MO PCM-BCR explants. Blue and red dashed lines, initial and final tissue boundaries. (E) From Videos 1 and 2. Velocity gradient in WT and Pk1-MO PCM. BCR on the right; dashed lines indicate initial tissue boundaries. Scale bars, 20 μm. (F) Net translocation of WT (n = 22) and Pk1-MO (n = 22) cells in explants over 90 min. ***, P ≤ 0.001 in a two-tailed Student’s t test. Data distribution was assumed to be normal but was not formally tested. (G) Migration persistence (WT, n = 22; Pk1-MO, n = 22). ****, P ≤ 0.0001 in a two-tailed Student’s t test. Data distribution was assumed to be normal but was not formally tested. View large Download slide Pk1 knockdown disrupts cell rearrangement in the PCM. (A) WT and Pk1-MO cells in PCM explants in contact with BCR (dashed lines, PCM-BCR boundary). Red and yellow arrows indicate migration of unlabeled cell over red and yellow cells, respectively. Time in minutes. Scale bars, 20 μm. (A′) Quantification of cell intercalation events summed over time in PCM explants. (B) Cell length/width ratio (WT, n = 109; Pk1-MO, n = 109) and circularity (WT, n = 135; Pk1-MO, n = 128). Bars indicate the mean in all figures. ****, P ≤ 0.0001 in a two-tailed Student’s t test. Data distribution was assumed to be normal but was not formally tested. (C) Cell orientation in WT (n = 126) and Pk1-MO PCM (n = 126). 0° indicates orientation toward BCR. (D) Tracks of individual cells in WT, Pk1-MO, and Dvl2-MO PCM-BCR explants. Blue and red dashed lines, initial and final tissue boundaries. (E) From Videos 1 and 2. Velocity gradient in WT and Pk1-MO PCM. BCR on the right; dashed lines indicate initial tissue boundaries. Scale bars, 20 μm. (F) Net translocation of WT (n = 22) and Pk1-MO (n = 22) cells in explants over 90 min. ***, P ≤ 0.001 in a two-tailed Student’s t test. Data distribution was assumed to be normal but was not formally tested. (G) Migration persistence (WT, n = 22; Pk1-MO, n = 22). ****, P ≤ 0.0001 in a two-tailed Student’s t test. Data distribution was assumed to be normal but was not formally tested. Video 1. Play Video Open in new tabDownload original Cell migration and radial intercalation in a WT PCM explant. Light microscopy time-lapse video showing deep cell migration toward the BCR (pigmented cells on right) and exchange of cell neighbors. Cells reaching the tissue boundary radially intercalated to contact the BCR. Time is shown in minutes. Frame rate: 25 frames/second. Video 2. Play Video Open in new tabDownload original Cell movements in a Pk1 morphant PCM explant. Light microscopy time-lapse video showing attenuated cell migration velocity and radial intercalation after Pk1 knockdown with 40 pg Pk1-MO. Cells remained attached to neighbors and were stretched toward the boundary (on right). Time is shown in minutes. Frame rate: 25 frames/second. Figure S1. Gastrulation phenotypes in embryos and lip explants. (A and A′) WT and Pk1-MO embryos at early gastrulation. Scale bars, 100 μm. (A′′) Gastrulation is rescued by Pk1 mRNA. Scale bar, 100 μm. (B and B′) Dorsal blastopore lip explants indicated movement defects after Pk1 knockdown. Scale bars, 100 μm. (C) Fractions showing involution of WT, Pk1-MO, and rescued embryos. n, number of embryos. View large Download slide Gastrulation phenotypes in embryos and lip explants. (A and A′) WT and Pk1-MO embryos at early gastrulation. Scale bars, 100 μm. (A′′) Gastrulation is rescued by Pk1 mRNA. Scale bar, 100 μm. (B and B′) Dorsal blastopore lip explants indicated movement defects after Pk1 knockdown. Scale bars, 100 μm. (C) Fractions showing involution of WT, Pk1-MO, and rescued embryos. n, number of embryos. Figure S2. Endogenous Pk expression in the PCM shown by Pk1 antibody staining. White arrows, diffuse Pk1; yellow arrows, Pk1 plaques. View large Download slide Endogenous Pk expression in the PCM shown by Pk1 antibody staining. White arrows, diffuse Pk1; yellow arrows, Pk1 plaques. Figure 2. Diffuse and punctate Pk1 in the PCM. (A, B, D–G, and I–L) Whole PCM explants (A and B) and medium sized (D–G) and small (I–L) PCM fragments expressing Pk1-venus. Yellow arrows, Pk1 plaques; white arrows, puncta; Y, yolk platelets; yellow and white lines, positions of line plots at boundaries between Pk1-venus–labeled and unlabeled cells. Scale bars, 10 μm. (C, H, and M) Average intensities of line plots of punctate (solid) and diffuse (dotted) Pk1 from outside (left) to inside (right) of cells. Means ± SD are shown. Solid and dashed red lines indicate peak values of punctate and diffuse Pk1 in whole PCM explants. Error bars indicate SD. Whole PCM explants: punctate, n = 12; diffuse, n = 12. Medium-sized fragments: punctate, n = 16; diffuse, n = 20. Small fragments: punctate, n = 8; diffuse, n = 16. n, number of cells. (N) Fraction of small (<1 μm; n = 2 in small PCM fragments, n = 4 in medium-sized fragments, n = 37 in whole explants) and medium-sized (1–5 μm; n = 56 in small fragments, n = 93 in medium-sized fragments, n = 86 in whole explants) puncta and large plaques (>5 μm; n = 111 in small fragments, n = 52 in medium-sized fragments, n = 41 in whole explants) measured along cell membranes in PCM fragments. Counts of puncta-stained cells were pooled from experiment replicates to calculate fractions. n, number of puncta. (O) Ratio of total puncta length to cell perimeter and average number of puncta per cell in isolated cells and different-sized fragments as in N. For both measurements, n = 41 for single cells, n = 169 for small PCM fragments, n = 149 for medium-sized fragments, n = 164 for whole explants. n, number of cells. Bars indicate the mean. *, P ≤ 0.05; ****, P ≤ 0.0001 in a two-tailed Student’s t test. Data distribution was assumed to be normal but was not formally tested. View large Download slide Diffuse and punctate Pk1 in the PCM. (A, B, D–G, and I–L) Whole PCM explants (A and B) and medium sized (D–G) and small (I–L) PCM fragments expressing Pk1-venus. Yellow arrows, Pk1 plaques; white arrows, puncta; Y, yolk platelets; yellow and white lines, positions of line plots at boundaries between Pk1-venus–labeled and unlabeled cells. Scale bars, 10 μm. (C, H, and M) Average intensities of line plots of punctate (solid) and diffuse (dotted) Pk1 from outside (left) to inside (right) of cells. Means ± SD are shown. Solid and dashed red lines indicate peak values of punctate and diffuse Pk1 in whole PCM explants. Error bars indicate SD. Whole PCM explants: punctate, n = 12; diffuse, n = 12. Medium-sized fragments: punctate, n = 16; diffuse, n = 20. Small fragments: punctate, n = 8; diffuse, n = 16. n, number of cells. (N) Fraction of small (<1 μm; n = 2 in small PCM fragments, n = 4 in medium-sized fragments, n = 37 in whole explants) and medium-sized (1–5 μm; n = 56 in small fragments, n = 93 in medium-sized fragments, n = 86 in whole explants) puncta and large plaques (>5 μm; n = 111 in small fragments, n = 52 in medium-sized fragments, n = 41 in whole explants) measured along cell membranes in PCM fragments. Counts of puncta-stained cells were pooled from experiment replicates to calculate fractions. n, number of puncta. (O) Ratio of total puncta length to cell perimeter and average number of puncta per cell in isolated cells and different-sized fragments as in N. For both measurements, n = 41 for single cells, n = 169 for small PCM fragments, n = 149 for medium-sized fragments, n = 164 for whole explants. n, number of cells. Bars indicate the mean. *, P ≤ 0.05; ****, P ≤ 0.0001 in a two-tailed Student’s t test. Data distribution was assumed to be normal but was not formally tested. Figure 3. Diffuse Pk1 overlaps with cortical F-actin. (A) PCM cell labeled with mb-RFP and Pk1-venus. Scale bar, 10 μm. (B) WT and SMIFH2- and CK666-treated PCM cells labeled with LifeAct-Ruby and Pk1-venus. Arrows, small Pk1 puncta. Y, yolk platelets. Scale bars, 10 μm. (B′) Line plots of LifeAct-Ruby and Pk1-venus intensities at dotted lines in B. (C) Widths of F-actin (LifeAct-Ruby) and diffuse Pk1-venus zones in WT (F-actin, n = 32; Pk1, n = 36) and SMIFH2-treated (F-actin, n = 66; Pk1, n = 68) cells. F-actin and Pk1-venus became dispersed in CK666-treated cells, and the widths could not be determined (N/D). n, number of cells. Means ± SD are shown. ****, P ≤ 0.0001 in a two-tailed Student’s t test. Data distribution was assumed to be normal but was not formally tested. View large Download slide Diffuse Pk1 overlaps with cortical F-actin. (A) PCM cell labeled with mb-RFP and Pk1-venus. Scale bar, 10 μm. (B) WT and SMIFH2- and CK666-treated PCM cells labeled with LifeAct-Ruby and Pk1-venus. Arrows, small Pk1 puncta. Y, yolk platelets. Scale bars, 10 μm. (B′) Line plots of LifeAct-Ruby and Pk1-venus intensities at dotted lines in B. (C) Widths of F-actin (LifeAct-Ruby) and diffuse Pk1-venus zones in WT (F-actin, n = 32; Pk1, n = 36) and SMIFH2-treated (F-actin, n = 66; Pk1, n = 68) cells. F-actin and Pk1-venus became dispersed in CK666-treated cells, and the widths could not be determined (N/D). n, number of cells. Means ± SD are shown. ****, P ≤ 0.0001 in a two-tailed Student’s t test. Data distribution was assumed to be normal but was not formally tested. Figure 4. Diffuse Pk1 and Dvl2 control cortical F-actin levels. (A) Single PCM cells stained with phalloidin Alexa Fluor 488, pseudo-colored using MPL-Inferno to show intensity spectrum. Pk1-MO 40 ng/bl; Dvl2-MO 24 ng/bl; TBB 10 μM; Pk1-OE 500 pg/bl. Scale bars, 10 μm. (B) Differently treated cells were stained simultaneously in a single dish to minimize unspecific intensity differences. (C–F) Cortical F-actin intensity in phalloidin-stained cells. Average intensity was calculated from pooled measurements of WT cells, and treated cells were all normalized to this average to give the percentage intensity. n, number of cells. (C) Relative staining intensity of cells with low (L, 13 ng/bl, n = 42), medium (M, 27 ng/bl, n = 49), and high (H, 40 ng/bl, n = 139) doses of Pk1-MO and rescue with Pk1-venus-RNA (500 pg/bl) in high Pk1-MO background (n = 109). WT, n = 406. ****, P ≤ 0.0001 in a two-tailed Student’s t test. Data distribution was assumed to be normal but was not formally tested. (D) Relative staining intensity of Dvl2 knockdown cells with low (L, 12 ng/bl, n = 47), medium (M, 24 ng/bl, n = 17), and high (H, 36 ng/bl, n = 48) doses of Dvl2-MO. ****, P ≤ 0.0001 in a two-tailed Student’s t test. Data distribution was assumed to be normal but was not formally tested. (E) Relative cortex intensity of Pk1 and Dvl2 double-knockdown cells with combinations of low (L), medium (M), and high (H) morpholino doses, and of cells treated with TBB (10 μM) in a WT, Pk1-MO, or Dvl2-MO background. H Pk1-MO and M Dvl2-MO from C and D are included for comparison. H Pk1-MO + L Dvl2-MO, n = 27; H Pk1-MO + M Dvl2-MO, n = 23; H Pk1-MO + H Dvl2-MO, n = 27; TBB, n = 100; H Pk1-MO + TBB, n = 33; M Dvl2-MO + TBB, n = 65. *, P ≤ 0.05; ***, P ≤ 0.001; ****, P ≤ 0.0001 in a two-tailed Student’s t test. Data distribution was assumed to be normal but was not formally tested. (F) Relative cortex intensity of Pk1 overexpressing (Pk1-OE 500 pg/bl, n = 43) and TBB (10 μM)-treated Pk1-OE cells (n = 27). WT, n = 60. ****, P ≤ 0.0001 in a two-tailed Student’s t test. Data distribution was assumed to be normal but was not formally tested. View large Download slide Diffuse Pk1 and Dvl2 control cortical F-actin levels. (A) Single PCM cells stained with phalloidin Alexa Fluor 488, pseudo-colored using MPL-Inferno to show intensity spectrum. Pk1-MO 40 ng/bl; Dvl2-MO 24 ng/bl; TBB 10 μM; Pk1-OE 500 pg/bl. Scale bars, 10 μm. (B) Differently treated cells were stained simultaneously in a single dish to minimize unspecific intensity differences. (C–F) Cortical F-actin intensity in phalloidin-stained cells. Average intensity was calculated from pooled measurements of WT cells, and treated cells were all normalized to this average to give the percentage intensity. n, number of cells. (C) Relative staining intensity of cells with low (L, 13 ng/bl, n = 42), medium (M, 27 ng/bl, n = 49), and high (H, 40 ng/bl, n = 139) doses of Pk1-MO and rescue with Pk1-venus-RNA (500 pg/bl) in high Pk1-MO background (n = 109). WT, n = 406. ****, P ≤ 0.0001 in a two-tailed Student’s t test. Data distribution was assumed to be normal but was not formally tested. (D) Relative staining intensity of Dvl2 knockdown cells with low (L, 12 ng/bl, n = 47), medium (M, 24 ng/bl, n = 17), and high (H, 36 ng/bl, n = 48) doses of Dvl2-MO. ****, P ≤ 0.0001 in a two-tailed Student’s t test. Data distribution was assumed to be normal but was not formally tested. (E) Relative cortex intensity of Pk1 and Dvl2 double-knockdown cells with combinations of low (L), medium (M), and high (H) morpholino doses, and of cells treated with TBB (10 μM) in a WT, Pk1-MO, or Dvl2-MO background. H Pk1-MO and M Dvl2-MO from C and D are included for comparison. H Pk1-MO + L Dvl2-MO, n = 27; H Pk1-MO + M Dvl2-MO, n = 23; H Pk1-MO + H Dvl2-MO, n = 27; TBB, n = 100; H Pk1-MO + TBB, n = 33; M Dvl2-MO + TBB, n = 65. *, P ≤ 0.05; ***, P ≤ 0.001; ****, P ≤ 0.0001 in a two-tailed Student’s t test. Data distribution was assumed to be normal but was not formally tested. (F) Relative cortex intensity of Pk1 overexpressing (Pk1-OE 500 pg/bl, n = 43) and TBB (10 μM)-treated Pk1-OE cells (n = 27). WT, n = 60. ****, P ≤ 0.0001 in a two-tailed Student’s t test. Data distribution was assumed to be normal but was not formally tested. Figure 5. Pk1-Dvl2-CKII regulates F-actin dynamics at the cell membrane. (A and A′) PCM cells labeled with LifeAct-Ruby and Pk1-venus showing membrane blebs. In WT (A), a bleb forms near the bottom and retracts near the top, creating a circular movement (arrow). In the TBB-treated cell (A′), the bleb forms a wide crescent. Right, enlargements of boxed areas. Scale bars, 10 μm. (A″) Intensity plots of F-actin and Pk1 at dotted lines in Aand A′. Black arrows, positions of membrane-attached cortex; gray arrows, cell body surface. (B and B′) Time-series of LifeAct-GFP–labeled WT (B; Video 3) and TBB-treated (B′; Video 4) cells. Time in minutes. TBB was added at time 0:00. Yellow arrows, F-actin assembly at detached membrane; white arrows, newly assembled actin filaments in bleb. Scale bars, 10 μm. (C) Live PCM cells labeled with LifeAct-GFP and ER-Tracker Red. Inner cortex layer at bleb (arrow) conforms to the ER domain. Scale bar, 10 μm. (D) Live PCM cells labeled with Pk1-venus and ER-Tracker Red. Diffuse Pk1 appears enriched at cortex and in blebs but also fills cytoplasm; Y, yolk platelets. Scale bar, 10 μm. (E and E′) Live PCM cells labeled with blue dextran (BDX) and mb-RFP; Y, yolk platelets. Scale bars, 10 μm. (F) Live PCM cells labeled with Pk1-venus, BDX, and mb-RFP. Scale bar, 10 μm. (F′) Average intensity line plot of Pk1 and BDX across the cell periphery (cell interior to the left; n = 24). n, number of cells. View large Download slide Pk1-Dvl2-CKII regulates F-actin dynamics at the cell membrane. (A and A′) PCM cells labeled with LifeAct-Ruby and Pk1-venus showing membrane blebs. In WT (A), a bleb forms near the bottom and retracts near the top, creating a circular movement (arrow). In the TBB-treated cell (A′), the bleb forms a wide crescent. Right, enlargements of boxed areas. Scale bars, 10 μm. (A″) Intensity plots of F-actin and Pk1 at dotted lines in Aand A′. Black arrows, positions of membrane-attached cortex; gray arrows, cell body surface. (B and B′) Time-series of LifeAct-GFP–labeled WT (B; Video 3) and TBB-treated (B′; Video 4) cells. Time in minutes. TBB was added at time 0:00. Yellow arrows, F-actin assembly at detached membrane; white arrows, newly assembled actin filaments in bleb. Scale bars, 10 μm. (C) Live PCM cells labeled with LifeAct-GFP and ER-Tracker Red. Inner cortex layer at bleb (arrow) conforms to the ER domain. Scale bar, 10 μm. (D) Live PCM cells labeled with Pk1-venus and ER-Tracker Red. Diffuse Pk1 appears enriched at cortex and in blebs but also fills cytoplasm; Y, yolk platelets. Scale bar, 10 μm. (E and E′) Live PCM cells labeled with blue dextran (BDX) and mb-RFP; Y, yolk platelets. Scale bars, 10 μm. (F) Live PCM cells labeled with Pk1-venus, BDX, and mb-RFP. Scale bar, 10 μm. (F′) Average intensity line plot of Pk1 and BDX across the cell periphery (cell interior to the left; n = 24). n, number of cells. Video 3. Play Video Open in new tabDownload original Bleb formation and retraction in a nonattached PCM cell. Confocal microscopy time-lapse video showing the formation and retraction of a bleb as the membrane detached locally from the cortex and as F-actin reassembled at the detached membrane, respectively. Green, LifeAct-GFP. Time is shown in minutes. Frame rate: 25 frames/second. Video 4. Play Video Open in new tabDownload original Bleb collapsed after TBB treatment in a PCM cell. Confocal microscopy time-lapse video showing diminished F-actin reassembly at the detached membrane shortly after 10 μM TBB was added and collapse of the blebs onto the cell surface. Green, LifeAct-GFP. Time is shown in minutes. Frame rate: 25 frames/second. Figure S3. Pk1 is enriched at the ER-free cell periphery in PCM tissue mosaically labeled with Pk1-venus and ER-Tracker Red. (A–C) PCM explants labeled with Pk1-venus and ER-Tracker Red. Dashed lines indicate ER domain boundaries. White arrows, Pk1 puncta and plaques; yellow arrows, puncta-less regions of cell periphery. Scale bars, 10 μm. (D) Widths of Pk1 zone and ER-membrane space in PCM explants. At diffuse Pk1: Pk1, n = 133; ER-membrane space, n = 127. At puncta: Pk1, n = 130; ER-membrane space, n = 93. n, number of cells. ****, P ≤ 0.0001 in a two-tailed Student’s t test. Data distribution was assumed to be normal but was not formally tested. View large Download slide Pk1 is enriched at the ER-free cell periphery in PCM tissue mosaically labeled with Pk1-venus and ER-Tracker Red. (A–C) PCM explants labeled with Pk1-venus and ER-Tracker Red. Dashed lines indicate ER domain boundaries. White arrows, Pk1 puncta and plaques; yellow arrows, puncta-less regions of cell periphery. Scale bars, 10 μm. (D) Widths of Pk1 zone and ER-membrane space in PCM explants. At diffuse Pk1: Pk1, n = 133; ER-membrane space, n = 127. At puncta: Pk1, n = 130; ER-membrane space, n = 93. n, number of cells. ****, P ≤ 0.0001 in a two-tailed Student’s t test. Data distribution was assumed to be normal but was not formally tested. Figure 6. Pk1-Dvl2-CKII regulates cell cortical tension. (A) Schematic of cortical tensions βA and βB (arrows) and contributions θA and θB to contact angle of cell pair. (B) Homotypic Pk1-MO and heterotypic WT/Pk1-MO cell pairs showing straight and curved cell–cell boundaries, respectively. Pk1-MO cells labeled with blue dextran (d). B, bright field. Scale bars, 10 μm. (C) Relative cortical tension βA/βB in WT homotypic (n = 19), Pk1-MO homotypic (n = 16), and heterotypic (n = 14) cell pairs and small clusters (2–15 cells). n, number of cell pairs or clusters. ****, P ≤ 0.0001 in a two-tailed Student’s t test. Data distribution was assumed to be normal but was not formally tested. (D) Cell cortical tension β, tissue surface tension σ, and cell contact angle 2θ at the surface of a tissue. (E) An example of PCM aggregates, each from five to seven fused PCM explants, used to measure σ and 2θ. Scale bars, 100 μm. (F) Aggregate outlines (blue) and best-fit curves (red) generated by the ADSA program. (G) Measured parameters 2θ and σ and calculated cortical tension β. WT, n = 21; Pk1-MO, n = 8; Dvl2-MO, n = 17; Pk1-MO + Dvl2-MO, n = 6. Pk1-MO, 40 ng/bl; Dvl2-MO, 24 ng/bl. Means ± SD are indicated. View large Download slide Pk1-Dvl2-CKII regulates cell cortical tension. (A) Schematic of cortical tensions βA and βB (arrows) and contributions θA and θB to contact angle of cell pair. (B) Homotypic Pk1-MO and heterotypic WT/Pk1-MO cell pairs showing straight and curved cell–cell boundaries, respectively. Pk1-MO cells labeled with blue dextran (d). B, bright field. Scale bars, 10 μm. (C) Relative cortical tension βA/βB in WT homotypic (n = 19), Pk1-MO homotypic (n = 16), and heterotypic (n = 14) cell pairs and small clusters (2–15 cells). n, number of cell pairs or clusters. ****, P ≤ 0.0001 in a two-tailed Student’s t test. Data distribution was assumed to be normal but was not formally tested. (D) Cell cortical tension β, tissue surface tension σ, and cell contact angle 2θ at the surface of a tissue. (E) An example of PCM aggregates, each from five to seven fused PCM explants, used to measure σ and 2θ. Scale bars, 100 μm. (F) Aggregate outlines (blue) and best-fit curves (red) generated by the ADSA program. (G) Measured parameters 2θ and σ and calculated cortical tension β. WT, n = 21; Pk1-MO, n = 8; Dvl2-MO, n = 17; Pk1-MO + Dvl2-MO, n = 6. Pk1-MO, 40 ng/bl; Dvl2-MO, 24 ng/bl. Means ± SD are indicated. Figure 7. Pk1 knockdown impairs rear-end retraction. (A) From Video 6. Separating cells in WT (mb-RFP) and Pk1-MO (mb-RFP and LifeAct-GFP) PCM. BCR to the right. In WT, cell–cell contact shrinks (arrows). In Pk1 morphant, F-actin accumulates in retraction fiber and eventually recoils within membranes (arrows). Scale bars, 10 μm. (B) WT and Pk1-MO PCM explants showing morphology and arrangement of mb-RFP– and LifeAct-GFP–labeled cells. BCR is to the right. In Pk1 morphant, F-actin free membrane tethers (white arrows) and F-actin filled retraction fibers (yellow arrows) connect former front–rear cell neighbors. Scale bars, 10 μm. View large Download slide Pk1 knockdown impairs rear-end retraction. (A) From Video 6. Separating cells in WT (mb-RFP) and Pk1-MO (mb-RFP and LifeAct-GFP) PCM. BCR to the right. In WT, cell–cell contact shrinks (arrows). In Pk1 morphant, F-actin accumulates in retraction fiber and eventually recoils within membranes (arrows). Scale bars, 10 μm. (B) WT and Pk1-MO PCM explants showing morphology and arrangement of mb-RFP– and LifeAct-GFP–labeled cells. BCR is to the right. In Pk1 morphant, F-actin free membrane tethers (white arrows) and F-actin filled retraction fibers (yellow arrows) connect former front–rear cell neighbors. Scale bars, 10 μm. Video 5. Play Video Open in new tabDownload original Cell tail retraction in Pk1 morphant PCM tissue. Confocal microscopy time-lapse video showing the formation of a F-actin–filled retraction fiber at the cell tail in a Pk1 morphant PCM explant (40 pg Pk1-MO). During tail retraction, F-actin separated from the membrane tube and recoiled, and the membrane was left behind as a tether. Red, mbRFP; green, LifeAct-GFP. Time is shown in minutes. Frame rate: 25 frames/second. Figure 8. Dynamic Pk1 puncta and plaques at separating cell–cell contacts. (A) PCM expressing Pk1-venus and mb-RFP. Punctate Pk1 (arrows) at cell–cell contacts. BCR is to the top. Scale bar, 10 μm. (B) Fractions of Pk1 plaques (>1 μm) at lateral cell contacts, cell tails, and front ends. Count of plaques was pooled from multiple experiment replicates to calculate fractions. Error bars indicate SD. n = 225. (C and D) Dynamics of Pk1 puncta at cell contacts in PCM expressing Pk1-venus and mb-RFP. Time in minutes. Scale bars, 10 μm. (E and F) Dynamics of separation at puncta-stained (E; Video 6) and puncta-less (F) cell contacts in PCM expressing Pk1-venus and mb-RFP. Time in minutes. Scale bars, 10 μm. (G) Separation angle θs and membrane curvature angle θc at cell contact between front and rear ends of migrating PCM cells. (H and I) Membrane curvature angle θc of each cell (puncta-stained contacts, n = 15; puncta-less contacts, n = 11) and contact angle θs during tail retraction (puncta-stained contacts, n = 18; puncta-less contacts, n = 18). ***, P ≤ 0.001; ****, P ≤ 0.0001 in a two-tailed Student’s t test. Data distribution was assumed to be normal but was not formally tested. (J) Rates of contact shortening during cell separation. Each data point represents the average changes of contact lengths from each contact over the period of separation (WT, n = 8; puncta-stained, n = 6; puncta-less, n = 5). ****, P ≤ 0.0001 in a two-tailed Student’s t test. Data distribution was assumed to be normal but was not formally tested. (K) Rates of puncta movement (n = 161), growth (n = 166), and shrinkage (n = 178) at contacts, calculated by changes in puncta lengths. n, number of puncta. View large Download slide Dynamic Pk1 puncta and plaques at separating cell–cell contacts. (A) PCM expressing Pk1-venus and mb-RFP. Punctate Pk1 (arrows) at cell–cell contacts. BCR is to the top. Scale bar, 10 μm. (B) Fractions of Pk1 plaques (>1 μm) at lateral cell contacts, cell tails, and front ends. Count of plaques was pooled from multiple experiment replicates to calculate fractions. Error bars indicate SD. n = 225. (C and D) Dynamics of Pk1 puncta at cell contacts in PCM expressing Pk1-venus and mb-RFP. Time in minutes. Scale bars, 10 μm. (E and F) Dynamics of separation at puncta-stained (E; Video 6) and puncta-less (F) cell contacts in PCM expressing Pk1-venus and mb-RFP. Time in minutes. Scale bars, 10 μm. (G) Separation angle θs and membrane curvature angle θc at cell contact between front and rear ends of migrating PCM cells. (H and I) Membrane curvature angle θc of each cell (puncta-stained contacts, n = 15; puncta-less contacts, n = 11) and contact angle θs during tail retraction (puncta-stained contacts, n = 18; puncta-less contacts, n = 18). ***, P ≤ 0.001; ****, P ≤ 0.0001 in a two-tailed Student’s t test. Data distribution was assumed to be normal but was not formally tested. (J) Rates of contact shortening during cell separation. Each data point represents the average changes of contact lengths from each contact over the period of separation (WT, n = 8; puncta-stained, n = 6; puncta-less, n = 5). ****, P ≤ 0.0001 in a two-tailed Student’s t test. Data distribution was assumed to be normal but was not formally tested. (K) Rates of puncta movement (n = 161), growth (n = 166), and shrinkage (n = 178) at contacts, calculated by changes in puncta lengths. n, number of puncta. Video 6. Play Video Open in new tabDownload original Dynamics of Pk1 puncta at separating PCM cell contacts. Confocal microscopy time-lapse video showing the formation and association of puncta with the periphery of cell contacts as the membranes separate. Red, mbRFP; green, Pk1-venus. Time is shown in minutes. Frame rate: 25 frames/second. Figure 9. Pk1 puncta alternate with F-actin densities. (A) PCM expressing Pk1-venus and LifeAct-Ruby. Alternating localization of Pk1 plaques (white arrows) and F-actin dense regions (yellow arrows). Scale bar, 10 μm. (A′) Intensity plots of Pk1 (green) and F-actin (red) along cell membrane. (B) Cells in Pk1-venus and LifeAct-Ruby expressing PCM treated with Arp2/3 inhibitor CK666. Large Pk1 patches are surrounded by F-actin bundles (arrows). Below the surface, Pk1 plaques at cell–cell contacts; diffuse Pk1 distribution unchanged. Scale bars, 10 μm. View large Download slide Pk1 puncta alternate with F-actin densities. (A) PCM expressing Pk1-venus and LifeAct-Ruby. Alternating localization of Pk1 plaques (white arrows) and F-actin dense regions (yellow arrows). Scale bar, 10 μm. (A′) Intensity plots of Pk1 (green) and F-actin (red) along cell membrane. (B) Cells in Pk1-venus and LifeAct-Ruby expressing PCM treated with Arp2/3 inhibitor CK666. Large Pk1 patches are surrounded by F-actin bundles (arrows). Below the surface, Pk1 plaques at cell–cell contacts; diffuse Pk1 distribution unchanged. Scale bars, 10 μm. Figure 10. Induction of Pk1 puncta. (A) Pk1 puncta and plaque dynamics at surface of Pk1-venus– and mb-RFP–labeled PCM cells. Pk1 puncta/plaques can fuse (arrows). (B) Dissociated PCM cells labeled with Pk1-venus and mb-RFP on BSA, FN, and plastic. Arrows indicate Pk1 puncta outside the contact in cell pairs. Scale bars, 10 μm. Time in minutes. Scale bars, 10 μm. (C) Number of puncta per cell in single cells, pairs, and small clusters (≤15 cells). On BSA: single cells, n = 49; cell pairs and clusters, n = 28. On FN: single cells, n = 18; cell pairs and clusters, n = 32. On plastic: single cells, n = 12; cell pairs and clusters, n = 12. n, number of cells. **, P ≤ 0.01; ****, P ≤ 0.0001 in a two-tailed Student’s t test. Data distribution was assumed to be normal but was not formally tested. (D) Single Pk1-venus–labeled PCM cells on BSA in 1× MBS, 2× MBS (H), 0.25× MBS (L), or 0.25 M sorbitol in 1× MBS. Scale bars, 10 μm. (E) Fraction of PCM cells showing Pk1 puncta formation. Count of puncta induced cells was pooled from multiple experiment replicates to calculate fractions. Control, n = 40; H MBS, n = 89; L MBS, n = 23; sorbitol, n = 71. n, number of cells. ****, P ≤ 0.0001 in a two-tailed Student’s t test. Data distribution was assumed to be normal but was not formally tested. (F) Fractions of induced Pk1 puncta that are <1, 1–5, or >5 μm long in single PCM cells. Puncta count was pooled from multiple experiment replicates to calculate the fractions. H MBS, n = 36; sorbitol, n = 48. (G) Number of cell surface puncta per cell. H MBS, n = 36; sorbitol, n = 48. Two-tailed Student’s t test. Data distribution was assumed to be normal but was not formally tested. View large Download slide Induction of Pk1 puncta. (A) Pk1 puncta and plaque dynamics at surface of Pk1-venus– and mb-RFP–labeled PCM cells. Pk1 puncta/plaques can fuse (arrows). (B) Dissociated PCM cells labeled with Pk1-venus and mb-RFP on BSA, FN, and plastic. Arrows indicate Pk1 puncta outside the contact in cell pairs. Scale bars, 10 μm. Time in minutes. Scale bars, 10 μm. (C) Number of puncta per cell in single cells, pairs, and small clusters (≤15 cells). On BSA: single cells, n = 49; cell pairs and clusters, n = 28. On FN: single cells, n = 18; cell pairs and clusters, n = 32. On plastic: single cells, n = 12; cell pairs and clusters, n = 12. n, number of cells. **, P ≤ 0.01; ****, P ≤ 0.0001 in a two-tailed Student’s t test. Data distribution was assumed to be normal but was not formally tested. (D) Single Pk1-venus–labeled PCM cells on BSA in 1× MBS, 2× MBS (H), 0.25× MBS (L), or 0.25 M sorbitol in 1× MBS. Scale bars, 10 μm. (E) Fraction of PCM cells showing Pk1 puncta formation. Count of puncta induced cells was pooled from multiple experiment replicates to calculate fractions. Control, n = 40; H MBS, n = 89; L MBS, n = 23; sorbitol, n = 71. n, number of cells. ****, P ≤ 0.0001 in a two-tailed Student’s t test. Data distribution was assumed to be normal but was not formally tested. (F) Fractions of induced Pk1 puncta that are <1, 1–5, or >5 μm long in single PCM cells. Puncta count was pooled from multiple experiment replicates to calculate the fractions. H MBS, n = 36; sorbitol, n = 48. (G) Number of cell surface puncta per cell. H MBS, n = 36; sorbitol, n = 48. Two-tailed Student’s t test. Data distribution was assumed to be normal but was not formally tested. |
|
|
Figure S1. Gastrulation phenotypes in embryos and lip explants. (A and A′) WT and Pk1-MO embryos at early gastrulation. Scale bars, 100 μm. (A′′) Gastrulation is rescued by Pk1 mRNA. Scale bar, 100 μm. (B and B′) Dorsal blastopore lip explants indicated movement defects after Pk1 knockdown. Scale bars, 100 μm. (C) Fractions showing involution of WT, Pk1-MO, and rescued embryos. n, number of embryos. |
|
|
Figure S2. Endogenous Pk expression in the PCM shown by Pk1 antibody staining. White arrows, diffuse Pk1; yellow arrows, Pk1 plaques. |
|
|
Figure S3. Pk1 is enriched at the ER-free cell periphery in PCM tissue mosaically labeled with Pk1-venus and ER-Tracker Red. (A–C) PCM explants labeled with Pk1-venus and ER-Tracker Red. Dashed lines indicate ER domain boundaries. White arrows, Pk1 puncta and plaques; yellow arrows, puncta-less regions of cell periphery. Scale bars, 10 μm. (D) Widths of Pk1 zone and ER-membrane space in PCM explants. At diffuse Pk1: Pk1, n = 133; ER-membrane space, n = 127. At puncta: Pk1, n = 130; ER-membrane space, n = 93. n, number of cells. ****, P ≤ 0.0001 in a two-tailed Student’s t test. Data distribution was assumed to be normal but was not formally tested. |
References [+] :
Adler,
Planar signaling and morphogenesis in Drosophila.
2002, Pubmed
Adler, Planar signaling and morphogenesis in Drosophila. 2002, Pubmed
Amack, Knowing the boundaries: extending the differential adhesion hypothesis in embryonic cell sorting. 2012, Pubmed , Xenbase
Ayukawa, Dachsous-dependent asymmetric localization of spiny-legs determines planar cell polarity orientation in Drosophila. 2014, Pubmed
Biro, Cell cortex composition and homeostasis resolved by integrating proteomics and quantitative imaging. 2013, Pubmed
Brodland, The mechanics of heterotypic cell aggregates: insights from computer simulations. 2000, Pubmed
Butler, Spatial and temporal analysis of PCP protein dynamics during neural tube closure. 2018, Pubmed , Xenbase
Canton, The pleckstrin homology domain-containing protein CKIP-1 is involved in regulation of cell morphology and the actin cytoskeleton and interaction with actin capping protein. 2005, Pubmed
Canty, Sorting at embryonic boundaries requires high heterotypic interfacial tension. 2017, Pubmed , Xenbase
Carreira-Barbosa, Prickle 1 regulates cell movements during gastrulation and neuronal migration in zebrafish. 2003, Pubmed
Chesarone, Actin nucleation and elongation factors: mechanisms and interplay. 2009, Pubmed
Chugh, The actin cortex at a glance. 2018, Pubmed
Ciruna, Planar cell polarity signalling couples cell division and morphogenesis during neurulation. 2006, Pubmed
Clark, Monitoring actin cortex thickness in live cells. 2013, Pubmed
Cramer, Mechanism of cell rear retraction in migrating cells. 2013, Pubmed
Damm, PDGF-A controls mesoderm cell orientation and radial intercalation during Xenopus gastrulation. 2011, Pubmed , Xenbase
Darken, The planar polarity gene strabismus regulates convergent extension movements in Xenopus. 2002, Pubmed , Xenbase
Daulat, Mink1 regulates β-catenin-independent Wnt signaling via Prickle phosphorylation. 2012, Pubmed , Xenbase
Davey, Planar cell polarity in moving cells: think globally, act locally. 2017, Pubmed
David, Tissue cohesion and the mechanics of cell rearrangement. 2014, Pubmed , Xenbase
Evans, Apparent viscosity and cortical tension of blood granulocytes determined by micropipet aspiration. 1989, Pubmed
Evren, EphA4-dependent Brachyury expression is required for dorsal mesoderm involution in the Xenopus gastrula. 2014, Pubmed , Xenbase
Fackler, Cell motility through plasma membrane blebbing. 2008, Pubmed
Foty, The differential adhesion hypothesis: a direct evaluation. 2005, Pubmed
Fritzsche, Analysis of turnover dynamics of the submembranous actin cortex. 2013, Pubmed
Gao, Dishevelled: The hub of Wnt signaling. 2010, Pubmed
Gao, Casein kinase 2 Is activated and essential for Wnt/beta-catenin signaling. 2006, Pubmed
Gray, Planar cell polarity: coordinating morphogenetic cell behaviors with embryonic polarity. 2011, Pubmed
Heisenberg, Silberblick/Wnt11 mediates convergent extension movements during zebrafish gastrulation. 2000, Pubmed
Hetrick, Small molecules CK-666 and CK-869 inhibit actin-related protein 2/3 complex by blocking an activating conformational change. 2013, Pubmed
Houliston, Evidence for the involvement of microtubules, ER, and kinesin in the cortical rotation of fertilized frog eggs. 1991, Pubmed , Xenbase
Huang, Cell migration in the Xenopus gastrula. 2018, Pubmed , Xenbase
Iioka, Essential role of MARCKS in cortical actin dynamics during gastrulation movements. 2004, Pubmed , Xenbase
Isogai, SMIFH2 has effects on Formins and p53 that perturb the cell cytoskeleton. 2015, Pubmed
Jenny, Prickle and Strabismus form a functional complex to generate a correct axis during planar cell polarity signaling. 2003, Pubmed , Xenbase
Jessen, Zebrafish trilobite identifies new roles for Strabismus in gastrulation and neuronal movements. 2002, Pubmed
Kashkooli, Ectoderm to mesoderm transition by down-regulation of actomyosin contractility. 2021, Pubmed , Xenbase
Kestler, From individual Wnt pathways towards a Wnt signalling network. 2008, Pubmed
Kinoshita, PKC delta is essential for Dishevelled function in a noncanonical Wnt pathway that regulates Xenopus convergent extension movements. 2003, Pubmed , Xenbase
Kramerov, Cell rounding in cultured human astrocytes and vascular endothelial cells upon inhibition of CK2 is mediated by actomyosin cytoskeleton alterations. 2012, Pubmed
Lapébie, Dissecting the PCP pathway: one or more pathways?: Does a separate Wnt-Fz-Rho pathway drive morphogenesis? 2011, Pubmed , Xenbase
Liu, Par complex cluster formation mediated by phase separation. 2020, Pubmed
Luu, Large-scale mechanical properties of Xenopus embryonic epithelium. 2011, Pubmed , Xenbase
Luu, PAPC mediates self/non-self-distinction during Snail1-dependent tissue separation. 2015, Pubmed , Xenbase
Manning, Coaction of intercellular adhesion and cortical tension specifies tissue surface tension. 2010, Pubmed
Nishimura, The formin inhibitor SMIFH2 inhibits members of the myosin superfamily. 2021, Pubmed
Pagano, The selectivity of inhibitors of protein kinase CK2: an update. 2008, Pubmed
Panousopoulou, The distribution of Dishevelled in convergently extending mesoderm. 2013, Pubmed , Xenbase
Park, Dishevelled controls apical docking and planar polarization of basal bodies in ciliated epithelial cells. 2008, Pubmed , Xenbase
Pasternak, Capping of surface receptors and concomitant cortical tension are generated by conventional myosin. 1989, Pubmed
Patsoukis, PD-1 increases PTEN phosphatase activity while decreasing PTEN protein stability by inhibiting casein kinase 2. 2013, Pubmed
Ridley, Cell migration: integrating signals from front to back. 2003, Pubmed
Riedl, Lifeact: a versatile marker to visualize F-actin. 2008, Pubmed
Río, Axisymmetric Drop Shape Analysis: Computational Methods for the Measurement of Interfacial Properties from the Shape and Dimensions of Pendant and Sessile Drops. 1997, Pubmed
Rizvi, Identification and characterization of a small molecule inhibitor of formin-mediated actin assembly. 2009, Pubmed
Rotty, Competition and collaboration between different actin assembly pathways allows for homeostatic control of the actin cytoskeleton. 2014, Pubmed
Salbreux, Actin cortex mechanics and cellular morphogenesis. 2012, Pubmed
Sarno, Selectivity of 4,5,6,7-tetrabromobenzotriazole, an ATP site-directed inhibitor of protein kinase CK2 ('casein kinase-2'). 2001, Pubmed
Sheldahl, Dishevelled activates Ca2+ flux, PKC, and CamKII in vertebrate embryos. 2003, Pubmed , Xenbase
Shindo, PCP-dependent transcellular regulation of actomyosin oscillation facilitates convergent extension of vertebrate tissue. 2019, Pubmed , Xenbase
Strutt, Frizzled signalling and cell polarisation in Drosophila and vertebrates. 2003, Pubmed
Strutt, Dynamics of core planar polarity protein turnover and stable assembly into discrete membrane subdomains. 2011, Pubmed
Strutt, Robust Asymmetric Localization of Planar Polarity Proteins Is Associated with Organization into Signalosome-like Domains of Variable Stoichiometry. 2016, Pubmed
Sweede, Structural and membrane binding properties of the prickle PET domain. 2008, Pubmed
Tada, Noncanonical Wnt/PCP signaling during vertebrate gastrulation. 2009, Pubmed , Xenbase
Tada, Xwnt11 is a target of Xenopus Brachyury: regulation of gastrulation movements via Dishevelled, but not through the canonical Wnt pathway. 2000, Pubmed , Xenbase
Takeuchi, The prickle-related gene in vertebrates is essential for gastrulation cell movements. 2003, Pubmed , Xenbase
Terasaki, Interactions among endoplasmic reticulum, microtubules, and retrograde movements of the cell surface. 1994, Pubmed , Xenbase
Tsujita, Phosphoinositides in the regulation of actin cortex and cell migration. 2015, Pubmed
van Amerongen, Towards an integrated view of Wnt signaling in development. 2009, Pubmed
Veeman, A second canon. Functions and mechanisms of beta-catenin-independent Wnt signaling. 2003, Pubmed
Wallingford, Planar cell polarity and the developmental control of cell behavior in vertebrate embryos. 2012, Pubmed
Wallingford, The developmental biology of Dishevelled: an enigmatic protein governing cell fate and cell polarity. 2005, Pubmed
Wallingford, Dishevelled controls cell polarity during Xenopus gastrulation. 2000, Pubmed , Xenbase
Wang, Cortical forces and CDC-42 control clustering of PAR proteins for Caenorhabditis elegans embryonic polarization. 2017, Pubmed
Wen, Ingression-type cell migration drives vegetal endoderm internalisation in the Xenopus gastrula. 2017, Pubmed , Xenbase
Willert, Casein kinase 2 associates with and phosphorylates dishevelled. 1997, Pubmed
Winklbauer, Cell adhesion strength from cortical tension - an integration of concepts. 2015, Pubmed
Witze, Wnt5a directs polarized calcium gradients by recruiting cortical endoplasmic reticulum to the cell trailing edge. 2013, Pubmed
Xavier, Phosphorylation of CRN2 by CK2 regulates F-actin and Arp2/3 interaction and inhibits cell migration. 2012, Pubmed
Yin, Cooperation of polarized cell intercalations drives convergence and extension of presomitic mesoderm during zebrafish gastrulation. 2008, Pubmed
Zaidel-Bar, The contractome--a systems view of actomyosin contractility in non-muscle cells. 2015, Pubmed
Zhang, A lateral signalling pathway coordinates shape volatility during cell migration. 2016, Pubmed
