XB-ART-58892
Proc Natl Acad Sci U S A
2022 Apr 26;11917:e2201008119. doi: 10.1073/pnas.2201008119.
Show Gene links
Show Anatomy links
Lysosomes are required for early dorsal signaling in the Xenopus embryo.
???displayArticle.abstract???
Lysosomes are the digestive center of the cell and play important roles in human diseases, including cancer. Previous work has suggested that late endosomes, also known as multivesicular bodies (MVBs), and lysosomes are essential for canonical Wnt pathway signaling. Sequestration of Glycogen Synthase 3 (GSK3) and of β‐catenin destruction complex components in MVBs is required for sustained canonical Wnt signaling. Little is known about the role of lysosomes during early development. In the Xenopus egg, a Wnt-like cytoplasmic determinant signal initiates formation of the body axis following a cortical rotation triggered by sperm entry. Here we report that cathepsin D was activated in lysosomes specifically on the dorsal marginal zone of the embryo at the 64-cell stage, long before zygotic transcription starts. Expansion of the MVB compartment with low-dose hydroxychloroquine (HCQ) greatly potentiated the dorsalizing effects of the Wnt agonist lithium chloride (LiCl) in embryos, and this effect required macropinocytosis. Formation of the dorsal axis required lysosomes, as indicated by brief treatments with the vacuolar ATPase (V-ATPase) inhibitors Bafilomycin A1 or Concanamycin A at the 32-cell stage. Inhibiting the MVB-forming machinery with a dominant-negative point mutation in Vacuolar Protein Sorting 4 (Vps4-EQ) interfered with the endogenous dorsal axis. The Wnt-like activity of the dorsal cytoplasmic determinant Huluwa (Hwa), and that of microinjected xWnt8 messenger RNA, also required lysosome acidification and the MVB-forming machinery. We conclude that lysosome function is required for early dorsal axis development in Xenopus. The results highlight the intertwining between membrane trafficking, lysosomes, and vertebrate axis formation.
???displayArticle.pubmedLink??? 35446621
???displayArticle.pmcLink??? PMC9170039
???displayArticle.link??? Proc Natl Acad Sci U S A
???displayArticle.grants??? [+]
P20CA016042 HHS | NIH | National Cancer Institute (NCI), P30 CA016042 NCI NIH HHS
Species referenced: Xenopus laevis
Genes referenced: atn1 axin1 banf1 banf2 cd63 chrd dvl2 egr2 fn1 gsk3a gsk3b hwa lrp6 mrc1 nodal3 pak1 rax sia1 sox2 szl uqcc6 ventx1.2 wnt3a wnt8a
GO keywords: lysosome [+]
???displayArticle.antibodies??? Pak1 Ab2
???displayArticle.morpholinos??? atn1 MO1
???displayArticle.disOnts??? cancer
???attribute.lit??? ???displayArticles.show???
|
|
Figure 1. Lysosomes are activated on the dorsal side at the 64-cell stage embryos, and this asymmetry is increased by xWnt8 mRNA or LiCl microinjection. (A) The unfertilized egg contains cytoplasmic determinants indicated by membrane-bounded organelles that contain Dvl. (Aâ) Sperm entry introduces the centrosome which nucleates microtubules that drive cortical rotation of cytoplasmic determinants. The hypothesis tested here is that MVBs and lysosomes are activated by the maternal Wnt-like signal. (B and Bâ) SiR-lysosome fluorophore stains activated cathepsin D in dorsal cells at the 64-cell stage. (CââDâ) Microinjection of 2 pg of xWnt8 mRNA or 4 nL of 300 mM LiCl into the vegetal pole at four cells greatly increases active lysosomes. (EâGâ) The increase in lysosomal active cathepsin D induced by Wnt and LiCl was also observed at the blastula stage. D, dorsal; V, ventral. Numbers of embryos analyzed were as follows: B = 31, 100%; C = 29, 93.2%; D = 32, about 90% with dorsal signal, five independent experiments; E = 27, 100%; F = 31; 92%; G = 25, 94%. (Scale bars, 500 μm.) See also SI Appendix, Fig. S1. |
|
|
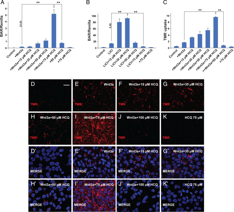
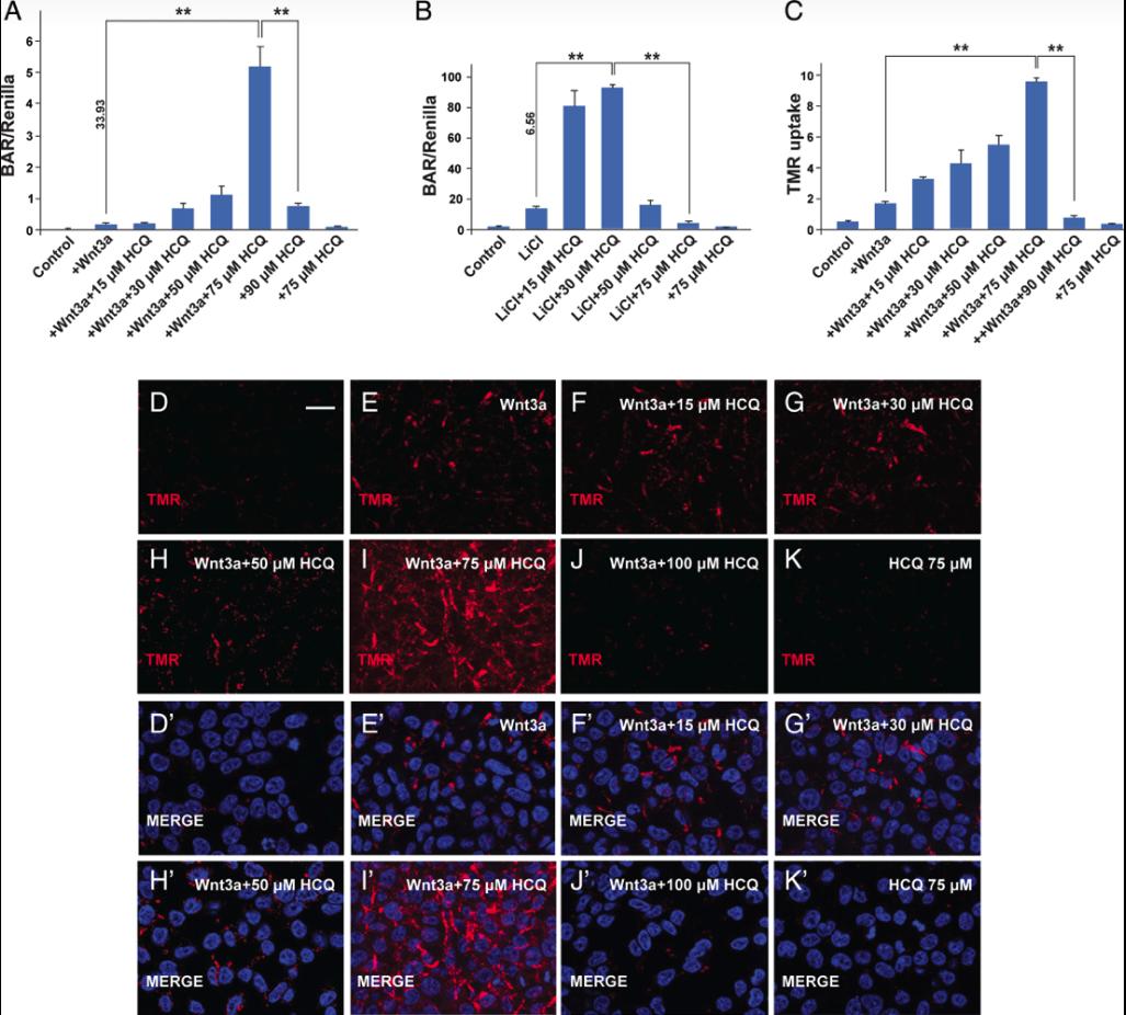
Figure 2. Wnt3a, LiCl transcriptional activity, and macropinocytosis are potentiated by low-dose HCQ. All assays were performed in HEK293-BR cells that contain stably integrated BAR and Renilla reporter genes. (A) Wnt3a treatment for 18 h was strongly potentiated by 75 µM HCQ and inhibited by higher concentrations. (B) HCQ increased LiCl-induced β-catenin signaling but at lower concentrations. (C) Macropinocytosis of TMR-dextran 70 kDa was stimulated by low doses of HCQ and inhibited at high levels. Note that, in all cases, HCQ was without effect in the absence of Wnt or LiCl treatment. Experiments represent biological triplicates. Error bars denote SEM (n ⥠3) (**P < 0.01). (D and Dâ) HEK-293T cells have very low levels of macropinocytosis after 1 h of incubation with a macropinocytosis marker TMR-dextran 70 kDa. (E and Eâ) Addition of Wnt3a (100 ng/mL) increases macropinocytosis. (FâIââ) The addition of HCQ potentiates Wnt-stimulated macropinocytosis, particularly at 75 µM HCQ. (G and Gââ) At higher concentrations (100 µM), HCQ inhibits macropinocytosis. (K and Kââ) HCQ alone (75 µM) has no effect on macropinocytosis. Wnt3a induced micropinocytosis, and this is greatly potentiated by low-dose HCQ and inhibited by high dose HCQ, while HCQ alone has no effect on macropinocytosis The results of a similar experiment to that shown here were quantified by spectrophotometry in C. (Scale bars, 10 μm.) See also SI Appendix, Figs. S2 and S3. |
|
|
Figure 3. Dorsalization by LiCl microinjection is potentiated by HCQ in Xenopus. Embryos were microinjected with 4 nL of 300 mM LiCl, 1 mM HCQ, 1 mM EIPA, or their combinations one time ventrally at the four-cell stage. (A) Uninjected control embryo at stage 24. (B) LiCl moderately dorsalizes the embryo. (C) Low-dose HCQ strongly cooperates with LiCl. (D and E) HCQ or EIPA alone are without phenotype. (F) The macropinocytosis inhibitor EIPA blocks the dorsalization caused by LiCl plus HCQ. (G and H) Panoramic comparison of LiCl alone and LiCl plus HCQ. (IâL) In situ hybridization with Krox20 (hindbrain) and Rx2a (eye) markers showing that the trunk is reduced (brackets) and the head is expanded in embryos dorsalized by LiCl plus HCQ. Note rescue of trunk structures by EIPA. (M) The qRT-PCR at blastula stage 9.5 of the Wnt target genes Siamois and Xnr3 normalized for Ornithine decarboxylase (ODC). Note that low-concentration HCQ strongly enhances the response to microinjected LiCl, that this is blocked by EIPA, and that NaCl serves as a control for LiCl. Arrows indicate cement glant; D, dorsal; V, ventral. Numbers of embryos analyzed (five independent experiments) were as follows: A = 182; B = 137; C = 174; D = 142; E = 115. (Scale bars in F and K, 500 μm; scale bar in H, 5 mm.) Experiments in I represent biological triplicates; error bars denote SEM (n ⥠3) (**P < 0.01). See also SI Appendix, Fig. S4. |
|
|
Figure 4. Dorsal cytoplasmic determinant activity requires lysosomal acidification and the ESCRT machinery; Hwa signaling is inhibited by Bafilomycin. (A and B) Immersion of Xenopus embryos at the 32-cell stage in 5 µM Baf for 7 min results in a partially ventralized phenotype with microcephaly, loss of cement gland, and pigmentation in ventral and posterior ectoderm. A, anterior; P, posterior. (C and D) Baf reduces the panneural marker Sox2. (EâG) Inhibiting ESCRT machinery with Vps4-EQ, but not Vps4-WT, mRNA (two dorsal injections of 400 pg at the four-cell stage) reduces axis formation. Arrowhead indicates microcephaly. (HâJ) Microinjection of xHwa mRNA (10 pg one time ventrally at the four-cell stage) induces complete secondary axes that are blocked by Baf incubation at the 32-cell stage. (KâM) The xWnt8 mRNA second axes are also inhibited by the V-ATPase inhibitor Baf. (N) The qRT-PCR of blastula embryos showing that Baf treatment at the 32-cell stage increases expression of the ventral markers Szl and Vent1 in wild-type and LiCl-treated embryos. (O) The qRT-PCR of blastula embryos showing that inhibiting the ESCRT machinery with the Vps4-EQ point mutation increases transcription of the ventral markers Szl and Vent1 in Xenopus. (PâU) In situ hybridizations of chordin at the gastrula stage showing partial inhibition of the organizer by Baf in control, Hwa, and xWnt8 axes; arrowheads indicate ectopic chd expression. Numbers of embryos analyzed were as follows: A = 94; B = 77; E = 89; F = 62; G = 46; H = 235; I = 67; J = 71; K = 182; L = 57; M = 70 (two independent experiments). (Scale bars, 500 μm.) The qRT-PCR experiments represent biological triplicates; error bars denote SEM (n ⥠3) (**P < 0.01). See also SI Appendix, Figs. S5âS8. |
|
|
Figure 5. Model of membrane trafficking during Wnt signaling highlighting the role of macropinocytosis, V-ATPase, MVBs, and lysosomes. Binding of Wnt to the Frizzled (Fz) and Lrp6 receptors results in a local inhibition of GSK3 activity that induces the actin machinery to form lamellipodia that engulf large amounts of liquid through macropinocytosis. In the presence of Wnt, plasma membrane is trafficked into MVBs that become lysosomes as they are activated by progressively decreasing pH. V-ATPase pumps protons into the lysosomal lumen, driving lysosomal acidification. Inhibiting V-ATPase (Baf or Concanamycin A) or MVB formation (Vps4-EQ or Hrs-MO) results in microcephalic embryos with increased ventral structures. LiCl mimics Wnt signaling by inhibiting GSK3, and low-dose HCQ expands the MVB compartment, facilitating Wnt signaling in mammalian cells and the dorsalization of Xenopus embryos. |
|
|
SI Appendix, Fig. S1. Microinjection of LiCl at 2-4 cell stage stabilized V-ATPase Subunit V0a3, particularly in dorsal cells, at the 64-cell stage, and this was blocked by the macropinocytosis inhibitor EIPA. Fixed embryos were bisected and the dorsal (D) and ventral (V) sides were determined by their pigmentation and thickening of the dorsal marginal zone. The anti-V0a3 antibody has been validated. (A and Aâ) Uninjected bisected embryos. (B and Bâ) LiCl microinjection strongly stabilizes the lysosomal V-ATPase subunit V0a3, especially on the dorsal side. (C and Câ) Co-injection of 1 mM EIPA, a micropinocytosis inhibitor prevents V-ATPase stabilization. D, dorsal; V, ventral. Embryos analyzed were as follows A, n=27; B, n=30; C, n=32 half-embryos with D-V polarity. Scale bars 500 ïm. |
|
|
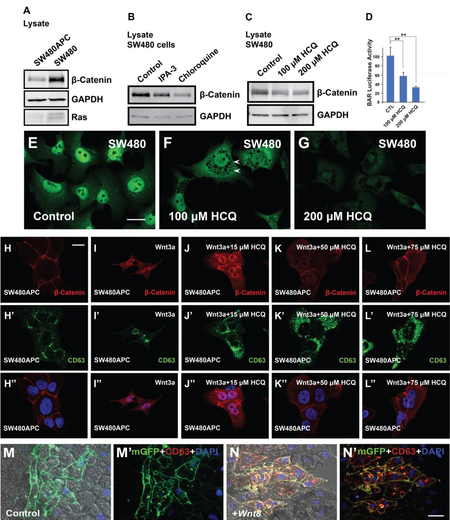
SI Appendix, Fig. S2. CQ and HCQ at high concentrations inhibit the constitutive Wnt signaling present in colorectal carcinoma SW480 cells in which the tumor suppressor APC is mutated; when APC is reconstituted in SW480-APC cells, low-dose HCQ expands the CD63-positive MVB compartment and increases nuclear β-catenin levels, whereas at high doses HCQ inhibits β-catenin accumulation while 3 retaining increased CD63 endosomes; in Xenopus ectodermal explants Wnt signaling causes the stabilization of CD63-RFP protein. (A) SW480 cells, but not SW480APC cells, have stabilized β- catenin and total Ras. GAPDH serves as a loading control. (B) CQ (250 μM) or the Pak-1 inhibitor IPA- 3 (2.5 μM) decrease β-catenin levels in SW480 cells. Pak-1 is a protein kinase required for macropinocytosis. (C) HCQ at high concentrations inhibits constitutive β-catenin levels in SW480 cells. (D) High-dose HCQ inhibits β-catenin transcriptional activity. (E) SW480 cells have very strong constitutive nuclear β-catenin staining. (F) HCQ treatment at 100 μM for 12 hours reduces β-catenin levels and results in greatly enlarged endolysosomal compartment vesicles (arrowheads). (G) HCQ at 200 μM for 12 hours significantly reduced β-catenin levels. These results suggest that lysosome inhibition could provide a therapeutic strategy for cancers caused by mutations in tumor suppressors in the Wnt pathway. (H-Hââ) Colorectal carcinoma SW480 cells reconstituted with APC have low levels of nuclear β-catenin and CD63 MVBs. (I-Iââ) SW480APC cells respond to Wnt3a by accumulating nuclear β-catenin. (J-Jââ) 15 μM HCQ causes the accumulation of CD63 MVBs and β-catenin. (K-Lââ) Higher concentrations of HCQ inhibit β-catenin nuclear accumulation but retain enlarged CD63 endolysosomes. We note that different cell lines differ in the optimal concentration of HCQ to potentiate Wnt or LiCl. (M-Mâ) Animal cap cells co-injected with membrane GFP (mGFP) and CD63-RFP mRNA. A single animal pole cell was injected at 8-cell stage, ectodermal explants excised at late blastula, attached to fibronectin glass chambers, and cultured overnight in L-15 medium. (N-Nâ) Co-injection of xWnt8 mRNA results in the stabilization of CD63-RFP, which accumulates in cytoplasmic membrane vesicles. Scale bars 10 ïm. |
|
|
SI Appendix, Fig. S3. In colorectal carcinoma SW480 cells, Wnt components are localized in MVBs marked by CD63, and this localization is inhibited by high-dose HCQ or Bafilomycin. (A) SW480 cells showing endogenous GSK3 partially colocalized with the MVB marker CD63. (B) Overnight treatment with 200 μM HCQ, which alkalinizes lysosomes, prevents GSK3 localization while increasing the MVB/lysosomal compartment. (C) Bafilomycin also inhibits GSK3 vesicular localization. (D-F) Axin1 localizes to puncta that partially overlap with CD63 in SW480 cells with constitutive Wnt signaling, and this localization is eliminated by treatments that alkalinize lysosomes. Insets show higher magnifications of colocalizations (arrowheads). Nuclei were stained with DAPI. Scale bars, 10 μm. |
|
|
SI Appendix, Fig. S4. LiCl, but not NaCl, cooperated with low-dose HCQ while 100 mM HCQ did not increase dorsalization; β-catenin protein is stabilized by microinjection of LiCl, potentiated by co- injection of HCQ, and blocked by EIPA at blastula stage. (A) Embryo injected with 400 mM NaCl (4nl once ventrally) has normal development at stage 24. (B) NaCl does not cooperate with HCQ, providing a specificity control. (C) Embryo weakly dorsalized by LiCl alone (4 nl at 300 mM ventrally). (D) LiCl plus HCQ (1 mM) showing a radial dorsalized phenotype with circular cement gland. (E and F) 10 mM LiCl cooperates with HCQ; note that the Xenopus embryo has a wider concentration range (1-10 mM) for the HCQ effect in comparison to cultured mammalian cells. (G and H) At a high concentration of (100 mM) HCQ does not cooperate with LiCl, as is the case in cultured cells. (I and Iâ) Endogenous β- catenin was almost undetectable in control embryos at blastula stage. (J and Jâ) β-catenin protein was stabilized by injection of the GSK3 inhibitor LiCl. (K and Kâ) Dorsal β-catenin was greatly enhanced by co-injection of HCQ and LiCl; inset shows both nuclear and cell membrane localization. (L and Lâ) The macropinocytosis inhibitor EIPA (1 mM) blocked the effects of LiCl plus HCQ. (M-Nâ) EIPA or HCQ alone did not affect β-catenin protein staining. These results confirm that LiCl plus HCQ are strongly dorsalizing and that Na+/H+ exchanger inhibition blocks this effect. Arrowheads indicate cement gland, D, dorsal; V, ventral; A, anterior; P, posterior. Numbers of embryos analyzed were as follows A=52; B=58; C=60; D=78; E=51; F=28; G=29; H=45. In I-Nâ about n=30 half-embryos were analysed per condition. Scale bar 500 ïm. |
|
|
SI Appendix, Fig. S5. LiCl treatment by immersion at 32-cell stage radially dorsalized embryos and this was blocked by subsequent inhibition of V-ATPase with Baf. (A) Control embryo cultured in 0.1 MMR saline. (B) Embryo partially dorsalized by LiCl (300 mM for 7 min), note the blastopore at the top and lack of trunk-tail structures. (C) Embryos were treated with LiCl and subsequently immersed in Baf (5 μM for 7 min) in 0.1 MMR saline; note that the LiCl effect was blocked. (Aâ-Câ) In situ hybridizations of siblings with the pan-neural marker Sox2. Note the strong induction of a radial CNS surrounding the blastopore (arrowheads) by LiCl, and that Baf blocks the increased neural signal, consistent with the microcephaly phenotype observed after treatment of wild-type embryos. D, dorsal; A, anterior; P, posterior. Numbers of embryos analyzed were A=76; B=110; C=109 per condition, 4 independent experiments. Scale bars, 500 ïm. |
|
|
SI Appendix, Fig. S6. Mimicking Wnt signaling with specific chemical GSK3 inhibitors can be blocked by the lysosomal acidification inhibitor Bafilomycin. (A-Aâââ) Xenopus embryos were incubated at the 32-cell stage with the GSK3 inhibitor BIO (6-bromoindirubin-3'-oxime, 30 mM) in the presence or absence of Baf (5 mM). The embryos were removed at stage 9.5 and further cultured to the tadpole stage in 0.1 MMR solution. Note that Baf treatment blocked the dorsalizing phenotype caused by inhibiting GSK3 with BIO. (B-Bâââ) Xenopus embryos were incubated at the 32-cell stage with the GSK3 inhibitor CHIR99021 (60 ïM) in the presence or absence of Baf (5 ïM); embryos were cultured with the reagents until the tadpole stage. Similar results were obtained when GSK3 was inhibited by immersing embryos in LiCl at the 32-cell stage (SI Appendix, Fig. S5). Arrowheads indicate anterior defects; A, anterior; P, posterior. Numbers of embryos analyzed (4 independent experiments) were as follows A=152; Aâ=145; Aââ=157; Aâââ=136; B=143; Bâ=135; Bââ=148; Bâââ=146. Scale bar, 500 mm. |
|
|
SI Appendix, Fig. S7. Lysosomal function and membrane trafficking are required for endogenous dorsal axis formation. (A and Aâ) Frog embryos were injected into two dorsal blastomeres at the 4-cell stage with the Na+/H+ exchanger inhibitor EIPA (4 nl at 2 mM). EIPA is difficult to dissolve in aqueous solution at higher concentrations, and could not be used in immersion experiments. (B and Bâ) The V- ATPase inhibitor Concanamycin A (4 nl of 5 μM) was injected into the two dorsal blastomeres at 4-cell. (C and Câ) Incubation of whole embryos for 7 minutes at the 32-cell stage with 5 μM Concanamycin A resulted in robust ventralization of embryos. (D and Dâ) Injection of the V-ATPase inhibitor Baf also caused ventralization; we note that immersion in Baf is a very effective treatment (Fig. 4B). These experiments show that multiple treatments that inhibit lysosomal function affect dorsal axis formation. Arrowheads indicate anterior defects; A, anterior; P, posterior. The numbers of embryos analyzed (2 independent experiments) were as follows A=63; Aâ=39; (4 independent experiments) B=92; Bâ=114; C=127; (2 independent experiments) Câ=138; D=96; Dâ=78. Scale bar 500 mm. |
|
|
SI Appendix, Fig. S8. The ESCRT machinery component HRS is required for axis formation, and twinning by microinjected cytoplasmic determinant Hwa requires membrane trafficking. (A) Microinjection of antisense Hrs MO, known to specifically block MVB formation, interferes with axis formation. Embryos were injected with MOs 2 times dorsally at the 4-cell stage, as indicated by the diagram. Arrowhead indicates the defect in head and cement gland formation. The results indicate that the ESCRT machinery is required for axis formation. (B) Uninjected controls for the Hwa experiment. (C) Hwa mRNA induces 100% of complete secondary axes. In our hands, Hwa is even more effective than xWnt8 in inducing complete twinning. (D) Co-injection of the Na+/H+ exchanger inhibitor EIPA (2 mM) abolishes Hwa activity. (E) Interfering with MVB formation by co-injection of Hrs MO (0.3 mM, 4 nl) prevents Hwa function. Together with the inhibition of Hwa by Baf (Fig. 4H-J in main text), this result strongly suggests that function of the Hwa transmembrane protein requires membrane trafficking. A, anterior; P, posterior. Numbers of embryos analysed were; control embryos in A n=115, HRS MO n=107, 7 independent experiments; B=148; C=142; D=120 (3 independent experiments); E=45 per condition. Scale bars for A 500 ïm, for B, 2 mm. |
|
|
Fig. 1. Lysosomes are activated on the dorsal side at the 64-cell stage embryos, and this asymmetry is increased by xWnt8 mRNA or LiCl microinjection. (A) The unfertilized egg contains cytoplasmic determinants indicated by membrane-bounded organelles that contain Dvl. (A’) Sperm entry introduces the centrosome which nucleates microtubules that drive cortical rotation of cytoplasmic determinants. The hypothesis tested here is that MVBs and lysosomes are activated by the maternal Wnt-like signal. (B and B’) SiR-lysosome fluorophore stains activated cathepsin D in dorsal cells at the 64-cell stage. (C’–D’) Microinjection of 2 pg of xWnt8 mRNA or 4 nL of 300 mM LiCl into the vegetal pole at four cells greatly increases active lysosomes. (E–G’) The increase in lysosomal active cathepsin D induced by Wnt and LiCl was also observed at the blastula stage. D, dorsal; V, ventral. Numbers of embryos analyzed were as follows: B = 31, 100%; C = 29, 93.2%; D = 32, about 90% with dorsal signal, five independent experiments; E = 27, 100%; F = 31; 92%; G = 25, 94%. (Scale bars, 500 μm.) See also SI Appendix, Fig. S1. |
|
|
Fig. 2. Wnt3a, LiCl transcriptional activity, and macropinocytosis are potentiated by low-dose HCQ. All assays were performed in HEK293-BR cells that contain stably integrated BAR and Renilla reporter genes. (A) Wnt3a treatment for 18 h was strongly potentiated by 75 µM HCQ and inhibited by higher concentrations. (B) HCQ increased LiCl-induced β-catenin signaling but at lower concentrations. (C) Macropinocytosis of TMR-dextran 70 kDa was stimulated by low doses of HCQ and inhibited at high levels. Note that, in all cases, HCQ was without effect in the absence of Wnt or LiCl treatment. Experiments represent biological triplicates. Error bars denote SEM (n ≥ 3) (**P < 0.01). (D and D’) HEK-293T cells have very low levels of macropinocytosis after 1 h of incubation with a macropinocytosis marker TMR-dextran 70 kDa. (E and E’) Addition of Wnt3a (100 ng/mL) increases macropinocytosis. (F–I’’) The addition of HCQ potentiates Wnt-stimulated macropinocytosis, particularly at 75 µM HCQ. (G and G’’) At higher concentrations (100 µM), HCQ inhibits macropinocytosis. (K and K’’) HCQ alone (75 µM) has no effect on macropinocytosis. Wnt3a induced micropinocytosis, and this is greatly potentiated by low-dose HCQ and inhibited by high dose HCQ, while HCQ alone has no effect on macropinocytosis The results of a similar experiment to that shown here were quantified by spectrophotometry in C. (Scale bars, 10 μm.) See also SI Appendix, Figs. S2 and S3. |
|
|
Fig. 3. Dorsalization by LiCl microinjection is potentiated by HCQ in Xenopus. Embryos were microinjected with 4 nL of 300 mM LiCl, 1 mM HCQ, 1 mM EIPA, or their combinations one time ventrally at the four-cell stage. (A) Uninjected control embryo at stage 24. (B) LiCl moderately dorsalizes the embryo. (C) Low-dose HCQ strongly cooperates with LiCl. (D and E) HCQ or EIPA alone are without phenotype. (F) The macropinocytosis inhibitor EIPA blocks the dorsalization caused by LiCl plus HCQ. (G and H) Panoramic comparison of LiCl alone and LiCl plus HCQ. (I–L) In situ hybridization with Krox20 (hindbrain) and Rx2a (eye) markers showing that the trunk is reduced (brackets) and the head is expanded in embryos dorsalized by LiCl plus HCQ. Note rescue of trunk structures by EIPA. (M) The qRT-PCR at blastula stage 9.5 of the Wnt target genes Siamois and Xnr3 normalized for Ornithine decarboxylase (ODC). Note that low-concentration HCQ strongly enhances the response to microinjected LiCl, that this is blocked by EIPA, and that NaCl serves as a control for LiCl. Arrows indicate cement glant; D, dorsal; V, ventral. Numbers of embryos analyzed (five independent experiments) were as follows: A = 182; B = 137; C = 174; D = 142; E = 115. (Scale bars in F and K, 500 μm; scale bar in H, 5 mm.) Experiments in I represent biological triplicates; error bars denote SEM (n ≥ 3) (**P < 0.01). See also SI Appendix, Fig. S4. |
|
|
Fig. 4. Dorsal cytoplasmic determinant activity requires lysosomal acidification and the ESCRT machinery; Hwa signaling is inhibited by Bafilomycin. (A and B) Immersion of Xenopus embryos at the 32-cell stage in 5 µM Baf for 7 min results in a partially ventralized phenotype with microcephaly, loss of cement gland, and pigmentation in ventral and posterior ectoderm. A, anterior; P, posterior. (C and D) Baf reduces the panneural marker Sox2. (E–G) Inhibiting ESCRT machinery with Vps4-EQ, but not Vps4-WT, mRNA (two dorsal injections of 400 pg at the four-cell stage) reduces axis formation. Arrowhead indicates microcephaly. (H–J) Microinjection of xHwa mRNA (10 pg one time ventrally at the four-cell stage) induces complete secondary axes that are blocked by Baf incubation at the 32-cell stage. (K–M) The xWnt8 mRNA second axes are also inhibited by the V-ATPase inhibitor Baf. (N) The qRT-PCR of blastula embryos showing that Baf treatment at the 32-cell stage increases expression of the ventral markers Szl and Vent1 in wild-type and LiCl-treated embryos. (O) The qRT-PCR of blastula embryos showing that inhibiting the ESCRT machinery with the Vps4-EQ point mutation increases transcription of the ventral markers Szl and Vent1 in Xenopus. (P–U) In situ hybridizations of chordin at the gastrula stage showing partial inhibition of the organizer by Baf in control, Hwa, and xWnt8 axes; arrowheads indicate ectopic chd expression. Numbers of embryos analyzed were as follows: A = 94; B = 77; E = 89; F = 62; G = 46; H = 235; I = 67; J = 71; K = 182; L = 57; M = 70 (two independent experiments). (Scale bars, 500 μm.) The qRT-PCR experiments represent biological triplicates; error bars denote SEM (n ≥ 3) (**P < 0.01). See also SI Appendix, Figs. S5–S8. |
|
|
Fig. 5. Model of membrane trafficking during Wnt signaling highlighting the role of macropinocytosis, V-ATPase, MVBs, and lysosomes. Binding of Wnt to the Frizzled (Fz) and Lrp6 receptors results in a local inhibition of GSK3 activity that induces the actin machinery to form lamellipodia that engulf large amounts of liquid through macropinocytosis. In the presence of Wnt, plasma membrane is trafficked into MVBs that become lysosomes as they are activated by progressively decreasing pH. V-ATPase pumps protons into the lysosomal lumen, driving lysosomal acidification. Inhibiting V-ATPase (Baf or Concanamycin A) or MVB formation (Vps4-EQ or Hrs-MO) results in microcephalic embryos with increased ventral structures. LiCl mimics Wnt signaling by inhibiting GSK3, and low-dose HCQ expands the MVB compartment, facilitating Wnt signaling in mammalian cells and the dorsalization of Xenopus embryos. |
References [+] :
Albrecht,
GSK3 Inhibits Macropinocytosis and Lysosomal Activity through the Wnt Destruction Complex Machinery.
2020, Pubmed,
Xenbase
Albrecht, GSK3 Inhibits Macropinocytosis and Lysosomal Activity through the Wnt Destruction Complex Machinery. 2020, Pubmed , Xenbase
Albrecht, Cell Biology of Canonical Wnt Signaling. 2021, Pubmed
Ben-Zvi, Hydroxychloroquine: from malaria to autoimmunity. 2012, Pubmed
Biechele, Assaying beta-catenin/TCF transcription with beta-catenin/TCF transcription-based reporter constructs. 2008, Pubmed
Bishop, ATPase-defective mammalian VPS4 localizes to aberrant endosomes and impairs cholesterol trafficking. 2000, Pubmed
Christian, Interactions between Xwnt-8 and Spemann organizer signaling pathways generate dorsoventral pattern in the embryonic mesoderm of Xenopus. 1993, Pubmed , Xenbase
Clevers, Wnt/β-catenin signaling and disease. 2012, Pubmed
Colozza, Maternal syntabulin is required for dorsal axis formation and is a germ plasm component in Xenopus. 2014, Pubmed , Xenbase
Commisso, Determining the macropinocytic index of cells through a quantitative image-based assay. 2014, Pubmed
Cruciat, Requirement of prorenin receptor and vacuolar H+-ATPase-mediated acidification for Wnt signaling. 2010, Pubmed , Xenbase
Demagny, The tumor suppressor Smad4/DPC4 is regulated by phosphorylations that integrate FGF, Wnt, and TGF-β signaling. 2014, Pubmed , Xenbase
De Robertis, A Brief History of Xenopus in Biology. 2021, Pubmed , Xenbase
Dobrowolski, Presenilin deficiency or lysosomal inhibition enhances Wnt signaling through relocalization of GSK3 to the late-endosomal compartment. 2012, Pubmed
Escola, Selective enrichment of tetraspan proteins on the internal vesicles of multivesicular endosomes and on exosomes secreted by human B-lymphocytes. 1998, Pubmed
Farr, Interaction among GSK-3, GBP, axin, and APC in Xenopus axis specification. 2000, Pubmed , Xenbase
Faux, Restoration of full-length adenomatous polyposis coli (APC) protein in a colon cancer cell line enhances cell adhesion. 2004, Pubmed
Heasman, Patterning the early Xenopus embryo. 2006, Pubmed , Xenbase
Jung, TMEM9 promotes intestinal tumorigenesis through vacuolar-ATPase-activated Wnt/β-catenin signalling. 2018, Pubmed
Jung, TMEM9-v-ATPase Activates Wnt/β-Catenin Signaling Via APC Lysosomal Degradation for Liver Regeneration and Tumorigenesis. 2021, Pubmed
Kao, Lithium-induced respecification of pattern in Xenopus laevis embryos. , Pubmed , Xenbase
Koivusalo, Amiloride inhibits macropinocytosis by lowering submembranous pH and preventing Rac1 and Cdc42 signaling. 2010, Pubmed
Larabell, Establishment of the dorso-ventral axis in Xenopus embryos is presaged by early asymmetries in beta-catenin that are modulated by the Wnt signaling pathway. 1997, Pubmed , Xenbase
Lei, Chloroquine and hydroxychloroquine in the treatment of malaria and repurposing in treating COVID-19. 2020, Pubmed
Marciniszyn, Mode of inhibition of acid proteases by pepstatin. 1976, Pubmed
Niehrs, The complex world of WNT receptor signalling. 2012, Pubmed
Niehrs, The role of Xenopus developmental biology in unraveling Wnt signalling and antero-posterior axis formation. 2022, Pubmed , Xenbase
Ramirez, Plasma membrane V-ATPase controls oncogenic RAS-induced macropinocytosis. 2019, Pubmed
Redelman-Sidi, The Canonical Wnt Pathway Drives Macropinocytosis in Cancer. 2018, Pubmed
Rowning, Microtubule-mediated transport of organelles and localization of beta-catenin to the future dorsal side of Xenopus eggs. 1997, Pubmed , Xenbase
Schneider, Beta-catenin translocation into nuclei demarcates the dorsalizing centers in frog and fish embryos. 1996, Pubmed , Xenbase
Smith, Xenopus cell lines. 1991, Pubmed , Xenbase
Taelman, Wnt signaling requires sequestration of glycogen synthase kinase 3 inside multivesicular endosomes. 2010, Pubmed , Xenbase
Tejeda-Muñoz, Wnt canonical pathway activates macropinocytosis and lysosomal degradation of extracellular proteins. 2019, Pubmed
Weaver, GBP binds kinesin light chain and translocates during cortical rotation in Xenopus eggs. 2003, Pubmed , Xenbase
Yan, Maternal Huluwa dictates the embryonic body axis through β-catenin in vertebrates. 2018, Pubmed , Xenbase
Yost, GBP, an inhibitor of GSK-3, is implicated in Xenopus development and oncogenesis. 1998, Pubmed , Xenbase
Zhu, Lysosomal degradation of the maternal dorsal determinant Hwa safeguards dorsal body axis formation. 2021, Pubmed , Xenbase
