Click here to close
Hello! We notice that you are using Internet Explorer, which is not supported by Xenbase and may cause the site to display incorrectly.
We suggest using a current version of Chrome,
FireFox, or Safari.
Oncol Lett
2022 Apr 01;234:136. doi: 10.3892/ol.2022.13256.
Show Gene links
Show Anatomy links
TPX2 is a prognostic marker and promotes cell proliferation in neuroblastoma.
Koike Y, Yin C, Sato Y, Nagano Y, Yamamoto A, Kitajima T, Shimura T, Kawamura M, Matsushita K, Okugawa Y, Amano K, Otake K, Okita Y, Ohi M, Inoue M, Uchida K, Hirayama M, Toiyama Y.
???displayArticle.abstract???
Targeting protein for Xenopus kinesin-like protein 2 (TPX2) is upregulated in various tumors, and several studies have demonstrated the role of TPX2 as a prognostic marker in cancer. However, the function of TPX2 in neuroblastoma (NB) has not been completely elucidated. In the present study, the clinical significance and functional role of TPX2 in NB was investigated. The Therapeutically Applicable Research to Generate Effective Treatments (TARGET)-NB dataset was used. A total of 43 patients with NB were enrolled in the present study as the validation set. After evaluating the prognostic role of TPX2, the combined predictive effect of TPX2 and MYCN proto-oncogene bHLH transcription factor (MYCN) gene amplification was assessed. Double immunofluorescence staining for TPX2 and N-Myc was used to analyze colocalization, and multiple cell function tests were performed by means of in vitro experiments to elucidate the functional role of TPX2 using RNA interference technology in NB cell lines. In both the TARGET-NB set and the validation set, it was found that upregulated of TPX2 was significantly associated with poor overall survival (OS) in patients with NB. The expression of TPX2 was higher in NB patients with MYCN gene amplification, and NB patients with high TPX2 expression and MYCN gene amplification had the poorest OS compared with patients with low TPX2 expression or a single copy of MYCN. In vitro experiments indicated that TPX2 positively regulated cell proliferation and the cell cycle, and promoted cell survival by increasing the resistance to apoptosis. The colocalization of TPX2 with N-Myc in NB cells and tissue was observed. The findings of the present study indicate that TPX2 plays an oncogenic role in NB development and may be a potential prognostic indicator in patients with NB.
Figure 1. Prognostic effect of TPX2 and the association between TPX2 expression and MYCN gene amplification in NB. (A) Representative immunostaining images of NB tissue with low and high TPX2 expression (×200 magnification). (B) TPX2 expression was significantly higher in NB tumors with MYCN gene amplification compared with that in NB tumors harboring a single copy of MYCN gene in both the TARGET-NB set and the validation set. (C and D) Kaplan-Meier survival curves of patients with NB according to TPX2 expression. The high TPX2 expression group had a significantly poorer prognosis compared with the low TPX2 expression group in both the TARGET-NB set and the validation set. (E and F) NB tumors with high TPX2 expression group combined with MYCN gene amplification displayed the worst prognosis in both the TARGET-NB set and the validation set. Two-tailed t-tests were performed to calculate the P-value. Statistical analysis of the survival was performed using the log-rank test. TPX2, targeting protein for Xenopus kinesin-like protein 2; NB, neuroblastoma; TARGET, Therapeutically Applicable Research to Generate Effective Treatments; MYCN, MYCN proto-oncogene bHLH transcription factor.
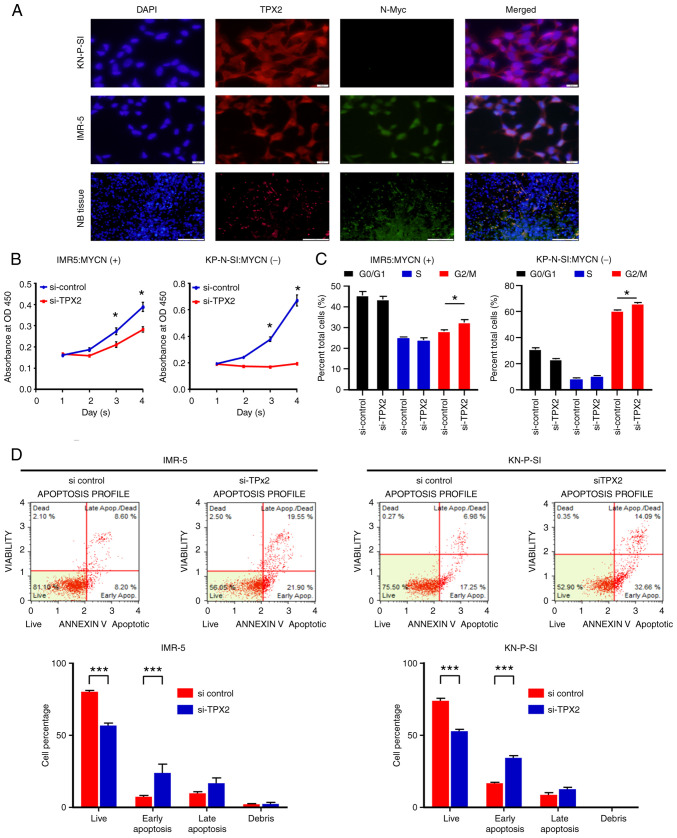
Figure 2. TPX2 downregulation inhibits proliferation, blocks cell cycle progression and decreases the resistance to apoptosis in NB cells. (A) Immunofluorescence staining of NB cells (upper and middle panels; magnification, ×400) and tissue (lowest panels; magnification, ×400). (B) Cell proliferation was examined in the MYCN-amplified cell line and MYCN-non-amplified cell line transfected with siRNA targeting TPX2 and control siRNA. (C) Analysis of cell cycle distribution was performed in cell lines transfected with siRNA targeting TPX2 and control siRNA. (D) TPX2 knockdown significantly decreased NB cell growth and increased the percentage of early apoptotic cells. Data are presented as the mean ± SD of three replicates. *P<0.05, ***P<0.001; one-way ANOVA was used to compare groups. TPX2, targeting protein for Xenopus kinesin-like protein 2; NB, neuroblastoma; si/siRNA, small interfering RNA; MYCN, MYCN proto-oncogene bHLH transcription factor.
Asteriti,
The Aurora-A/TPX2 complex: a novel oncogenic holoenzyme?
2010, Pubmed
Asteriti,
The Aurora-A/TPX2 complex: a novel oncogenic holoenzyme?
2010,
Pubmed Bayliss,
Structural basis of Aurora-A activation by TPX2 at the mitotic spindle.
2003,
Pubmed
,
Xenbase Bosse,
Advances in the translational genomics of neuroblastoma: From improving risk stratification and revealing novel biology to identifying actionable genomic alterations.
2016,
Pubmed Chang,
The TPX2 gene is a promising diagnostic and therapeutic target for cervical cancer.
2012,
Pubmed Chu,
Cell Cycle-Dependent Tumor Engraftment and Migration Are Enabled by Aurora-A.
2018,
Pubmed Cohn,
The International Neuroblastoma Risk Group (INRG) classification system: an INRG Task Force report.
2009,
Pubmed Dauch,
A MYC-aurora kinase A protein complex represents an actionable drug target in p53-altered liver cancer.
2016,
Pubmed Do,
Aurora A kinase regulates non-homologous end-joining and poly(ADP-ribose) polymerase function in ovarian carcinoma cells.
2017,
Pubmed Garrido,
Non-centrosomal TPX2-Dependent Regulation of the Aurora A Kinase: Functional Implications for Healthy and Pathological Cell Division.
2016,
Pubmed Heidebrecht,
p100: a novel proliferation-associated nuclear protein specifically restricted to cell cycle phases S, G2, and M.
1997,
Pubmed Huang,
TPX2 is a prognostic marker and contributes to growth and metastasis of human hepatocellular carcinoma.
2014,
Pubmed
,
Xenbase Irwin,
Revised Neuroblastoma Risk Classification System: A Report From the Children's Oncology Group.
2021,
Pubmed Lake,
Quantitative conformational profiling of kinase inhibitors reveals origins of selectivity for Aurora kinase activation states.
2018,
Pubmed Liang,
TPX2 Level Correlates with Hepatocellular Carcinoma Cell Proliferation, Apoptosis, and EMT.
2015,
Pubmed Liu,
Soluble histone H2AX is induced by DNA replication stress and sensitizes cells to undergo apoptosis.
2008,
Pubmed Livak,
Analysis of relative gene expression data using real-time quantitative PCR and the 2(-Delta Delta C(T)) Method.
2001,
Pubmed Ma,
Expression of targeting protein for xklp2 associated with both malignant transformation of respiratory epithelium and progression of squamous cell lung cancer.
2006,
Pubmed Matsushita,
Glycolysis inhibitors as a potential therapeutic option to treat aggressive neuroblastoma expressing GLUT1.
2012,
Pubmed Matthay,
Neuroblastoma.
2016,
Pubmed Moss,
Dynamic release of nuclear RanGTP triggers TPX2-dependent microtubule assembly during the apoptotic execution phase.
2009,
Pubmed Mossé,
A Phase II Study of Alisertib in Children with Recurrent/Refractory Solid Tumors or Leukemia: Children's Oncology Group Phase I and Pilot Consortium (ADVL0921).
2019,
Pubmed Nakagawara,
Neuroblastoma.
2018,
Pubmed Neumayer,
Targeting protein for xenopus kinesin-like protein 2 (TPX2) regulates γ-histone 2AX (γ-H2AX) levels upon ionizing radiation.
2012,
Pubmed
,
Xenbase Neumayer,
TPX2: of spindle assembly, DNA damage response, and cancer.
2014,
Pubmed Niu,
Scientific Rationale Supporting the Clinical Development Strategy for the Investigational Aurora A Kinase Inhibitor Alisertib in Cancer.
2015,
Pubmed Ognibene,
Role of GOLPH3 and TPX2 in Neuroblastoma DNA Damage Response and Cell Resistance to Chemotherapy.
2019,
Pubmed Ooi,
Segmental chromosome aberrations converge on overexpression of mitotic spindle regulatory genes in high-risk neuroblastoma.
2012,
Pubmed Park,
Effect of Tandem Autologous Stem Cell Transplant vs Single Transplant on Event-Free Survival in Patients With High-Risk Neuroblastoma: A Randomized Clinical Trial.
2019,
Pubmed Pérez de Castro,
Mitotic Stress and Chromosomal Instability in Cancer: The Case for TPX2.
2012,
Pubmed Richards,
Structural basis of N-Myc binding by Aurora-A and its destabilization by kinase inhibitors.
2016,
Pubmed Shah,
Aurora kinase A drives the evolution of resistance to third-generation EGFR inhibitors in lung cancer.
2019,
Pubmed Shigeishi,
Expression of TPX2 in salivary gland carcinomas.
2009,
Pubmed Siegel,
Cancer Statistics, 2021.
2021,
Pubmed Sillars-Hardebol,
TPX2 and AURKA promote 20q amplicon-driven colorectal adenoma to carcinoma progression.
2012,
Pubmed Smith,
Declining childhood and adolescent cancer mortality.
2014,
Pubmed Takahashi,
The AURKA/TPX2 axis drives colon tumorigenesis cooperatively with MYC.
2015,
Pubmed Tomii,
TPX2 expression is associated with poor survival in gastric cancer.
2017,
Pubmed
,
Xenbase Tonini,
MYCN oncogene amplification in neuroblastoma is associated with worse prognosis, except in stage 4s: the Italian experience with 295 children.
1997,
Pubmed van Gijn,
TPX2/Aurora kinase A signaling as a potential therapeutic target in genomically unstable cancer cells.
2019,
Pubmed Warner,
Validation of TPX2 as a potential therapeutic target in pancreatic cancer cells.
2009,
Pubmed Wei,
TPX2 is a novel prognostic marker for the growth and metastasis of colon cancer.
2013,
Pubmed Wieczorek,
Microtubule-associated proteins control the kinetics of microtubule nucleation.
2015,
Pubmed Yan,
TPX2-p53-GLIPR1 regulatory circuitry in cell proliferation, invasion, and tumor growth of bladder cancer.
2018,
Pubmed
,
Xenbase Zhu,
Overexpression of TPX2 predicts poor clinical outcome and is associated with immune infiltration in hepatic cell cancer.
2020,
Pubmed
,
Xenbase