XB-ART-58933
Elife
2022 Mar 16;11. doi: 10.7554/eLife.75475.
Show Gene links
Show Anatomy links
The TFIIH complex is required to establish and maintain mitotic chromosome structure.
Haase J, Chen R, Parker WM, Bonner MK, Jenkins LM, Kelly AE.
???displayArticle.abstract???
Condensins compact chromosomes to promote their equal segregation during mitosis, but the mechanism of condensin engagement with and action on chromatin is incompletely understood. Here, we show that the general transcription factor TFIIH complex is continuously required to establish and maintain a compacted chromosome structure in transcriptionally silent Xenopus egg extracts. Inhibiting the DNA-dependent ATPase activity of the TFIIH complex subunit XPB rapidly and reversibly induces a complete loss of chromosome structure and prevents the enrichment of condensins I and II, but not topoisomerase II, on chromatin. In addition, inhibiting TFIIH prevents condensation of both mouse and Xenopus nuclei in Xenopus egg extracts, which suggests an evolutionarily conserved mechanism of TFIIH action. Reducing nucleosome density through partial histone depletion restores chromosome structure and condensin enrichment in the absence of TFIIH activity. We propose that the TFIIH complex promotes mitotic chromosome condensation by dynamically altering the chromatin environment to facilitate condensin loading and condensin-dependent loop extrusion.
???displayArticle.pubmedLink??? 35293859
???displayArticle.pmcLink??? PMC8956287
???displayArticle.link??? Elife
Species referenced: Xenopus laevis
GO keywords: condensin complex [+]
???attribute.lit??? ???displayArticles.show???
|
|
Figure 1. The TFIIH complex is required for chromosome condensation in Xenopus egg extracts. (A) Top: Schematic of chromatid assembly in M-phase high-speed supernatant (HSS) extract. Bottom: Representative fluorescence images of fixed samples from a chromatid assembly reaction taken at indicated timepoints after sperm addition. Chromatin was stained with Hoechst. (B) Representative fluorescence images of chromatid assembly at steady state (180 min after sperm addition) in the presence of indicated inhibitors. Each drug or DMSO control was added at 25 min to exclude effects on the protamine-histone exchange process. Final inhibitor concentrations: Triptolide (50 μM), DRB (100 μM), and a-amanitin (54 μM). See Figure 1âfigure supplement 1A for CAP-E depletion. Mean condensation parameters for each condition are indicated in lower left corner of each image. (C) Scatter plot of the percentage of pixels below a threshold of 35% of image maximum fluorescence intensity (the condensation parameter), which measures the progressive change in the fluorescence intensity distribution that occurs during condensation, for each condition. Error bars represent SD, and the mean values are indicated. n = 20 structures for each condition. Two biological replicates were performed, quantified structures are from a single experiment. (D) Schematic of the TFIIH complex. TFIIH core complex is green, CAK subcomplex in red. (E) Western blot for XPB, p62, and Tubulin in IgG or XPB-depleted extracts. (F) TFIIH complex members that interact with XPB in M-phase HSS extract, as identified by mass spectrometry. Purifications were performed in the absence of chromatin. PSMs = peptide spectrum matches. (G) Representative fluorescence images of chromatid assembly 90 min after sperm addition in IgG or XPB depleted extracts. Chromatin was stained with Hoechst. (H) Western blot for XPF, ERCC1, and Tubulin in IgG or ERCC1-depleted extracts. (I) Representative fluorescence images of chromatid assembly 180 min after sperm addition in IgG or ERCC1-depleted extracts. Chromatin was stained with Hoechst. |
|
|
Figure 2. Continuous TFIIH activity is required to maintain chromosome structure. (A) Representative fluorescence images of chromatid assembly reactions sampled at indicated timepoints. DMSO or triptolide (TPL) were added at indicated times, immediately after sample retrieval for imaging. Chromatin was stained with Hoechst. Red boxes indicate representative images of decondensed chromosomes after triptolide addition. Mean condensation parameters for each condition are indicated in lower left corner of each image, see Figure 2âfigure supplement 1A for more details. (B) Representative fluorescence images of chromatid masses fixed and spun onto coverslips 215 min after sperm addition, subjected to the indicated manipulations. Nuclei were incubated in extracts for 180 min to allow for the formation of fully condensed chromatids, followed by addition of DMSO or triptolide. After 30 min of incubation with DMSO/triptolide, reactions were diluted 10-fold with extract containing DMSO or triptolide, and further incubated for 5 min before taking samples for imaging. See Figure 2âfigure supplement 2 for additional controls. Chromatin was stained with Hoechst. (C) Scatter plots of the percentage of pixels below a threshold of 35% of image maximum fluorescence intensity (the condensation parameter), for each condition in (B). Error bars represent SD, and the mean values are indicated. n = 20 structures for each condition. Two biological replicates were performed, quantified structures are from a single experiment. (D) Schematic illustrating the effects of triptolide addition and dilution on chromosome structure maintenance and reformation. |
|
|
|
|
|
Figure 4. Triptolide perturbs condensation prior to its effects on condensin levels. (A) Schematic of assay to test the timing of triptolide-induced defects in condensation and condensin levels. After a twenty-five minute incubation, either DMSO or triptolide (TPL) was added, and samples were taken at indicated times and processed for immunofluorescence. (B) Representative immunofluorescence images of DMSO or triptolide treated extracts at indicated timepoints. Chromatids were labeled with Hoechst and anti-CAP-E (condensin I and II). Note that condensation is already lost in in the first timepoint after triptolide addition, as in Figure 2A. Mean condensation parameters for each condition are indicated in lower left corner of each image. (C) Quantification of fluorescence intensity of CAP-E from experiment in (B), normalized to the 180 min DMSO-treated sample. n = 50 structures for each condition. Error bars represent SD, and asterisks indicate a statistically significant difference (*, p < 0.001). A.U., arbitrary units. Two biological replicates were performed, quantified structures are from a single experiment. |
|
|
Figure 5. Partial histone H3/H4 depletion rescues chromosome condensation in the absence of TFIIH activity. (A) Representative fluorescence images of mouse sperm nuclei incubated with âIgG or âH4K12ac extracts and spun onto coverslips at indicated timepoints. DMSO or Triptolide were added at t = 25â, immediately after sample acquisition for imaging. Chromatin was stained with Hoechst. Mean condensation parameters for each condition are indicated in lower left corner of each image. (B) Representative immunofluorescence images of mouse sperm nuclei incubated with âIgG or âH4K12ac extracts for 180 min. DMSO or triptolide were added at t = 25â. Chromatids were labeled with anti-XPB, anti-CAP-E (condensin I and II), or anti-histone H3, and co-stained with Hoechst. (C) Quantification of fluorescent intensity of indicated proteins from (B), normalized to DMSO. n = 50 structures for each condition. Error bars represent SD, and asterisks indicate a statistically significant difference (*, p < 0.001). A.U., arbitrary units. Two biological replicates were performed, quantified structures are from a single experiment. (D) Model depicting the role of the TFIIH complex in regulating condensin dynamics. Our data are consistent with a model in which TFIIH alters the chromatin environment to allow condensins to load and extrude loops of DNA. |
|
|
Figure 1-Figure Supplement 1: Immunodepletions and the effects of RNases and various transcription inhibitors on chromosome condensation and cell cycle state. (A) Western blot for CAP-E, XPB, and Tubulin in Mock or CAP-E depleted extracts. Dilution series of Mock-depleted extracts was used to calculate the % depletion of CAP-E using quantitative fluorescence. (B) 1% agarose gel stained with SYBR safe stain showing RNase A dependent removal of total RNAs from high-speed supernatant egg extracts. (C) Representative fluorescence images of chromatid assembly at steady state (180 min after sperm addition) in the presence of indicated buffers and enzymes. See Materials and methods for details. Note that the high salt in the RNase H buffer causes morphological changes to chromatids regardless of activity. Mean condensation parameters for each condition are indicated in lower left corner of each image. (D) Western blot for XPB and Tubulin in IgG or XPB-depleted extracts. Dilution series of IgG-depleted extracts was used to calculate the % depletion of XPB using quantitative fluorescence. (E) Western blot for XPF, ERCC1, and Tubulin in IgG or ERCC1-depleted extracts. Dilution series of IgG-depleted extracts was used to calculate the % depletion of ERCC1 and XPF using quantitative fluorescence. (F) Representative fluorescence images of chromatid assembly at steady state (180 min after sperm addition) in the presence of DMSO, 30 μM CDK7 inhibitor THZ1, or 30 μM THZ1 and 50 μM triptolide (TPL). (G) Triptolide does not affect CDK1 activation or maintenance of M phase. Western blot for CDK1 T161ph, histone H3T3ph, and Tubulin in M phase HSS extracts in the presence of DMSO or 50 μM triptolide. Both CDK1T161ph (a CDK7 substrate) and H3T3ph are only highly phosphorylated in M phase, and their appearance is not affected by triptolide treatment. |
|
|
Figure 1-Figure Supplement 2: Effects of various transcription inhibitors on RNA Polymerase II C-terminal phosphorylation at centromeres. (A) Representative immunofluorescence images of Xenopus sperm nuclei incubated in HSS extracts for 180 min. DMSO was added at 25 min as a control. Chromatids were labeled with Hoechst, either anti-Pol II S5ph (paused) or anti-Pol II S2ph (elongating), and co-stained with anti-CENP-A antibodies. (B) Representative immunofluorescence images of Xenopus sperm nuclei incubated in DMSO, triptolide (TPL), THZ1, DRB, or alpha-amanitin treated HSS extracts for 180 min. All inhibitors were added 25 min after sperm addition. Chromatids were labeled with Hoechst, anti-Pol II S5ph, or anti-Pol II S2ph antibodies. |
|
|
Figure 1-Figure Supplement 3: Condensation parameters. (A–D) Scatter plots of the percentage of pixels below a threshold of 35% of image maximum fluorescence intensity (the condensation parameter), for indicated conditions in Figure 1 and Figure 1—figure supplement 1. Error bars represent SD, and the mean values are indicated. n = 20 structures for each condition. Two biological replicates were performed, quantified structures are from a single experiment. |
|
|
Figure 2—figure supplement 1 Condensation parameters of condensation kinetics after DMSO or Triptolide treatment. (A) Scatter plots of the percentage of pixels below a threshold of 35% of image maximum fluorescence intensity (the condensation parameter), for each drug condition and indicated time point. Error bars represent SD, and the mean values are indicated. n = 20 structures for each condition. Two biological replicates were performed, quantified structures are from a single experiment. |
|
|
|
|
|
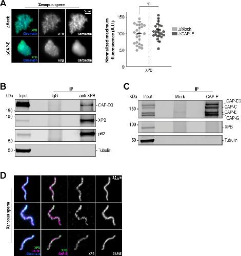
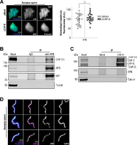
Figure 3—figure supplement 1 The TFIIH complex is required for the enrichment of condensins on chromosomes. (A) Left: Representative immunofluorescence images of Xenopus sperm nuclei incubated with Mock or CAP-E depleted extracts for 180 min. Chromatids were labeled with Hoechst and anti-XPB antibodies. Right: Quantification of fluorescence intensity of XPB on chromatin, normalized to Mock depleted condition. n = 24 structures for each condition. Error bars represent SD, and ‘NS’ indicates no statistically significant difference (p > 0.001). A.U., arbitrary units. Two biological replicates were performed, quantified structures are from a single experiment. (B) Western blot for indicated proteins that copurify with anti-XPB or IgG beads isolated from HSS extracts. IP, immunoprecipitate. (C) Western blot for indicated proteins that copurify with anti-CAP-E or Mock-treated beads isolated from HSS extracts. For condensin subunit detection, the blot was probed simultaneously with the indicated antibodies. Beads were coupled to either anti-CAP-E or pre-immune serum (“Mock”) and processed as indicated in the methods. IP, immunoprecipitate. (D) Representative immunofluorescence images of Xenopus sperm nuclei incubated with HSS extracts for 180 min. Chromatids were labeled with Hoechst and co-stained with anti-XPB and anti-CAP-E antibodies. Images of three representative individual chromatids are shown. |
|
|
Figure 4—figure supplement 1 Condensation parameters of condensation kinetics after DMSO or Triptolide treatment. (A) Scatter plots of the percentage of pixels below a threshold of 35% of image maximum fluorescence intensity (the condensation parameter), for each drug condition and indicated time point. Error bars represent SD, and the mean values are indicated. n = 20 structures for each condition. Two biological replicates were performed, quantified structures are from a single experiment. |
|
|
|
|
|
Figure 5—figure supplement 1 Effects of triptolide and histone depletion on condensation using mouse sperm. (A) Representative fluorescence images of chromatid assembly at steady state with mouse sperm nuclei in egg extracts (180 min after sperm nuclei addition) in the presence of indicated inhibitors. Triptolide or DMSO control was added at 25 min after nuclei addition. Triptolide was added at 50 μM. (B) Western blot for histone H3, CAP-E, and XPB in histone H4K12ac or IgG-depleted extracts in the presence of triptolide (TPL) or DMSO. Relative percentage of protein remaining after indicated treatments is shown. |
|
|
Figure 5—figure supplement 2 Condensation parameters of condensation kinetics after DMSO or Triptolide treatment. (A) Scatter plots of the percentage of pixels below a threshold of 35% of image maximum fluorescence intensity (the condensation parameter), for each drug condition and indicated time point, see Figure 5A for images. Error bars represent SD, and the mean values are indicated. n = 20 structures for each condition. Two biological replicates were performed, quantified structures are from a single experiment. |
|
|
Figure 1—figure supplement 2. Effects of various transcription inhibitors on RNA Polymerase II C-terminal phosphorylation at centromeres.(A) Representative immunofluorescence images of Xenopus sperm nuclei incubated in HSS extracts for 180 min. DMSO was added at 25 min as a control. Chromatids were labeled with Hoechst, either anti-Pol II S5ph (paused) or anti-Pol II S2ph (elongating), and co-stained with anti-CENP-A antibodies. (B) Representative immunofluorescence images of Xenopus sperm nuclei incubated in DMSO, triptolide (TPL), THZ1, DRB, or alpha-amanitin treated HSS extracts for 180 min. All inhibitors were added 25 min after sperm addition. Chromatids were labeled with Hoechst, anti-Pol II S5ph, or anti-Pol II S2ph antibodies. |
|
|
Figure 1—figure supplement 3. Condensation parameters.(A–D) Scatter plots of the percentage of pixels below a threshold of 35% of image maximum fluorescence intensity (the condensation parameter), for indicated conditions in Figure 1 and Figure 1—figure supplement 1. Error bars represent SD, and the mean values are indicated. n = 20 structures for each condition. Two biological replicates were performed, quantified structures are from a single experiment. |
|
|
Figure 2—figure supplement 1. Condensation parameters of condensation kinetics after DMSO or Triptolide treatment.(A) Scatter plots of the percentage of pixels below a threshold of 35% of image maximum fluorescence intensity (the condensation parameter), for each drug condition and indicated time point. Error bars represent SD, and the mean values are indicated. n = 20 structures for each condition. Two biological replicates were performed, quantified structures are from a single experiment. |
|
|
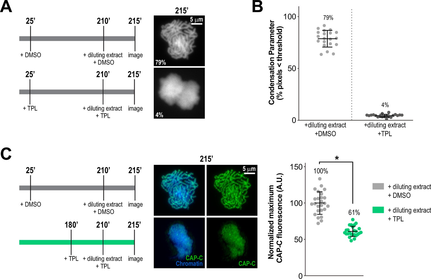
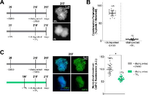
Figure 2—figure supplement 2. Continuous TFIIH activity is required to maintain chromosome structure and condensin levels on chromatin.(A) Representative fluorescence images of Xenopus sperm nuclei incubated in extracts at indicated timepoints. DMSO or Triptolide were added 25 min after addition of nuclei, and extracts were diluted 10-fold with extract containing DMSO or Triptolide at 210 min after nuclei addition, and further incubated for 5 min before imaging. Chromatin was stained with Hoechst. (B) Scatter plots of the percentage of pixels below a threshold of 35% of image maximum fluorescence intensity (the condensation parameter), for each condition in (A). Error bars represent SD, and the mean values are indicated. n = 20 structures for each condition. Two biological replicates were performed, quantified structures are from a single experiment. (C) Condensin levels decrease after treatment of condensed chromatids with triptolide for 35 min. Left: Schematic of experimental conditions, top condition is from (A), bottom condition is from Figure 2B. Middle: Representative immunofluorescence images of Xenopus sperm nuclei from indicated experiments. Imaging was performed 215 min after nuclei addition. Chromatids were labeled with Hoechst and anti-CAP-C (condensin I & II) antibodies. Right: Quantification of fluorescence intensity of CAP-C on chromatin, normalized to DMSO. n = 50 structures for each condition. Error bars represent SD, and asterisks indicate a statistically significant difference (*, p < 0.001). A.U., arbitrary units. Two biological replicates were performed, quantified structures are from a single experiment. |
|
|
Figure 3—figure supplement 1. The TFIIH complex is required for the enrichment of condensins on chromosomes.(A) Left: Representative immunofluorescence images of Xenopus sperm nuclei incubated with Mock or CAP-E depleted extracts for 180 min. Chromatids were labeled with Hoechst and anti-XPB antibodies. Right: Quantification of fluorescence intensity of XPB on chromatin, normalized to Mock depleted condition. n = 24 structures for each condition. Error bars represent SD, and ‘NS’ indicates no statistically significant difference (p > 0.001). A.U., arbitrary units. Two biological replicates were performed, quantified structures are from a single experiment. (B) Western blot for indicated proteins that copurify with anti-XPB or IgG beads isolated from HSS extracts. IP, immunoprecipitate. (C) Western blot for indicated proteins that copurify with anti-CAP-E or Mock-treated beads isolated from HSS extracts. For condensin subunit detection, the blot was probed simultaneously with the indicated antibodies. Beads were coupled to either anti-CAP-E or pre-immune serum (“Mock”) and processed as indicated in the methods. IP, immunoprecipitate. (D) Representative immunofluorescence images of Xenopus sperm nuclei incubated with HSS extracts for 180 min. Chromatids were labeled with Hoechst and co-stained with anti-XPB and anti-CAP-E antibodies. Images of three representative individual chromatids are shown. Figure 3—figure supplement 1—source data 1. Source data for Figure 3—figure supplement 1B and C. |
|
|
Figure 4—figure supplement 1. Condensation parameters of condensation kinetics after DMSO or Triptolide treatment.(A) Scatter plots of the percentage of pixels below a threshold of 35% of image maximum fluorescence intensity (the condensation parameter), for each drug condition and indicated time point. Error bars represent SD, and the mean values are indicated. n = 20 structures for each condition. Two biological replicates were performed, quantified structures are from a single experiment. |
|
|
Figure 4—figure supplement 2. Triptolide perturbs condensation prior to its effects on condensin levels.(A) Left: Representative immunofluorescence images of DMSO or triptolide-treated extracts at indicated timepoints. Chromatids were labeled with DAPI and anti-CAP-E (condensin I & II). Right: Quantification of fluorescence intensity of CAP-E, normalized to the 180 min DMSO-treated sample. This data is also shown in Figure 4B in grayscale. (B) Left: Representative immunofluorescence images of DMSO or triptolide treated extracts at indicated timepoints. Chromatids were labeled with DAPI and anti-CAP-D3 (condensin II). Right: Quantification of fluorescence intensity of CAP-D3, normalized to the 180 min DMSO-treated sample. (C) Left: Representative immunofluorescence images of DMSO or triptolide treated extracts at indicated timepoints. Chromatids were labeled with DAPI and anti-XPB (TFIIH complex). Right: Quantification of fluorescence intensity of XPB, normalized to the 180 min DMSO-treated sample. n = 50 structures for each condition. Error bars represent SD, and asterisks indicate a statistically significant difference (*, p < 0.001). A.U., arbitrary units. Two biological replicates were performed, quantified structures are from a single experiment. |
|
|
Figure 5—figure supplement 1. Effects of triptolide and histone depletion on condensation using mouse sperm.(A) Representative fluorescence images of chromatid assembly at steady state with mouse sperm nuclei in egg extracts (180 min after sperm nuclei addition) in the presence of indicated inhibitors. Triptolide or DMSO control was added at 25 min after nuclei addition. Triptolide was added at 50 μM. (B) Western blot for histone H3, CAP-E, and XPB in histone H4K12ac or IgG-depleted extracts in the presence of triptolide (TPL) or DMSO. Relative percentage of protein remaining after indicated treatments is shown. Figure 5—figure supplement 1—source data 1. Source data for Figure 5—figure supplement 1B. |
|
|
Figure 5—figure supplement 2. Condensation parameters of condensation kinetics after DMSO or Triptolide treatment.(A) Scatter plots of the percentage of pixels below a threshold of 35% of image maximum fluorescence intensity (the condensation parameter), for each drug condition and indicated time point, see Figure 5A for images. Error bars represent SD, and the mean values are indicated. n = 20 structures for each condition. Two biological replicates were performed, quantified structures are from a single experiment. |
References [+] :
Aibara,
Structures of mammalian RNA polymerase II pre-initiation complexes.
2021, Pubmed
Aibara, Structures of mammalian RNA polymerase II pre-initiation complexes. 2021, Pubmed
Akhtar, TFIIH kinase places bivalent marks on the carboxy-terminal domain of RNA polymerase II. 2009, Pubmed
Amodeo, Histone titration against the genome sets the DNA-to-cytoplasm threshold for the Xenopus midblastula transition. 2015, Pubmed , Xenbase
Aygün, HDAC-mediated suppression of histone turnover promotes epigenetic stability of heterochromatin. 2013, Pubmed
Bakhrebah, Disruption of a conserved CAP-D3 threonine alters condensin loading on mitotic chromosomes leading to chromosome hypercondensation. 2015, Pubmed
Ball, Identification of a chromosome-targeting domain in the human condensin subunit CNAP1/hCAP-D2/Eg7. 2002, Pubmed
Barrows, Cell-free transcription in Xenopus egg extract. 2019, Pubmed , Xenbase
Bernad, Xenopus HJURP and condensin II are required for CENP-A assembly. 2011, Pubmed , Xenbase
Bernard, Does transcription play a role in creating a condensin binding site? 2015, Pubmed
Blower, Centromeric Transcription Regulates Aurora-B Localization and Activation. 2016, Pubmed , Xenbase
Brandão, RNA polymerases as moving barriers to condensin loop extrusion. 2019, Pubmed
Brykczynska, Repressive and active histone methylation mark distinct promoters in human and mouse spermatozoa. 2010, Pubmed
Chen, Spatiotemporal Patterning of Zygotic Genome Activation in a Model Vertebrate Embryo. 2019, Pubmed , Xenbase
Choppakatla, Linker histone H1.8 inhibits chromatin binding of condensins and DNA topoisomerase II to tune chromosome length and individualization. 2021, Pubmed , Xenbase
Chu, The 3D Topography of Mitotic Chromosomes. 2020, Pubmed
Compe, Nucleotide Excision Repair and Transcriptional Regulation: TFIIH and Beyond. 2016, Pubmed
Compe, TFIIH: when transcription met DNA repair. 2012, Pubmed
Cruz-Becerra, TFIIH localization is highly dynamic during zygotic genome activation in Drosophila, and its depletion causes catastrophic mitosis. 2018, Pubmed
D'Ambrosio, Identification of cis-acting sites for condensin loading onto budding yeast chromosomes. 2008, Pubmed
Davidson, Genome folding through loop extrusion by SMC complexes. 2021, Pubmed
Dowen, Multiple structural maintenance of chromosome complexes at transcriptional regulatory elements. 2013, Pubmed
Du, Allelic reprogramming of 3D chromatin architecture during early mammalian development. 2017, Pubmed
Earnshaw, Architecture of metaphase chromosomes and chromosome scaffolds. 1983, Pubmed
Earnshaw, Localization of topoisomerase II in mitotic chromosomes. 1985, Pubmed
Ebmeier, Human TFIIH Kinase CDK7 Regulates Transcription-Associated Chromatin Modifications. 2017, Pubmed
Elbatsh, Distinct Roles for Condensin's Two ATPase Sites in Chromosome Condensation. 2019, Pubmed
Fishburn, Double-stranded DNA translocase activity of transcription factor TFIIH and the mechanism of RNA polymerase II open complex formation. 2015, Pubmed
Fitz-James, Large domains of heterochromatin direct the formation of short mitotic chromosome loops. 2020, Pubmed
Fregoso, DNA repair and transcriptional deficiencies caused by mutations in the Drosophila p52 subunit of TFIIH generate developmental defects and chromosome fragility. 2007, Pubmed
Ganji, Real-time imaging of DNA loop extrusion by condensin. 2018, Pubmed
Garcia-Luis, FACT mediates cohesin function on chromatin. 2019, Pubmed
Gibcus, A pathway for mitotic chromosome formation. 2018, Pubmed , Xenbase
Gilchrist, Pausing of RNA polymerase II disrupts DNA-specified nucleosome organization to enable precise gene regulation. 2010, Pubmed
Glover-Cutter, TFIIH-associated Cdk7 kinase functions in phosphorylation of C-terminal domain Ser7 residues, promoter-proximal pausing, and termination by RNA polymerase II. 2009, Pubmed
Goloborodko, Compaction and segregation of sister chromatids via active loop extrusion. 2016, Pubmed
Goloborodko, Chromosome Compaction by Active Loop Extrusion. 2016, Pubmed
Green, Contrasting roles of condensin I and condensin II in mitotic chromosome formation. 2012, Pubmed
Grenfell, Mitotic noncoding RNA processing promotes kinetochore and spindle assembly in Xenopus. 2016, Pubmed , Xenbase
Grigoryev, Hierarchical looping of zigzag nucleosome chains in metaphase chromosomes. 2016, Pubmed
Groen, Microtubule assembly in meiotic extract requires glycogen. 2011, Pubmed , Xenbase
Grünberg, Architecture of the RNA polymerase II preinitiation complex and mechanism of ATP-dependent promoter opening. 2012, Pubmed
Haase, Distinct Roles of the Chromosomal Passenger Complex in the Detection of and Response to Errors in Kinetochore-Microtubule Attachment. 2017, Pubmed , Xenbase
Hayashi-Takanaka, Distribution of histone H4 modifications as revealed by a panel of specific monoclonal antibodies. 2015, Pubmed
Herrera-Cruz, Physical and functional interactions between Drosophila homologue of Swc6/p18Hamlet subunit of the SWR1/SRCAP chromatin-remodeling complex with the DNA repair/transcription factor TFIIH. 2012, Pubmed
Hirano, Topoisomerase II does not play a scaffolding role in the organization of mitotic chromosomes assembled in Xenopus egg extracts. 1993, Pubmed , Xenbase
Hirano, A heterodimeric coiled-coil protein required for mitotic chromosome condensation in vitro. 1994, Pubmed , Xenbase
Hirano, Condensins, chromosome condensation protein complexes containing XCAP-C, XCAP-E and a Xenopus homolog of the Drosophila Barren protein. 1997, Pubmed , Xenbase
Hirano, Condensins and the evolution of torsion-mediated genome organization. 2014, Pubmed
Hirota, Distinct functions of condensin I and II in mitotic chromosome assembly. 2004, Pubmed
Hoffman, Microtubule-dependent changes in assembly of microtubule motor proteins and mitotic spindle checkpoint proteins at PtK1 kinetochores. 2001, Pubmed
Ito, XPG stabilizes TFIIH, allowing transactivation of nuclear receptors: implications for Cockayne syndrome in XP-G/CS patients. 2007, Pubmed
Jukam, Zygotic Genome Activation in Vertebrates. 2017, Pubmed
Kappenberger, How to limit the speed of a motor: the intricate regulation of the XPB ATPase and translocase in TFIIH. 2020, Pubmed
Ke, 3D Chromatin Structures of Mature Gametes and Structural Reprogramming during Mammalian Embryogenesis. 2017, Pubmed
Kelly, Survivin reads phosphorylated histone H3 threonine 3 to activate the mitotic kinase Aurora B. 2010, Pubmed , Xenbase
Kim, Mechanism of ATP-dependent promoter melting by transcription factor IIH. 2000, Pubmed
Kim, Condensin I associates with structural and gene regulatory regions in vertebrate chromosomes. 2013, Pubmed
Kim, Transcription factors mediate condensin recruitment and global chromosomal organization in fission yeast. 2016, Pubmed
Kimura, Phosphorylation and activation of 13S condensin by Cdc2 in vitro. 1998, Pubmed , Xenbase
Kinoshita, Dynamic organization of mitotic chromosomes. 2017, Pubmed
Kinoshita, Balancing acts of two HEAT subunits of condensin I support dynamic assembly of chromosome axes. 2015, Pubmed , Xenbase
Klein Douwel, XPF-ERCC1 acts in Unhooking DNA interstrand crosslinks in cooperation with FANCD2 and FANCP/SLX4. 2014, Pubmed , Xenbase
Klein Douwel, Recruitment and positioning determine the specific role of the XPF-ERCC1 endonuclease in interstrand crosslink repair. 2017, Pubmed , Xenbase
Kolesnikova, TFIIH: A multi-subunit complex at the cross-roads of transcription and DNA repair. 2019, Pubmed
Kong, Human Condensin I and II Drive Extensive ATP-Dependent Compaction of Nucleosome-Bound DNA. 2020, Pubmed
Kranz, Genome-wide analysis of condensin binding in Caenorhabditis elegans. 2013, Pubmed
Kwiatkowski, Targeting transcription regulation in cancer with a covalent CDK7 inhibitor. 2014, Pubmed
Larochelle, Requirements for Cdk7 in the assembly of Cdk1/cyclin B and activation of Cdk2 revealed by chemical genetics in human cells. 2007, Pubmed
Liu, PHF8 mediates histone H4 lysine 20 demethylation events involved in cell cycle progression. 2010, Pubmed
Maddox, Molecular analysis of mitotic chromosome condensation using a quantitative time-resolved fluorescence microscopy assay. 2006, Pubmed
Maeshima, A two-step scaffolding model for mitotic chromosome assembly. 2003, Pubmed
Maresca, Methods for studying spindle assembly and chromosome condensation in Xenopus egg extracts. 2006, Pubmed , Xenbase
Mizuki, Participation of XPB/Ptr8p, a component of TFIIH, in nucleocytoplasmic transport of mRNA in fission yeast. 2007, Pubmed
Nakazawa, Condensin phosphorylated by the Aurora-B-like kinase Ark1 is continuously required until telophase in a mode distinct from Top2. 2011, Pubmed
Nakazawa, RNA pol II transcript abundance controls condensin accumulation at mitotically up-regulated and heat-shock-inducible genes in fission yeast. 2015, Pubmed
Naumova, Organization of the mitotic chromosome. 2013, Pubmed
Nielsen, Topoisomerase IIα is essential for maintenance of mitotic chromosome structure. 2020, Pubmed
Nogales, High-resolution cryo-EM structures of TFIIH and their functional implications. 2019, Pubmed
Ono, Differential contributions of condensin I and condensin II to mitotic chromosome architecture in vertebrate cells. 2003, Pubmed , Xenbase
Ono, Spatial and temporal regulation of Condensins I and II in mitotic chromosome assembly in human cells. 2004, Pubmed
Ou, ChromEMT: Visualizing 3D chromatin structure and compaction in interphase and mitotic cells. 2017, Pubmed
Palozola, A changing paradigm of transcriptional memory propagation through mitosis. 2019, Pubmed
Pandey, Topoisomerase II SUMOylation activates a metaphase checkpoint via Haspin and Aurora B kinases. 2020, Pubmed
Paulson, The structure of histone-depleted metaphase chromosomes. 1977, Pubmed
Paulson, Mitotic chromosomes. 2021, Pubmed
Perea-Resa, Cohesin Removal Reprograms Gene Expression upon Mitotic Entry. 2020, Pubmed , Xenbase
Petrenko, Requirements for RNA polymerase II preinitiation complex formation in vivo. 2019, Pubmed
Piazza, Association of condensin with chromosomes depends on DNA binding by its HEAT-repeat subunits. 2014, Pubmed
Piskadlo, Metaphase chromosome structure is dynamically maintained by condensin I-directed DNA (de)catenation. 2017, Pubmed
Presler, Proteomics of phosphorylation and protein dynamics during fertilization and meiotic exit in the Xenopus egg. 2017, Pubmed , Xenbase
Rimel, The essential and multifunctional TFIIH complex. 2018, Pubmed
Rivosecchi, RNA polymerase backtracking results in the accumulation of fission yeast condensin at active genes. 2021, Pubmed
Robellet, The loading of condensin in the context of chromatin. 2017, Pubmed
Sakai, Condensin but not cohesin SMC heterodimer induces DNA reannealing through protein-protein assembly. 2003, Pubmed
Samejima, Mitotic chromosomes are compacted laterally by KIF4 and condensin and axially by topoisomerase IIα. 2012, Pubmed
Samejima, Functional analysis after rapid degradation of condensins and 3D-EM reveals chromatin volume is uncoupled from chromosome architecture in mitosis. 2018, Pubmed
Sandoz, Functional interplay between TFIIH and KAT2A regulates higher-order chromatin structure and class II gene expression. 2019, Pubmed
Schilbach, Structure of RNA polymerase II pre-initiation complex at 2.9 Å defines initial DNA opening. 2021, Pubmed
Schmidt, Conserved features of cohesin binding along fission yeast chromosomes. 2009, Pubmed
Shechter, A distinct H2A.X isoform is enriched in Xenopus laevis eggs and early embryos and is phosphorylated in the absence of a checkpoint. 2009, Pubmed , Xenbase
Shevchenko, In-gel digestion for mass spectrometric characterization of proteins and proteomes. 2006, Pubmed
Shintomi, The relative ratio of condensin I to II determines chromosome shapes. 2011, Pubmed , Xenbase
Shintomi, Reconstitution of mitotic chromatids with a minimum set of purified factors. 2015, Pubmed , Xenbase
Shintomi, Mitotic chromosome assembly despite nucleosome depletion in Xenopus egg extracts. 2017, Pubmed , Xenbase
Shintomi, Guiding functions of the C-terminal domain of topoisomerase IIα advance mitotic chromosome assembly. 2021, Pubmed , Xenbase
Sutani, Condensin targets and reduces unwound DNA structures associated with transcription in mitotic chromosome condensation. 2015, Pubmed
Tada, Condensin association with histone H2A shapes mitotic chromosomes. 2011, Pubmed
Thadani, Cell-Cycle Regulation of Dynamic Chromosome Association of the Condensin Complex. 2018, Pubmed
Thakur, Architectural RNA in chromatin organization. 2020, Pubmed
Titov, XPB, a subunit of TFIIH, is a target of the natural product triptolide. 2011, Pubmed
Tomko, TFIIH generates a six-base-pair open complex during RNAP II transcription initiation and start-site scanning. 2017, Pubmed
Toselli-Mollereau, Nucleosome eviction in mitosis assists condensin loading and chromosome condensation. 2016, Pubmed
Vasquez, Entropy gives rise to topologically associating domains. 2016, Pubmed
Walther, A quantitative map of human Condensins provides new insights into mitotic chromosome architecture. 2018, Pubmed
Wang, Phosphorylation and arginine methylation mark histone H2A prior to deposition during Xenopus laevis development. 2014, Pubmed , Xenbase
Wühr, Deep proteomics of the Xenopus laevis egg using an mRNA-derived reference database. 2014, Pubmed , Xenbase
Zentner, Regulation of nucleosome dynamics by histone modifications. 2013, Pubmed
Zhou, Emergent properties of mitotic chromosomes. 2020, Pubmed
Zhou, Histone chaperone FACT FAcilitates Chromatin Transcription: mechanistic and structural insights. 2020, Pubmed
Zierhut, Nucleosomal regulation of chromatin composition and nuclear assembly revealed by histone depletion. 2014, Pubmed , Xenbase
