XB-ART-58957
EMBO Rep
2022 Apr 05;234:e52775. doi: 10.15252/embr.202152775.
Show Gene links
Show Anatomy links
Male infertility-associated Ccdc108 regulates multiciliogenesis via the intraflagellar transport machinery.
Zhao H, Sun J, Insinna C, Lu Q, Wang Z, Nagashima K, Stauffer J, Andresson T, Specht S, Perera S, Daar IO, Westlake CJ.
???displayArticle.abstract???
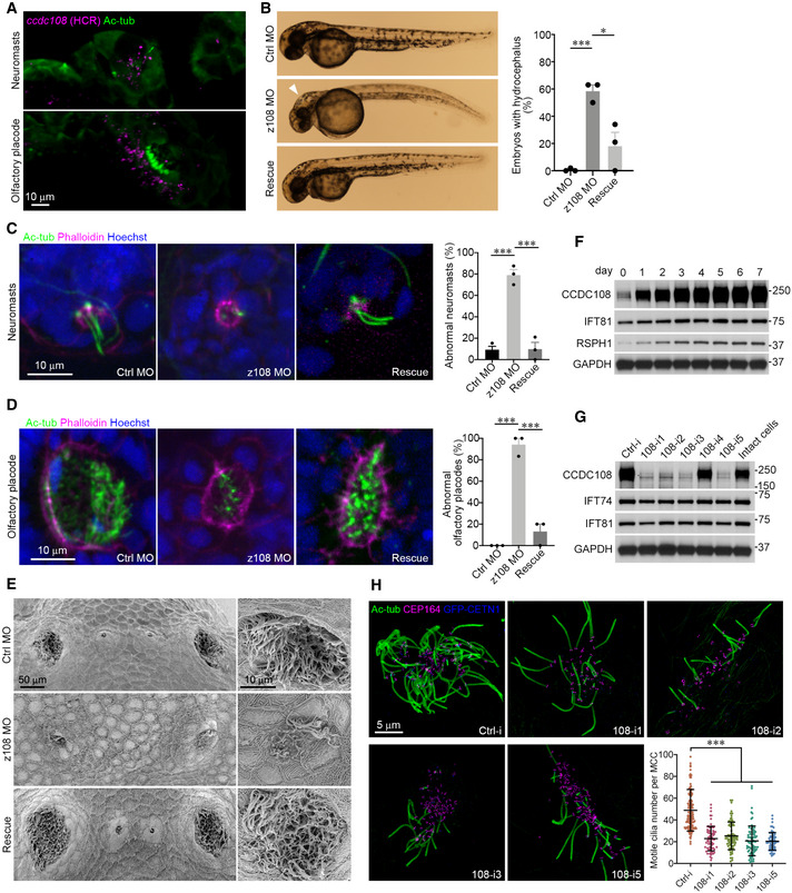
Motile cilia on the cell surface generate movement and directional fluid flow that is crucial for various biological processes. Dysfunction of these cilia causes human diseases such as sinopulmonary disease and infertility. Here, we show that Ccdc108, a protein linked to male infertility, has an evolutionarily conserved requirement in motile multiciliation. Using Xenopus laevis embryos, Ccdc108 is shown to be required for the migration and docking of basal bodies to the apical membrane in epidermal multiciliated cells (MCCs). We demonstrate that Ccdc108 interacts with the IFT-B complex, and the ciliation requirement for Ift74 overlaps with Ccdc108 in MCCs. Both Ccdc108 and IFT-B proteins localize to migrating centrioles, basal bodies, and cilia in MCCs. Importantly, Ccdc108 governs the centriolar recruitment of IFT while IFT licenses the targeting of Ccdc108 to the cilium. Moreover, Ccdc108 is required for the centriolar recruitment of Drg1 and activated RhoA, factors that help establish the apical actin network in MCCs. Together, our studies indicate that Ccdc108 and IFT-B complex components cooperate in multiciliogenesis.
???displayArticle.pubmedLink??? 35201641
???displayArticle.pmcLink??? PMC8982597
???displayArticle.link??? EMBO Rep
???displayArticle.grants??? [+]
HHSN26120080001E HHS|National Institutes of Health (NIH)
Species referenced: Xenopus laevis
Genes referenced: drg1 rhoa
???attribute.lit??? ???displayArticles.show???
References [+] :
Antoniades,
Making the connection: ciliary adhesion complexes anchor basal bodies to the actin cytoskeleton.
2014, Pubmed
Antoniades, Making the connection: ciliary adhesion complexes anchor basal bodies to the actin cytoskeleton. 2014, Pubmed
Arbi, GemC1 controls multiciliogenesis in the airway epithelium. 2016, Pubmed
Arnold, Anillin regulates epithelial cell mechanics by structuring the medial-apical actomyosin network. 2019, Pubmed , Xenbase
Avasthi, Actin is required for IFT regulation in Chlamydomonas reinhardtii. 2014, Pubmed
Balestra, Multiciliogenesis: multicilin directs transcriptional activation of centriole formation. 2014, Pubmed , Xenbase
Benink, Concentric zones of active RhoA and Cdc42 around single cell wounds. 2005, Pubmed , Xenbase
Bhogaraju, Molecular basis of tubulin transport within the cilium by IFT74 and IFT81. 2013, Pubmed
Boisvieux-Ulrich, Cytochalasin D inhibits basal body migration and ciliary elongation in quail oviduct epithelium. 1990, Pubmed
Brooks, Multiciliated cells. 2014, Pubmed
Chiani, Functional loss of Ccdc151 leads to hydrocephalus in a mouse model of primary ciliary dyskinesia. 2019, Pubmed
Cindrić, SPEF2- and HYDIN-Mutant Cilia Lack the Central Pair-associated Protein SPEF2, Aiding Primary Ciliary Dyskinesia Diagnostics. 2020, Pubmed
Cong, Multiplex genome engineering using CRISPR/Cas systems. 2013, Pubmed
Cuenca, The C7orf43/TRAPPC14 component links the TRAPPII complex to Rabin8 for preciliary vesicle tethering at the mother centriole during ciliogenesis. 2019, Pubmed
Dai, Identification and mapping of central pair proteins by proteomic analysis. 2020, Pubmed
Davenport, Disruption of intraflagellar transport in adult mice leads to obesity and slow-onset cystic kidney disease. 2007, Pubmed
Feistel, Three types of cilia including a novel 9+4 axoneme on the notochordal plate of the rabbit embryo. 2006, Pubmed
Fliegauf, When cilia go bad: cilia defects and ciliopathies. 2007, Pubmed
Gaillard, Flagellar radial spoke protein 3 is an A-kinase anchoring protein (AKAP). 2001, Pubmed
Goetz, The spinocerebellar ataxia-associated gene Tau tubulin kinase 2 controls the initiation of ciliogenesis. 2012, Pubmed
Imsland, The Rose-comb mutation in chickens constitutes a structural rearrangement causing both altered comb morphology and defective sperm motility. 2012, Pubmed
Insinna, Investigation of F-BAR domain PACSIN proteins uncovers membrane tubulation function in cilia assembly and transport. 2019, Pubmed
Ishikawa, Ciliogenesis: building the cell's antenna. 2011, Pubmed
Kanie, The CEP19-RABL2 GTPase Complex Binds IFT-B to Initiate Intraflagellar Transport at the Ciliary Base. 2017, Pubmed
Kim, Multicilin and activated E2f4 induce multiciliated cell differentiation in primary fibroblasts. 2018, Pubmed
Klos Dehring, Deuterosome-mediated centriole biogenesis. 2013, Pubmed , Xenbase
Kubo, Together, the IFT81 and IFT74 N-termini form the main module for intraflagellar transport of tubulin. 2016, Pubmed
Kulkarni, WDR5 Stabilizes Actin Architecture to Promote Multiciliated Cell Formation. 2018, Pubmed , Xenbase
Kulkarni, Mechanical stretch scales centriole number to apical area via Piezo1 in multiciliated cells. 2021, Pubmed , Xenbase
Kyrousi, Mcidas and GemC1 are key regulators for the generation of multiciliated ependymal cells in the adult neurogenic niche. 2015, Pubmed
Lechtreck, IFT-Cargo Interactions and Protein Transport in Cilia. 2015, Pubmed
Lechtreck, Chlamydomonas reinhardtii hydin is a central pair protein required for flagellar motility. 2007, Pubmed
Lechtreck, Mutations in Hydin impair ciliary motility in mice. 2008, Pubmed
Lee, Developmentally regulated GTP-binding protein 1 modulates ciliogenesis via an interaction with Dishevelled. 2019, Pubmed , Xenbase
Li, Biallelic mutations in CFAP65 cause male infertility with multiple morphological abnormalities of the sperm flagella in humans and mice. 2020, Pubmed
Liang, FLA8/KIF3B phosphorylation regulates kinesin-II interaction with IFT-B to control IFT entry and turnaround. 2014, Pubmed
Loncarek, Building the right centriole for each cell type. 2018, Pubmed
Lu, Early steps in primary cilium assembly require EHD1/EHD3-dependent ciliary vesicle formation. 2015, Pubmed
Ma, Multicilin drives centriole biogenesis via E2f proteins. 2014, Pubmed , Xenbase
Mahuzier, Ependymal cilia beating induces an actin network to protect centrioles against shear stress. 2018, Pubmed
Mehravar, Mosaicism in CRISPR/Cas9-mediated genome editing. 2019, Pubmed
Mitchell, A positive feedback mechanism governs the polarity and motion of motile cilia. 2007, Pubmed , Xenbase
Nakayama, Ciliary protein trafficking mediated by IFT and BBSome complexes with the aid of kinesin-2 and dynein-2 motors. 2018, Pubmed
Nakayama, Simple and efficient CRISPR/Cas9-mediated targeted mutagenesis in Xenopus tropicalis. 2013, Pubmed , Xenbase
Nigg, Centrioles, centrosomes, and cilia in health and disease. 2009, Pubmed
Olbrich, Recessive HYDIN mutations cause primary ciliary dyskinesia without randomization of left-right body asymmetry. 2012, Pubmed
Park, Dishevelled controls apical docking and planar polarization of basal bodies in ciliated epithelial cells. 2008, Pubmed , Xenbase
Park, Ciliogenesis defects in embryos lacking inturned or fuzzy function are associated with failure of planar cell polarity and Hedgehog signaling. 2006, Pubmed , Xenbase
Park, IFT46 plays crucial roles in craniofacial and cilia development. 2016, Pubmed , Xenbase
Pazour, Chlamydomonas IFT88 and its mouse homologue, polycystic kidney disease gene tg737, are required for assembly of cilia and flagella. 2000, Pubmed
Pigino, Electron-tomographic analysis of intraflagellar transport particle trains in situ. 2009, Pubmed
Pigino, Cryoelectron tomography of radial spokes in cilia and flagella. 2011, Pubmed
Rachev, CFAP43 modulates ciliary beating in mouse and Xenopus. 2020, Pubmed , Xenbase
Rao, Myc-binding protein orthologue interacts with AKAP240 in the central pair apparatus of the Chlamydomonas flagella. 2016, Pubmed
Reiter, Genes and molecular pathways underpinning ciliopathies. 2017, Pubmed
Romaker, MicroRNAs are critical regulators of tuberous sclerosis complex and mTORC1 activity in the size control of the Xenopus kidney. 2014, Pubmed , Xenbase
Rosenbaum, Intraflagellar transport. 2002, Pubmed
Schweickert, Cilia-driven leftward flow determines laterality in Xenopus. 2007, Pubmed , Xenbase
Sedzinski, Emergence of an Apical Epithelial Cell Surface In Vivo. 2016, Pubmed , Xenbase
Shi, Intraflagellar transport protein 74 is essential for spermatogenesis and male fertility in mice†. 2019, Pubmed
Song, Zebrafish as a Model for Human Ciliopathies. 2016, Pubmed
Spassky, The development and functions of multiciliated epithelia. 2017, Pubmed
Stepanek, Microtubule doublets are double-track railways for intraflagellar transport trains. 2016, Pubmed
Stubbs, Multicilin promotes centriole assembly and ciliogenesis during multiciliate cell differentiation. 2012, Pubmed , Xenbase
Stubbs, Radial intercalation of ciliated cells during Xenopus skin development. 2006, Pubmed , Xenbase
Sun, Sprouty2 regulates positioning of retinal progenitors through suppressing the Ras/Raf/MAPK pathway. 2020, Pubmed , Xenbase
Sung, The roles of evolutionarily conserved functional modules in cilia-related trafficking. 2013, Pubmed
Taschner, Architecture and function of IFT complex proteins in ciliogenesis. 2012, Pubmed
Terré, GEMC1 is a critical regulator of multiciliated cell differentiation. 2016, Pubmed
Teves, Mammalian axoneme central pair complex proteins: Broader roles revealed by gene knockout phenotypes. 2016, Pubmed
Toriyama, The ciliopathy-associated CPLANE proteins direct basal body recruitment of intraflagellar transport machinery. 2016, Pubmed , Xenbase
Toriyama, Folate-dependent methylation of septins governs ciliogenesis during neural tube closure. 2017, Pubmed , Xenbase
Vannuccini, Two classes of short intraflagellar transport train with different 3D structures are present in Chlamydomonas flagella. 2016, Pubmed
Viswanadha, Ciliary Motility: Regulation of Axonemal Dynein Motors. 2017, Pubmed
Vitre, IFT proteins interact with HSET to promote supernumerary centrosome clustering in mitosis. 2020, Pubmed
Walentek, Ciliary transcription factors and miRNAs precisely regulate Cp110 levels required for ciliary adhesions and ciliogenesis. 2016, Pubmed , Xenbase
Walia, Akt Regulates a Rab11-Effector Switch Required for Ciliogenesis. 2019, Pubmed
Wang, Biallelic mutations in CFAP65 lead to severe asthenoteratospermia due to acrosome hypoplasia and flagellum malformations. 2019, Pubmed
Wang, Targeted gene disruption in Xenopus laevis using CRISPR/Cas9. 2015, Pubmed , Xenbase
Wang, CFAP65 is required in the acrosome biogenesis and mitochondrial sheath assembly during spermiogenesis. 2021, Pubmed
Werner, Actin and microtubules drive differential aspects of planar cell polarity in multiciliated cells. 2011, Pubmed , Xenbase
Yan, Production of Basal Bodies in bulk for dense multicilia formation. 2016, Pubmed
Yang, Dissecting the Vesicular Trafficking Function of IFT Subunits. 2019, Pubmed
Yang, Radial spoke proteins of Chlamydomonas flagella. 2006, Pubmed
Yasunaga, The polarity protein Inturned links NPHP4 to Daam1 to control the subapical actin network in multiciliated cells. 2015, Pubmed , Xenbase
Zhang, Intraflagellar transporter protein (IFT27), an IFT25 binding partner, is essential for male fertility and spermiogenesis in mice. 2017, Pubmed
Zhang, Centriole biogenesis and function in multiciliated cells. 2015, Pubmed , Xenbase
Zhang, A novel homozygous CFAP65 mutation in humans causes male infertility with multiple morphological abnormalities of the sperm flagella. 2019, Pubmed
Zhang, Intraflagellar transport protein IFT20 is essential for male fertility and spermiogenesis in mice. 2016, Pubmed
Zhao, Parental centrioles are dispensable for deuterosome formation and function during basal body amplification. 2019, Pubmed
Zhao, The Cep63 paralogue Deup1 enables massive de novo centriole biogenesis for vertebrate multiciliogenesis. 2013, Pubmed , Xenbase
Zhao, Proteome of the central apparatus of a ciliary axoneme. 2019, Pubmed
Zheng, Microtubule-bundling protein Spef1 enables mammalian ciliary central apparatus formation. 2019, Pubmed
Zhu, Functional exploration of the IFT-A complex in intraflagellar transport and ciliogenesis. 2017, Pubmed
