|
Graphical Abstract |
|
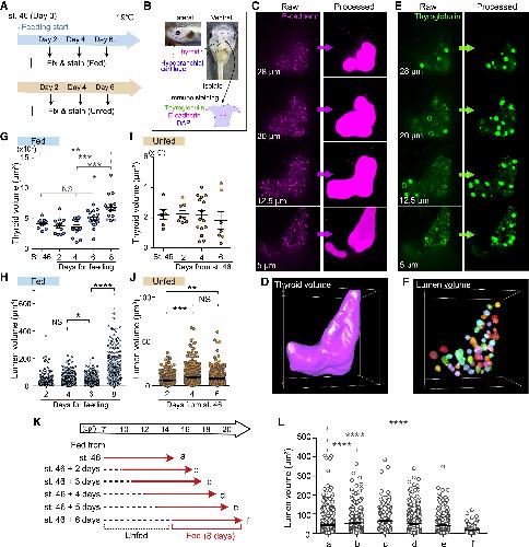
Figure 1. 3D image analyses reveal significance of external nutrients for thyroid morphogenesis. (A) Schematic illustration of the experimental schedule for feeding and immunostaining. For the fed group, the tadpoles were fed from st. 46 (day 0), and the thyroid tissues were isolated every 2 days (blue). The unfed tadpoles were incubated without feeding, and the thyroid tissues were isolated every 2 days after st. 46 (orange). (B) The thyroid gland with hypobranchial cartilage was isolated and was immunostained with thyroglobulin and E-cadherin antibodies and 4â²,6-diamidino-2-phenylindole (DAPI). (C) Raw z stack images of E-cadherin staining and processed images using a deep learning model in Aivia software. The entire area of E-cadherin staining was filled to measure the thyroid volume. (D) 3D images constructed with E-cadherin-stained processed images. (E) Raw z stack images of thyroglobulin staining and processed images. The follicular luminal area was filled to measure the lumen volume.(F) 3D images constructed with thyroglobulin-stained processed images. (G) Measurement of thyroid volume of fed tadpoles (st. 46, 11 thyroids; day 2, 11 thyroids; day 4, 14 thyroids; day 6, 18 thyroids; day 8, 14 thyroids; ââp = 0.0019, âââp = 0.0002, ââââp < 0.0001, one-way ANOVA and Kruskal-Wallis test). (H) Quantification of lumen volume of fed tadpoles (âp = 0.018, ââââp < 0.0001, one-way ANOVA and Kruskal-Wallis test). (I) Measurement of thyroid volume of unfed tadpoles (st. 46, 6 thyroids; day 2, 8 thyroids; day 4, 15 thyroids; day 6, 7 thyroids). (J) Quantification of lumen volume (day 2, n = 235 lumina, mean = 6.214; day 4, n = 332 lumina, mean = 9.655; day 6, n = 246 lumina, mean = 8.31; ââp = 0.0015, âââp = 0.0001, one-way ANOVA and Kruskal-Wallis test). (K) Scheme of the experimental schedule showing the days since the start of feeding. The lumen volumes of groups aâf (description given below) were measured. Red arrows indicate the feeding days. (L) Quantification of lumen volume. aâf indicate the groups shown in (K) (a, n = 834 lumina, mean = 41.83; b, n = 600 lumina, mean = 51.79; c, n = 352 lumina, mean = 63.1; d, n = 418 lumina, mean = 49.3; e, n = 462 lumina, mean = 39.22, f, n = 323 lumina, mean = 16.15; ââââp < 0.0001, one-way ANOVA and Kruskal-Wallis test). See also Figures S1âS3. |
|
Figure 2. Food ingestion changes follicle topology
(AâDâ²) The immunostaining of fed tadpole thyroid tissues using thyroglobulin (green) and E-cadherin (magenta) antibodies. Day indicates the amount of feeding days, i.e., day 2 for 2 days (A and Aâ²), day 4 (B and Bâ²), day 6 (C and Câ²), and day 8 (D and Dâ²). Outlines of single follicles were drawn in the lower panels (Aâ²âDâ²); scale bar, 20 μm.
(E) Distribution of the cell numbers in single follicles on day 2 (gray), day 4 (light blue), day 6 (dark blue), and day 8 (red).
(FâHâ²) Immunostaining of thyroglobulin (green) and E-cadherin (magenta) antibodies in the thyroid tissues isolated from unfed Xenopus from 9 to 13 dpf. Outlines of each single follicle are shown in the lower panels (Fâ²âHâ²). Scale bar, 20 μm.
(I) Cell numbers in individual follicles in unfed tadpoles (9 dpf, n = 219 follicles, mean = 2.749; 11 dpf, n = 405 follicles, mean = 2.709; 13 dpf, n = 275 follicles, mean = 2.665).
(J) Image of thyroglobulin (green) and E-cadherin (magenta) antibody staining of day 2 thyroid. Arrowheads indicate multi-lumina on a cell (filled with gray). Scale bar, 10 μm.
(K) Index of the number of cells with multi-lumina (J) (day 2, n = 11 thyroids, mean = 0.47; day 4, n = 13 thyroids, mean = 0.47; day 6, n = 15 thyroids, mean = 0.36; day 8, n = 9 thyroids, mean = 0.30).
(L) Image of thyroglobulin (green) and E-cadherin (magenta) antibody staining of day 2 thyroid. Arrowheads indicate connecting lumina on a cell (filled with gray). Scale bar, 10 μm.
(M) The ratio of the number of merging-like lumen (K) for the total number of lumina in a single thyroid (day 2, 8 thyroids, mean = 15.14; day 4, 14 thyroids, mean = 10.06; day 6, 15 thyroids, mean = 9.214; day 8, 5 thyroids, mean = 5.85). See also Figures S2âS4. |
|
Figure 3. Glucose insulinotropic polypeptide (gip) expression responds to feeding in developing Xenopus, and its receptor is expressed in the thyroid
(A) Schematic illustration of collecting the GI tracts from the fed tadpoles. Tadpoles were fixed, and the GI tracts were isolated before and after feeding.
(B) GI tract of developing Xenopus tadpoles.
(CâJâ²) In situ hybridization of gip using Xenopus GI tubes. (C)â(F) are before feeding, whereas (G)â(J) are after feeding on stage (st.) 46, day 3, 6, and 9. (Fâ²) and (Jâ²) are magnified images of the duodenum from (F) and (J), respectively.
(KâL) Sample collection for RNAscope using sectioned thyroid tissues from the unfed (16 dpf) or fed tadpoles (16 dpf, 9 days of feeding from st. 46). Scale bar, 20 μm
(MâR) In situ hybridization using RNAscope to determine gipr expression in Xenopus thyroid tissues. (M)â(O) are the thyroids of unfed tadpoles, and (P)â(R) are the thyroids of fed tadpoles. tpo, thyroid peroxidase (thyroid marker). Scale bar, 20 μm. See also Figure S5. |
|
Figure 4. Pharmacological increase of incretin levels perturbs normal thyroid morphogenesis in Xenopus
(A) Inhibitor targets for manipulating Gip.
(B) Measurement of thyroid volume in each group (one-way ANOVA).
(C and D) Quantification of body size by measuring body length (C) and interocular distance (D) (one-way ANOVA).
(EâH) Images of thyroid follicles in each inhibitor-treated tadpole after 14 days of feeding. Scale bar, 10 μm. Green, thyroglobulin; magenta, E-cadherin; blue, DAPI.
(I) Quantification of lumen volume (dimethyl sulfoxide [DMSO], n = 313 lumina from 8 tadpoles, mean = 61.98; sitagliptin [Sita], n = 288 lumina from 8 tadpoles, mean = 148.9; LX4211, n = 332 lumina from 7 tadpoles, mean = 65.67; LX4211 + Sita, n = 261 lumina from 6 tadpoles, mean = 87.24; ââââp < 0.0001, âââp = 0.0001, one-way ANOVA and Kruskal-Wallis test). |
|
Figure 5. Connected lumina in dipeptidyl peptidase 4 inhibitor-treated tadpoles
(A) Number of cells per single follicle (DMSO, n = 89 follicles, mean = 3.52; sitagliptin [Sita], n = 227 follicles, mean = 5.93; LX4211, n = 72 follicles, mean = 3.67; LX4211 + Sita, n = 109 follicles, mean = 3.95; ââââp < 0.0001, one-way ANOVA and Kruskal-Wallis test).
(B and C) 3D images of follicular lumen generated using the 3D object analysis protocol of Aivia software. (B) DMSO-treated Xenopus thyroid; (C) sitagliptin-treated Xenopus thyroid. Arrows indicate connected lumina, white arrowhead indicates large-sized lumen, and black arrowheads indicate closed lumina.
(D) Still z stack images of the thyroid in Sita-treated tadpoles. Arrowheads indicate the connecting points of two lumina. Lowest panels show the outlines of cells and lumina. Red numbers indicate individual lumina connecting each other Scale bar, 10 μm (green, thyroglobulin; magenta, E-cadherin; blue, DAPI).
(E) Percentage of connected lumina in the single thyroid in DMSO- or Sita-treated tadpoles (DMSO, 7 thyroids; Sita, 8 thyroids; ââp = 0.0022, Mann-Whitney U test). |
|
Figure 6. Incretin functions are required for feeding-dependent thyroid follicle formation
(A) Scheme of human GIP (hGIP) peptide injection in the unfed tadpoles.
(B and C) Immunostaining of thyroglobulin (green) and E-cadherin (magenta) antibodies of thyroid tissues isolated from water- (B) or hGIP-injected (C) unfed tadpoles. Scale bar, 20 μm.
(D) Lumen volume measured from thyroglobulin staining (water, n = 461 lumina from 6 tadpoles; hGIP, n = 531 lumina from 8 tadpoles; ââââp < 0.0001, Mann-Whitney U test).
(E) Distribution of the cell numbers in single thyroid follicles of water or hGIP-injected tadpoles measured in (D) (ââp = 0.0023, Kolmogorov-Smirnov test).
(F) Measurement of thyroid volume of the water or hGIP-injected tadpoles.
(G and H) Body size of the water or hGIP-injected tadpoles quantified by measuring body length (G) and interocular distance (H).
(I) Scheme of injecting GIP/GLP-1 receptor antagonist peptide (exendin 3) in the fed tadpoles.
(J and K) Immunostaining of thyroglobulin (green) and E-cadherin (magenta) antibodies of thyroid tissues isolated from DMSO- (J) or exendin-3-injected (K) unfed tadpoles. Scale bar, 20 μm.
(L) Lumen volume measured from thyroglobulin staining (DMSO, n = 403 lumina from 9 tadpoles; exendin 3, n = 359 lumina from 11 tadpoles; ââââp < 0.0001, Mann-Whitney U test).
(M) Distribution of the cell numbers in single thyroid follicles of DMSO or exendin-3-injected tadpoles measured in (L). ââââp < 0.0001, Kolmogorov-Smirnov test.
(N) Measurement of thyroid volume of the DMSO or exendin-3 (Ex3)-injected tadpoles.
(O and P) Body size of the DMSO or exendin-3 (Ex3)-injected tadpoles quantified by measuring body length (O) and interocular distance (P). See also Figure S6. |
|
|
|
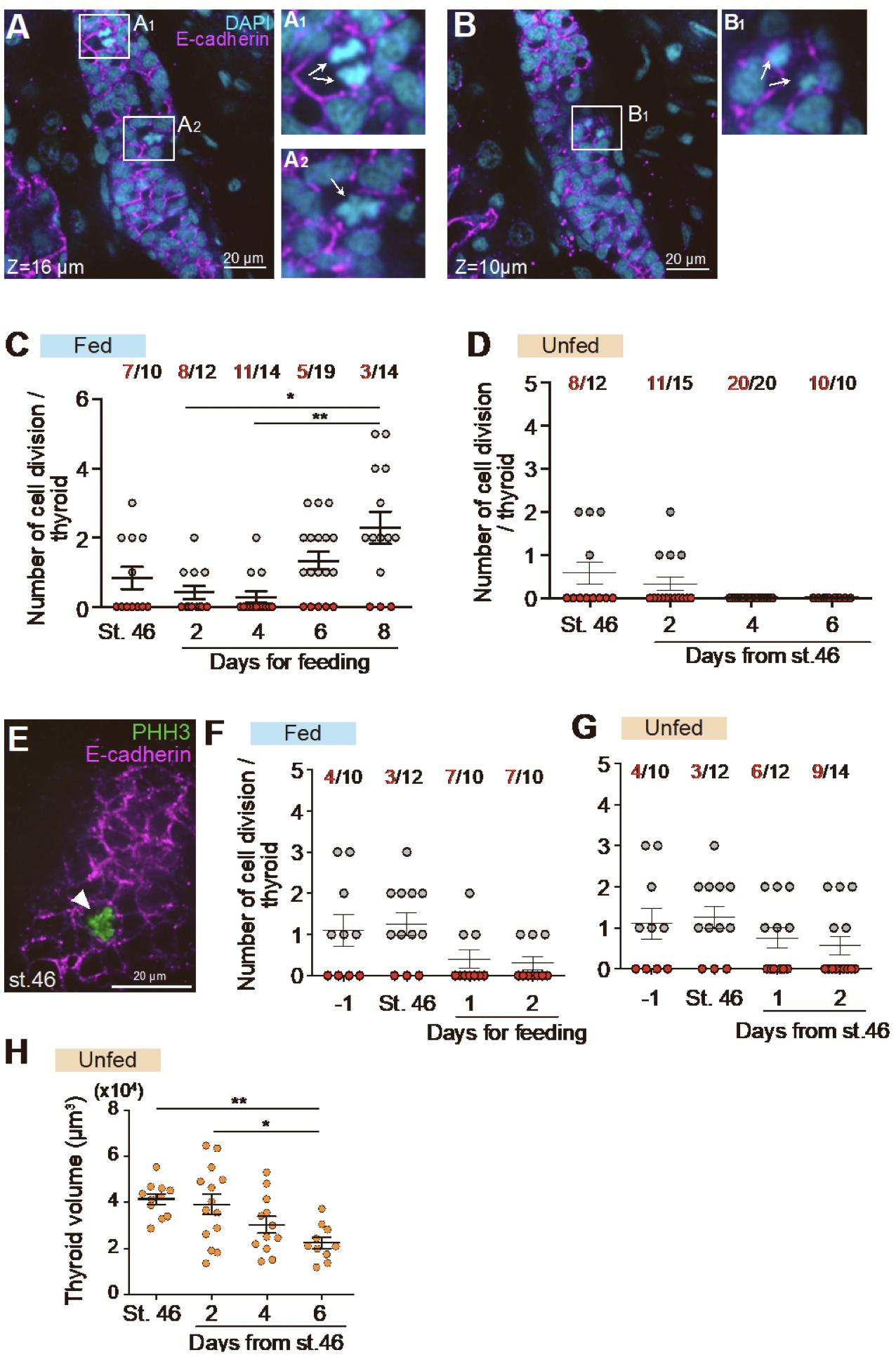
Figure S1. Quantification of cell proliferation, related to Figure 1.
(A, B) Xenopus thyroid tissues from z-stack stained with E-cadherin (magenta) antibodies and 4â²,6-diamidino-2-phenylindole (DAPI) (cyan). Arrows in A1, A2, and B1 indicate dividing cells.
(C, D) The number of dividing cells in each thyroid tissue from the Z-stack images of DAPI staining in fed (C) and unfed (D) tadpoles. Numbers in red indicate the number of thyroid glands without dividing cells and those in black indicate the total number of observed thyroid tissues. **p = 0.002, *p = 0.0145, One-way ANOVA.
(E) Image of Xenopus thyroid tissue from z-stack stained with E-cadherin (magenta) and phosho-histone H3 (PHH3, green). Arrowhead indicates PHH3 positive cell.
(F, G) The number of dividing cells in each thyroid tissue from the z- stack images of PHH3 staining in fed (F) or unfed (G) tadpoles. The same samples of st. 46 and -1 day before st. 46 were used for F and G to show the transition in the cell proliferation activity.
(H) Measurement of thyroid volume of unfed tadpoles, from the same batch as that of the fed in Figure 1G and H (st. 46: 11 thyroids, Day 2: 10 thyroids, Day 4: 12 thyroids, Day 6: 10 thyroids, **p = 0.0065, *p = 0.0458, One Way ANOVA and KruskalâWallis test). |
|
Figure S2. Body size measurements of fed and unfed tadpoles, related to Figures 1 and 2.
(A, B) Lateral images of unfed (A) and fed (B) tadpoles from st. 46.
(C, D) Ventral images of unfed (C) and fed (D) tadpoles from st. 46. Body length (blue line) and interocular distance (red line) were measured to quantify the body size.
(E, F) Body size of unfed tadpoles. Body length of each tadpole is plotted in (E), and interocular distance is plotted in (F).
(G, H) Body size of fed tadpoles. Body length of each tadpole is plotted in (G), and interocular distance is plotted in (H). |
|
Figure S3. Body size increases after stasis of thyroid morphogenesis in unfed tadpoles, related to Figures 1K and 1L.
(A) Scheme of the experiment schedule of fixing the fed (B, C) and the unfed tadpoles (D, E). Orange dots indicate the timings of fixing and staining the unfed samples, and blue dots indicate those of the fed samples. (BâE) Body size of fed (after 8 days of feeding) and unfed tadpoles. (B, D) is body length and
(C, E) is interocular distance. Horizontal axis shows the timing of starting the feeding as indicated in (A). (***p = 0.0001, **p = 0.0035, One Way ANOVA and KruskalâWallis test) |
|
Figure S4. Z-stack images of luminal dynamics, related to Figure 2.
(A) Z-stack images of the cells in Figure 2J. (B) Z-stack images of the cells in Figure 2L. Scale bar, 10 μm. |
|
Figure S5. RNA-seq analyses of the gastrointestinal (GI) tract, related to Figure 3.
(A) Schematic illustration of the collection of the GI tracts from the unfed (NF) and fed (F) tadpoles. The RNA-seq was duplicated (1st and 2nd), and each experiment had 10, 13, 16, or 10, and 13 dpf, respectively.
(B) Hierarchical clustering using normalized RNA expressing levels (log2 RPKM) of each sample. Blue indicates unfed tadpoles, whereas Red indicates fed tadpoles.
(C) Principal component analysis (PCA) plots. Log2 (RPKM) was used.
(D) Volcano plots. The upregulated GI hormones by feeding are indicated by red characters, whereas the downregulated ones by blue characters. q-value > 0.05.
(E) log2 RPKM of GI hormones in fed tadpoles. The expression of the genes in red letters was upregulated in fed tadpoles and that in blue was downregulated in the fed tadpoles.
(F) Normalized expression (NX) of GI hormone receptors in the human thyroid, as reported in the Human Protein Atlas, https://www.proteinatlas.org/.17 |
|
Figure S6. Glucose-dependent insulinotropic polypeptide (GIP) alone is insufficient for the continued enlargement of the thyroid follicle but it cooperates with other feeding-dependent factors, related to Figure 6.
(A) Scheme of human GIP (hGIP) peptide injection in unfed tadpoles. The peptide was injected every day for nine days.
(B) Quantification of the lumen volume of the injected unfed tadpoles (Water: n = 203 lumina from 4 tadpoles, hGIP: n = 393 lumina from 8 tadpoles, **p = 0.049, MannâWhitney U test).
(C, D) Body size of unfed tadpoles. Interocular distance and body length of each tadpole were plotted in (C) and (D), respectively. (**p = 0.008, *p = 0.028, MannâWhitney U test).
(E) Scheme of human GIP (hGIP) peptide injection in fed tadpoles. The amount of food was 1/3 lesser than that in other feeding experiments. The injection and feeding were performed every day for nine days.
(F) Quantification of the lumen volume of the injected fed tadpoles (Water: n = 472 lumina from 8 tadpoles, hGIP: n = 495 lumina from 9 tadpoles, **** p < 0.0001, MannâWhitney U test).
(G, H) Body size of the fed tadpoles. Interocular distance and body length of each tadpole were plotted in (G) and (H), respectively. |