Click here to close Hello! We notice that you are using Internet Explorer, which is not supported by Xenbase and may cause the site to display incorrectly. We suggest using a current version of Chrome, FireFox, or Safari.
XB-ART-58960
Proc Natl Acad Sci U S A 2022 Feb 22;1198:. doi: 10.1073/pnas.2107899119.
Show Gene links Show Anatomy links

Topographic map formation and the effects of NMDA receptor blockade in the developing visual system.



???displayArticle.abstract???
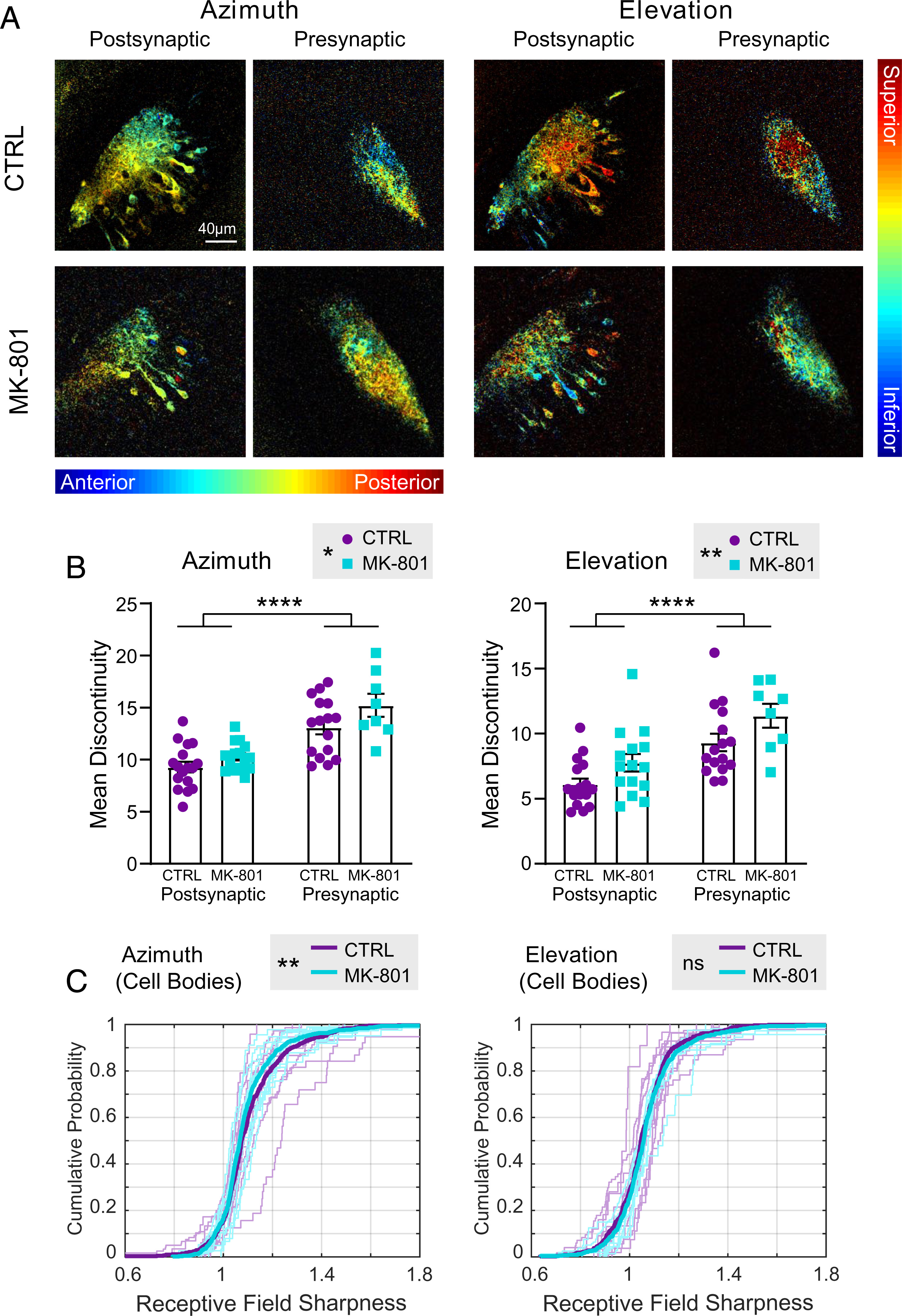
The development of functional topography in the developing brain follows a progression from initially coarse to more precisely organized maps. To examine the emergence of topographically organized maps in the retinotectal system, we performed longitudinal visual receptive field mapping by calcium imaging in the optic tectum of GCaMP6-expressing transgenic Xenopus laevis tadpoles. At stage 42, just 1 d after retinal axons arrived in the optic tectum, a clear retinotopic azimuth map was evident. Animals were imaged over the following week at stages 45 and 48, over which time the tectal neuropil nearly doubled in length and exhibited more precise retinotopic organization. By microinjecting GCaMP6s messenger ribonucleic acid (mRNA) into one blastomere of two-cell stage embryos, we acquired bilateral mosaic tadpoles with GCaMP6s expression in postsynaptic tectal neurons on one side of the animal and in retinal ganglion cell axons crossing to the tectum on the opposite side. Longitudinal observation of retinotopic map emergence revealed the presence of orderly representations of azimuth and elevation as early as stage 42, although presynaptic inputs exhibited relatively less topographic organization than the postsynaptic component for the azimuth axis. Retinotopic gradients in the tectum became smoother between stages 42 and 45. Blocking N-methyl-D-aspartate (NMDA) receptor conductance by rearing tadpoles in MK-801 did not prevent the emergence of retinotopic maps, but it produced more discontinuous topographic gradients and altered receptive field characteristics. These results provide evidence that current through NMDA receptors is dispensable for coarse topographic ordering of retinotectal inputs but does contribute to the fine-scale organization of the retinotectal projection.

???displayArticle.pubmedLink??? 35193956
???displayArticle.pmcLink??? PMC8872792
???displayArticle.link??? Proc Natl Acad Sci U S A


Species referenced: Xenopus laevis
Genes referenced: ctrl grap2 psmd6
GO keywords: NMDA glutamate receptor activity [+]


???attribute.lit??? ???displayArticles.show???
References [+] :
Ackman, Retinal waves coordinate patterned activity throughout the developing visual system. 2012, Pubmed