XB-ART-58967
Life Sci Alliance
2022 Feb 15;55:. doi: 10.26508/lsa.202101250.
Show Gene links
Show Anatomy links
The m6A(m)-independent role of FTO in regulating WNT signaling pathways.
???displayArticle.abstract???
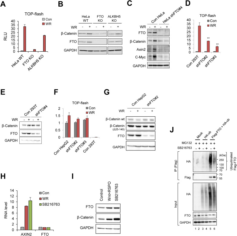
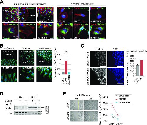
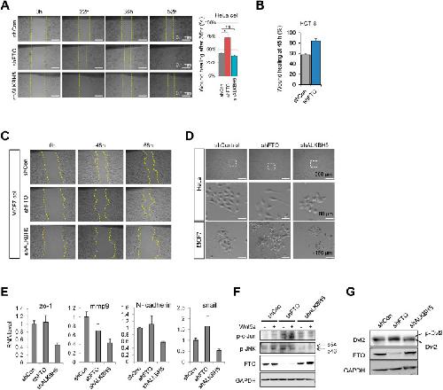
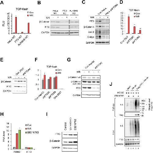
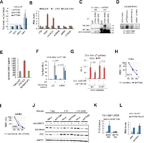
FTO and ALKBH5 are the two enzymes responsible for mRNA demethylation. Hence, the functional study of FTO has been focused on its mechanistic role in dynamic mRNA modification, and how this post-transcriptional regulation modulates signaling pathways. Here, we report that the functional landscape of FTO is largely associated with WNT signaling pathways but in a manner that is independent of its enzymatic activity. Re-analyses of public datasets identified the bifurcation of canonical and noncanonical WNT pathways as the major role of FTO. In FTO-depleted cells, we find that the canonical WNT/β-Catenin signaling is attenuated in a non-cell autonomous manner via the up-regulation of DKK1. Simultaneously, this up-regulation of DKK1 promotes cell migration via activating the noncanonical WNT/PCP pathway. Unexpectedly, this regulation of DKK1 is independent of its RNA methylation status but operates at the transcriptional level, revealing a noncanonical function of FTO in gene regulation. In conclusion, this study places the functional context of FTO at the branch point of multiple WNT signaling pathways and extends its mechanistic role in gene regulation.
???displayArticle.pubmedLink??? 35169043
???displayArticle.pmcLink??? PMC8860091
???displayArticle.link??? Life Sci Alliance
Genes referenced: dkk1
???attribute.lit??? ???displayArticles.show???
References [+] :
Acebron,
Mitotic wnt signaling promotes protein stabilization and regulates cell size.
2014, Pubmed
Acebron, Mitotic wnt signaling promotes protein stabilization and regulates cell size. 2014, Pubmed
Akichika, Cap-specific terminal N 6-methylation of RNA by an RNA polymerase II-associated methyltransferase. 2019, Pubmed
Alarcón, N6-methyladenosine marks primary microRNAs for processing. 2015, Pubmed
Ashburner, Gene ontology: tool for the unification of biology. The Gene Ontology Consortium. 2000, Pubmed
Boissel, Loss-of-function mutation in the dioxygenase-encoding FTO gene causes severe growth retardation and multiple malformations. 2009, Pubmed
Boutros, Dishevelled activates JNK and discriminates between JNK pathways in planar polarity and wingless signaling. 1998, Pubmed
Çağlayan, A patient with a novel homozygous missense mutation in FTO and concomitant nonsense mutation in CETP. 2016, Pubmed
Caneparo, Dickkopf-1 regulates gastrulation movements by coordinated modulation of Wnt/beta catenin and Wnt/PCP activities, through interaction with the Dally-like homolog Knypek. 2007, Pubmed , Xenbase
Carbon, AmiGO: online access to ontology and annotation data. 2009, Pubmed
Daoud, Identification of a pathogenic FTO mutation by next-generation sequencing in a newborn with growth retardation and developmental delay. 2016, Pubmed
Davis, The Encyclopedia of DNA elements (ENCODE): data portal update. 2018, Pubmed
de La Coste, Somatic mutations of the beta-catenin gene are frequent in mouse and human hepatocellular carcinomas. 1998, Pubmed
Desrosiers, Identification of methylated nucleosides in messenger RNA from Novikoff hepatoma cells. 1974, Pubmed
ENCODE Project Consortium, An integrated encyclopedia of DNA elements in the human genome. 2012, Pubmed
Essaghir, Transcription factor regulation can be accurately predicted from the presence of target gene signatures in microarray gene expression data. 2010, Pubmed
Faulds, Glycogen synthase kinase-3 (GSK-3) activity regulates mRNA methylation in mouse embryonic stem cells. 2018, Pubmed
Frayling, A common variant in the FTO gene is associated with body mass index and predisposes to childhood and adult obesity. 2007, Pubmed
Glinka, Dickkopf-1 is a member of a new family of secreted proteins and functions in head induction. 1998, Pubmed , Xenbase
Grumolato, Canonical and noncanonical Wnts use a common mechanism to activate completely unrelated coreceptors. 2010, Pubmed
Habas, Coactivation of Rac and Rho by Wnt/Frizzled signaling is required for vertebrate gastrulation. 2003, Pubmed , Xenbase
Jeschke, Downregulation of the FTO m6A RNA demethylase promotes EMT-mediated progression of epithelial tumors and sensitivity to Wnt inhibitors. 2021, Pubmed
Ji, SR proteins collaborate with 7SK and promoter-associated nascent RNA to release paused polymerase. 2013, Pubmed
Jia, N6-methyladenosine in nuclear RNA is a major substrate of the obesity-associated FTO. 2011, Pubmed
Katoh, Canonical and non-canonical WNT signaling in cancer stem cells and their niches: Cellular heterogeneity, omics reprogramming, targeted therapy and tumor plasticity (Review). 2017, Pubmed
Killick, Clusterin regulates β-amyloid toxicity via Dickkopf-1-driven induction of the wnt-PCP-JNK pathway. 2014, Pubmed
Kim, Viral hijacking of the TENT4-ZCCHC14 complex protects viral RNAs via mixed tailing. 2020, Pubmed
Kim, RNA demethylation by FTO stabilizes the FOXJ1 mRNA for proper motile ciliogenesis. 2021, Pubmed , Xenbase
Kim, Wnt Signaling Translocates Lys48-Linked Polyubiquitinated Proteins to the Lysosomal Pathway. 2015, Pubmed
Kim, PAGE: parametric analysis of gene set enrichment. 2005, Pubmed
Kutmon, WikiPathways: capturing the full diversity of pathway knowledge. 2016, Pubmed
Lai, Wnt/Fz signaling and the cytoskeleton: potential roles in tumorigenesis. 2009, Pubmed
Li, Axin and Frat1 interact with dvl and GSK, bridging Dvl to GSK in Wnt-mediated regulation of LEF-1. 1999, Pubmed , Xenbase
Liu, N(6)-methyladenosine-dependent RNA structural switches regulate RNA-protein interactions. 2015, Pubmed
Liu, FTO is a transcriptional repressor to auto-regulate its own gene and potentially associated with homeostasis of body weight. 2019, Pubmed
Logan, The Wnt signaling pathway in development and disease. 2004, Pubmed
Love, Moderated estimation of fold change and dispersion for RNA-seq data with DESeq2. 2014, Pubmed
MacDonald, Wnt/beta-catenin signaling: components, mechanisms, and diseases. 2009, Pubmed , Xenbase
Mauer, Reversible methylation of m6Am in the 5' cap controls mRNA stability. 2017, Pubmed
Naftelberg, Regulation of alternative splicing through coupling with transcription and chromatin structure. 2015, Pubmed
Niehrs, The complex world of WNT receptor signalling. 2012, Pubmed
Niida, DKK1, a negative regulator of Wnt signaling, is a target of the beta-catenin/TCF pathway. 2004, Pubmed
Ohkawara, Rspo3 binds syndecan 4 and induces Wnt/PCP signaling via clathrin-mediated endocytosis to promote morphogenesis. 2011, Pubmed , Xenbase
Osborn, Loss of FTO antagonises Wnt signaling and leads to developmental defects associated with ciliopathies. 2014, Pubmed
Peng, Identification of entacapone as a chemical inhibitor of FTO mediating metabolic regulation through FOXO1. 2019, Pubmed
Peters, Cloning of Fatso (Fto), a novel gene deleted by the Fused toes (Ft) mouse mutation. 1999, Pubmed
Piao, Direct inhibition of GSK3beta by the phosphorylated cytoplasmic domain of LRP6 in Wnt/beta-catenin signaling. 2008, Pubmed , Xenbase
Ploper, MITF drives endolysosomal biogenesis and potentiates Wnt signaling in melanoma cells. 2015, Pubmed
Sanghera, Impact of nine common type 2 diabetes risk polymorphisms in Asian Indian Sikhs: PPARG2 (Pro12Ala), IGF2BP2, TCF7L2 and FTO variants confer a significant risk. 2008, Pubmed
Sellers, Amyloid β synaptotoxicity is Wnt-PCP dependent and blocked by fasudil. 2018, Pubmed
Steffen, Rac function is crucial for cell migration but is not required for spreading and focal adhesion formation. 2013, Pubmed
Su, R-2HG Exhibits Anti-tumor Activity by Targeting FTO/m6A/MYC/CEBPA Signaling. 2018, Pubmed
Taelman, Wnt signaling requires sequestration of glycogen synthase kinase 3 inside multivesicular endosomes. 2010, Pubmed , Xenbase
Tao, FTO interacts with FOXO3a to enhance its transcriptional activity and inhibits aggression in gliomas. 2020, Pubmed
The Gene Ontology Consortium, The Gene Ontology Resource: 20 years and still GOing strong. 2019, Pubmed
van Amerongen, Frat oncoproteins act at the crossroad of canonical and noncanonical Wnt-signaling pathways. 2010, Pubmed
van der Hoeven, Programmed cell death is affected in the novel mouse mutant Fused toes (Ft). 1994, Pubmed
Wei, Generation of a FTO gene knockout human embryonic stem cell line using CRISPR/Cas9 editing. 2021, Pubmed
Wei, Differential m6A, m6Am, and m1A Demethylation Mediated by FTO in the Cell Nucleus and Cytoplasm. 2018, Pubmed
Wu, The obesity-associated Fto gene is a transcriptional coactivator. 2010, Pubmed
Yamanaka, JNK functions in the non-canonical Wnt pathway to regulate convergent extension movements in vertebrates. 2002, Pubmed , Xenbase
Zheng, ALKBH5 is a mammalian RNA demethylase that impacts RNA metabolism and mouse fertility. 2013, Pubmed
Zorn, Anterior endomesoderm specification in Xenopus by Wnt/beta-catenin and TGF-beta signalling pathways. 1999, Pubmed , Xenbase
