|
Fig. 1. RedoxiFluor overview. Design. RedoxiFluor uses two spectrally distinct thiol-reactive fluorescent reporters to encode target-specific redox state. For example, reduced and reversibly oxidised thiols are labelled with green and red thiol-reactive fluorophores, respectively (see main text). A target-specific capture antibody immobilised in a microplate is used to selectively bind the target from a sample. Target-specific redox state can be quantified in relative percentage and molar terms in a microplate. Modes. RedoxiFluor can operate in protein A (percentages), ELISA (percentages and moles), array, and global (context) mode. Key redox and microplate related benefits of RedoxiFluor are shown. Key RedoxiFluor uses are illustrated. (For interpretation of the references to colour in this figure legend, the reader is referred to the Web version of this article.) |
|
Fig. 2. RedoxiFluor can quantify target-specific protein thiol redox state in relative percentage and molar terms. A. Click-PEG cannot detect PP2A redox state, as evidenced by the loss of signal in the “PEGylated” lanes (3–5) compared to lysates (lane 1) and the PEG-free clickable maleimide handle only control (lane 2). B. ALISA detected a significant difference (unpaired t-test, P = 0.0192, n = 3) between the 20 and 40% redox states. C. Protein A mode RedoxiFluor can accurately and reproducibly discern between different PP2A redox states ranging from 10 to 90% reversibly oxidised (n = 3 per standard, see methods). D. ELISA mode RedoxiFluor can accurately and reproducibly discern between different PP2A redox states ranging from 10 to 90% reversibly oxidised (n = 3 per standard, see methods). A separate PP2A ELISA mode standard experiment quantifying significant differences (unpaired t-tests, P = < 0.0001 in panels E–G, n = 6) between the 20 (n = 6) and 40% (n = 6) reversibly oxidised states in percentages (E) and picomoles of reduced (F) and reversibly oxidised (G) protein. All standards and samples were derived from Xenopus laevis lysates (see methods). Data are presented as the mean (M) and standard deviation (SD). |
|
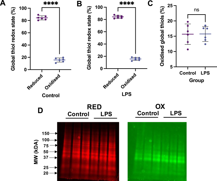
Fig. 3. No difference in the redox state of the bulk thiol proteome in unstimulated (control) and LPS-stimulated human monocytes. Significant differences (paired t-tests, P = < 0.0001 in panels A–B, n = 6) in percent reduced compared to percent oxidised protein in unstimulated (control, panel A) and LPS-stimulated (panel B) human monocytes. C. No significant difference (unpaired t-test, P = 0.9694, n = 6) in percent reversibly oxidised protein in LPS-stimulated human monocytes compared to unstimulated human monocytes. D. A representative SDS-PAGE gel image showing that both proteomes are highly reduced and similar band patterns in the reduced (red channel, F-MAL1) and reversibly oxidised (green channel, F-MAL2) channels in control and LPS samples. Data are presented as the mean (M) and standard deviation (SD). (For interpretation of the references to colour in this figure legend, the reader is referred to the Web version of this article.) |
|
Fig. 4. LPS increases IRAK1-specific reversible thiol oxidation. A. In protein A mode, precent reduced is significantly (paired t-test, P = 0.0419, n = 6) greater than percent oxidised IRAK1 in unstimulated (control) human monocytes. B. In protein A mode, precent oxidised is significantly (paired t-test, P = < 0.0001, n = 6) greater than percent reduced IRAK1 in LPS-stimulated human monocytes. C. Protein A mode RedoxiFluor revealed a significant (unpaired t-test, P = < 0.0001, n = 6) LPS-induced increase in percent oxidised IRAK1 in LPS stimulated compared to unstimulated cells. D. In ELISA mode, precent reduced is significantly (paired t-test, < 0.0001, n = 6) greater than percent oxidised IRAK1 in unstimulated monocytes. E. In ELISA mode, precent oxidised is significantly (paired t-test, P = < 0.0001, n = 6) greater than percent reduced IRAK1 in LPS-stimulated human monocytes. F. ELISA mode RedoxiFluor revealed a significant (unpaired t-test, P = < 0.0001, n = 6) LPS-induced increase in oxidised IRAK1 in LPS-stimulated monocytes compared to unstimulated monocytes. G. No significant difference (unpaired t-test, P = 0.9159, n = 6) in picomoles of IRAK1 in unstimulated monocytes compared to LPS-stimulated monocytes. H. A significant (unpaired t-test, P = < 0.0001, n = 6) LPS-induced increase in picomoles of oxidised IRAK1 in LPS-stimulated human monocytes compared to unstimulated human monocytes. Data are presented as the mean (M) and standard deviation (SD). |
|
Fig. 5. LPS increases PP2A-, PTP1B-, SHP1-, and CD45-specific reversible thiol oxidation. No significant difference (all unpaired t-tests and n = 6) in PTEN (P = 0.1871), SHP2 (P = 0.3054), and calcineurin (P = 0.2780) specific reversible thiol oxidation (i.e., percent oxidised protein) in unstimulated (control) and LPS-stimulated human monocytes as determined by array mode RedoxiFluor. A significant (all unpaired-tests and n = 6) LPS-induced increases in PP2A (P = 0.0181), SHP1 (P < 0.0001), PTP1B (P = 0.0483), and CD45 (P = 0.0018) specific reversible thiol oxidation occurred in LPS-stimulated human monocytes compared to unstimulated controls. Data are presented as the mean (M) and standard deviation (SD). |
|
Fig. 6. Fertilisation increases PTEN-specific reversible thiol oxidation. A. Protein A mode RedoxiFluor revealed a significant (unpaired t-test, P = 0.0002, n = 6) fertilisation-induced increase in PTEN-specific reversible thiol oxidation in 1-cell zygotes compared to unfertilised eggs in X. laevis. B. Macroscale RedoxiFluor found no significant (unpaired t-test, P = 0.2592, n = 3) difference in PTEN interactome redox state in 1-cell zygotes compared to unfertilised eggs in X. laevis. C. A representative SDS-PAGE gel image showing the PTEN (highlighted) and the redox state (reduced = green channel; oxidised = red channel) of its interactome (arrows 1–6 correspond to coeluting proteins with molecular weights of ∼100, 75, 60, 37, 25 and 10 kDa, respectively) in unfertilised eggs (E) and zygotes (Z). D. Quantifying the redox state of the PTEN-specific band manually excised and eluted from (C) in unfertilised eggs and 1-cell zygotes in X. laevis confirmed the significant (unpaired t-test, P = 0.0020, n = 3) fertilisation-induced increase in PTEN-specific reversible thiol oxidation. Data are presented as the mean (M) and standard deviation (SD). (For interpretation of the references to colour in this figure legend, the reader is referred to the Web version of this article.) |