|
Figure 1. Fhl3 is required for NB and NC induction in vivo
(A) Fhl3 expression is compared with neural plate (NP)/tube (np/nt), NB (nb), and NC (n) marker patterns during frog development.
(BâF) Fhl3 depletion prevents NB and NC, but not neural (sox2) and mesoderm (tbxt), gene activation. It blocks NC migration and cranial cartilage formation.
(G) Fhl3 GOF reduces NP size (sox2), expands NB (pax3), and affects NC (snai2). Due to NP reduction, NC is closer to the midline (dotted line) as seen after caBMPR1 injection. Blue/green lines measure width on the uninjected or injected (â) sides, respectively.
Biological triplicates or more. The most frequent phenotype is shown; phenotype quantification in Table S1. Scale bars: 500 μm. bl, blastocoel; e, endoderm; m, paraxial mesoderm; n, notochord. See Figures S1, S2, and S3A. |
|
Figure 2. Fhl3 is necessary for BMP signaling and WNT-dependent NC induction by the mesoderm
(A and B) Fhl3 is essential for BMP activity in late gastrula paraxial mesoderm.
(C) In mesoderm (DLMZ)/ectoderm (AC) NC-inducing assay, depleting Fhl3 selectively in the mesoderm affects NB/NC induction in the ectoderm, a phenotype partially rescued by ca-smad1 or caBMPR co-injection in the mesoderm.
(D) In DLMZ/AC assay, WNT target expression (axin2) and TOPFLASH WNT reporter activity are decreased in wild-type (WT) AC juxtaposed to fhl3 morphant DLMZ. FGF target expression (dusp5) is unchanged.
(E) WNT reporter-injected ectoderm shows decreased response when juxtaposed to a fhl3 morphant DLMZ, compared with a control DLMZ.
(F) Injection of either TCF3 or wnt8 mRNAs in the ectoderm rescues NC induction in AC juxtaposed to fhl3 morphant DLMZ.
Biological triplicates (or more; A, B, and DâF) or duplicates (C). Data are represented as mean ± SEM. See Figure S3A. |
|
Figure 3. Fhl3 is necessary for NC specification in the ectoderm, downstream of NB formation
(A and B) In a direct NC induction assay, key NC specifiers are poorly induced in fhl3 morphant iNC compared with control.
(C) BMP and WNT activities are reduced in fhl3 morphant iNC.
(D) Injection of ca-smad1 or wnt8 rescues NC induction in fhl3 morphant iNC.
(E) Wnt8 and axin2 expression are rescued by ca-smad1 or caBMPR either in morphant iNC or in fhl3 morphant recombinants.
Biological triplicates (or more, AâD) or duplicates (E). Data are represented as mean ± SEM. See Figure S4. |
|
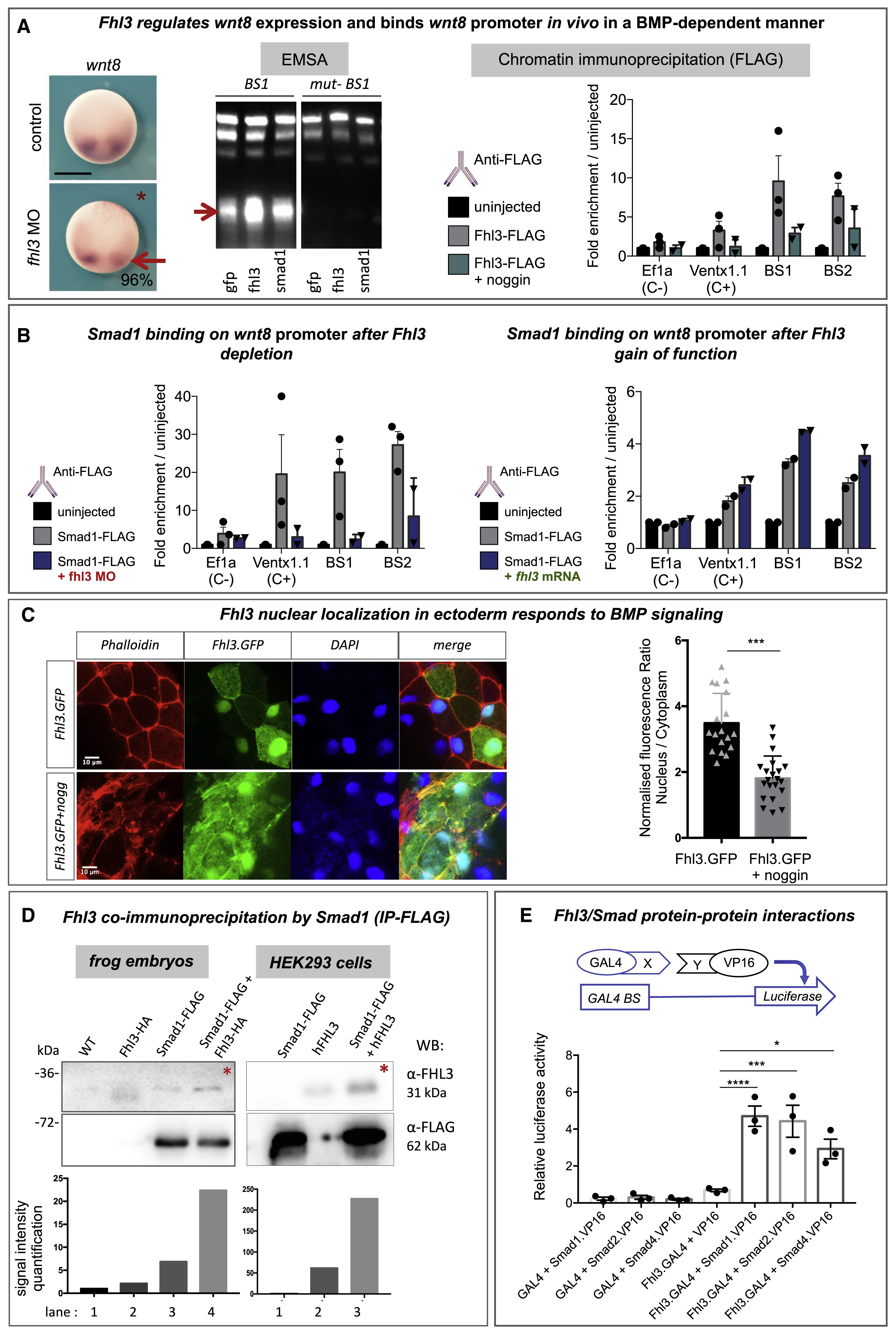
Figure 4. Fhl3 interacts with Smad1/5/8 and enhances Smad binding to wnt8 promoter
(A) Wnt8 expression decreases in fhl3 morphant mesoderm in vivo after unilateral injection (asterisk; decrease in 96% of cases, arrow), while wnt8 is symmetrical in 93% of control siblings. Fhl3 and Smad1 bind to BS1, but not mutated BS1 (EMSA, shifted WT-BS1 primer indicated by arrow). At late gastrula stage in vivo, Fhl3 binds to BS1, BS2, and ventx1.1 BRE, but not to EF1a sequences. In the presence of Noggin, Fhl3 binding on those sequences is strongly reduced. Scale bar: 500 μm.
(B) Smad1 binding to BS1, BS2, and ventx1.1-BRE was analyzed either alone or after Fhl3 KD or GOF. Smad1-bound chromatin enrichment depended upon Fhl3 levels on all three promoter elements.
(C) Fhl3 is found in the nucleus of BMP-positive animal cap cells. FHL3 nucleus/cytoplasm ratio is strongly decreased in Noggin-treated cells. See Figure S5A.
(D) Modest Fhl3 enrichment by co-immunoprecipitation (Smad1-FLAG IP).
(E) Strong direct protein-protein interactions between Fhl3 and Smad1/2/4 by a mammalian two-hybrid reporter assay.
Biological triplicates or duplicates (Fhl3-FLAG/noggin ChIP, Smad1-FLAG/Fhl3 MO/mRNA ChIP, and EMSA). Data are represented as mean ± SEM. See Figure S5B. |
|
Figure 5. Direct measurement of BMP signaling output in isolated ectoderm or mesoderm explants evidences specific Fhl3 requirement in the paraxial mesoderm for high BMP response
(A) Direct impact of Fhl3 levels was measured in AC. Increasing doses of Fhl3 mRNA promoted a dose-dependent BMP response, while increasing Fhl3 MO gradually decreased the reporter response.
(B) Fhl3 role in the BMP-responsive mesoderm was directly assessed by dissection and separate analysis of each type of tissue. High BMP response is seen in VMZ and DLMZ, while DMZ shows lower response (set to basal level). In contrast with the dorsal and ventral mesoderm, Fhl3 depletion specifically affects BMP activity in the dorsal-lateral mesoderm, changing the high response to background level response.
(C) Prospective dorsal-lateral NB ectoderm (DL-EC) displays a basal-level response to BMPs (same scale as in B). Fhl3 KD affects BMP activity in the dorsal-lateral mesoderm (DLMZ), but not the adjacent DL-EC.
(D) Model of Fhl3 role during NB induction, resulting in low BMP/high WNT signaling in the prospective NB ectoderm. During gastrulation, combined activity of the ventral-dorsal BMP gradient and of dorsally expressed Fhl3 positions the NC-inducing signaling center, secreting high levels of Wnt8 in the paraxial mesoderm located underneath the NB ectoderm.
Biological triplicate or more. Data are represented as mean ± SEM. |
|
Supplementary Figure S1. Details of Fhl3 expression during development.
Fhl3 is detected in the early involuting mesoderm, the neural border ectoderm, neural crest cells, notochord and somites. nt, neural tube; n, notochord; nc, neural crest; m, paraxial mesoderm; s, somites.
(A) qRT-PCR analysis on whole embryos finds the earliest expression of fhl3 at early gastrulation (stage 10.5), prior to snai2 onset (late gastrula stage 12.5). Strong fhl3 expression is observed from neurula (stage 16) to tadpole stages (stage 40).
(B) Ectoderm-specific regional transcriptome data sets (EctoMap) predict fhl3.s and fhl3.l expression in the NB ectoderm and in the non-neural ectoderm at lower levels, at late gastrula and mid-neurula stages.
(C) Whole mount in situ hybridization and sagittal sections after staining with anti-sense or sense probes for fhl3 show the specificity of the staining with the antisense probe in the involuting mesoderm at early and late gastrula stages (stage 10.5 and stage 12.5). Sections further show the staining specificity in the NC, the axial and the paraxial mesoderm.
(D) Detailed expression pattern from late gastrula stage to tailbud stage.
(E-F) Transverse sections at late neurula stage show fhl3 expression in the premigratory NC, the notochord and the somites. Transverse sections at tailbud stage show fhl3 expression in the notochord and the somites.
Scale bars: 500 μm for whole mount and histological sections. Related to Figure 1. |
|
Supplementary Figure S2. Validation of fhl3 depletion phenotype and measurements after gain and loss of fhl3 function.
The white dashed line indicates the midline. The yellow dashed line indicates the blastopore. The injected side is indicated by *.
(A-B) Fhl3 mutation by Crispr-cas9 and a fhl3 depletion using a splice-blocking MO reproduced the fhl3 ATG- MO phenotypes on neural crest and mesoderm.
(A) A fhl3 splice-blocking MO (SP-MO) reproduces the fhl3 ATG-MO phenotype. Expression of the NB markers tfap2a, pax3 and msx1 is decreased in fhl3 SP-MO. NB marker zic1 is unaffected or slightly increased. Similarly, NC markers snai2, foxd3, twist1 and sox10 expression is decreased in fhl3 SP-MO. Scale bar: 500 μm. (B) Injection of fhl3 gRNA and Cas9 protein into one blastomere of two-cell stage embryos decreases snai2 expression at mid-neurula stage.
(C) Human FHL3 rescues the fhl3 morphant phenotype in vivo.
(D) Fhl3 depletion does not affect the expression of the paraxial mesoderm marker myod (late neurula stage) but decreases the expression of the WNT-responsive gene myf5 at (gastrula stage).
(E) At tailbud stages, the expression of ephB2, a second branchial arch maker, is lost in
fhl3 morphant embryos. (F) After Fhl3 depletion, the size of NP (sox2 and epK-negative domain), NB (msx1), and NC (twist1) domains
on the injected side (in red) were compared to the control contralateral side (in blue). In transverse sections, twist1 expression is shifted laterally and reduced in the injected ectoderm (*) compared to the control side, while twist1 expression boundaries in the mesoderm remain unaffected by Fhl3 depletion on the injected side. In contrast, sox2 expression was expanded laterally, while the underlying mesoderm remains unaffected (in green). Related to Figure 1. |
|
Supplementary Figure S3. Fhl3 expression in paraxial mesoderm; impact on Smad1/5/8 phosphorylation. (A) Quantification of the relative levels of FHL3 in the axial and paraxial/intermediate mesoderm (DLMZ) by qRT-PCR shows increased expression in the DLMZ mesoderm at late gastrula stages when neural border is induced, compared to early gastrula stage.
(B) Fhl3 depletion decreases Smad1/5/8 phosphorylation in the paraxial mesoderm of late-gastrulas. Data are represented as mean +/- S.E.M.
(C) To investigate the impact of Fhl3 on the dynamics of Smad1/5/8 phosphorylation, HEK293 cells were starved 6 hours and submitted to a fifteen-minute stimulation by recombinant BMP4. Transient Smad1/5/8 phosphorylation was measured and showed no significant difference between GFP and FHL3-transfected HEK293 cells.
(D) We also tested the effect of Fhl3 morpholino on Smad1/5/8 phosphorylation by BMP receptor in dissected mesoderm (DLMZ). Fhl3 morpholino does not alter significantly BMP receptor function. This led us to conclude that the effect observed on pSmad1/5/8 levels might be a secondary effect, possibly due to lower wnt8 levels acting on the mesoderm itself, as WNT signaling is known to promote pSmad1 stability (Fuentealba et al., 2007). Related to Figure 2. |
|
Supplementary Figure S4. Fhl3 regulation and expression in ectoderm.
(A) Fhl3 expression is controlled by Pax3 during neurulation. Dorsal views of mid-neurula stage embryos show moderately increased fhl3 expression after Pax3 gain-of-function, while fhl3 expression is lost when Pax3 is depleted. The injected side is indicated by *.
(B) RTqPCR on animal cap ectoderm differentiating into non neural ectoderm in vitro (stages 14 and 18) show increasing levels of fhl3 expression.
(C) EctoMap transcriptome data (Plouhinec et al., 2017) show graded fhl3 expression in various areas of the developing ectoderm: high levels are found in the non-neural ectoderm (vEc-a and v-Ec-p) while neural border (NB-l, NB-a and NB-p) displays moderate expression and neural plate (NP-a, NP-p) ectoderm display low levels.
(D) Fhl3 depletion in animal cap ectoderm activates sox2 expression showing (partial) neuralization of the ectoderm.
Related to Figure 3. |
|
Supplementary Figure S5. Fhl3 interacts with Smad1, shuttles to the nucleus and promotes Smad1 nuclear localization.
(A) HEK293 cells were either transfected with GFP, Smad1, Fhl3 or caSmad1 plasmids. Alternatively, the cells were co-transfected with Fhl3 and Smad1. Cells were starved for 6 hours, in order to lower serum-mediated BMP signaling. Nuclear proteins were extracted. In one condition transfected with Fhl3 alone, recombinant BMP4 was added for 30 min before lysis. As HEK293 cells do not express Fhl3, no signal was detected in control (gfp) extracts. Exogenous Fhl3 was detected at low levels in the nuclear extracts. Fhl3 levels were slightly increased when co-transfected with Smad1 and strongly increased when cells were treated with BMP4. Under these short-term starving conditions, control HEK293 or HEK293 transfected with Smad1 present low nuclear levels of phospho-Smad1/5/8. Fhl3 transfection strongly enriched nuclear phospho-Smad1/5/8 when compared to Smad1 transfection alone. CaSmad1 serves as a positive control for constitutive and strong nuclear enrichment.
(B) Co-immunoprecipitation of Fhl3 and Smad1 in HEK293 cells and frog embryos.
Various conditions were implemented to detect the direct protein-protein interactions between Smad1 and Fhl3. In all cases, we detect modest but reproducible signals. Interestingly, a stronger signal is found when BMP signaling is activated by co-injection of caBMPR1.
Blot B1: in X. laevis embryos: after IP with an anti FLAG antibody to pull down FLAG-Smad1, hFHL3 is detected (same blot as in Figure 4D, with additional input lanes). Note that the first input lane shows endogenous xenopus Fhl3 protein as well as the HA-tagged hFhl3 injected in low amounts.
Blot B2: in HEK293 cells, devoid of endogenous FHL3, exogenous human FHL3 is co-immunoprecipitated with FLAG-Smad1 using an anti FLAG antibody (same blot as in Figure 4D, with additional input lanes).
Blot B3: in X. laevis embryos, FLAG-Smad1 is co-immunoprecipitated with anti-human FHL3 antibody.
Blot B4: in X. laevis embryos, FLAG-Smad1 is co-immunoprecipitated with anti-HA antibody recognizing HA- tagged hFHL3. The higher molecular weight band is seen above the endogenous Smad1 bands with an anti- Smad1 antibody. Moreover, when BMP signaling is increased (using constitutively active BMP receptor), increased levels of FLAG-Smad1 are immunoprecipitated with an anti-HA antibody.
Related to Figure 4. |
|
Graphical abstract |
|
pax3 (paired box 3) gene expression in Xenopus laevis embryo, via in situ hybridization, NF stage 12, vegetal, dorsal view.
|