XB-ART-59048
Wound Repair Regen
2022 Nov 01;306:636-651. doi: 10.1111/wrr.13003.
Show Gene links
Show Anatomy links
Manipulating the microbiome alters regenerative outcomes in Xenopus laevis tadpoles via lipopolysaccharide signalling.
Chapman PA, Gilbert CB, Devine TJ, Hudson DT, Ward J, Morgan XC, Beck CW.
???displayArticle.abstract???
Xenopus laevis tadpoles can regenerate functional tails, containing the spinal cord, notochord, muscle, fin, blood vessels and nerves, except for a brief refractory period at around 1 week of age. At this stage, amputation of the tadpole's tail may either result in scarless wound healing or the activation of a regeneration programme, which replaces the lost tissues. We recently demonstrated a link between bacterial lipopolysaccharides and successful tail regeneration in refractory stage tadpoles and proposed that this could result from lipopolysaccharides binding to Toll-like receptor 4 (TLR4). Here, we have used 16S rRNA sequencing to show that the tadpole skin microbiome is highly variable between sibships and that the community can be altered by raising embryos in the antibiotic gentamicin. Six Gram-negative genera, including Delftia and Chryseobacterium, were over-represented in tadpoles that underwent tail regeneration. Lipopolysaccharides purified from a commensal Chryseobacterium spp. XDS4, an exogenous Delftia spp. or Escherichia coli, could significantly increase the number of antibiotic-raised tadpoles that attempted regeneration. Conversely, the quality of regeneration was impaired in native-raised tadpoles exposed to the antagonistic lipopolysaccharide of Rhodobacter sphaeroides. Editing TLR4 using CRISPR/Cas9 also reduced regeneration quality, but not quantity, at the level of the cohort. However, we found that the editing level of individual tadpoles was a poor predictor of regenerative outcome. In conclusion, our results suggest that variable regeneration in refractory stage tadpoles depends at least in part on the skin microbiome and lipopolysaccharide signalling, but that signalling via TLR4 cannot account for all of this effect.
???displayArticle.pubmedLink??? 35212086
???displayArticle.pmcLink??? PMC9790228
???displayArticle.link??? Wound Repair Regen
???displayArticle.grants??? [+]
UOO1910 Royal Society of New Zealand Marsden Fund, University of Otago, the Royal Society of New Zealand Marsden Fund
Species referenced: Xenopus laevis
Genes referenced: cda mrc1
GO keywords: lipopolysaccharide binding [+]
???attribute.lit??? ???displayArticles.show???
|
|
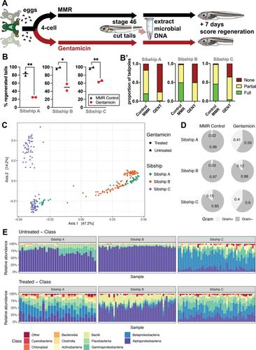
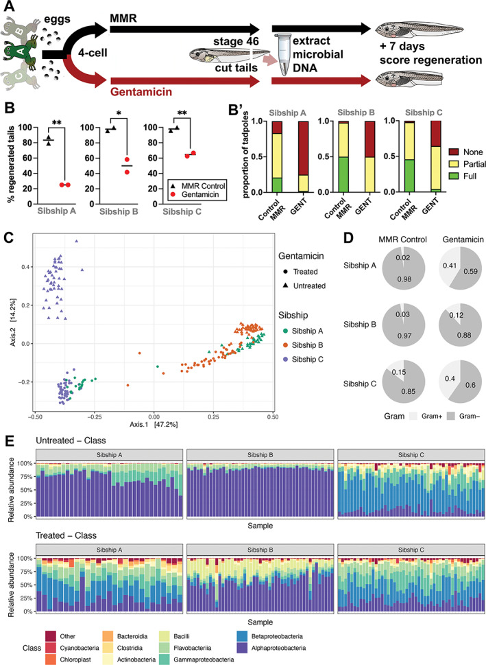
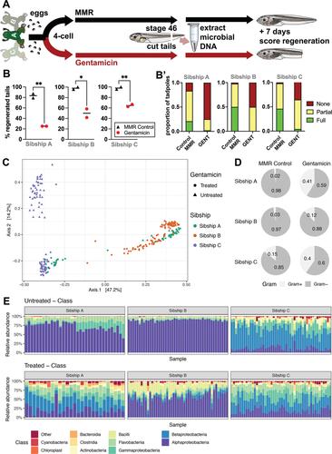
Figure 1. The tadpole tail skin microbiome varies between sibships and can be altered dramatically by raising tadpoles in antibiotics. (A) Schematic of the experimental design. Three sibships of 4-cell embryos were randomly assigned to gentamicin-treated and control groups. Tail samples for microbiome analysis were obtained at stage 46 from two replicate cohorts of 24 tadpoles for each treatment and sibship. Tadpoles were scored for regeneration 7 days after tail amputation. (B) Regeneration data from three tadpole sibships. Each point represents the percentage of tadpoles regenerating any tissue at all, is the sum of full, partial good and partial bad tadpoles and is a replicate Petri dish with sample size of 24 tadpoles per dish, with the exception of controls for Sibship B where N = 22 as two died in each before they could be scored for regeneration. Unpaired t-tests, *p < .05, **p < .01. (B0) Stacked categorical graphs comparing regeneration phenotypes for each sibship. Linear-by-Linear association test, ****p < .0001. (C) Principal coordinates analysis (PCoA) ordination plot of tadpole tail samples with >1500 reads, calculated based on BrayâCurtis distance. (D) Pie charts showing the percentage of Gram-negative versus Gram-positive annotated reads for each sibship when raised with or without gentamicin. (E) Relative abundance of the 10 most abundant bacterial classes in tadpole tail skin, stratified by sibship and treatment status. Raw data can be found in Supporting information S1 [Color figure can be viewed at wileyonlinelibrary.com] |
|
|
Figure 2. Genus-level interactions between sibship, antibiotic treatment and regeneration. (A) The relative abundance of genera within the five most abundant bacterial classes in treated and untreated sibships, highlighting the three most abundant genera in each. Read counts were rarefied to 1500 reads. (B) Violin plots show log-transformed relative abundance (y-axis) of six genera positively associated with regeneration (q < 0.01, Benjamini–Hochberg false discovery correction) stratified by gentamicin status (colour). Raw data can be found in the Supporting information S1 [Color figure can be viewed at wileyonlinelibrary.com] |
|
|
|
|
|
Figure 4. LPS from the commensal bacterium Chryseobacterium spp. XDS4 rescues regeneration in stage 46 tadpoles raised in the antibiotic gentamicin (gent). (A) Timeline of treatments. (BâD) Data from three sibships of tadpoles. Each point represents the percentage of tadpoles regenerating any tissue at all, is the sum of full, partial good and partial bad tadpoles and is a replicate Petri dish with sample size of 38-48 (A), 35-43 (B) or 23-43 tadpoles per dish. (C) One-way ANOVA with Tukey post hoc comparisons of all means. *p < .05, **p < .01, ***p < .001, ****p < .0001. (A0âC0) are stacked categorical graphs of the same tadpoles, showing the proportion of each phenotype by dish. Compact letter display has been used to indicate statistical significance; each treatment is assigned a letter, with treatments within the same letter group having no statistically significant difference from each other. Extended CochranâArmitage test, followed by post hoc pairwise ordinal independence test with BenjaminiâHochberg correction. Raw data can be found in the Supporting information S1 [Color figure can be viewed at wileyonlinelibrary.com] |
|
|
Figure 5. LPS from an exogenous Delftia spp. rescues regeneration in stage 46 tadpoles raised in the antibiotic gentamicin (gent). Timeline of treatments as for Figure 4A. (AâC) represent data from three sibships of tadpoles. Each point represents the percentage of tadpoles regenerating any tissue at all, is the sum of full, partial good and partial bad tadpoles and is a replicate Petri dish with sample size of 32-65 (A), 23-60 (B) or 40-65 tadpoles per dish (C). One-way ANOVA with Tukey post hoc comparisons of all means. *p < .05, **p < .01, ***p < .001, ****p < .0001. (A0â C0) are stacked categorical graphs of the same tadpoles, showing the proportion of each phenotype by dish. Compact letter display has been used to indicate statistical significance; each treatment is assigned a letter, with treatments within the same letter group having no statistically significant difference from each other. Extended CochranâArmitage test, followed by post hoc pairwise ordinal independence test with BenjaminiâHochberg correction. Raw data can be found in the Supporting information S1 [Color figure can be viewed at wileyonlinelibrary.com] |
|
|
Figure 6. Rhodobacter sphaeroides LPS, a TLR4 antagonist, can significantly reduce regeneration quality, but not quantity. (A) Timeline of treatments. Exposure of the cut tail stump to agonistic LPS should enhance regeneration in antibiotic-raised tadpoles, as in Figures 2â4, and antagonistic LPS (RS-LPS) is expected to reduce regeneration in naturally raised tadpoles. (B and C) Scatterplots where each point represents the percentage of tadpoles regenerating any tissue at all, is the sum of full, partial good and partial bad tadpoles and is a replicate Petri dish with sample size of N = 15 (B) or 11-17 tadpoles per dish (C). (B) 50 μg/ml ultrapure RS-LPS (Invivogen) treatment versus controls. Unpaired t-test showed no significant difference between groups. (C) Post-amputation treatment with three concentrations of antagonistic-extracted RS-LPS was compared to control tadpoles and gentamicin-treated tadpoles with or without E. coli LPS rescue. One-way ANOVA with Tukey post hoc comparisons of all means showed no significant differences between groups. (B0 and C0) are stacked categorical graphs of the same tadpoles, showing the proportion of each phenotype by dish. Compact letter display has been used to indicate statistical significance; each treatment is assigned a letter, with treatments within the same letter group having no statistically significant difference from each other. Extended Cochranâ Armitage test, followed by post hoc pairwise ordinal independence test with BenjaminiâHochberg correction. *p < .05. Raw data can be found in the Supporting information S1 [Color figure can be viewed at wileyonlinelibrary.com] |
|
|
|
|
|
|
|
|
|
|
|
|
|
|
|
|
|
|
|
|
FIGURE 1. The tadpole tail skin microbiome varies between sibships and can be altered dramatically by raising tadpoles in antibiotics. (A) Schematic of the experimental design. Three sibships of 4‐cell embryos were randomly assigned to gentamicin‐treated and control groups. Tail samples for microbiome analysis were obtained at stage 46 from two replicate cohorts of 24 tadpoles for each treatment and sibship. Tadpoles were scored for regeneration 7 days after tail amputation. (B) Regeneration data from three tadpole sibships. Each point represents the percentage of tadpoles regenerating any tissue at all, is the sum of full, partial good and partial bad tadpoles and is a replicate Petri dish with sample size of 24 tadpoles per dish, with the exception of controls for Sibship B where N = 22 as two died in each before they could be scored for regeneration. Unpaired t‐tests, *p < .05, **p < .01. (B′) Stacked categorical graphs comparing regeneration phenotypes for each sibship. Linear‐by‐Linear association test, ****p < .0001. (C) Principal coordinates analysis (PCoA) ordination plot of tadpole tail samples with >1500 reads, calculated based on Bray–Curtis distance. (D) Pie charts showing the percentage of Gram‐negative versus Gram‐positive annotated reads for each sibship when raised with or without gentamicin. (E) Relative abundance of the 10 most abundant bacterial classes in tadpole tail skin, stratified by sibship and treatment status. Raw data can be found in Supporting information S1 |
|
|
FIGURE 2. Genus‐level interactions between sibship, antibiotic treatment and regeneration. (A) The relative abundance of genera within the five most abundant bacterial classes in treated and untreated sibships, highlighting the three most abundant genera in each. Read counts were rarefied to 1500 reads. (B) Violin plots show log‐transformed relative abundance (y‐axis) of six genera positively associated with regeneration (q < 0.01, Benjamini–Hochberg false discovery correction) stratified by gentamicin status (colour). Raw data can be found in the Supporting information S1 |
|
|
FIGURE 3. Raising tadpoles in 50 μg/ml gentamicin dramatically reduces the number of viable bacteria grown from tadpole skin. (A) Schematic of the method used to capture bacteria from single stage 47 tadpoles. After being raised in either MMR or gentamicin solution, a selected tadpole was washed twice in MMR and vortexed for 20 s in 100 μl NaCl/Tween20. Fifty microlitres of the solution was then added to 1 ml Luria Broth and two replicate plates spread. (B) Plates photographed after 66 h at 18°C. Two tadpoles from each sibship, raised ± gentamicin are shown. (C) Controls prepared as above but with no tadpole, to ensure no contamination from the environment |
|
|
FIGURE 4. LPS from the commensal bacterium Chryseobacterium spp. XDS4 rescues regeneration in stage 46 tadpoles raised in the antibiotic gentamicin (gent). (A) Timeline of treatments. (B–D) Data from three sibships of tadpoles. Each point represents the percentage of tadpoles regenerating any tissue at all, is the sum of full, partial good and partial bad tadpoles and is a replicate Petri dish with sample size of 38‐48 (A), 35‐43 (B) or 23‐43 tadpoles per dish. (C) One‐way ANOVA with Tukey post hoc comparisons of all means. *p < .05, **p < .01, ***p < .001, ****p < .0001. (A′–C′) are stacked categorical graphs of the same tadpoles, showing the proportion of each phenotype by dish. Compact letter display has been used to indicate statistical significance; each treatment is assigned a letter, with treatments within the same letter group having no statistically significant difference from each other. Extended Cochran–Armitage test, followed by post hoc pairwise ordinal independence test with Benjamini–Hochberg correction. Raw data can be found in the Supporting information S1 |
|
|
FIGURE 5. LPS from an exogenous Delftia spp. rescues regeneration in stage 46 tadpoles raised in the antibiotic gentamicin (gent). Timeline of treatments as for Figure 4A. (A–C) represent data from three sibships of tadpoles. Each point represents the percentage of tadpoles regenerating any tissue at all, is the sum of full, partial good and partial bad tadpoles and is a replicate Petri dish with sample size of 32‐65 (A), 23‐60 (B) or 40‐65 tadpoles per dish (C). One‐way ANOVA with Tukey post hoc comparisons of all means. *p < .05, **p < .01, ***p < .001, ****p < .0001. (A′–C′) are stacked categorical graphs of the same tadpoles, showing the proportion of each phenotype by dish. Compact letter display has been used to indicate statistical significance; each treatment is assigned a letter, with treatments within the same letter group having no statistically significant difference from each other. Extended Cochran–Armitage test, followed by post hoc pairwise ordinal independence test with Benjamini–Hochberg correction. Raw data can be found in the Supporting information S1 |
|
|
FIGURE 6. Rhodobacter sphaeroides LPS, a TLR4 antagonist, can significantly reduce regeneration quality, but not quantity. (A) Timeline of treatments. Exposure of the cut tail stump to agonistic LPS should enhance regeneration in antibiotic‐raised tadpoles, as in Figures 2, 3, 4, and antagonistic LPS (RS‐LPS) is expected to reduce regeneration in naturally raised tadpoles. (B and C) Scatterplots where each point represents the percentage of tadpoles regenerating any tissue at all, is the sum of full, partial good and partial bad tadpoles and is a replicate Petri dish with sample size of N = 15 (B) or 11‐17 tadpoles per dish (C). (B) 50 μg/ml ultrapure RS‐LPS (Invivogen) treatment versus controls. Unpaired t‐test showed no significant difference between groups. (C) Post‐amputation treatment with three concentrations of antagonistic‐extracted RS‐LPS was compared to control tadpoles and gentamicin‐treated tadpoles with or without E. coli LPS rescue. One‐way ANOVA with Tukey post hoc comparisons of all means showed no significant differences between groups. (B′ and C′) are stacked categorical graphs of the same tadpoles, showing the proportion of each phenotype by dish. Compact letter display has been used to indicate statistical significance; each treatment is assigned a letter, with treatments within the same letter group having no statistically significant difference from each other. Extended Cochran–Armitage test, followed by post hoc pairwise ordinal independence test with Benjamini–Hochberg correction. *p < .05. Raw data can be found in the Supporting information S1 |
|
|
FIGURE 7. TLR4 editing with CRISPR/Cas9 correlates with reduced regeneration score at sibship but not individual tadpole level. (A) Schematic of X. laevis TLR4 protein, showing 19 predicted extracellular LRR domains, an internal Toll‐interleukin‐1 inhibition domain (TIR) predicted by NCBI CDD and a single transmembrane domain (predicted by TMHMM server v2.0). 60 Black arrows show targets of sgRNA, numbers associated with arrows indicate the specific sgRNA. The most common deletions generated by sgRNA rank 15 result in a + 1 frameshift which leads to a stop codon that truncates the protein mid‐19th LRR domain. A less commonly occurring −9 bp deletion results in the loss of three amino acids from LRR 18. (B) Stacked categorical graphs of tadpole regeneration, showing the proportion of each phenotype by treatment. MMR controls are unmanipulated embryos, gentamicin is embryos raised in 50 μg/ml gentamicin from 4 cell stage to 1 day post amputation. No other embryos in this set were raised in antibiotics. RS‐LPS is R. sphaeroides LPS, a natural TLR4 antagonist. Four different sgRNA were used, average editing for eight randomly chosen stage 10 embryos was 74% for sgRNA rank 15 and <10% for the other sgRNA. Tadpoles at stage 46 had the posterior third of the tail removed using a scalpel blade and were scored for regeneration quality a week later. Compact letter display has been used to indicate statistical significance; each treatment is assigned a letter, with treatments within the same letter group having no statistically significant difference from each other. Grey numbers above bars indicate sample size (N). Extended Cochran–Armitage test, followed by post hoc pairwise ordinal independence test with Benjamini–Hochberg correction. (C) Boxplot of total editing percentage (C) and frameshift editing percentage (C′) in tadpole tail clips from each regeneration category. Shapiro–Wilk test of normality, followed by unpaired t‐test (Editing) and Wilcoxon Rank Sum (Frameshift). FR, full regeneration; NR, no regeneration; PB, partial regeneration (Bad); PG, partial regeneration (Good). ***p < .001. Raw data can be found in the Supporting information S1 |
References [+] :
Adams,
H+ pump-dependent changes in membrane voltage are an early mechanism necessary and sufficient to induce Xenopus tail regeneration.
2007, Pubmed,
Xenbase
Adams, H+ pump-dependent changes in membrane voltage are an early mechanism necessary and sufficient to induce Xenopus tail regeneration. 2007, Pubmed , Xenbase
Akira, Toll-like receptor signalling. 2004, Pubmed
Arnold, Pathogenic shifts in endogenous microbiota impede tissue regeneration via distinct activation of TAK1/MKK/p38. 2016, Pubmed
Aztekin, Identification of a regeneration-organizing cell in the Xenopus tail. 2019, Pubmed , Xenbase
Aztekin, The myeloid lineage is required for the emergence of a regeneration-permissive environment following Xenopus tail amputation. 2020, Pubmed , Xenbase
Beck, Beyond early development: Xenopus as an emerging model for the study of regenerative mechanisms. 2009, Pubmed , Xenbase
Beck, Molecular pathways needed for regeneration of spinal cord and muscle in a vertebrate. 2003, Pubmed , Xenbase
Bishop, Bacterial lipopolysaccharides can initiate regeneration of the Xenopus tadpole tail. 2021, Pubmed
Bloh, Deconvolution of Complex DNA Repair (DECODR): Establishing a Novel Deconvolution Algorithm for Comprehensive Analysis of CRISPR-Edited Sanger Sequencing Data. 2021, Pubmed
Brinkman, Easy quantitative assessment of genome editing by sequence trace decomposition. 2014, Pubmed
Burger, Maximizing mutagenesis with solubilized CRISPR-Cas9 ribonucleoprotein complexes. 2016, Pubmed
Callahan, DADA2: High-resolution sample inference from Illumina amplicon data. 2016, Pubmed
Caporaso, Global patterns of 16S rRNA diversity at a depth of millions of sequences per sample. 2011, Pubmed
Chow, Toll-like receptor-4 mediates lipopolysaccharide-induced signal transduction. 1999, Pubmed
Darveau, Procedure for isolation of bacterial lipopolysaccharides from both smooth and rough Pseudomonas aeruginosa and Salmonella typhimurium strains. 1983, Pubmed
Debuque, Distinct toll-like receptor signaling in the salamander response to tissue damage. 2022, Pubmed
El-Brolosy, Genetic compensation triggered by mutant mRNA degradation. 2019, Pubmed
Feehan, Modeling Dominant and Recessive Forms of Retinitis Pigmentosa by Editing Three Rhodopsin-Encoding Genes in Xenopus Laevis Using Crispr/Cas9. 2017, Pubmed , Xenbase
Gaikwad, Lipopolysaccharide from Rhodobacter sphaeroides Attenuates Microglia-Mediated Inflammation and Phagocytosis and Directs Regulatory T Cell Response. 2015, Pubmed
Godwin, Macrophages are required for adult salamander limb regeneration. 2013, Pubmed
Godwin, Heart regeneration in the salamander relies on macrophage-mediated control of fibroblast activation and the extracellular landscape. 2017, Pubmed
Ho, TGF-beta signaling is required for multiple processes during Xenopus tail regeneration. 2008, Pubmed , Xenbase
Hördt, Analysis of 1,000+ Type-Strain Genomes Substantially Improves Taxonomic Classification of Alphaproteobacteria. 2020, Pubmed
Hudson, Complete Genome Sequences of Kinneretia sp. Strain XES5, Shinella sp. Strain XGS7, and Vogesella sp. Strain XCS3, Isolated from Xenopus laevis Skin. 2021, Pubmed , Xenbase
Krause, Aminoglycosides: An Overview. 2016, Pubmed
Kutuzova, Diphosphoryl lipid A from Rhodobacter sphaeroides blocks the binding and internalization of lipopolysaccharide in RAW 264.7 cells. 2001, Pubmed
Labun, CHOPCHOP v2: a web tool for the next generation of CRISPR genome engineering. 2016, Pubmed
Laemmli, Cleavage of structural proteins during the assembly of the head of bacteriophage T4. 1970, Pubmed
Li, Live imaging reveals differing roles of macrophages and neutrophils during zebrafish tail fin regeneration. 2012, Pubmed
Lundberg, Practical innovations for high-throughput amplicon sequencing. 2013, Pubmed
Makino, Heat-shock protein 60 is required for blastema formation and maintenance during regeneration. 2005, Pubmed
McMurdie, phyloseq: an R package for reproducible interactive analysis and graphics of microbiome census data. 2013, Pubmed
Munir, TLR4-dependent shaping of the wound site by MSCs accelerates wound healing. 2020, Pubmed
Nakamura, TGF-β1 signaling is essential for tissue regeneration in the Xenopus tadpole tail. 2021, Pubmed , Xenbase
Oliveira-Nascimento, The Role of TLR2 in Infection and Immunity. 2012, Pubmed
Pearl, Identification of genes associated with regenerative success of Xenopus laevis hindlimbs. 2008, Pubmed , Xenbase
Petrie, Macrophages modulate adult zebrafish tail fin regeneration. 2014, Pubmed
Phan, Positional information in axolotl and mouse limb extracellular matrix is mediated via heparan sulfate and fibroblast growth factor during limb regeneration in the axolotl (Ambystoma mexicanum). 2015, Pubmed
Phipps, Model systems for regeneration: Xenopus. 2020, Pubmed , Xenbase
Piccinini, DAMPening inflammation by modulating TLR signalling. 2010, Pubmed
Piccinni, The skin microbiome of Xenopus laevis and the effects of husbandry conditions. 2021, Pubmed , Xenbase
Prothmann, The Toll/IL-1 receptor binding protein MyD88 is required for Xenopus axis formation. 2000, Pubmed , Xenbase
Quast, The SILVA ribosomal RNA gene database project: improved data processing and web-based tools. 2013, Pubmed
Robinson, edgeR: a Bioconductor package for differential expression analysis of digital gene expression data. 2010, Pubmed
Session, Genome evolution in the allotetraploid frog Xenopus laevis. 2016, Pubmed , Xenbase
Shen, Predictable and precise template-free CRISPR editing of pathogenic variants. 2018, Pubmed
Slack, Cellular and molecular mechanisms of regeneration in Xenopus. 2004, Pubmed , Xenbase
Sonnhammer, A hidden Markov model for predicting transmembrane helices in protein sequences. 1998, Pubmed
Taylor, Histone deacetylases are required for amphibian tail and limb regeneration but not development. 2012, Pubmed , Xenbase
Velasco, Ear wound healing in MRL/MpJ mice is associated with gut microbiome composition and is transferable to non-healer mice via microbiome transplantation. 2021, Pubmed
Wang, Bacteria induce skin regeneration via IL-1β signaling. 2021, Pubmed
Wang, Distinct patterns of endosulfatase gene expression during Xenopus laevis limb development and regeneration. 2015, Pubmed , Xenbase
Wen, Phylogenetic relationships among members of the Comamonadaceae, and description of Delftia acidovorans (den Dooren de Jong 1926 and Tamaoka et al. 1987) gen. nov., comb. nov. 1999, Pubmed
Williams, Regulation of axial and head patterning during planarian regeneration by a commensal bacterium. 2020, Pubmed
Yi, Rapid isolation method for lipopolysaccharide and lipid A from gram-negative bacteria. 2000, Pubmed
Zuo, One-step generation of complete gene knockout mice and monkeys by CRISPR/Cas9-mediated gene editing with multiple sgRNAs. 2017, Pubmed
