Click here to close Hello! We notice that you are using Internet Explorer, which is not supported by Xenbase and may cause the site to display incorrectly. We suggest using a current version of Chrome, FireFox, or Safari.
XB-ART-59067
Front Cell Dev Biol 2022 Jan 01;10:777121. doi: 10.3389/fcell.2022.777121.
Show Gene links Show Anatomy links

The Ribosomal Protein L5 Functions During Xenopus Anterior Development Through Apoptotic Pathways.

Schreiner C, Kernl B, Dietmann P, Riegger RJ, Kühl M, Kühl SJ.


???displayArticle.abstract???
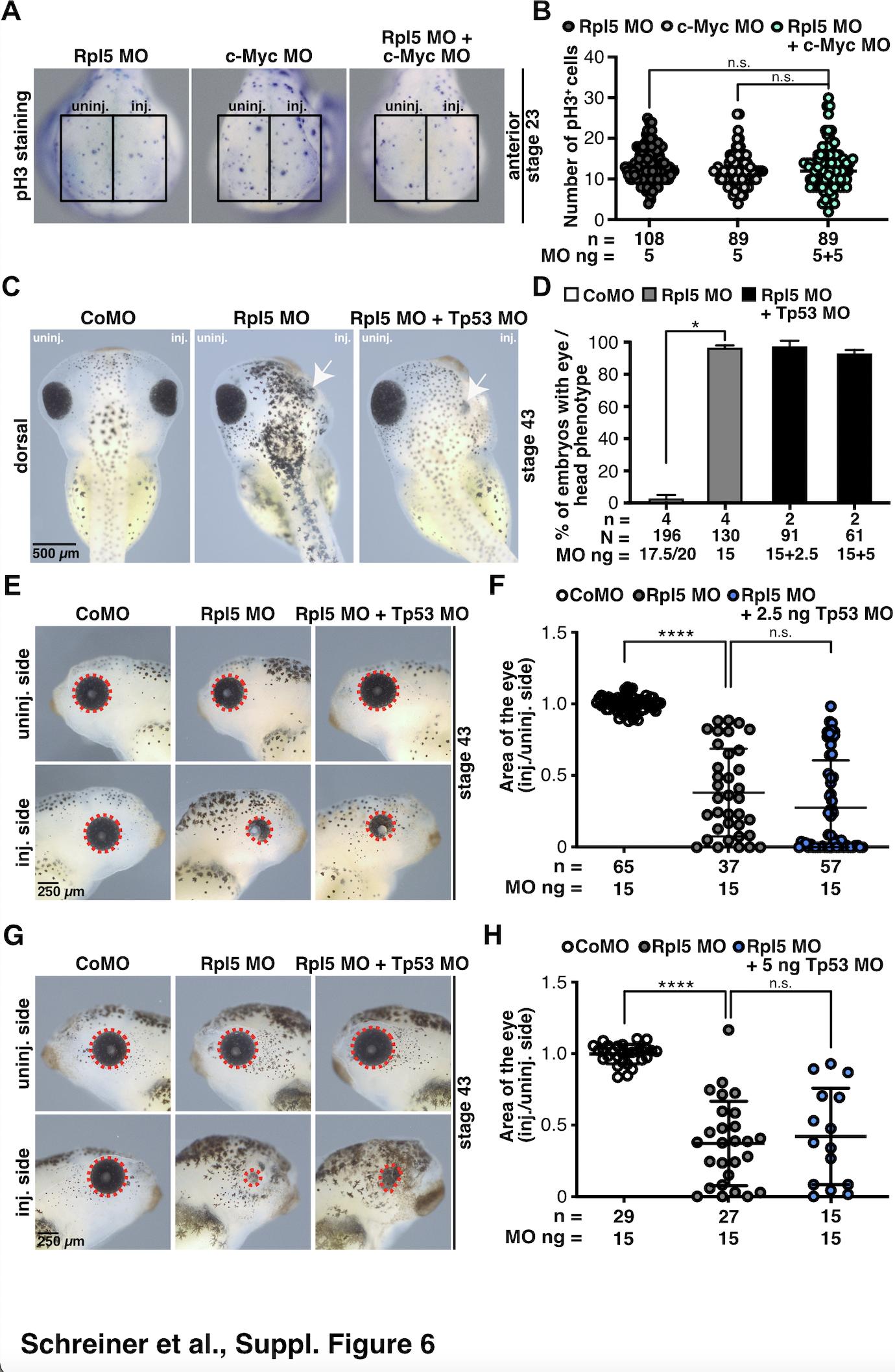
Ribosomal biogenesis is a fundamental process necessary for cell growth and division. Ribosomal protein L5 (Rpl5) is part of the large ribosomal subunit. Mutations in this protein have been associated with the congenital disease Diamond Blackfan anemia (DBA), a so called ribosomopathy. Despite of the ubiquitous need of ribosomes, clinical manifestations of DBA include tissue-specific symptoms, e.g., craniofacial malformations, eye abnormalities, skin pigmentation failure, cardiac defects or liver cirrhosis. Here, we made use of the vertebrate model organism Xenopus laevis and showed a specific expression of rpl5 in the developing anterior tissue correlating with tissues affected in ribosomopathies. Upon Rpl5 knockdown using an antisense-based morpholino oligonucleotide approach, we showed different phenotypes affecting anterior tissue, i.e., defective cranial cartilage, malformed eyes, and microcephaly. Hence, the observed phenotypes in Xenopus laevis resemble the clinical manifestations of DBA. Analyses of the underlying molecular basis revealed that the expression of several marker genes of neural crest, eye, and brain are decreased during induction and differentiation of the respective tissue. Furthermore, Rpl5 knockdown led to decreased cell proliferation and increased cell apoptosis during early embryogenesis. Investigating the molecular mechanisms underlying Rpl5 function revealed a more than additive effect between either loss of function of Rpl5 and loss of function of c-Myc or loss of function of Rpl5 and gain of function of Tp53, suggesting a common signaling pathway of these proteins. The co-injection of the apoptosis blocking molecule Bcl2 resulted in a partial rescue of the eye phenotype, supporting the hypothesis that apoptosis is one main reason for the phenotypes occurring upon Rpl5 knockdown. With this study, we are able to shed more light on the still poorly understood molecular background of ribosomopathies.

???displayArticle.pubmedLink??? 35281111
???displayArticle.pmcLink??? PMC8905602
???displayArticle.link??? Front Cell Dev Biol


Species referenced: Xenopus laevis
Genes referenced: bcl2 celf1 cryba1 egr2 foxc1 gapdh gata2 hba3 myc npb otx2 pax6 pou4f1 prox1 rax rho rho.2 rpl5 slc12a3 snai2 sox3 tp53 twist1 vsx1
GO keywords: reverse transcription [+]
???displayArticle.morpholinos??? rpl5 MO1

???displayArticle.disOnts??? Diamond-Blackfan anemia

???attribute.lit??? ???displayArticles.show???
References [+] :
Arabi, c-Myc associates with ribosomal DNA and activates RNA polymerase I transcription. 2005, Pubmed