XB-ART-59107
J Cell Sci
2022 May 01;1359:. doi: 10.1242/jcs.259209.
Show Gene links
Show Anatomy links
Cilia-localized GID/CTLH ubiquitin ligase complex regulates protein homeostasis of sonic hedgehog signaling components.
Hantel F, Liu H, Fechtner L, Neuhaus H, Ding J, Arlt D, Walentek P, Villavicencio-Lorini P, Gerhardt C, Hollemann T, Pfirrmann T.
???displayArticle.abstract???
Cilia are evolutionarily conserved organelles that orchestrate a variety of signal transduction pathways, such as sonic hedgehog (SHH) signaling, during embryonic development. Our recent studies have shown that loss of GID ubiquitin ligase function results in aberrant AMP-activated protein kinase (AMPK) activation and elongated primary cilia, which suggests a functional connection to cilia. Here, we reveal that the GID complex is an integral part of the cilium required for primary cilia-dependent signal transduction and the maintenance of ciliary protein homeostasis. We show that GID complex subunits localize to cilia in both Xenopus laevis and NIH3T3 cells. Furthermore, we report SHH signaling pathway defects that are independent of AMPK and mechanistic target of rapamycin (MTOR) activation. Despite correct localization of SHH signaling components at the primary cilium and functional GLI3 processing, we find a prominent reduction of some SHH signaling components in the cilium and a significant decrease in SHH target gene expression. Since our data reveal a critical function of the GID complex at the primary cilium, and because suppression of GID function in X. laevis results in ciliopathy-like phenotypes, we suggest that GID subunits are candidate genes for human ciliopathies that coincide with defects in SHH signal transduction.
???displayArticle.pubmedLink??? 35543155
???displayArticle.pmcLink??? PMC9264362
???displayArticle.link??? J Cell Sci
???displayArticle.grants??? [+]
FKZ31/06 Martin Luther University, GRK 2155 Deutsche Forschungsgemeinschaft, Deutsche Forschungsgemeinschaft, HMU Health and Medical University Potsdam GmbH
Species referenced: Xenopus laevis
Genes referenced: actb armc8 atp1a1 gli1 gli2 gli3 map1lc3a mkln1 nkx2-1 odc1 pax6 ptch1 rmnd5a rps6 sag shh slc12a3 slc5a2 slc5a5 slc5a9 smo sox2 sufu tuba4a
GO keywords: AMP-activated protein kinase activity [+]
???displayArticle.antibodies??? Actb Ab10 Armc8 Ab2 Gid8 Ab1 Gli1 Ab3 Gli2 Ab4 Gli3 Ab1 Gpr161 Ab1 Map1lc3b Ab1 Mkln1 Ab1 Prkaa1 Ab1 Prkaa1 Ab2 Ptch1 Ab3 Rmnd5a Ab2 Rps6 Ab3 Rps6 AB4 Rptor Ab1 Rptor Ab2 Sqstm1 Ab1 Sufu Ab1 Tsc2 Ab1 Tuba4a Ab15 Tuba4a Ab25 Tubg1 Ab4
???displayArticle.morpholinos??? rmnd5a MO1
???displayArticle.disOnts??? ciliopathy [+]
Phenotypes: Xla Wt + rmnd5a MO(Fig.6.E-F) [+]
Xla Wt + rmnd5a MO(Fig.6.G)
Xla Wt + rmnd5a MO(Fig.7.Aa'',a1-a9)
Xla Wt + rmnd5a MO(Fig.7.Aa-b)
Xla Wt + rmnd5a MO(Fig.7.Ab)
Xla Wt + rmnd5a MO(Fig.7.Ab,Bb,Bd)
Xla Wt + rmnd5a MO(Fig.7.Ab,Bb-c)
Xla Wt + rmnd5a MO(Fig.7.Ac-c'',Be')
Xla Wt + rmnd5a MO(Fig.7.Aa'',a1-a9)
Xla Wt + rmnd5a MO(Fig.7.Aa-b)
Xla Wt + rmnd5a MO(Fig.7.Ab)
Xla Wt + rmnd5a MO(Fig.7.Ab,Bb,Bd)
Xla Wt + rmnd5a MO(Fig.7.Ab,Bb-c)
Xla Wt + rmnd5a MO(Fig.7.Ac-c'',Be')
???attribute.lit??? ???displayArticles.show???
|
|
Fig. 1. GID subunits colocalize to the basal body of mono-ciliated cells. (A) Schematic model of the vertebrate GID complex and its known subunits; RING domain-containing subunits are highlighted in blue, the substrate-recruiting factor GID4 is highlighted in red. (B) Schematic model of the primary cilium, composed of a basal body, axoneme and ciliary membrane. A large number of transporters, structural proteins, membrane receptors and basal body-located factors function in the primary cilium. (C,D) RMND5A localizes to the basal body of the primary cilium in NIH-3T3 cells. Cells were transfected with plasmids encoding GFPâRMND5A for 24 h and then further serum-starved (high glucose DMEM, 0.5% FCS) for an additional 24 h to induce ciliogenesis. After fixation, cells were stained for (C) acetylated tubulin (ac-tubulin) or (D) γ-tubulin to visualize the axoneme or the basal body of the primary cilium, respectively. Images were merged to identify overlapping signals (merge, yellow). Inset images show the magnification of a primary cilium and the basal body. Images shown in C and D are representative of seven and four images, respectively. Scale bars: 10 μm. (E) Rmnd5a localizes to basal bodies of motile mono-cilia of the GRP in X. laevis. mRNAs encoding GFPâRmnd5a (green) and Centrin4âCFP (blue, centrioles/basal bodies) were injected at the four-cell stage. Embryos were fixed and stained at NF stage 17 to visualize cilia (magenta, ac-tubulin) and actin (white). Merge 1 shows a merged image of Eb and Ec; merge 2 shows a merged image of Ec and Ef; and merge 3 shows a merged image of Ee, Ef and Ec. Images are z-projections of confocal micrographs and represent five biological samples derived from one experiment. Scale bars: 20 μm (Ea), 3 μm (Ebâh). |
|
|
Fig. 2. GID complex subunits colocalize with primary cilia and centrioles. (A) Cells were serum- starved (high glucose DMEM, 0.5% FCS) for 24 h to induce ciliogenesis. After fixation, cells were stained for acetylated tubulin (ac-tubulin) to visualize the axoneme of the primary cilium. Additional antibodies were diluted 1:100 in PBS containing 3% BSA and 0.3% Tween-20 and used to visualize subunits of the GID complex (TWA1, RMND5A, MKLN1 and ARMC8). Nuclei were stained using DAPI (blue). (B) As described in A without prior serum starvation and stained for γ-tubulin to visualize the basal body of the primary cilium. Images in A and B were merged to identify overlapping signals (merge, yellow). Inset images show a cell with a primary cilium at original size at the respective magnifications. Scale bars: 20 μm. Percentage of cells with ac- Tubulin colocalization: TWA1, 75.9%, n=29; RMND5A, 60.7%, n=28; ARMC8, 96.3%, n=27; MKLN1, 93.1%, n=29. Percentage of cells with γ-tubulin colocalization: TWA1, 87.1%, n=31; RMND5A, 82.8%, n=29; n=total number of cells investigated. |
|
|
Fig. 3. GID deficiency interferes with SHH signaling. (A) Schematic representation of primary cilium-dependent SHH signaling in the âon stateâ. After binding of SHH ligand to PTCH1, it relieves the inhibition of smoothened (SMO). Then, GLI transcription factors are activated (GLIA), turning on expression of downstream genes, such as Gli1 and Ptch1. (BâD) qPCR of two SHH signaling markers (Gli1 in B,D; Ptch1 in C) during RMND5A KO (B,C) or knockdown (D). Cells were cultured under cilia-induced conditions (high glucose DMEM, 0.5% FCS) with or without SAG (100 nM) treatment for 24 h and harvested for further analysis. ns-siRNA, control siRNA; siRmnd5a, RMND5A knockdown. Mean±s.e.m., n=3. *P<0.05; **P<0.01 (two-tailed, unpaired Studentâs t-test). (E) Western blot of GLI3 (same blot and exposure time). WT and KO cells were cultured under cilia-induced conditions (high glucose DMEM, 0.5% FCS) with or without SAG (100 nM) treatment for 24 h and harvested. A protein that cross-reacted with the GLI3 antibody was used as a loading control. (F,G) Quantification of western blots as in E showing relative protein level of GLI3 full-length form (F) and of GLI3 repressor form (G) in NIH-3T3 WT and RMND5A KO cells. Signal intensities of all lanes were measured on the same western blot with same exposure times and are normalized to the WT âSAG condition. WT âSAG, GLI3-FL/GLI3-R=1.51; KO âSAG, GLI3-FL/GLI3-R=1.4. Data are mean±s.e.m. of n=3. (H) qPCR of Rmnd5a mRNA during RMND5A knockdown. Cells were cultured under cilia- induced conditions (high glucose DMEM, 0.5% FCS) with or without SAG (100 nM) treatment for 24 h and harvested. Data are mean±s.e.m. of n=3. ***P<0.001 (two-tailed, unpaired Studentâs t-test). Knockdown efficiency showed an 85% reduction of Rmnd5a mRNA. |
|
|
Fig. 4. Reduction of SHH signaling is independent of the AMPKâMTOR signaling axis. (A) Western blot analysis of NIH-3T3 WT and RMND5A KO cell extracts with the markers of the MTORâautophagy pathway RPS6, p-RPS6 and LC3. Cells were cultured under cilia-induced condition (high glucose DMEM, 0.5% FCS) with or without SAG (100 nM) treatment for 24 h. ACTB (β-actin) was used as a loading control. LC3, microtubule-associated protein 1A/1B-light chain 3; LC3-I, unlipidated cytosolic form of LC3; LC3-II, PEI-conjugated LC3 protein. (B,C) Quantification of western blotting as in A, showing the relative ratio between p-RPS6 and RPS6 (B), and between LC3-II and LC3-I (C). Data are mean±s.e.m., n=3. *P<0.05 (two-tailed unpaired Studentâs t-test). (D) Western blot analysis of NIH-3T3 WT and KO cell extracts with the markers of the MTORâautophagy pathway RPS6, p-RPS6 and LC3. Cells were cultured under non-starvation conditions (high glucose DMEM, 10% FCS) with or without rapamycin (50 nM or 100 nM) treatment for 24 h. ACTB was used as a loading control. Blots are representative of three individual experiments. (E) qPCR of relative mRNA levels of the SHH signaling marker Gli1 during rapamycin treatment. WT and KO cells were cultured under cilia-induced condition (high glucose DMEM, 0.5% FCS) with SAG (500 nM) and rapamycin (1 μM) treatment for 24 h as indicated. Mean±s.e.m., n=5. **P<0.01; ***P<0.001; ns, not significant (two-tailed unpaired Studentâs t-test). (F) qPCR of relative mRNA levels of the SHH signaling marker Gli1 during compound C treatment. WT and KO cells were cultured under cilia-induced condition (high glucose DMEM, 0.5% FCS) with SAG (100 nM) and compound C (10 μM) treatment for 24 h as indicated. Mean±s.e.m., n=6. **P<0.01; ns, not significant (two-tailed unpaired Studentâs t-test). |
|
|
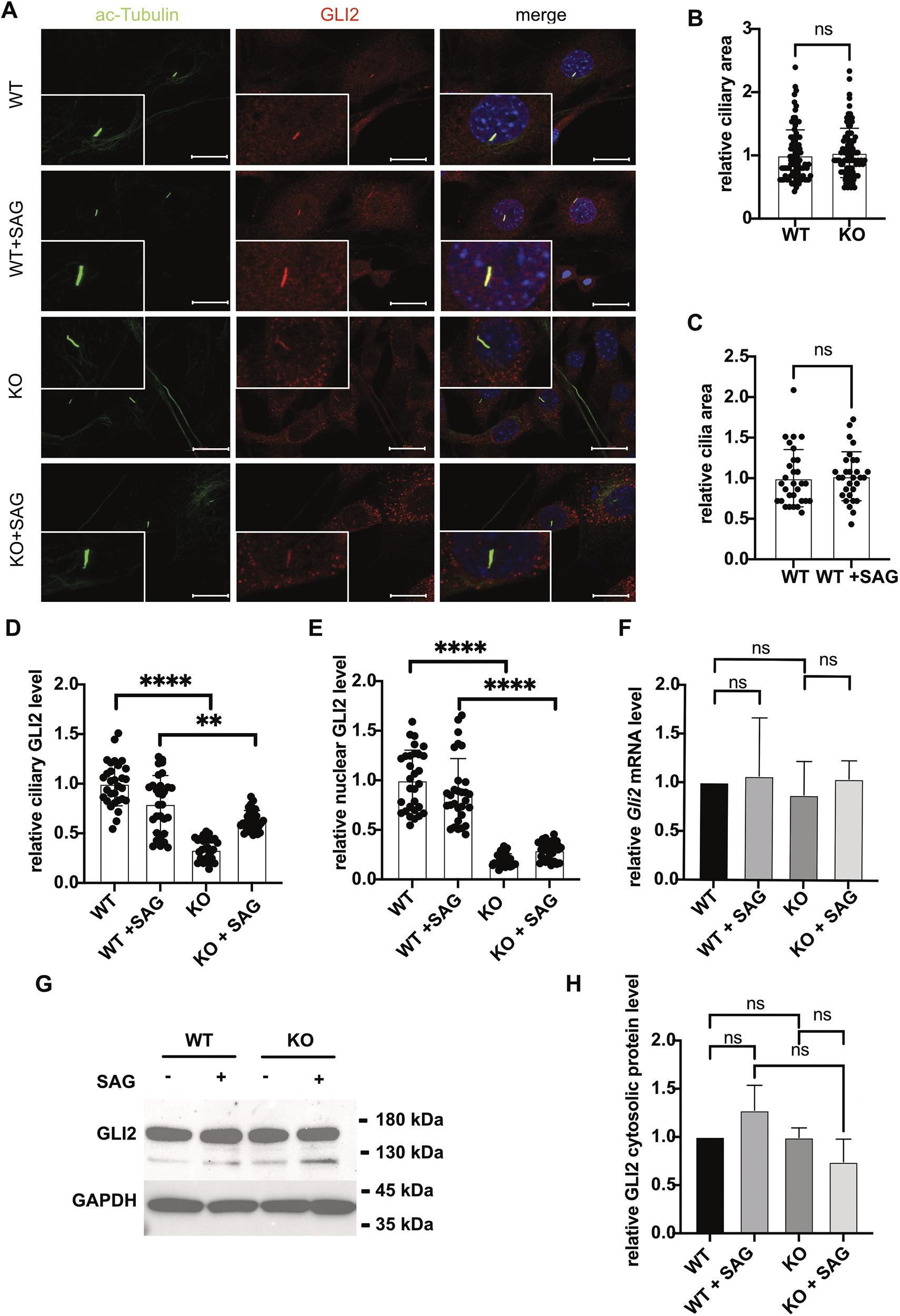
Fig. 5. Reduction of GID complex function results in aberrant protein homeostasis in primary cilia. (A) Representative microscope images of GLI2 localization. WT and KO cells were treated with cilia-inducing medium (high- glucose DMEM with 0.5% FCS) for 24 h with or without SAG and then fixed. Axonemes were stained with anti-acetylated TUBA4A (ac-tubulin) antibody (green); anti-GLI2 antibody (red) was used to visualize GLI2 protein, and DAPI (blue) was used to stain DNA. Inset images show magnification of a primary cilium. Scale bars: 20 μm. (B) Relative ciliary area of WT and KO. Relative cilia area was measured in the area demarcating the axoneme (green) in WT and KO cells, and the WT average set to 1. Mean±s.e.m.; n=90 (WT), n=90 (KO). ns, P>0.05 (two-tailed, unpaired Studentâs t-test). (C) Relative ciliary area of WT and WT+SAG. Relative cilia area was measured in the area demarcating the axoneme (green) in WT and WT+SAG cells, with the WT average set to 1. Mean±s.e.m.; n=30 (WT), n=30 (KO). ns, P>0.05 (two-tailed, unpaired Studentâs t-test). (D) Relative ciliary GLI2 protein level. GLI2 (red) and ac- Tubulin (green) fluorescence intensity was measured in the area demarcating the axoneme (green) in WT and KO cells with or without SAG (100 nM). Intensity was normalized to the level of ac-tubulin. Mean±s.e.m.; n=30 (WT), n=30 (WT+SAG), n=30 (KO), n=30 (KO+SAG). ****P<0.0001; **P=0.0038 (two-tailed, unpaired Studentâs t-test). (E) Relative nuclear GLI2 protein level. GLI2 fluorescence intensity (red) was measured in the area demarcating the nucleus (blue) in WT and KO cells with or without SAG (100 nM) and normalized to the signal intensity of DAPI. Mean±s.e.m.; n=30 (WT), n=30 (WT+SAG), n=30 (KO), n=30 (KO+SAG). ****P<0.0001 (two-tailed, unpaired Studentâs t-test). (F) qPCR of relative Gli2 levels in WT and KO cells. Cells were cultured under cilia-induced condition (high glucose DMEM, 0.5% FCS) with or without SAG (100 nM) treatment for 24 h, as indicated, and harvested for further analysis. Mean±s.e.m., n=6. ns, P>0.05 (two-tailed, unpaired Studentâs t-test). (G) Western blot analysis of cytosolic GLI2 in WT and KO cells. Cells were cultured under cilia-induced condition (high glucose DMEM, 0.5% FCS) with or without SAG (100 nM) treatment for 24 h. GAPDH was used as a loading control. (H) Quantification of western blot signals as in G, showing the relative ratio between cytosolic GLI2 and GAPDH. Mean±s.e.m., n=3. ns, P>0.05 (two-tailed, unpaired Studentâs t-test). |
|
|
Fig. 6. GID genes are expressed in ciliated organs during X. laevis development. Spatial analysis of expression of GID complex subunits rmnd5a (A) and mkln1 (B) in X. laevis. WMISH of WT X. laevis embryos at developmental stage 34 (St. 34; lateral views in Aa and Ba) and the corresponding transverse (b,e,d) and sagittal (c) sections (ov, otic vesicle; pe, prosencephalon; ba, branchial arches; kd, pronephric kidney; gc, ganglion cells). Images are representative of three experiments. Images in Ab and Bb are the result of tiling multiple fields of view. Scale bars: 300 μm in Aaâc and Baâc; 100 μm in Ad, Ae, Bd and Be. (C) RT-PCR analysis of rmnd5a expression in distinct tissues of X. laevis. RT-PCR of odc1 (odc) is shown as an RNA input control (bottom). Data are representative of three experiments. (D) Quantification of relative mRNA levels of human RMND5A in various tissues. cDNA was reverse transcribed from the indicated RNA samples. β-actin (ACTB) levels were used as the qPCR internal control. RMND5A mRNA of different tissues is compared to its corresponding housekeeping gene (ACTB) in percent. In most tissues, RMND5A is expressed in an amount equivalent to more than 5% of the housekeeping gene. Mean±s.e.m., n=3. (EâH) Rmnd5a alteration is associated with ciliopathy-like phenotypes. (E) rmnd5a-mo-injected embryos (NF-St. 32, NF stage 32; is, injected side; nis, non-injected side) were used for in situ hybridization with the pax6 marker. The red arrow in images b and c indicates the eye of the injected side of the morpholinos. Scale bars: 300 μm. (F) Quantitative representation of rmnd5a-mo (rmnd5), negative control standard-mo (strd) and rescue (co-injection with rmnd5a-mo and synthetic Rmnd5a-encoding RNA) phenotypes, presented as a bar graph (embryos with phenotype as a percentage of the total number of embryos scored; black, phenotype; gray, no phenotype). n=number of injected embryos analyzed for the respective marker. ***Pâ¤0.001 (chi-square test). (G) Analysis of the formation of head cartilage by Alcian Blue cartilage staining in swimming tadpoles at NF stage 45 (NF-St. 45). Meckelâs cartilage, ceratohyal cartilage, branchial cartilage and basihyal cartilage is shown in control standard- mo-injected (a) and rmnd5a-mo-injected (c,d) tadpoles (is, injected side; nis, non-injected side). A schematic of WT cartilage formation is shown in image b. (H) Quantitative representation of craniofacial changes in rmnd5a-mo-injected and standard-mo-injected tadpoles, with phenotypes displayed as a bar graph (embryos with a phenotype as a percentage of the total number scored; black, phenotype; gray, no phenotype). n=number of injected embryos analyzed. ***Pâ¤0.001 (chi-square test). |
|
|
Fig. 7. Suppression of rmnd5a function interferes with neural patterning. (AâC) Embryos injected with rmnd5a-mo were used for in situ hybridization with (A) sox2 ( pan-neural marker), (B) shh (axial mesoderm and SHH target gene in the floor plate) and (C) nkx2.1 (marker of the ventral forebrain) at the indicated NF stages (st.; st. 14 in Aa, Ba; st. 15 in Bb; st. 17 in Ab, Bc, Bcâ²; st. 20 in Bd; st. 34 in AcâAcâ²â², BeâBeâ²â²â²â² and C). Injected sides are shown on the right of the images (red color) and in Acâ²â², Aeâ²â², Aeâ²â²â²â² and Caâ²â²â², non-injected sides are shown on the left of the images and in Ac, Ae and Ca. Images show anterior views (Aa, Ab, Acâ², Ba-Bc, Beâ², Beâ²â²â², Cb), lateral views (Ac, Acâ²â², Be, Beâ²â², Beâ²â²â²â², Ca, Caâ²â²â²) or superior views (Bd). Expression of sox2 at NF stage 14 is shown in image Aa (anterior view; n=29/ 31); the yellow arrow indicates less patterned sox2 expression. The white arrows in images Ab, Bb and Bc indicate delayed development of the neural tube and smaller hemisphere. Yellow dashed lines in images Ab, Bb and Bd highlight sickle-shaped curvature towards the injected side. Green dashed line in image Ab indicates less patterned sox2 expression of the injected side within the presumptive brain region. Red arrow in image Ab indicates alleviated formation of the eye vesicle. Yellow arrow in image Acâ² marks the shifted olfactory anlage, and the oval indicates the remnant of the larval eye (visible in Acâcâ²â²). (B) Suppression of rmnd5a function results in almost normal shh expression domains. Yellow arrows indicate the prechordal plate; image Bcâ² shows an inner view of an opened larva at NF stage 17. Yellow dashed line in image Bd indicates bending of the larva. Reduction of forebrain and eye development can be seen upon Rmnd5a- knockdown (yellow dashed oval) compared to the non-injected side (green dashed oval) in image Beâ². Green arrow in Beâ²â²â² shows primary expression of shh in the notochord; yellow arrow in Beâ²â²â² and Beâ²â²â²â² shows secondary domain of shh expression in the floor plate of the neural tube. (C) Expression of nkx2.1 in NF stage 34 embryos (images a,aâ²,aâ²â²â²) and 20 μm vibratome sections (Ca1âa9, positions as indicated in image Ca; frontal plane shown in image Caâ²â²). In image Caâ²â², the green arrow indicates the prospective lens on the non-injected side, the red arrow indicates a reduction of nkx2.1 expression on the injected side, the green oval indicates the prospective eye on the non-injected side, and the yellow oval indicates the prospective eye on the injected side. Asterisk indicates frontal section of the anterior head shown in Caâ²â² and Ca6. Ca and Caâ²â²â² show lateral views of the non-injected side and injected side of the embryo, respectively. Scale bars: 300 μm. (D) Model of the primary cilium and a proposed function of the cilia-localized GID complex in the regulation of SHH protein homeostasis in the cilium. Left: primary cilium with a functional cilia-localized GID complex and functional SHH signaling response. Protein homeostasis of SHH components in the cilium is maintained (green). Right: primary cilium with aberrant protein homeostasis, reduction of SHH signaling components â namely GLI2 and PTCH1 â in the cilium and dysfunctional SHH signaling response without a functional GID complex (red). |
|
|
Fig. S1. Localization of Rmnd5a in the Xenopus laevis epidermis. Embryos were single or double injected with mRNAs (240pg~800pg per injection) at the 4-cell stage encoding (A) a) GFP-Rmnd5a (green), b) Centrin4-RFP (magenta), c) and Ac-α-tubulin (blue), d) merge; (B) (overview, left panel, GFP- Rmnd5a (green) and Centrin4-CFP (blue); middle panel, GFP-Rmnd5a and Ac-α-tubulin (magenta); right panel, Ac-α-tubulin (magenta) and Centrin4-CFP (blue)). In the yellow boxes (B), zoom sections of distinct areas of Xenopus laevis epidermis: 1) Centrioles, 2) MCC basal bodies, 3) midbody are represented. Immunofluorescence was performed on embryos fixed at embryonic stage 17 in 4% paraformaldehyde at 4°C overnight. Imaging was performed on a Zeiss LSM 700 confocal microscope. (Scale bar in A=10μm, B overview= 10μm, D. b-h=3μm). |
|
|
Fig. S2. Reduction of GID-complex function results in aberrant protein homeostasis in primary cilia. (A) Representative microscope images of PTCH1 localization. Cells were treated with cilia-inducing medium (high-glucose DMEM with 0.5% serum) for 24 h and fixed. Axonemes were stained with anti-acetylated TUBA4A (ac-tubulin) antibody (green); anti- PTCH1 antibody (red) was used to visualize PTCH1 protein and DAPI (blue) to stain DNA. Images of respective cells were merged (merge). Scale bars, 20μm. (B) Relative PTCH1 protein level per axoneme. PTCH1 fluorescence intensity (red) was measured in the area demarcating the axoneme (green) in WT and KO cells and normalized with the level of acetylated- tubulin, average WT was set to 1. Y-axes show relative ciliary PTCH1 level. Unpaired t-test n = 15 (WT), n = 15 (KO). ****, P < 0.0001. (C) Representative microscope images of GLI1 localization. Cells were treated with cilia-inducing medium (high-glucose DMEM with 0.5% serum) for 24 h and fixed. Axonemes were stained with anti-acetylated TUBA4A (ac-tubulin) antibody (green); anti-GLI1 antibody (red) was used to visualize GLI1 protein and DAPI (blue) to stain DNA. Images of respective cells were merged (merge). Scale bars, 20μm. (D) Relative GLI1 protein level per axoneme. GLI1 fluorescence intensity (red) was measured in the area demarcating the axoneme (green) in WT and KO cells and normalized with the level of acetylated-tubulin, average WT was set to 1. Y-axes show relative ciliary GLI1 level. Unpaired t-test n = 30 (WT), n = 30 (KO). ns, P > 0,05. (E) Relative nuclear GLI1. GLI1 fluorescence intensity (red) was measured in the area demarcating the nucleus (blue) in WT and KO cells and normalized with the signal intensity of DAPI, average WT was set to 1. Y-axes show relative nuclear GLI1 level. Unpaired t-test n = 30 (WT), n = 30 (KO). ns, P < 0,0001. (F) Representative microscope images of SUFU localization. Cells were treated with cilia-inducing medium (high-glucose DMEM with 0.5% serum) for 24 h and fixed. Axonemes were stained with anti- acetylated TUBA4A (ac-tubulin) antibody (green); anti-SUFU antibody (red) was used to visualize SUFU protein and DAPI (blue) to stain DNA. Images of respective cells were merged (merge). Scale bars, 20μm. (G) Relative SUFU level in cilia. SUFU fluorescence intensity (red) was measured in the area demarcating the nucleus (blue) in WT and KO cells and normalized with the signal intensity of acetylated-tubulin, average WT was set to 1. Y-axes show relative ciliary SUFU level. Unpaired t-test n = 15 (WT), n = 15 (KO). ns, P >0,05. |
|
|
Fig. S3. Suppression of RMND5A function is not associated with defects in the segmentation of pronephric kidney during development. (A) rmnd5a- morpholino (2.5 pmol/embryo) injected embryos (NF st.36) were subjected to in situ hybridization with indicated marker probes; slc12a3 (a, b) and slc5a9 (c, d), and slc5a2 (e, f). (B) rmnd5a-morpholinos injected embryos were used for in situ hybridizations (WMISH) (NF36) with indicated marker atp1a1. aâ and bâ show zoom sections of embryos kidneys. Abbreviations: is, injected side; nis, non-injected side. |
|
|
Fig. S4. Illustration of anti-RMND5A antibody specificity. Western blot analysis on NIH 3T3 cells. GAPDH serves as loading control. The anti-RMND5A antibody detects Rmnd5a in WT NIH 3T3 cells at its predicted molecular weight of 44 kDa. In contrast, the antibody does not provide a signal in NIH 3T3 cells lacking Rmnd5a. |
|
|
Fig.6.Ba GID genes are expressed in ciliated organs during X. laevis development. Spatial analysis of expression of GID complex subunits rmnd5a (A) and mkln1 (B) in X. laevis. WMISH of WT X. laevis embryos at developmental stage 34 (St. 34; lateral views in Aa and Ba) and the corresponding transverse (b,e,d) and sagittal (c) sections (ov, otic vesicle; pe, prosencephalon; ba, branchial arches; kd, pronephric kidney; gc, ganglion cells). Images are representative of three experiments. Images in Ab and Bb are the result of tiling multiple fields of view. Scale bars: 300 μm in Aaâc and Baâc; 100 μm in Ad, Ae, Bd and Be. |
|
|
Fig.6.Aa GID genes are expressed in ciliated organs during X. laevis development. Spatial analysis of expression of GID complex subunits rmnd5a (A) and mkln1 (B) in X. laevis. WMISH of WT X. laevis embryos at developmental stage 34 (St. 34; lateral views in Aa and Ba) and the corresponding transverse (b,e,d) and sagittal (c) sections (ov, otic vesicle; pe, prosencephalon; ba, branchial arches; kd, pronephric kidney; gc, ganglion cells). Images are representative of three experiments. Images in Ab and Bb are the result of tiling multiple fields of view. Scale bars: 300 μm in Aaâc and Baâc; 100 μm in Ad, Ae, Bd and Be. |
|
|
Embryos (NF-St. 32, NF stage 32; ... nis, non-injected side) were used for in situ hybridization with the pax6 marker. |
|
|
Fig.S3 Embryos (NF st.36) were subjected to in situ hybridization with indicated marker probes; slc12a3 (a). Abbreviations: nis, non-injected side. |
|
|
Embryos (NF st.36) were subjected to in situ hybridization with indicated marker probes; slc5a9 (c). Abbreviations: nis, non-injected side. |
|
|
Embryos (NF st.36) were subjected to in situ hybridization with indicated marker probes; slc5a2 (e). Abbreviations: nis, non-injected side. |
|
|
Embryos (NF st.36) were subjected to in situ hybridization with indicated marker probes; atp1a1 (a). Abbreviations: nis, non-injected side. |
References [+] :
Abdelhamed,
Variable expressivity of ciliopathy neurological phenotypes that encompass Meckel-Gruber syndrome and Joubert syndrome is caused by complex de-regulated ciliogenesis, Shh and Wnt signalling defects.
2013, Pubmed
Abdelhamed, Variable expressivity of ciliopathy neurological phenotypes that encompass Meckel-Gruber syndrome and Joubert syndrome is caused by complex de-regulated ciliogenesis, Shh and Wnt signalling defects. 2013, Pubmed
Abramyan, Hedgehog Signaling and Embryonic Craniofacial Disorders. 2019, Pubmed
Andrews, New perspectives on the mechanisms establishing the dorsal-ventral axis of the spinal cord. 2019, Pubmed
Anselme, Defects in brain patterning and head morphogenesis in the mouse mutant Fused toes. 2007, Pubmed
Ansley, Basal body dysfunction is a likely cause of pleiotropic Bardet-Biedl syndrome. 2003, Pubmed
Asadollahi, Clinical and experimental evidence suggest a link between KIF7 and C5orf42-related ciliopathies through Sonic Hedgehog signaling. 2018, Pubmed
Baltzinger, Hoxa2 knockdown in Xenopus results in hyoid to mandibular homeosis. 2005, Pubmed , Xenbase
Berbari, The primary cilium as a complex signaling center. 2009, Pubmed
Besse, Primary cilia control telencephalic patterning and morphogenesis via Gli3 proteolytic processing. 2011, Pubmed
Boehlke, Primary cilia regulate mTORC1 activity and cell size through Lkb1. 2010, Pubmed
Boldt, An organelle-specific protein landscape identifies novel diseases and molecular mechanisms. 2016, Pubmed
Carballo, A highlight on Sonic hedgehog pathway. 2018, Pubmed
Cavodeassi, The hedgehog pathway and ocular developmental anomalies. 2019, Pubmed
Chen, Cilium-independent regulation of Gli protein function by Sufu in Hedgehog signaling is evolutionarily conserved. 2009, Pubmed
Chen, An N-end rule pathway that recognizes proline and destroys gluconeogenic enzymes. 2017, Pubmed
Chiang, Homozygosity mapping with SNP arrays identifies TRIM32, an E3 ubiquitin ligase, as a Bardet-Biedl syndrome gene (BBS11). 2006, Pubmed
Clement, The primary cilium coordinates early cardiogenesis and hedgehog signaling in cardiomyocyte differentiation. 2009, Pubmed
Delous, The ciliary gene RPGRIP1L is mutated in cerebello-oculo-renal syndrome (Joubert syndrome type B) and Meckel syndrome. 2007, Pubmed
Di Magno, The energy sensor AMPK regulates Hedgehog signaling in human cells through a unique Gli1 metabolic checkpoint. 2016, Pubmed
Doherty, Joubert syndrome: insights into brain development, cilium biology, and complex disease. 2009, Pubmed
Doro, The Osteogenic Potential of the Neural Crest Lineage May Contribute to Craniosynostosis. 2019, Pubmed
Egeberg, Primary cilia and aberrant cell signaling in epithelial ovarian cancer. 2012, Pubmed
Eguether, IFT27 links the BBSome to IFT for maintenance of the ciliary signaling compartment. 2014, Pubmed
Emechebe, T-box3 is a ciliary protein and regulates stability of the Gli3 transcription factor to control digit number. 2016, Pubmed
Fingas, Myofibroblast-derived PDGF-BB promotes Hedgehog survival signaling in cholangiocarcinoma cells. 2011, Pubmed
Fliegauf, When cilia go bad: cilia defects and ciliopathies. 2007, Pubmed
Francis, Molecular phylogeny of a RING E3 ubiquitin ligase, conserved in eukaryotic cells and dominated by homologous components, the muskelin/RanBPM/CTLH complex. 2013, Pubmed
Gerhardt, The transition zone protein Rpgrip1l regulates proteasomal activity at the primary cilium. 2015, Pubmed
Gerhardt, Control of Hedgehog Signalling by the Cilia-Regulated Proteasome. 2016, Pubmed
Gessert, Pescadillo is required for Xenopus laevis eye development and neural crest migration. 2007, Pubmed , Xenbase
Goetz, The primary cilium: a signalling centre during vertebrate development. 2010, Pubmed
Götz, Homozygous Ft embryos are affected in floor plate maintenance and ventral neural tube patterning. 2005, Pubmed
Guo, The BBSome Controls Energy Homeostasis by Mediating the Transport of the Leptin Receptor to the Plasma Membrane. 2016, Pubmed
Hagenlocher, Ciliogenesis and cerebrospinal fluid flow in the developing Xenopus brain are regulated by foxj1. 2013, Pubmed , Xenbase
Hartill, Meckel-Gruber Syndrome: An Update on Diagnosis, Clinical Management, and Research Advances. 2017, Pubmed
Haycraft, Gli2 and Gli3 localize to cilia and require the intraflagellar transport protein polaris for processing and function. 2005, Pubmed
Hildebrandt, Ciliopathies. 2011, Pubmed
Hollemann, The Xenopus homologue of the Drosophila gene tailless has a function in early eye development. 1998, Pubmed , Xenbase
Jensen, Gates for soluble and membrane proteins, and two trafficking systems (IFT and LIFT), establish a dynamic ciliary signaling compartment. 2017, Pubmed
Karmous-Benailly, Antenatal presentation of Bardet-Biedl syndrome may mimic Meckel syndrome. 2005, Pubmed
Kasper, Hedgehog signalling in breast cancer. 2009, Pubmed
Kim, Gli2 trafficking links Hedgehog-dependent activation of Smoothened in the primary cilium to transcriptional activation in the nucleus. 2009, Pubmed
Kiprilov, Human embryonic stem cells in culture possess primary cilia with hedgehog signaling machinery. 2008, Pubmed
Klionsky, Guidelines for the use and interpretation of assays for monitoring autophagy (4th edition)1. 2021, Pubmed
Kwon, Inhibition of platelet-derived growth factor receptor tyrosine kinase and downstream signaling pathways by Compound C. 2013, Pubmed
Laclef, The role of primary cilia in corpus callosum formation is mediated by production of the Gli3 repressor. 2015, Pubmed
Lampert, The multi-subunit GID/CTLH E3 ubiquitin ligase promotes cell proliferation and targets the transcription factor Hbp1 for degradation. 2018, Pubmed
Lauth, Hedgehog signaling and pancreatic tumor development. 2011, Pubmed
Leal-Esteban, Role of Bicaudal C1 in renal gluconeogenesis and its novel interaction with the CTLH complex. 2018, Pubmed
Lee, Cilia in the nervous system: linking cilia function and neurodevelopmental disorders. 2011, Pubmed
Lee, Primary cilia in energy balance signaling and metabolic disorder. 2015, Pubmed
Li, AMP-Activated Protein Kinase Directly Phosphorylates and Destabilizes Hedgehog Pathway Transcription Factor GLI1 in Medulloblastoma. 2015, Pubmed
Liu, Craniofacial Ciliopathies and the Interpretation of Hedgehog Signal Transduction. 2016, Pubmed
Liu, The Gid-complex: an emerging player in the ubiquitin ligase league. 2019, Pubmed
Liu, The GID ubiquitin ligase complex is a regulator of AMPK activity and organismal lifespan. 2020, Pubmed
Long, Transport of Ciliary Membrane Proteins. 2019, Pubmed
Lv, E3 ubiquitin ligase Wwp1 regulates ciliary dynamics of the Hedgehog receptor Smoothened. 2021, Pubmed
Maitland, The mammalian CTLH complex is an E3 ubiquitin ligase that targets its subunit muskelin for degradation. 2019, Pubmed
Malicki, From the cytoplasm into the cilium: bon voyage. 2014, Pubmed
Massa, The deubiquitinating enzyme Usp14 controls ciliogenesis and Hedgehog signaling. 2019, Pubmed
Melnykov, Gid10 as an alternative N-recognin of the Pro/N-degron pathway. 2019, Pubmed
Moon, Intestinal cell kinase, a protein associated with endocrine-cerebro-osteodysplasia syndrome, is a key regulator of cilia length and Hedgehog signaling. 2014, Pubmed
Orhon, Primary-cilium-dependent autophagy controls epithelial cell volume in response to fluid flow. 2016, Pubmed
Pal, Primary cilium and sonic hedgehog signaling during neural tube patterning: role of GPCRs and second messengers. 2015, Pubmed
Pampliega, Functional interaction between autophagy and ciliogenesis. 2013, Pubmed
Pan, Sonic hedgehog signaling regulates Gli2 transcriptional activity by suppressing its processing and degradation. 2006, Pubmed
Patel, Targeting sonic hedgehog signaling in neurological disorders. 2017, Pubmed
Pazour, Polycystin-2 localizes to kidney cilia and the ciliary level is elevated in orpk mice with polycystic kidney disease. 2002, Pubmed
Peters, The mouse Fused toes (Ft) mutation is the result of a 1.6-Mb deletion including the entire Iroquois B gene cluster. 2002, Pubmed
Pfirrmann, SOMA: a single oligonucleotide mutagenesis and cloning approach. 2013, Pubmed , Xenbase
Pfirrmann, RMND5 from Xenopus laevis is an E3 ubiquitin-ligase and functions in early embryonic forebrain development. 2015, Pubmed , Xenbase
Pickart, Ubiquitin: structures, functions, mechanisms. 2004, Pubmed
Pietrobono, Non-canonical Hedgehog Signaling Pathway in Cancer: Activation of GLI Transcription Factors Beyond Smoothened. 2019, Pubmed
Qiao, Interconversion between Anticipatory and Active GID E3 Ubiquitin Ligase Conformations via Metabolically Driven Substrate Receptor Assembly. 2020, Pubmed
Qin, Intraflagellar transport protein 122 antagonizes Sonic Hedgehog signaling and controls ciliary localization of pathway components. 2011, Pubmed
Reiter, Genes and molecular pathways underpinning ciliopathies. 2017, Pubmed
Rohatgi, Patched1 regulates hedgehog signaling at the primary cilium. 2007, Pubmed
Rudin, Treatment of medulloblastoma with hedgehog pathway inhibitor GDC-0449. 2009, Pubmed
Sang, Mapping the NPHP-JBTS-MKS protein network reveals ciliopathy disease genes and pathways. 2011, Pubmed
Santt, The yeast GID complex, a novel ubiquitin ligase (E3) involved in the regulation of carbohydrate metabolism. 2008, Pubmed
Sasai, Hedgehog Signal and Genetic Disorders. 2019, Pubmed
Sive, Microinjection of Xenopus oocytes. 2010, Pubmed , Xenbase
Song, Primary Cilia as a Signaling Platform for Control of Energy Metabolism. 2018, Pubmed
Struchtrup, The ciliary protein RPGRIP1L governs autophagy independently of its proteasome-regulating function at the ciliary base in mouse embryonic fibroblasts. 2018, Pubmed
Szabo-Rogers, New directions in craniofacial morphogenesis. 2010, Pubmed
Tao, Primary cilia: Versatile regulator in cartilage development. 2020, Pubmed
Teperino, Canonical and non-canonical Hedgehog signalling and the control of metabolism. 2014, Pubmed
Texier, Elution profile analysis of SDS-induced subcomplexes by quantitative mass spectrometry. 2014, Pubmed
Tsang, Ciliopathy: Alström Syndrome. 2018, Pubmed
Tsang, Ciliopathy: Bardet-Biedl Syndrome. 2018, Pubmed
Vick, Flow on the right side of the gastrocoel roof plate is dispensable for symmetry breakage in the frog Xenopus laevis. 2009, Pubmed , Xenbase
Vierkotten, Ftm is a novel basal body protein of cilia involved in Shh signalling. 2007, Pubmed
Vogel, Novel neurodevelopmental disorder in the case of a giant occipitoparietal meningoencephalocele. 2012, Pubmed
Walentek, What we can learn from a tadpole about ciliopathies and airway diseases: Using systems biology in Xenopus to study cilia and mucociliary epithelia. 2017, Pubmed , Xenbase
Walentek, A novel serotonin-secreting cell type regulates ciliary motility in the mucociliary epidermis of Xenopus tadpoles. 2014, Pubmed , Xenbase
Walentek, Ciliary transcription factors and miRNAs precisely regulate Cp110 levels required for ciliary adhesions and ciliogenesis. 2016, Pubmed , Xenbase
Wang, Hedgehog-regulated processing of Gli3 produces an anterior/posterior repressor gradient in the developing vertebrate limb. 2000, Pubmed , Xenbase
Wen, Kinetics of hedgehog-dependent full-length Gli3 accumulation in primary cilia and subsequent degradation. 2010, Pubmed
Wheatley, Primary cilia in normal and pathological tissues. 1995, Pubmed
Wheatley, Expression of primary cilia in mammalian cells. 1996, Pubmed
Wiegering, The Role of Primary Cilia in the Crosstalk between the Ubiquitin⁻Proteasome System and Autophagy. 2019, Pubmed
Wright, Meckel syndrome: what are the minimum diagnostic criteria? 1994, Pubmed
Xiao, AMP-activated protein kinase-dependent autophagy mediated the protective effect of sonic hedgehog pathway on oxygen glucose deprivation-induced injury of cardiomyocytes. 2015, Pubmed
Xu, The transcriptional activity of Gli1 is negatively regulated by AMPK through Hedgehog partial agonism in hepatocellular carcinoma. 2014, Pubmed
Yang, Intraflagellar transport 27 is essential for hedgehog signaling but dispensable for ciliogenesis during hair follicle morphogenesis. 2015, Pubmed
Yoon, Noncanonical regulation of the Hedgehog mediator GLI1 by c-MYC in Burkitt lymphoma. 2013, Pubmed
Yoshida, The novel ciliogenesis regulator DYRK2 governs Hedgehog signaling during mouse embryogenesis. 2020, Pubmed
Yu, The large intracellular loop of ptch1 mediates the non-canonical Hedgehog pathway through cyclin B1 in nevoid basal cell carcinoma syndrome. 2014, Pubmed
Zhen, Wdr26 regulates nuclear condensation in developing erythroblasts. 2020, Pubmed
Zhou, Role of AMP-activated protein kinase in mechanism of metformin action. 2001, Pubmed
Zimmerman, SnapShot: Sensing and Signaling by Cilia. 2015, Pubmed
