XB-ART-59135
J Cell Sci
2022 Jul 01;13513:. doi: 10.1242/jcs.259692.
Show Gene links
Show Anatomy links
Nuclear F-actin and Lamin A antagonistically modulate nuclear shape.
Mishra S, Levy DL.
???displayArticle.abstract???
Nuclear shape influences cell migration, gene expression and cell cycle progression, and is altered in disease states like laminopathies and cancer. What factors and forces determine nuclear shape? We find that nuclei assembled in Xenopus egg extracts in the presence of dynamic F-actin exhibit a striking bilobed nuclear morphology with distinct membrane compositions in the two lobes and accumulation of F-actin at the inner nuclear envelope. The addition of Lamin A (encoded by lmna), which is absent from Xenopus eggs, results in rounder nuclei, suggesting that opposing nuclear F-actin and Lamin A forces contribute to the regulation of nuclear shape. Nuclear F-actin also promotes altered nuclear shape in Lamin A-knockdown HeLa cells and, in both systems, abnormal nuclear shape is driven by formins and not Arp2/3 or myosin. Although the underlying mechanisms might differ in Xenopus and HeLa cells, we propose that nuclear F-actin filaments nucleated by formins impart outward forces that lead to altered nuclear morphology unless Lamin A is present. Targeting nuclear actin dynamics might represent a novel approach to rescuing disease-associated defects in nuclear shape.
???displayArticle.pubmedLink??? 35665815
???displayArticle.pmcLink??? PMC9377710
???displayArticle.link??? J Cell Sci
???displayArticle.grants??? [+]
R35GM134885 NIH HHS , 1012152 National Institute of Food and Agriculture, NIH HHS , R35GM134885 NIGMS NIH HHS , R35 GM134885 NIGMS NIH HHS , P20 GM103432 NIGMS NIH HHS
Species referenced: Xenopus laevis
Genes referenced: fmn1 h2bc21 lmnb1 mylkl nlrp1 pmch
GO keywords: mitotic cell cycle [+]
???attribute.lit??? ???displayArticles.show???
|
|
Figure 1. F-actin induces bilobed nuclei in Xenopus egg extracts. (A) F-actin-intact extracts were supplemented with either DMSO or different concentrations of cytochalasin B (Cyto B). After 90â min of nuclear assembly, nuclei were visualized by the import of mCherryâNLS, F-actin was visualized with LifeActâGFP and DNA was visualized with Hoechst 33342. (B) Total nuclear F-actin intensity was measured based on LifeActâGFP signal intensity (Pelletier et al., 2020), normalized to DMSO controls. Based on two independent experiments, the nucleus numbers quantified were: DMSO, n=141; Cyto B (1â ng/µl), n=133; Cyto B (10â ng/µl), n=141; Cyto B (100â ng/µl), n=108. (C) Nuclear circularity was quantified. Based on two independent experiments, the nucleus numbers quantified were: DMSO, n=141; Cyto B (1â ng/µl), n=137; Cyto B (10â ng/µl), n=141; Cyto B (100â ng/µl), n=108. Images were obtained by widefield microscopy and are representative of two experiments. Mean values and 95% c.i. error bars are shown. Nonparametric KruskalâWallis tests were performed, showing statistical significance relative to DMSO controls. a.u., arbitrary units. ****Pâ¤0.0001. |
|
|
Figure 2. The nuclear envelope is structurally heterogeneous in bilobed nuclei. (A) After 90â min of nuclear assembly in F-actin-intact extracts, nuclei were stained with mAb414 (to label NPCs), LifeActâGFP (F-actin) and Hoechst 33342 (DNA) and imaged by confocal microscopy. In some cases, F-actin was labeled with Alexa Fluor 488 phalloidin. A bilobed nucleus is shown (representative of four experiments). (B) Nuclear cross-sectional area was quantified based on F-actin staining for the lobes with and without Hoechst 33342-stained DNA (n=113 nuclei, five independent experiments) using widefield microscopy. (C) Total nuclear F-actin and F-actin localized to the nuclear rim were quantified (n=113 nuclei, five independent experiments) using widefield microscopy, in each case normalized to the lobe without Hoechst 33342-stained DNA. (D) NPC intensity in the two lobes was quantified based on mAb414 staining (n=85 nuclei, four independent experiments) using widefield microscopy. To quantify Lamin B3 intensity in the two lobes, extracts were supplemented with GFPâLamin B3 and imaging performed by confocal microscopy (n=54 nuclei). In both cases, intensity values were normalized to the lobe without Hoechst 33342-stained DNA. Mean values and 95% c.i. error bars are shown. Nonparametric MannâWhitney tests were performed, showing statistical significance relative to the lobe without Hoechst 33342-stained DNA. a.u., arbitrary units. ****Pâ¤0.0001. |
|
|
Figure 3. Intranuclear F-actin is enriched at the nuclear rim in bilobed nuclei. (A,B) Bilobed nuclei formed in F-actin-intact Xenopus egg extracts were imaged with mAb414 (NPCs, red), LifeActâGFP (F-actin, green) and Hoechst 33342 (DNA, blue) using confocal microscopy. Intensity line scans (dotted white lines) were used to determine where F-actin localizes relative to the NE, determined by NPC staining. Representative nuclei in which both F-actin peaks are intranuclear with respect to the NPC peaks (A) and in which one actin peak is intranuclear with respect to the NPC peak and the other actin peak colocalizes with the NPC peak (B) are shown. (C) Intensity measurements for the line scan shown in A. (D) Intensity measurements for the line scan shown in B. In total, 65 nuclei were analyzed as shown in C and D from two independent experiments. a.u., arbitrary units. |
|
|
Figure 4. Addition of Lamin A to F-actin-intact extracts partially rescues the bilobed nuclear phenotype. (A) F-actin-intact extracts were supplemented with 280â nM recombinant Lamin A and nuclei were imaged after 90â min of nuclear assembly. Widefield images (representative of four experiments) are shown for a control nucleus (circularity 0.57) and a nucleus from Lamin A-supplemented extracts (circularity 0.85). (B) Nuclear circularity was quantified from four independent experiments for 212 control nuclei and 234 nuclei from Lamin-A supplemented extracts. (C) For the data presented in B, nuclei were characterized as bilobed (circularity <0.7), elongated (circularity 0.7-0.9) or round (circularity >0.9), and representative nuclei importing mCherryâNLS are shown. (D) Total nuclear F-actin was measured based on LifeActâGFP staining and normalized to the control for 212 control nuclei and 237 nuclei from Lamin A-supplemented extracts from four independent experiments. Mean values and 95% c.i. error bars are shown. Nonparametric MannâWhitney tests were performed, showing statistical significance relative to controls. a.u., arbitrary units. ns, not significant; ****Pâ¤0.0001. |
|
|
Figure 5. Dynamic nuclear F-actin alters nuclear shape in HeLa cells. HeLa cells were transfected with the indicated plasmids: mCh (pEmCherry-C2), actinWTâNLS (actin-3ÃNLS P2A mCherry), actinR62DâNLS (pmCherry-C1 R62D actin-3ÃNLS P2A) and mChâExp6 (pcDNA3.1-mCherry-Exp6). For knockdowns, cells were transfected with a scrambled control (siSCR) or siRNA targeted against Lamin A/C (siLMNA). Fixed cells were stained for Lamin B1 (green) and DNA (Hoechst 33342, blue). Only transfected cells expressing mCherry were quantified. (A) Representative images are shown. (B) Nuclear circularity measurements for A. Based on three independent experiments, the nucleus numbers quantified were: siSCR+mCh (n=283), siSCR+actinWTâNLS (n=357), siLMNA+mCh (n=244) and siLMNA+actinWTâNLS (n=332). (C) Representative images are shown. (D) Nuclear circularity measurements for C. Based on four independent experiments, the nucleus numbers quantified were: siLMNA+mCh (n=382), siLMNA+actinWTâNLS (n=412) and siLMNA+actinR62DâNLS (n=443). (E) Representative images are shown. (F) Nuclear circularity measurements for E. Based on two independent experiments, the nucleus numbers quantified were: siSCR+mCh (n=223), siSCR+mChâExp6 (n=195), siLMNA+mCh (n=255) and siLMNA+mChâExp6 (n=165). Images were obtained by confocal microscopy. Mean values and 95% c.i. error bars are shown. One-way ANOVA with multiple comparisons and post-hoc Tukey tests were performed, showing statistical significance relative to controls. ns, not significant; **Pâ¤0.01; ***Pâ¤0.001; ****Pâ¤0.0001. |
|
|
Figure 6. Formin inhibition rescues bilobed nuclear morphology in Xenopus egg extracts. (AâD) Experiments were performed as in Fig. 1 with F-actin-intact extracts except that DMSO or 500â µM SMIFH2 was added after 45â min of nuclear assembly. Based on three independent experiments, 144 DMSO-treated nuclei and 137 SMIFH2-treated nuclei were quantified. (A) Representative images from live imaging are shown. (B) Total nuclear F-actin intensity was quantified based on LifeActâGFP staining and normalized to the DMSO control. (C) F-actin intensity at the nuclear rim was quantified based on LifeActâGFP staining and normalized to the DMSO control. (D) Nuclear circularity was quantified. (E) Experiments were performed as in Fig. 1 with F-actin-intact extracts except that DMSO or 500â µM CK-666 was added after 45â min of nuclear assembly. Based on three independent experiments, nuclear circularity was quantified for 83 DMSO-treated nuclei and 79 CK-666-treated nuclei. Mean values and 95% c.i. error bars are shown. Nonparametric MannâWhitney tests were performed on the SMIFH2 data. two-tailed unpaired Student's t-tests were performed on the CK-666 data. Statistical significance is shown relative to DMSO controls. a.u., arbitrary units. ns, not significant; ****Pâ¤0.0001. |
|
|
Figure 7. Formin inhibition rescues nuclear shape defects caused by Lamin A depletion in HeLa cells. Lamin A/C-knockdown HeLa cells were treated with either 25â µM SMIFH2, 100â µM CK-666 or DMSO as a control for 1â h. Fixed cells were stained for Lamin B1 (green) and DNA (Hoechst 33342, blue). (A) Representative images are shown. (B) Based on three independent experiments, nuclear circularity was quantified for 293 siLMNA+DMSO nuclei, 299 siLMNA+SMIFH2 nuclei and 305 siLMNA+CK-666 nuclei. Images were obtained by confocal microscopy. Mean values and 95% c.i. error bars are shown. Nonparametric KruskalâWallis tests were performed, showing statistical significance relative to DMSO controls. ns, not significant; ****Pâ¤0.0001. |
|
|
Fig. S1. Nuclear F-actin results in bilobed nuclear shape in both fixed and live nuclei in the absence of LifeAct-GFP. (A) For the experiments described in Figure 1 for F-actin intact extracts, nuclei were fixed, spun onto coverslips, and stained with mAb414 (red), Phalloidin (green), and Hoechst (blue). Representative widefield microscopy images are shown. (B) Nuclei were fixed as in (A) and stained with an antinup53 antibody (red), Phalloidin (green), and Hoechst (blue). Representative confocal microscopy images are shown. (C) Experiments were performed as in Figure 1 except that extract was supplemented with Rhodamine-actin (red), GFP-NLS (green), and Hoechst (blue). Representative live confocal microscopy images are shown. (D) Experiments were performed as in Figure 1 except that extract was supplemented with mCherry-NLS (red), GFP-Lamin B3 (green), and Hoechst (blue). Representative live confocal microscopy images are shown. |
|
|
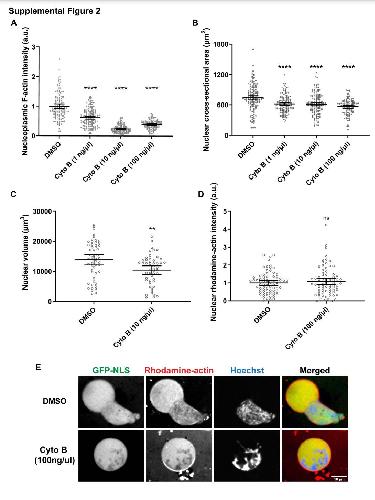
Fig. S2. Nuclear F-actin promotes increased nuclear size. (A) For the experiments described in Figure 1, nucleoplasmic F-actin intensity was measured based on LifeActGFP signal within the nucleoplasm (excluding rim signal), normalized to DMSO controls. Images were acquired by widefield microscopy. Based on 2 independent experiments, the number of nuclei quantified was 129 DMSO nuclei, 149 Cyto B (1 ng/µl) nuclei, 164 Cyto B (10 ng/µl) nuclei, and 123 Cyto B (100 ng/µl) nuclei. (B) For the experiments described in Figure 1, nuclear cross-sectional area was measured based on mCherryNLS signal from widefield microscopy images. Based on 2 independent experiments, the number of nuclei quantified was 141 DMSO nuclei, 133 Cyto B (1 ng/µl) nuclei, 141 Cyto B (10 ng/µl) nuclei, and 108 Cyto B (100 ng/µl) nuclei. (C) For the experiments described in Figure 1, confocal z-stack images were acquired based on mCherry-NLS signal and nuclear volume was quantified for 52 DMSO control nuclei and 50 nuclei from the 10 ng/µl cytochalasin treatment condition. (D-E) Experiments were performed as in Figure 1 except that extract was supplemented with Rhodamine-actin to visualize total actin (red), GFP-NLS (green), and Hoechst (blue). (D) Mean nuclear Rhodamine-actin signal intensity was measured for 77 nuclei for each condition and normalized to the DMSO control. (E) Representative images are shown. Mean values and 95% confidence interval (CI) error bars are shown. Student’s t-tests were performed for (C) and (D). Nonparametric Kruskall-Wallis tests were performed for (A) and one-way ANOVA was performed for (B). Statistical significance is shown relative to DMSO controls. P>0.05 ns, P≤0.01 **, P≤0.0001 **** |
|
|
Fig. S3. Lamin A localization and inhibition of actin regulators in F-actin intact Xenopus egg extracts. (A) Experiments were performed as in Figure 4. F-actin at the nuclear rim was quantified based on LifeAct-GFP signal intensity from widefield microscopy images. Data are from 4 independent experiments with 320 nuclei for control and 322 nuclei for Lamin A addition. (B) Experiments were performed as in Figure 6. Nucleoplasmic F-actin intensity was measured based on LifeAct-GFP signal within the nucleoplasm (excluding rim signal) from widefield microscopy images. Based on 3 independent experiments, 160 DMSO nuclei and 145 SMIFH2 nuclei were quantified. (C) Experiments were performed as in Figure 4. For extracts supplemented with recombinant Lamin A, nuclei were fixed, spun down onto coverslips, and stained for His-tagged Lamin A (red), Phalloidin (green), and Hoechst (blue). Representative confocal microscopy images are shown. (D) Experiments were performed as in Figure 1 with F-actin intact extract except that 200 µM of Arp2/3 inhibitor CK-636 was added after 45 minutes of nuclear assembly. Nuclear circularity was measured for 47 DMSO nuclei and 44 CK-636 nuclei. (E) Experiments were performed as in Figure 1 with F-actin intact extract except that the indicated concentrations of Arp2/3 inhibitor CK-869 were added after 45 minutes of nuclear assembly. Nuclear circularity was measured for 62 DMSO nuclei, 49 CK-869 (0.1 µM) nuclei, 47 CK-869 (1 µM) nuclei, 61 CK-869 (10 µM) nuclei, and 33 CK-869 (50 µM) nuclei. (F) Experiments were performed as in Figure 1 with F-actin intact extract except that 100 µM of the indicated myosin inhibitors was added after 45 minutes of nuclear assembly. Nuclear circularity was measured for 69 DMSO nuclei, 41 Blebbistatin nuclei, 38 ML-7 HCl nuclei, and 44 MLCK-18 nuclei. Mean values and 95% CI error bars are shown. Nonparametric Mann-Whitney tests were performed in (A), (B), and (D). Nonparametric Kruskall-Wallis tests were performed in (E) a nd (F). Statistical significance is shown relative to DMSO controls. P>0.05 ns, Pâ¤0.01 **. |
|
|
Fig. S4. Confirmation of Lamin A/C knockdown in HeLa cells. (A) HeLa cells were transfected with a scrambled control (siSCR) or siRNA targeted against Lamin A/C (siLMNA). Cell lysates were subjected to western blot analysis, probing for Lamin A/C and GAPDH as a loading control. The numbers refer to three different replicates. (B) Lamin A/C band intensity was normalized to GAPDH band intensity for each sample. (C) Blots were stained with Ponceau to detect total protein. Lamin A/C band intensity was normalized to total protein band intensity for each sample. |
|
|
Fig. S5. Extreme nuclear morphology phenotypes in HeLa cells. (A) Experiments were performed as described in Figure 5A. In ~16% of transfected Lamin A knockdown cells expressing nuclear-targeted actin, extremely aberrant or multilobed nuclei were observed (circularity below 0.6). (B) Based on the data presented in Fig. 5A-B, the percentage of extremely aberrant or multilobed nuclei (circularity below 0.6) was calculated for each condition based on 3 independent experiments. Mean values and SD error bars are shown: siSCR+mCh (2.7%±1.2%), siSCR+actinWT-NLS (4.0%±1.7%), siLMNA+mCh (5.3%±2.1%), and siLMNA+actinWT-NLS (16.0%±4.6%). Statistical significance relative to siSCR+mCh was assessed by contingency Chi-square tests. P>0.05 ns, P≤0.0001 ****. |
|
|
Fig. S6. Differential distribution of NPCs, Lamin B1, DNA, and F-actin in Lamin A knockdown HeLa cells expressing nuclear-targeted actin. (A) Experiments were performed as described in Figure 5A for the siLMNA+actinWT-NLS condition. Fixed nuclei were stained for Lamin B1 (red), DNA (blue), and NPCs (green, mAb414) and imaged by SoRa superresolution confocal microscopy. A representative nucleus with nuclear circularity below 0.6 is shown, where coinciding regions of low Lamin B1, NPC, and DNA intensity are evident (white arrows). This phenotype was observed in 59.7%±7.1% (mean±SD) of nuclei with nuclear circularity below 0.6, based on 3 independent experiments and analysis of 51 nuclei. (B) Experiments were performed as described in Figure 5A for the siLMNA+actinWT-NLS condition and including co-transfection with the nuclear actin marker nAC-GFP (green). Fixed nuclei were stained for Lamin B1 (red) and DNA (blue) and imaged by SoRa super-resolution confocal microscopy. Representative images are shown, and 114 nuclei from 3 independent experiments were analyzed. 35.5%±3.1% of transfected cells exhibited some accumulation of actin at the nuclear rim. Of those nuclei, 69.6%±2.5% exhibited regions of the NE where actin accumulation coincided with reduced amounts of Lamin B1 and DNA (white arrows). |
|
|
Fig. S7. Time-lapse imaging of H2B-GFP tagged HeLa cells. G1-synchronized H2BGFP HeLa cells were seeded on glass-bottom dishes, co-transfected with siRNA against Lamin A and the actinWT-NLS expression plasmid, and imaged live by confocal microscopy. Cell cycle stages were estimated based on time elapsed after mitosis (Hahn et al.,2009) . Nuclei were scored as undergoing a shape change if there was any deviation from the typical ovoid shape of HeLa cell nuclei, including nuclear elongation and lobulation. Cells were scored as having mitotic defects if metaphase plate formation was abnormal (e.g. Y-shaped metaphase plate), if mitosis was delayed (i.e. cells were arrested in metaphase for longer than 4 hours), and/or if obvious chromosome segregation defects were observed (e.g. lagging chromosomes, micronuclei, daughter nuclei that did not separate or were unequal in size). (A) Images from representative time-lapses are shown. Relative times are displayed as hours: minutes, starting at 00:00 in each case. Cropping at each time point was adjusted to account for cell migration. Nuclear shape change in S/G2 refers to nuclei that were round immediately after mitosis and subsequently underwent shape changes later in interphase. Nuclear shape change in G1 refers to nuclei that exhibited aberrant shapes immediately after mitosis in the absence of any obvious mitotic defects. (B) Based on 3 independent experiments, nuclei were categorized as shown in (A) for 300 nuclei. Mean±SD: 10.0%±0.4% for G1(mitotic defect), 19.9%±4.8% for G1, 45.4%±4.4% for S/G2, and 24.7%±1.9% for No change. |
References [+] :
Andrés,
Role of A-type lamins in signaling, transcription, and chromatin organization.
2009, Pubmed
Andrés, Role of A-type lamins in signaling, transcription, and chromatin organization. 2009, Pubmed
Aureille, Nuclear envelope deformation controls cell cycle progression in response to mechanical force. 2019, Pubmed
Baarlink, Nuclear actin network assembly by formins regulates the SRF coactivator MAL. 2013, Pubmed
Baarlink, A transient pool of nuclear F-actin at mitotic exit controls chromatin organization. 2017, Pubmed
Belin, DNA damage induces nuclear actin filament assembly by Formin -2 and Spire-½ that promotes efficient DNA repair. [corrected]. 2015, Pubmed
Bell, Causes and consequences of nuclear envelope alterations in tumour progression. 2016, Pubmed
Bercht Pfleghaar, Gene-rich chromosomal regions are preferentially localized in the lamin B deficient nuclear blebs of atypical progeria cells. 2015, Pubmed
Bohnsack, A selective block of nuclear actin export stabilizes the giant nuclei of Xenopus oocytes. 2006, Pubmed , Xenbase
Bovellan, Cellular control of cortical actin nucleation. 2014, Pubmed
Bun, A disassembly-driven mechanism explains F-actin-mediated chromosome transport in starfish oocytes. 2018, Pubmed
Burke, The nuclear lamins: flexibility in function. 2013, Pubmed
Burkel, Versatile fluorescent probes for actin filaments based on the actin-binding domain of utrophin. 2007, Pubmed , Xenbase
Chatzifrangkeskou, RASSF1A is required for the maintenance of nuclear actin levels. 2019, Pubmed
Chen, Nucleoplasmin is a limiting component in the scaling of nuclear size with cytoplasmic volume. 2019, Pubmed , Xenbase
Dahl, Nuclear shape, mechanics, and mechanotransduction. 2008, Pubmed
Davidson, Actin on and around the Nucleus. 2021, Pubmed
Dechat, Nuclear lamins. 2010, Pubmed
Denais, Nuclear envelope rupture and repair during cancer cell migration. 2016, Pubmed
Diamond, Computerized image analysis of nuclear shape as a prognostic factor for prostatic cancer. 1982, Pubmed
Dittmer, The lamin protein family. 2011, Pubmed , Xenbase
Dubik, Lamin A/C: Function in Normal and Tumor Cells. 2020, Pubmed
DuBuc, In vivo imaging of Nematostella vectensis embryogenesis and late development using fluorescent probes. 2014, Pubmed
Field, Xenopus extract approaches to studying microtubule organization and signaling in cytokinesis. 2017, Pubmed , Xenbase
Footer, Direct measurement of force generation by actin filament polymerization using an optical trap. 2007, Pubmed
Gareiss, Emerin expression in early development of Xenopus laevis. 2005, Pubmed , Xenbase
Gerace, Nuclear lamina at the crossroads of the cytoplasm and nucleus. 2012, Pubmed
Goldman, Accumulation of mutant lamin A causes progressive changes in nuclear architecture in Hutchinson-Gilford progeria syndrome. 2004, Pubmed
Good, Preparation of Cellular Extracts from Xenopus Eggs and Embryos. 2018, Pubmed , Xenbase
Hahn, Quantitative analysis of cell cycle phase durations and PC12 differentiation using fluorescent biosensors. 2009, Pubmed
Hawryluk-Gara, Vertebrate Nup53 interacts with the nuclear lamina and is required for the assembly of a Nup93-containing complex. 2005, Pubmed , Xenbase
Hoffmann, The granulocyte nucleus and lamin B receptor: avoiding the ovoid. 2007, Pubmed
Hurst, Nuclear Actin and Actin-Binding Proteins in DNA Repair. 2019, Pubmed
Isogai, SMIFH2 has effects on Formins and p53 that perturb the cell cytoskeleton. 2015, Pubmed
Jacobsohn, Characterization of novel F-actin envelopes surrounding nuclei during cleavage of a polychaete worm. 1999, Pubmed
Jevtić, Sizing and shaping the nucleus: mechanisms and significance. 2014, Pubmed , Xenbase
Jevtić, Concentration-dependent Effects of Nuclear Lamins on Nuclear Size in Xenopus and Mammalian Cells. 2015, Pubmed , Xenbase
Kelpsch, Nuclear Actin: From Discovery to Function. 2018, Pubmed
Khatau, A perinuclear actin cap regulates nuclear shape. 2009, Pubmed
Kim, The multi-faceted role of the actin cap in cellular mechanosensation and mechanotransduction. 2013, Pubmed
Kim, Nuclear lamin A/C harnesses the perinuclear apical actin cables to protect nuclear morphology. 2017, Pubmed
Kita, Spindle-F-actin interactions in mitotic spindles in an intact vertebrate epithelium. 2019, Pubmed , Xenbase
Kovar, Insertional assembly of actin filament barbed ends in association with formins produces piconewton forces. 2004, Pubmed
Krauss, Nuclear actin and protein 4.1: essential interactions during nuclear assembly in vitro. 2003, Pubmed , Xenbase
Lamm, Nuclear F-actin counteracts nuclear deformation and promotes fork repair during replication stress. 2020, Pubmed
Lammerding, Lamins A and C but not lamin B1 regulate nuclear mechanics. 2006, Pubmed
Levy, Nuclear size is regulated by importin α and Ntf2 in Xenopus. 2010, Pubmed , Xenbase
Libotte, Lamin A/C-dependent localization of Nesprin-2, a giant scaffolder at the nuclear envelope. 2005, Pubmed
Ma, Synchronization of HeLa Cells. 2017, Pubmed
McDonald, Nucleoplasmic beta-actin exists in a dynamic equilibrium between low-mobility polymeric species and rapidly diffusing populations. 2006, Pubmed
Mishra, Visualizing Nuclear Pore Complexes in Xenopus Egg Extracts. 2022, Pubmed , Xenbase
Mori, An Arp2/3 nucleated F-actin shell fragments nuclear membranes at nuclear envelope breakdown in starfish oocytes. 2014, Pubmed
Murray, Cell cycle extracts. 1991, Pubmed
Newport, A major developmental transition in early Xenopus embryos: I. characterization and timing of cellular changes at the midblastula stage. 1982, Pubmed , Xenbase
Newport, A major developmental transition in early Xenopus embryos: II. Control of the onset of transcription. 1982, Pubmed , Xenbase
Nmezi, Concentric organization of A- and B-type lamins predicts their distinct roles in the spatial organization and stability of the nuclear lamina. 2019, Pubmed
Okuno, Zygotic Nuclear F-Actin Safeguards Embryonic Development. 2020, Pubmed
Parisis, Initiation of DNA replication requires actin dynamics and formin activity. 2017, Pubmed , Xenbase
Pelletier, Co-movement of astral microtubules, organelles and F-actin by dynein and actomyosin forces in frog egg cytoplasm. 2020, Pubmed , Xenbase
Peshkin, On the Relationship of Protein and mRNA Dynamics in Vertebrate Embryonic Development. 2015, Pubmed , Xenbase
Peter, Ectopic expression of prelamin A in early Xenopus embryos induces apoptosis. 2008, Pubmed , Xenbase
Procter, Cytoplasmic control of intranuclear polarity by human cytomegalovirus. 2020, Pubmed
Raab, ESCRT III repairs nuclear envelope ruptures during cell migration to limit DNA damage and cell death. 2016, Pubmed
Roeles, Actin-microtubule interplay coordinates spindle assembly in human oocytes. 2019, Pubmed
Sankaran, Knockdown of formin mDia2 alters lamin B1 levels and increases osteogenesis in stem cells. 2020, Pubmed
Sapra, Nonlinear mechanics of lamin filaments and the meshwork topology build an emergent nuclear lamina. 2020, Pubmed , Xenbase
Scaffidi, Lamin A-dependent nuclear defects in human aging. 2006, Pubmed
Schäpe, Influence of lamin A on the mechanical properties of amphibian oocyte nuclei measured by atomic force microscopy. 2009, Pubmed , Xenbase
Scheffler, The prophase oocyte nucleus is a homeostatic G-actin buffer. 2022, Pubmed
Serebryannyy, Nuclear actin: The new normal. 2020, Pubmed
Serebryannyy, Persistent nuclear actin filaments inhibit transcription by RNA polymerase II. 2016, Pubmed
Shimi, Dynamic interaction between BAF and emerin revealed by FRAP, FLIP, and FRET analyses in living HeLa cells. 2004, Pubmed
Siniossoglou, Lipins, lipids and nuclear envelope structure. 2009, Pubmed
Skinner, Nuclear morphologies: their diversity and functional relevance. 2017, Pubmed
Song, Roles of endothelial A-type lamins in migration of T cells on and under endothelial layers. 2016, Pubmed
Steele-Stallard, Modeling Skeletal Muscle Laminopathies Using Human Induced Pluripotent Stem Cells Carrying Pathogenic LMNA Mutations. 2018, Pubmed
Stephens, Chromatin's physical properties shape the nucleus and its functions. 2019, Pubmed
Stüven, Exportin 6: a novel nuclear export receptor that is specific for profilin.actin complexes. 2003, Pubmed
Sullivan, Loss of A-type lamin expression compromises nuclear envelope integrity leading to muscular dystrophy. 1999, Pubmed
Svitkina, Actin Cell Cortex: Structure and Molecular Organization. 2020, Pubmed
Tariq, Lamin A and microtubules collaborate to maintain nuclear morphology. 2017, Pubmed
Thomas, Engineering gene expression and protein synthesis by modulation of nuclear shape. 2002, Pubmed
Tojkander, Actin stress fibers--assembly, dynamics and biological roles. 2012, Pubmed
Walters, Shaping the nucleus: factors and forces. 2012, Pubmed
Wang, Chromatin assembly and transcriptional cross-talk in Xenopus laevis oocyte and egg extracts. 2016, Pubmed , Xenbase
Wang, GPCR-induced calcium transients trigger nuclear actin assembly for chromatin dynamics. 2019, Pubmed
Webster, Sizing up the nucleus: nuclear shape, size and nuclear-envelope assembly. 2009, Pubmed
Webster, Vesicle trafficking maintains nuclear shape in Saccharomyces cerevisiae during membrane proliferation. 2010, Pubmed
Wesolowska, Actin assembly ruptures the nuclear envelope by prying the lamina away from nuclear pores and nuclear membranes in starfish oocytes. 2020, Pubmed
Wilson, Lamin-binding Proteins. 2010, Pubmed
Wineland, Multiple Pools of Nuclear Actin. 2018, Pubmed
Worman, Nuclear lamins and laminopathies. 2012, Pubmed
Zahler, Nuclear actin in cancer biology. 2020, Pubmed
Zierhut, Nucleosomal regulation of chromatin composition and nuclear assembly revealed by histone depletion. 2014, Pubmed , Xenbase
Zink, Nuclear structure in cancer cells. 2004, Pubmed
