XB-ART-59163
Am J Hum Genet
2022 Jun 07;1097:1217-1241. doi: 10.1016/j.ajhg.2022.05.009.
Show Gene links
Show Anatomy links
Identification and functional evaluation of GRIA1 missense and truncation variants in individuals with ID: An emerging neurodevelopmental syndrome.
Ismail V, Zachariassen LG, Godwin A, Sahakian M, Ellard S, Stals KL, Baple E, Brown KT, Foulds N, Wheway G, Parker MO, Lyngby SM, Pedersen MG, Desir J, Bayat A, Musgaard M, Guille M, Kristensen AS, Baralle D.
???displayArticle.abstract???
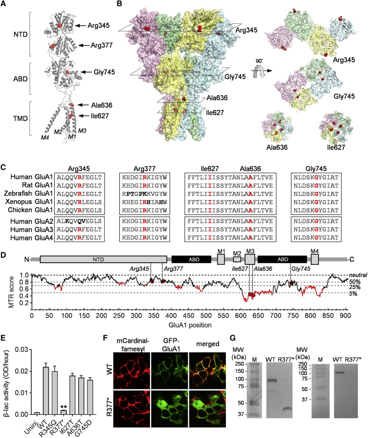
GRIA1 encodes the GluA1 subunit of α-amino-3-hydroxy-5-methyl-4-isoxazole propionate (AMPA) receptors, which are ligand-gated ion channels that act as excitatory receptors for the neurotransmitter L-glutamate (Glu). AMPA receptors (AMPARs) are homo- or heteromeric protein complexes with four subunits, each encoded by different genes, GRIA1 to GRIA4. Although GluA1-containing AMPARs have a crucial role in brain function, the human phenotype associated with deleterious GRIA1 sequence variants has not been established. Subjects with de novo missense and nonsense GRIA1 variants were identified through international collaboration. Detailed phenotypic and genetic assessments of the subjects were carried out and the pathogenicity of the variants was evaluated in vitro to characterize changes in AMPAR function and expression. In addition, two Xenopus gria1 CRISPR-Cas9 F0 models were established to characterize the in vivo consequences. Seven unrelated individuals with rare GRIA1 variants were identified. One individual carried a homozygous nonsense variant (p.Arg377Ter), and six had heterozygous missense variations (p.Arg345Gln, p.Ala636Thr, p.Ile627Thr, and p.Gly745Asp), of which the p.Ala636Thr variant was recurrent in three individuals. The cohort revealed subjects to have a recurrent neurodevelopmental disorder mostly affecting cognition and speech. Functional evaluation of major GluA1-containing AMPAR subtypes carrying the GRIA1 variant mutations showed that three of the four missense variants profoundly perturb receptor function. The homozygous stop-gain variant completely destroys the expression of GluA1-containing AMPARs. The Xenopus gria1 models show transient motor deficits, an intermittent seizure phenotype, and a significant impairment to working memory in mutants. These data support a developmental disorder caused by both heterozygous and homozygous variants in GRIA1 affecting AMPAR function.
???displayArticle.pubmedLink??? 35675825
???displayArticle.pmcLink??? PMC9300760
???displayArticle.link??? Am J Hum Genet
???displayArticle.grants??? [+]
RP-2016-07-011 Department of Health, 101480Z Wellcome Trust , BB/K019988/1 Biotechnology and Biological Sciences Research Council , MR/V012177/1 Medical Research Council
Species referenced: Xenopus tropicalis Xenopus laevis
Genes referenced: gria1 tyr
GO keywords: glutamate receptor activity
???displayArticle.disOnts??? epilepsy [+]
???attribute.lit??? ???displayArticles.show???
References [+] :
Adzhubei,
A method and server for predicting damaging missense mutations.
2010, Pubmed
Adzhubei, A method and server for predicting damaging missense mutations. 2010, Pubmed
Alkelai, Expansion of the GRIA2 phenotypic representation: a novel de novo loss of function mutation in a case with childhood onset schizophrenia. 2021, Pubmed
Allen, Unexplained early onset epileptic encephalopathy: Exome screening and phenotype expansion. 2016, Pubmed
Ang, Absent sleep EEG spindle activity in GluA1 (Gria1) knockout mice: relevance to neuropsychiatric disorders. 2018, Pubmed
Armstrong, Mechanisms for activation and antagonism of an AMPA-sensitive glutamate receptor: crystal structures of the GluR2 ligand binding core. 2000, Pubmed
Bannerman, A comparison of GluR-A-deficient and wild-type mice on a test battery assessing sensorimotor, affective, and cognitive behaviors. 2004, Pubmed
Barbosa, Opposite Modulation of RAC1 by Mutations in TRIO Is Associated with Distinct, Domain-Specific Neurodevelopmental Disorders. 2020, Pubmed , Xenbase
Barkus, Do GluA1 knockout mice exhibit behavioral abnormalities relevant to the negative or cognitive symptoms of schizophrenia and schizoaffective disorder? 2012, Pubmed
Bell, A neuroprotective role for polyamines in a Xenopus tadpole model of epilepsy. 2011, Pubmed , Xenbase
Blackiston, Ectopic eyes outside the head in Xenopus tadpoles provide sensory data for light-mediated learning. 2013, Pubmed , Xenbase
Blackiston, Aversive training methods in Xenopus laevis: general principles. 2012, Pubmed , Xenbase
Bliss, Expression of NMDA receptor-dependent LTP in the hippocampus: bridging the divide. 2013, Pubmed
Brosnan-Watters, Acute behavioral effects of MK-801 in the mouse. 1996, Pubmed
Chelly, Monogenic causes of X-linked mental retardation. 2001, Pubmed
Chen, Structure and mechanism of AMPA receptor - auxiliary protein complexes. 2019, Pubmed
Chen, Activation and Desensitization Mechanism of AMPA Receptor-TARP Complex by Cryo-EM. 2017, Pubmed
Chérot, Using medical exome sequencing to identify the causes of neurodevelopmental disorders: Experience of 2 clinical units and 216 patients. 2018, Pubmed
Chourbaji, AMPA receptor subunit 1 (GluR-A) knockout mice model the glutamate hypothesis of depression. 2008, Pubmed
Cleal, The Free-movement pattern Y-maze: A cross-species measure of working memory and executive function. 2021, Pubmed
Davies, A point mutation in the ion conduction pore of AMPA receptor GRIA3 causes dramatically perturbed sleep patterns as well as intellectual disability. 2017, Pubmed
DeLay, Tissue-Specific Gene Inactivation in Xenopus laevis: Knockout of lhx1 in the Kidney with CRISPR/Cas9. 2018, Pubmed , Xenbase
de Ligt, Diagnostic exome sequencing in persons with severe intellectual disability. 2012, Pubmed
Deniz, CRISPR/Cas9 F0 Screening of Congenital Heart Disease Genes in Xenopus tropicalis. 2018, Pubmed , Xenbase
Dürr, Structure and dynamics of AMPA receptor GluA2 in resting, pre-open, and desensitized states. 2014, Pubmed
Faul, G*Power 3: a flexible statistical power analysis program for the social, behavioral, and biomedical sciences. 2007, Pubmed
Fitzgerald, Does gene deletion of AMPA GluA1 phenocopy features of schizoaffective disorder? 2010, Pubmed
Fontana, Zebrafish (Danio rerio) behavioral laterality predicts increased short-term avoidance memory but not stress-reactivity responses. 2019, Pubmed
Fontana, The effects of two stressors on working memory and cognitive flexibility in zebrafish (Danio rerio): The protective role of D1/D5 agonist on stress responses. 2021, Pubmed
Ge, GluA1-homomeric AMPA receptor in synaptic plasticity and neurological diseases. 2021, Pubmed
Geisheker, Hotspots of missense mutation identify neurodevelopmental disorder genes and functional domains. 2017, Pubmed
Greger, Structural and Functional Architecture of AMPA-Type Glutamate Receptors and Their Auxiliary Proteins. 2017, Pubmed
Greger, RNA editing at arg607 controls AMPA receptor exit from the endoplasmic reticulum. 2002, Pubmed
Guo, Genome sequencing identifies multiple deleterious variants in autism patients with more severe phenotypes. 2019, Pubmed
Hamdan, Excess of de novo deleterious mutations in genes associated with glutamatergic systems in nonsyndromic intellectual disability. 2011, Pubmed
Hänzi, Wall following in Xenopus laevis is barrier-driven. 2018, Pubmed , Xenbase
Hayashi, Driving AMPA receptors into synapses by LTP and CaMKII: requirement for GluR1 and PDZ domain interaction. 2000, Pubmed
Herguedas, Receptor heteromeric assembly-how it works and why it matters: the case of ionotropic glutamate receptors. 2013, Pubmed
Herguedas, Structure and organization of heteromeric AMPA-type glutamate receptors. 2016, Pubmed
Hewapathirane, In vivo imaging of seizure activity in a novel developmental seizure model. 2008, Pubmed , Xenbase
Hollmann, Cloned glutamate receptors. 1994, Pubmed
Horning, Regulation of AMPA receptor gating by ligand binding core dimers. 2004, Pubmed
Huganir, AMPARs and synaptic plasticity: the last 25 years. 2013, Pubmed
Hwang, Xenopus: Driving the Discovery of Novel Genes in Patient Disease and Their Underlying Pathological Mechanisms Relevant for Organogenesis. 2019, Pubmed , Xenbase
Iossifov, The contribution of de novo coding mutations to autism spectrum disorder. 2014, Pubmed
Jackson, The expanding social network of ionotropic glutamate receptors: TARPs and other transmembrane auxiliary subunits. 2011, Pubmed
Joshi, A vertical flow chamber for Xenopus oocyte electrophysiology and automated drug screening. 2004, Pubmed , Xenbase
Kamalova, AMPA receptor structure and auxiliary subunits. 2021, Pubmed
Karimi, Xenbase: a genomic, epigenomic and transcriptomic model organism database. 2018, Pubmed , Xenbase
Kariminejad, Homozygous Null TBX4 Mutations Lead to Posterior Amelia with Pelvic and Pulmonary Hypoplasia. 2019, Pubmed , Xenbase
Kaufman, The genetic basis of non-syndromic intellectual disability: a review. 2010, Pubmed
Klein, Effects of the lurcher mutation on GluR1 desensitization and activation kinetics. 2004, Pubmed
Kohda, Mutation of a glutamate receptor motif reveals its role in gating and delta2 receptor channel properties. 2000, Pubmed
Koire, A method to delineate de novo missense variants across pathways prioritizes genes linked to autism. 2021, Pubmed
Körber, The transmembrane AMPA receptor regulatory protein gamma 4 is a more effective modulator of AMPA receptor function than stargazin (gamma 2). 2007, Pubmed
Kott, Electrophysiological properties of AMPA receptors are differentially modulated depending on the associated member of the TARP family. 2007, Pubmed , Xenbase
Kott, Comparative analysis of the pharmacology of GluR1 in complex with transmembrane AMPA receptor regulatory proteins gamma2, gamma3, gamma4, and gamma8. 2009, Pubmed , Xenbase
Kristensen, Mechanism of Ca2+/calmodulin-dependent kinase II regulation of AMPA receptor gating. 2011, Pubmed
Lam, A novel assay for measurement of membrane-protein surface expression using a β-lactamase. 2013, Pubmed
Landrum, ClinVar: improving access to variant interpretations and supporting evidence. 2018, Pubmed
Leonard, The epidemiology of mental retardation: challenges and opportunities in the new millennium. 2002, Pubmed
Li, De novo GRIN variants in NMDA receptor M2 channel pore-forming loop are associated with neurological diseases. 2019, Pubmed , Xenbase
Lopez, Schooling in Xenopus laevis Tadpoles as a Way to Assess Their Neural Development. 2021, Pubmed , Xenbase
Lu, Three-dimensional structure of human γ-secretase. 2014, Pubmed
Macken, Biallelic variants in COPB1 cause a novel, severe intellectual disability syndrome with cataracts and variable microcephaly. 2021, Pubmed , Xenbase
Malinow, AMPA receptor trafficking and synaptic plasticity. 2002, Pubmed
Mansour, Optimization of the cryopreservation of African clawed frog (Xenopus laevis) sperm. 2009, Pubmed , Xenbase
Martin, De Novo Variants in GRIA4 Lead to Intellectual Disability with or without Seizures and Gait Abnormalities. 2017, Pubmed
Mayer, Mechanisms for ligand binding to GluR0 ion channels: crystal structures of the glutamate and serine complexes and a closed apo state. 2001, Pubmed
Moreno-Mateos, CRISPRscan: designing highly efficient sgRNAs for CRISPR-Cas9 targeting in vivo. 2015, Pubmed , Xenbase
Moriya, Preference for background color of the Xenopus laevis tadpole. 1996, Pubmed , Xenbase
Naert, CRISPR/Cas9 mediated knockout of rb1 and rbl1 leads to rapid and penetrant retinoblastoma development in Xenopus tropicalis. 2016, Pubmed , Xenbase
Naert, CRISPR/Cas9 disease models in zebrafish and Xenopus: The genetic renaissance of fish and frogs. 2018, Pubmed , Xenbase
Nakayama, Cas9-based genome editing in Xenopus tropicalis. 2014, Pubmed , Xenbase
Ng, SIFT: Predicting amino acid changes that affect protein function. 2003, Pubmed
Philips, X-exome sequencing in Finnish families with intellectual disability--four novel mutations and two novel syndromic phenotypes. 2014, Pubmed
Plested, Determinants of the sensitivity of AMPA receptors to xenon. 2004, Pubmed , Xenbase
Poulsen, Evaluation of PhTX-74 as subtype-selective inhibitor of GluA2-containing AMPA receptors. 2014, Pubmed , Xenbase
Pratt, Modeling human neurodevelopmental disorders in the Xenopus tadpole: from mechanisms to therapeutic targets. 2013, Pubmed , Xenbase
Priel, Stargazin reduces desensitization and slows deactivation of the AMPA-type glutamate receptors. 2005, Pubmed , Xenbase
Procaccini, Excessive novelty-induced c-Fos expression and altered neurogenesis in the hippocampus of GluA1 knockout mice. 2011, Pubmed
Reisel, Spatial memory dissociations in mice lacking GluR1. 2002, Pubmed
Rentzsch, CADD: predicting the deleteriousness of variants throughout the human genome. 2019, Pubmed
Richards, Standards and guidelines for the interpretation of sequence variants: a joint consensus recommendation of the American College of Medical Genetics and Genomics and the Association for Molecular Pathology. 2015, Pubmed
Robert, Subunit interactions and AMPA receptor desensitization. 2001, Pubmed
Roberts, Simple mechanisms organise orientation of escape swimming in embryos and hatchling tadpoles of Xenopus laevis. 2000, Pubmed , Xenbase
Ropers, Genetics of early onset cognitive impairment. 2010, Pubmed
Sager, Functional modulation of AMPA receptors by transmembrane AMPA receptor regulatory proteins. 2009, Pubmed
Salpietro, AMPA receptor GluA2 subunit defects are a cause of neurodevelopmental disorders. 2019, Pubmed
Sanderson, Enhanced long-term and impaired short-term spatial memory in GluA1 AMPA receptor subunit knockout mice: evidence for a dual-process memory model. 2009, Pubmed
Sanderson, Deletion of the GluA1 AMPA receptor subunit alters the expression of short-term memory. 2011, Pubmed
Sargent, Cryopreservation of sperm of Xenopus laevis and Xenopus tropicalis. 2005, Pubmed , Xenbase
Schmid, A domain linking the AMPA receptor agonist binding site to the ion pore controls gating and causes lurcher properties when mutated. 2007, Pubmed , Xenbase
Schmitt, A within-subjects, within-task demonstration of intact spatial reference memory and impaired spatial working memory in glutamate receptor-A-deficient mice. 2003, Pubmed
Schwenk, Regional diversity and developmental dynamics of the AMPA-receptor proteome in the mammalian brain. 2014, Pubmed
Schwenk, High-resolution proteomics unravel architecture and molecular diversity of native AMPA receptor complexes. 2012, Pubmed , Xenbase
Sega, De novo pathogenic variants in neuronal differentiation factor 2 (NEUROD2) cause a form of early infantile epileptic encephalopathy. 2019, Pubmed , Xenbase
Shapiro, N-methyl-D-aspartate receptor antagonist MK-801 and spatial memory representation: working memory is impaired in an unfamiliar environment but not in a familiar environment. 1992, Pubmed
Shelley, TARP-associated AMPA receptors display an increased maximum channel conductance and multiple kinetically distinct open states. 2012, Pubmed
Shen, Predictable and precise template-free CRISPR editing of pathogenic variants. 2018, Pubmed
Sheridan, Risk factors for congenital anomaly in a multiethnic birth cohort: an analysis of the Born in Bradford study. 2013, Pubmed
Sobreira, GeneMatcher: a matching tool for connecting investigators with an interest in the same gene. 2015, Pubmed
Sommer, Flip and flop: a cell-specific functional switch in glutamate-operated channels of the CNS. 1990, Pubmed
Soto, Molecular mechanisms contributing to TARP regulation of channel conductance and polyamine block of calcium-permeable AMPA receptors. 2014, Pubmed
Stenum-Berg, Mutational Analysis and Modeling of Negative Allosteric Modulator Binding Sites in AMPA Receptors. 2019, Pubmed , Xenbase
Sun, Mechanism of glutamate receptor desensitization. 2002, Pubmed
Sun, X-linked neonatal-onset epileptic encephalopathy associated with a gain-of-function variant p.R660T in GRIA3. 2021, Pubmed
Swanger, Mechanistic Insight into NMDA Receptor Dysregulation by Rare Variants in the GluN2A and GluN2B Agonist Binding Domains. 2016, Pubmed
Swanson, Single-channel properties of recombinant AMPA receptors depend on RNA editing, splice variation, and subunit composition. 1997, Pubmed
Taverna, The Lurcher mutation of an alpha-amino-3-hydroxy-5-methyl- 4-isoxazolepropionic acid receptor subunit enhances potency of glutamate and converts an antagonist to an agonist. 2000, Pubmed
Tomita, Stargazin modulates AMPA receptor gating and trafficking by distinct domains. 2005, Pubmed , Xenbase
Traynelis, Glutamate receptor ion channels: structure, regulation, and function. 2010, Pubmed
Traynelis, Optimizing genomic medicine in epilepsy through a gene-customized approach to missense variant interpretation. 2017, Pubmed
Trivisano, GRIA3 missense mutation is cause of an x-linked developmental and epileptic encephalopathy. 2020, Pubmed
Truszkowski, Fragile X mental retardation protein knockdown in the developing Xenopus tadpole optic tectum results in enhanced feedforward inhibition and behavioral deficits. 2016, Pubmed , Xenbase
Turner, Genome Sequencing of Autism-Affected Families Reveals Disruption of Putative Noncoding Regulatory DNA. 2016, Pubmed
Turner, Sex-Based Analysis of De Novo Variants in Neurodevelopmental Disorders. 2019, Pubmed
Twomey, Channel opening and gating mechanism in AMPA-subtype glutamate receptors. 2017, Pubmed
Twomey, Structural Bases of Desensitization in AMPA Receptor-Auxiliary Subunit Complexes. 2017, Pubmed
Twomey, Structural Mechanisms of Gating in Ionotropic Glutamate Receptors. 2018, Pubmed
Untergasser, Primer3--new capabilities and interfaces. 2012, Pubmed
Vekovischeva, Morphine-induced dependence and sensitization are altered in mice deficient in AMPA-type glutamate receptor-A subunits. 2001, Pubmed
Viczian, A simple behavioral assay for testing visual function in Xenopus laevis. 2014, Pubmed , Xenbase
Videlier, Sexual differences in exploration behavior in Xenopus tropicalis? 2015, Pubmed , Xenbase
Wiedholz, Mice lacking the AMPA GluR1 receptor exhibit striatal hyperdopaminergia and 'schizophrenia-related' behaviors. 2008, Pubmed
Wu, Mutations in ionotropic AMPA receptor 3 alter channel properties and are associated with moderate cognitive impairment in humans. 2007, Pubmed
Yuan, Ionotropic GABA and Glutamate Receptor Mutations and Human Neurologic Diseases. 2015, Pubmed
Zamanillo, Importance of AMPA receptors for hippocampal synaptic plasticity but not for spatial learning. 1999, Pubmed
Zuo, Neurodegeneration in Lurcher mice caused by mutation in delta2 glutamate receptor gene. 1997, Pubmed , Xenbase
