XB-ART-59191
J Biol Chem
2022 Aug 01;2988:102225. doi: 10.1016/j.jbc.2022.102225.
Show Gene links
Show Anatomy links
Metalloprotease ADAM9 cleaves ephrin-B ligands and differentially regulates Wnt and mTOR signaling downstream of Akt kinase in colorectal cancer cells.
Chandrasekera P, Perfetto M, Lu C, Zhuo M, Bahudhanapati H, Li J, Chen WC, Kulkarni P, Christian L, Liu J, Yien YY, Yu C, Wei S.
???displayArticle.abstract???
Ephrin-B signaling has been implicated in many normal and pathological processes, including neural crest development and tumor metastasis. We showed previously that proteolysis of ephrin-B ligands by the disintegrin metalloprotease ADAM13 is necessary for canonical Wnt signal activation and neural crest induction in Xenopus, but it was unclear if these mechanisms are conserved in mammals. Here, we report that mammalian ADAM9 cleaves ephrin-B1 and ephrin-B2 and can substitute for Xenopus ADAM13 to induce the neural crest. We found that ADAM9 expression is elevated in human colorectal cancer (CRC) tissues and that knockdown (KD) of ADAM9 inhibits the migration and invasion of SW620 and HCT116 CRC cells by reducing the activity of Akt kinase, which is antagonized by ephrin-Bs. Akt is a signaling node that activates multiple downstream pathways, including the Wnt and mTOR pathways, both of which can promote CRC cell migration/invasion. Surprisingly, we also found that KD of ADAM9 downregulates Wnt signaling but has negligible effects on mTOR signaling in SW620 cells; in contrast, mTOR activity is suppressed while Wnt signaling remains unaffected by ADAM9 KD in HCT116 cells. These results suggest that mammalian ADAM9 cleaves ephrin-Bs to derepress Akt and promote CRC migration and invasion; however, the signaling pathways downstream of Akt are differentially regulated by ADAM9 in different CRC cell lines, reflecting the heterogeneity of CRC cells in responding to manipulations of upstream Akt regulators.
???displayArticle.pubmedLink??? 35780836
???displayArticle.pmcLink??? PMC9358476
???displayArticle.link??? J Biol Chem
???displayArticle.grants??? [+]
R01 GM114105 NIGMS NIH HHS , R01 DE029802 NIDCR NIH HHS, R35 GM133560 NIGMS NIH HHS , U54 GM104941 NIGMS NIH HHS , P20 GM104316 NIGMS NIH HHS
Genes referenced: adam13 adam28.2 adam9 calr ephb3 mtor myc ptpa rps6kb1 snai2
GO keywords: ephrin receptor activity [+]
???displayArticle.antibodies??? Adam9 Ab1 Akt1 Ab10 Ctnnb1 Ab21 Ctnnb1 Ab22 HA Ab30 Myc Ab16 Rps6kb1 Ab1 Rps6kb1 Ab2
???displayArticle.disOnts??? colorectal cancer
???attribute.lit??? ???displayArticles.show???
|
|
Figure 1. ADAM9 cleaves ephrin-B1 and -B2 and can substitute for Xenopus ADAM13 in neural crest induction. A and B, HEK293T cells were transfected with plasmids encoding N-terminally HA-tagged ephrin-B1 (A) or -B2 (B) and C-terminally myc-tagged WT ADAM9 or the E348A mutant, and Western blotting was carried out using the indicated antibodies. Arrowheads point to the shed ectodomain of ephrin-Bs. C and D, HCT116 cells were transfected with the indicated siRNA, and RT-qPCR (C) and Western blotting (D) were carried out for ADAM9 mRNA and protein, respectively. Unpaired t tests were performed for log2FC of mRNA levels obtained for three biological replicates in (C), and error bars represent SEM. E-G, HCT116 (E and G) or SW620 (F) cells were transfected with the indicated siRNA and plasmid, and Western blotting was carried out using an anti-HA (E and F) or phospho-EphB3 (G) antibody. H, two-cell stage Xenopus tropicalis embryos were injected in one blastomere with the indicated MO and mRNA, allowed to develop to stage â¼12.5, and processed for in situ hybridization for snai2. Ï2 test was performed for the percentage of normal embryos (n indicates total number of embryos examined). Red asterisks denote the injected side, and arrow indicates the expansion of snai2 expression domain. The scale bar represents 250 μm. CL, cell lysates; CM, conditioned media; CT, control; FC, fold change; M, mature form; P, pro-form (same below). ADAM, A Disintegrin and Metalloprotease; RT-qPCR, quantitative RT-PCR; MO, morpholino. |
|
|
Figure 2. ADAM9 mRNA is upregulated in human CRC samples and promotes CRC cell migration and invasion in vitro. A, comparison of ADAM9 transcripts in CRC tissues (T) with matched adjacent normal tissues (N) from individual patients, as measured by RT-qPCR analyses (left). Results of 48 samples are summarized on the right, and Wilcoxon matched-pairs signed rank test was performed. B and C, SW620 or HCT116 cells were transfected with the indicated siRNA, and transwell migration (B) and invasion (C) assays were carried out as described in Experimental procedures. Results of three biological replicates for each treatment are summarized on the right, and unpaired t test was performed. Error bars represent SD. The scale bars represent 100 μm. ADAM, A Disintegrin and Metalloprotease; CRC, colorectal cancer; RT-qPCR, quantitative RT-PCR. |
|
|
Figure 3. KD of ADAM9 inhibits Wnt activity in HEK293T and SW620 but not HCT116 cells. Cells were transfected with the indicated siRNA and plasmid. A-C, TOP/FOPFLASH luciferase reporter assays were carried out in triplicate with the indicated cell lines, and unpaired t tests were performed to compare Wnt activity. Error bars represent SD. D and E, Western blotting was carried out for cell lysates with the antibodies for total and active β-catenin, as indicated, in SW620 (D) or HCT116 (E) cells. Western blotting was repeated in triplicate to confirm the effects of ADAM9 KD on active β-catenin (see Fig. S3 for images of blots); unpaired t tests were performed for log2FC of protein levels and summarized in graphs (error bars represent SEM). ADAM, A Disintegrin and Metalloprotease; KD, knockdown. |
|
|
Figure 4. KD of ADAM9 inhibits Akt activity but differentially affects mTOR signaling in HCT116 and SW620 cells. A-C, HCT116 cells were transfected with control or AD9-1 siRNA, and RT-qPCR was carried out for the indicated genes in three biological replicates. D and E, Western blotting was carried out for cell lysates with the antibodies for the indicated proteins in HCT116 (D) or SW620 (E) cells transfected with control or AD9-1 siRNA. Western blotting was repeated in triplicate to confirm the effects of ADAM9 KD on phospho-S6K and phosphor-Ser473 Akt (see Fig. S4 for images of blots); unpaired t tests were performed for log2FC of protein levels and summarized in graphs (error bars represent SEM). ADAM, A Disintegrin and Metalloprotease; KD, knockdown; RT-qPCR, quantitative RT-PCR. |
|
|
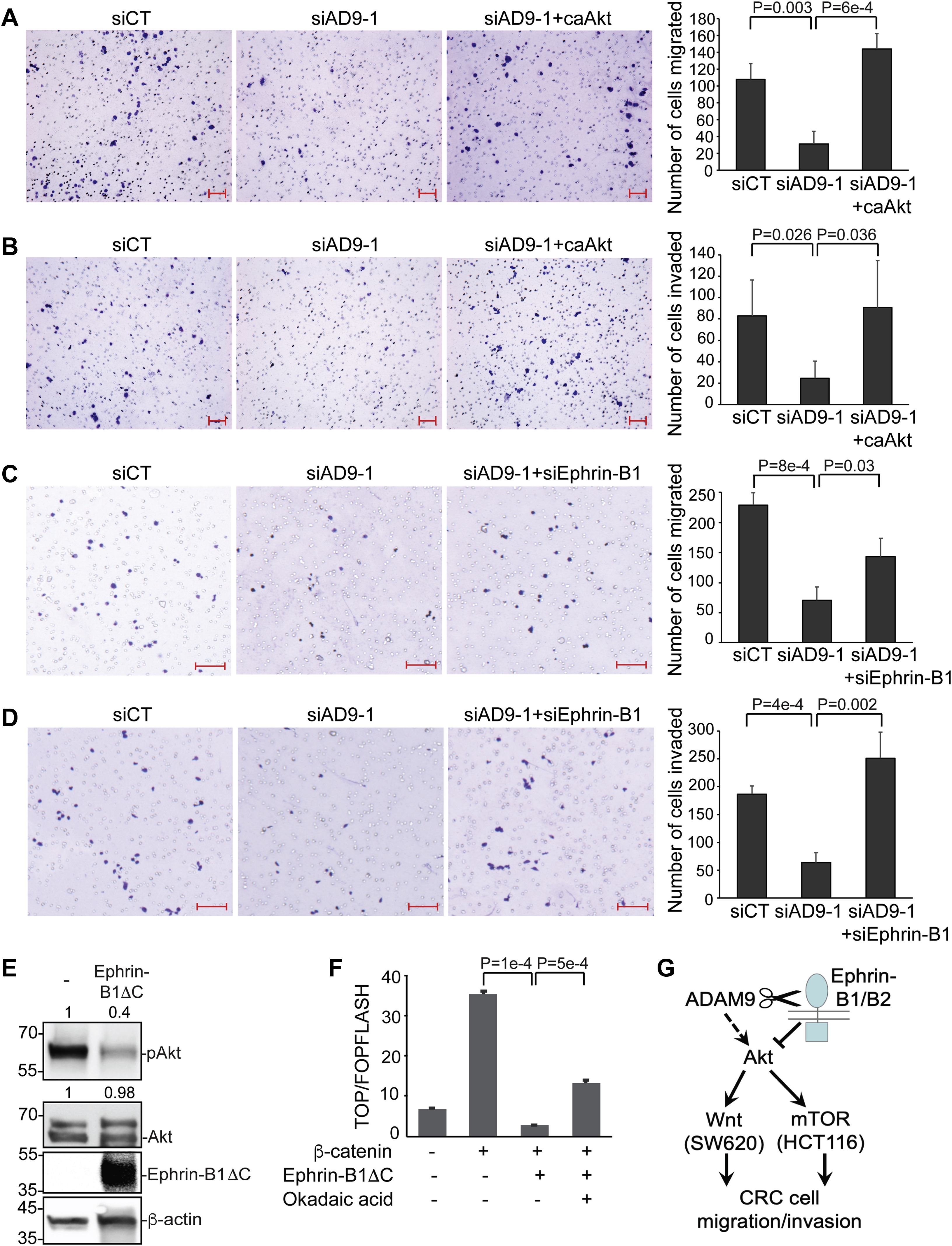
Figure 5. ADAM9 activates Akt, possibly via the ephrin-BâPP2A axis, to promote CRC cell migration and invasion. A-D, SW620 cells were transfected with the indicated siRNA and plasmid, and transwell migration (A and C) and invasion (B and D) assays were performed in triplicate. E, HCT116 cells were transfected with empty vector or a plasmid encoding HA-tagged ephrin-B1ÎC, and Western blotting was carried out using the indicated antibodies (anti-HA for ephrin-B1ÎC). F, HEK293T cells were transfected with the indicated plasmids and treated with 1 μM okadaic acid, and TOP/FOPFLASH assays were carried out for cell lysates obtained for three biological replicates. G, a model for ADAM9 function in CRC migration and invasion. Unpaired t tests were performed in A-D and F; error bars represent SD. The scale bars represent 100 μm. ADAM, A Disintegrin and Metalloprotease; CRC, colorectal cancer; PP2A, protein phosphatase 2A. |
|
|
Figure S1 Transfection of HCT116 cells with siAD9-2 inhibits ephrin-B1 shedding. HCT116 cells were transfected with a plasmid encoding N-terminally HA-tagged ephrin-B1 with siControl (CT) or siAD9-2, and western blotting was carried out for conditioned media (CM) or cell lysates (CL) using an anti-HA antibody. |
|
|
Figure S2 Transfection of SW620 and HCT116 cells with siAD9-2 inhibits migration and invasion. SW620 or HCT116 cells were transfected with the indicated siRNA, and transwell migration (A) and invasion (B) assays were carried out as described in Experimental procedures. Results of 3 biological replicates for each treatment are summarized on the right, and unpaired t test was performed. Error bars represent standard deviation. Scale bars, 100 μm. |
|
|
Figure S3 KD of ADAM9 reduces active b-catenin in SW620 but not HCT116 cells. SW620 (A) and HCT116 (B) cells were transfected with the indicated siRNA, and western blotting was performed for cell lysates using the indicated antibodies. Experiments were carried out in triplicate, and statistics are presented in Fig. 3D and E, respectively. |
|
|
Figure S4 Effects of ADAM9 KD on phospho-S6K and phospho-Ser473 Akt in HCT116 and SW620 cells. HCT116 (A and B) and SW620 (C and D) cells were transfected with the indicated siRNA, and western blotting was performed for cell lysates using the indicated antibodies. Experiments were carried out in triplicate, and statistics are presented in Fig. 4D and E, respectively. |
|
|
Figure S5 Transfection of HCT116 cells with either siAD9-1 or siAD9-2 inhibits Akt activity. HCT116 cells were transfected with the indicated siRNA, and western blotting was carried out for cell lysates using the indicated antibodies. |
|
|
Figure S6 Overexpression of ADAM9 in HCT116 cells leads to increased migration and invasion, which can be blocked by Akt inhibition. HCT116 cells were transfected with empty pCS2+ vector (Mock) or pCS2+:Adam9, and treated with DMSO (vehicle control) or 12.5 nM of the selective Akt inhibitor MK-2206. Transwell migration (A) and invasion (B) assays were carried out. Results of 3 biological replicates for each treatment are summarized on the right, and unpaired t test was performed. Error bars represent standard deviation. Scale bars, 100 μm. |
|
|
Figure S7 The ephrin-B1 siRNAs effectively reduce ephrin-B1 mRNA in SW620 cells. SW620 cells were transfected with the indicated siRNAs, and RT-qPCR was carried out for ephrin-B1 mRNA. Unpaired t tests were performed for log2FC of mRNA levels obtained for 3 biological replicates, and error bars represent standard error of the mean (SEM). |
|
|
Figure S8 Overexpression of ephrin-B1DC in SW620 cells inhibits Akt activity. SW620 cells were transfected with an empty vector or a plasmid encoding HA-tagged ephrin-B1DC, and western blotting was carried out for cell lysates using the indicated antibodies (anti-HA for ephrin-B1DC). |
|
|
Figure S9 Overexpression of EphB1DK in SW620 cells enhances Akt and Wnt activities. SW620 cells were transfected with an empty vector or a plasmid encoding HA-tagged EphB1DK, and western blotting (A) or TOP/FOPFLASH luciferase activity assay (B) was carried out for cell lysates. Cells transfected with a plasmid encoding caAkt were used as a positive control in A. Unpaired t test was performed to compare Wnt activity in B, and error bars represent standard deviation. |
|
|
Figure 1. ADAM9 cleaves ephrin-B1 and -B2 and can substitute for Xenopus ADAM13 in neural crest induction.A and B, HEK293T cells were transfected with plasmids encoding N-terminally HA-tagged ephrin-B1 (A) or -B2 (B) and C-terminally myc-tagged WT ADAM9 or the E348A mutant, and Western blotting was carried out using the indicated antibodies. Arrowheads point to the shed ectodomain of ephrin-Bs. C and D, HCT116 cells were transfected with the indicated siRNA, and RT-qPCR (C) and Western blotting (D) were carried out for ADAM9 mRNA and protein, respectively. Unpaired t tests were performed for log2FC of mRNA levels obtained for three biological replicates in (C), and error bars represent SEM. E-G, HCT116 (E and G) or SW620 (F) cells were transfected with the indicated siRNA and plasmid, and Western blotting was carried out using an anti-HA (E and F) or phospho-EphB3 (G) antibody. H, two-cell stage Xenopus tropicalis embryos were injected in one blastomere with the indicated MO and mRNA, allowed to develop to stage ∼12.5, and processed for in situ hybridization for snai2. χ2 test was performed for the percentage of normal embryos (n indicates total number of embryos examined). Red asterisks denote the injected side, and arrow indicates the expansion of snai2 expression domain. The scale bar represents 250 μm. CL, cell lysates; CM, conditioned media; CT, control; FC, fold change; M, mature form; P, pro-form (same below). ADAM, A Disintegrin and Metalloprotease; RT-qPCR, quantitative RT-PCR; MO, morpholino. |
|
|
Figure 2. ADAM9 mRNA is upregulated in human CRC samples and promotes CRC cell migration and invasion in vitro.A, comparison of ADAM9 transcripts in CRC tissues (T) with matched adjacent normal tissues (N) from individual patients, as measured by RT-qPCR analyses (left). Results of 48 samples are summarized on the right, and Wilcoxon matched-pairs signed rank test was performed. B and C, SW620 or HCT116 cells were transfected with the indicated siRNA, and transwell migration (B) and invasion (C) assays were carried out as described in Experimental procedures. Results of three biological replicates for each treatment are summarized on the right, and unpaired t test was performed. Error bars represent SD. The scale bars represent 100 μm. ADAM, A Disintegrin and Metalloprotease; CRC, colorectal cancer; RT-qPCR, quantitative RT-PCR. |
|
|
Figure 3. KD of ADAM9 inhibits Wnt activity in HEK293T and SW620 but not HCT116 cells. Cells were transfected with the indicated siRNA and plasmid. A-C, TOP/FOPFLASH luciferase reporter assays were carried out in triplicate with the indicated cell lines, and unpaired t tests were performed to compare Wnt activity. Error bars represent SD. D and E, Western blotting was carried out for cell lysates with the antibodies for total and active β-catenin, as indicated, in SW620 (D) or HCT116 (E) cells. Western blotting was repeated in triplicate to confirm the effects of ADAM9 KD on active β-catenin (see Fig. S3 for images of blots); unpaired t tests were performed for log2FC of protein levels and summarized in graphs (error bars represent SEM). ADAM, A Disintegrin and Metalloprotease; KD, knockdown. |
|
|
Figure 4. KD of ADAM9 inhibits Akt activity but differentially affects mTOR signaling in HCT116 and SW620 cells.A-C, HCT116 cells were transfected with control or AD9-1 siRNA, and RT-qPCR was carried out for the indicated genes in three biological replicates. D and E, Western blotting was carried out for cell lysates with the antibodies for the indicated proteins in HCT116 (D) or SW620 (E) cells transfected with control or AD9-1 siRNA. Western blotting was repeated in triplicate to confirm the effects of ADAM9 KD on phospho-S6K and phosphor-Ser473 Akt (see Fig. S4 for images of blots); unpaired t tests were performed for log2FC of protein levels and summarized in graphs (error bars represent SEM). ADAM, A Disintegrin and Metalloprotease; KD, knockdown; RT-qPCR, quantitative RT-PCR. |
|
|
Figure 5. ADAM9 activates Akt, possibly via the ephrin-B–PP2A axis, to promote CRC cell migration and invasion.A-D, SW620 cells were transfected with the indicated siRNA and plasmid, and transwell migration (A and C) and invasion (B and D) assays were performed in triplicate. E, HCT116 cells were transfected with empty vector or a plasmid encoding HA-tagged ephrin-B1ΔC, and Western blotting was carried out using the indicated antibodies (anti-HA for ephrin-B1ΔC). F, HEK293T cells were transfected with the indicated plasmids and treated with 1 μM okadaic acid, and TOP/FOPFLASH assays were carried out for cell lysates obtained for three biological replicates. G, a model for ADAM9 function in CRC migration and invasion. Unpaired t tests were performed in A-D and F; error bars represent SD. The scale bars represent 100 μm. ADAM, A Disintegrin and Metalloprotease; CRC, colorectal cancer; PP2A, protein phosphatase 2A. |
References [+] :
Ahmed,
Epigenetic and genetic features of 24 colon cancer cell lines.
2013, Pubmed
Ahmed, Epigenetic and genetic features of 24 colon cancer cell lines. 2013, Pubmed
Anderson, Caught in the Akt: regulation of Wnt signaling in the intestine. 2010, Pubmed
Anderton, The Role of the Eph Receptor Family in Tumorigenesis. 2021, Pubmed
Atapattu, The role of proteases in regulating Eph/ephrin signaling. 2014, Pubmed
Barriga, Animal models for studying neural crest development: is the mouse different? 2015, Pubmed , Xenbase
Batlle, EphB receptor activity suppresses colorectal cancer progression. 2005, Pubmed
Betters, Early specification and development of rabbit neural crest cells. 2018, Pubmed , Xenbase
Brandt, mTORC1 Inactivation Promotes Colitis-Induced Colorectal Cancer but Protects from APC Loss-Dependent Tumorigenesis. 2018, Pubmed
Brantley-Sieders, Clinical relevance of Ephs and ephrins in cancer: lessons from breast, colorectal, and lung cancer profiling. 2012, Pubmed
Brown, Maximising the potential of AKT inhibitors as anti-cancer treatments. 2017, Pubmed
Cancer Genome Atlas Network, Comprehensive molecular characterization of human colon and rectal cancer. 2012, Pubmed
Chan, Targeted inactivation of CTNNB1 reveals unexpected effects of beta-catenin mutation. 2002, Pubmed
Chou, An Overview of ADAM9: Structure, Activation, and Regulation in Human Diseases. 2020, Pubmed
Cross, Inhibition of glycogen synthase kinase-3 by insulin mediated by protein kinase B. , Pubmed , Xenbase
Ding, Differential regulation of glycogen synthase kinase 3beta by insulin and Wnt signaling. 2000, Pubmed
Faller, mTORC1-mediated translational elongation limits intestinal tumour initiation and growth. 2015, Pubmed
Fang, Phosphorylation of beta-catenin by AKT promotes beta-catenin transcriptional activity. 2007, Pubmed
Feng, The coordinate regulation of the p53 and mTOR pathways in cells. 2005, Pubmed
Fukumoto, Akt participation in the Wnt signaling pathway through Dishevelled. 2001, Pubmed
Groden, Response of colon cancer cell lines to the introduction of APC, a colon-specific tumor suppressor gene. 1995, Pubmed
Hattori, Regulated cleavage of a contact-mediated axon repellent. 2000, Pubmed
Herath, Complex expression patterns of Eph receptor tyrosine kinases and their ephrin ligands in colorectal carcinogenesis. 2012, Pubmed
Hirai, MK-2206, an allosteric Akt inhibitor, enhances antitumor efficacy by standard chemotherapeutic agents or molecular targeted drugs in vitro and in vivo. 2010, Pubmed
Hwang, A frog's view of EphrinB signaling. 2017, Pubmed , Xenbase
Inoki, TSC2 integrates Wnt and energy signals via a coordinated phosphorylation by AMPK and GSK3 to regulate cell growth. 2006, Pubmed
Izumi, A metalloprotease-disintegrin, MDC9/meltrin-gamma/ADAM9 and PKCdelta are involved in TPA-induced ectodomain shedding of membrane-anchored heparin-binding EGF-like growth factor. 1998, Pubmed
Jägle, Silencing of the EPHB3 tumor-suppressor gene in human colorectal cancer through decommissioning of a transcriptional enhancer. 2014, Pubmed
Janes, Adam meets Eph: an ADAM substrate recognition module acts as a molecular switch for ephrin cleavage in trans. 2005, Pubmed
Jansen, Is There a Future for AKT Inhibitors in the Treatment of Cancer? 2016, Pubmed
Ji, EphrinB2 affects apical constriction in Xenopus embryos and is regulated by ADAM10 and flotillin-1. 2014, Pubmed , Xenbase
Kohn, Akt, a pleckstrin homology domain containing kinase, is activated primarily by phosphorylation. 1996, Pubmed
Korinek, Constitutive transcriptional activation by a beta-catenin-Tcf complex in APC-/- colon carcinoma. 1997, Pubmed
Koshikawa, Proteolysis of EphA2 Converts It from a Tumor Suppressor to an Oncoprotein. 2015, Pubmed
Lagares, ADAM10-mediated ephrin-B2 shedding promotes myofibroblast activation and organ fibrosis. 2017, Pubmed
Li, Xenopus ADAM19 regulates Wnt signaling and neural crest specification by stabilizing ADAM13. 2018, Pubmed , Xenbase
Li, A new transgenic reporter line reveals Wnt-dependent Snai2 re-expression and cranial neural crest differentiation in Xenopus. 2019, Pubmed , Xenbase
Li, EphB3 suppresses non-small-cell lung cancer metastasis via a PP2A/RACK1/Akt signalling complex. 2012, Pubmed
Lichtenthaler, Proteolytic ectodomain shedding of membrane proteins in mammals-hardware, concepts, and recent developments. 2018, Pubmed
Lisabeth, Eph receptor signaling and ephrins. 2013, Pubmed
Liu, Control of beta-catenin phosphorylation/degradation by a dual-kinase mechanism. 2002, Pubmed , Xenbase
Liu, DNMT1-microRNA126 epigenetic circuit contributes to esophageal squamous cell carcinoma growth via ADAM9-EGFR-AKT signaling. 2015, Pubmed
Lu, Expression and clinical significance of mammalian target of rapamycin/P70 ribosomal protein S6 kinase signaling pathway in human colorectal carcinoma tissue. 2015, Pubmed
Manning, AKT/PKB Signaling: Navigating the Network. 2017, Pubmed
Manning, AKT/PKB signaling: navigating downstream. 2007, Pubmed
Mathot, Somatic Ephrin Receptor Mutations Are Associated with Metastasis in Primary Colorectal Cancer. 2017, Pubmed
Morin, Activation of beta-catenin-Tcf signaling in colon cancer by mutations in beta-catenin or APC. 1997, Pubmed
Naito, Phosphatidylinositol 3-kinase-Akt pathway plays a critical role in early cardiomyogenesis by regulating canonical Wnt signaling. 2005, Pubmed
Ng, Phosphatidylinositol 3-kinase signaling does not activate the wnt cascade. 2009, Pubmed
Nie, Emerging Roles of Wnt Ligands in Human Colorectal Cancer. 2020, Pubmed
Nusse, Wnt/β-Catenin Signaling, Disease, and Emerging Therapeutic Modalities. 2017, Pubmed
Oria, The pleiotropic roles of ADAM9 in the biology of solid tumors. 2018, Pubmed
Park, mTORC1 Balances Cellular Amino Acid Supply with Demand for Protein Synthesis through Post-transcriptional Control of ATF4. 2017, Pubmed
Perfetto, The RNA helicase DDX3 induces neural crest by promoting AKT activity. 2021, Pubmed , Xenbase
Persad, Active β-catenin is regulated by the PTEN/PI3 kinase pathway: a role for protein phosphatase PP2A. 2016, Pubmed
Pon, p70 S6 kinase promotes epithelial to mesenchymal transition through snail induction in ovarian cancer cells. 2008, Pubmed
Prossomariti, Are Wnt/β-Catenin and PI3K/AKT/mTORC1 Distinct Pathways in Colorectal Cancer? 2020, Pubmed
Saha, ADAM proteases: Emerging role and targeting of the non-catalytic domains. 2019, Pubmed
Saha, Therapeutic potential of targeting the Eph/ephrin signaling complex. 2018, Pubmed
Sahin, Distinct roles for ADAM10 and ADAM17 in ectodomain shedding of six EGFR ligands. 2004, Pubmed
Samuels, Mutant PIK3CA promotes cell growth and invasion of human cancer cells. 2005, Pubmed
Sharma, Phosphatidylinositol 3-kinase/Akt stimulates androgen pathway through GSK3beta inhibition and nuclear beta-catenin accumulation. 2002, Pubmed
Song, AKT as a Therapeutic Target for Cancer. 2019, Pubmed
Sparks, Mutational analysis of the APC/beta-catenin/Tcf pathway in colorectal cancer. 1998, Pubmed
Staal, Wnt signals are transmitted through N-terminally dephosphorylated beta-catenin. 2002, Pubmed
Stamos, The β-catenin destruction complex. 2013, Pubmed
Taylor, Ephs and ephrins. 2017, Pubmed
Valvezan, Oncogenic mutations in adenomatous polyposis coli (Apc) activate mechanistic target of rapamycin complex 1 (mTORC1) in mice and zebrafish. 2014, Pubmed
Valvezan, Adenomatous polyposis coli (APC) regulates multiple signaling pathways by enhancing glycogen synthase kinase-3 (GSK-3) activity. 2012, Pubmed
Voloshanenko, Wnt secretion is required to maintain high levels of Wnt activity in colon cancer cells. 2013, Pubmed
Wei, Roles of ADAM13-regulated Wnt activity in early Xenopus eye development. 2012, Pubmed , Xenbase
Wei, ADAM13 induces cranial neural crest by cleaving class B Ephrins and regulating Wnt signaling. 2010, Pubmed , Xenbase
Weskamp, Mice lacking the metalloprotease-disintegrin MDC9 (ADAM9) have no evident major abnormalities during development or adult life. 2002, Pubmed
Yang, Adenomatous polyposis coli (APC) differentially regulates beta-catenin phosphorylation and ubiquitination in colon cancer cells. 2006, Pubmed
Zadka, ADAM protein family - its role in tumorigenesis, mechanisms of chemoresistance and potential as diagnostic and prognostic factors. 2018, Pubmed
Zhou, Role of mTOR signaling in tumor cell motility, invasion and metastasis. 2011, Pubmed
Zhou, ADAM9 Mediates Triple-Negative Breast Cancer Progression via AKT/NF-κB Pathway. 2020, Pubmed
