|
Graphical abstract |
|
Figure 1. HMCES depletion impairs mESC/hESC pluripotency
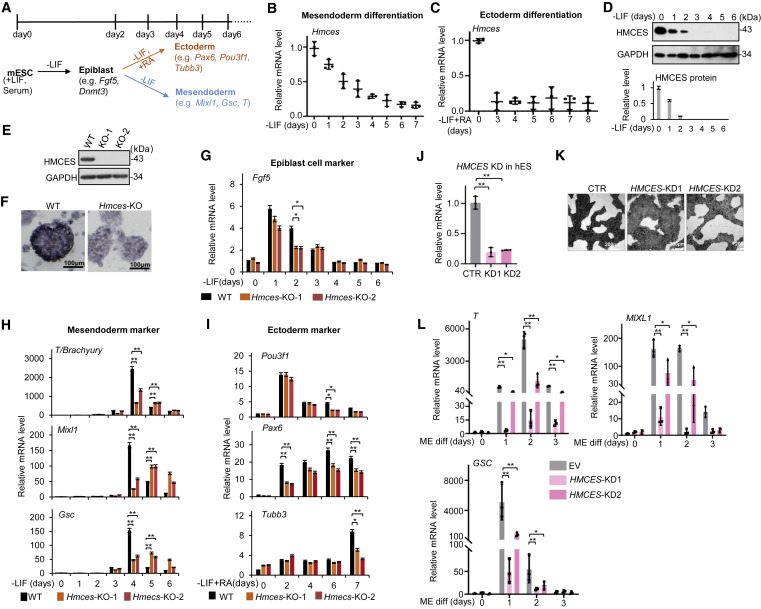
(A) Schematic of differentiation induction by LIF withdrawal in embryoid bodies of mESCs (i.e., by either spontaneous mesendoderm differentiation or by retinoic acid [RA]-treated ectoderm differentiation).
(B) qPCR analysis of Hmces expression in day 0 to day 7 EBs (embryoid bodies) in mESCs. Data were normalized to β-actin.
(C) qPCR analysis of Hmces expression in day 0 to day 8 EBs in mESCs treated with retinoic acid (RA) (from day 2) to induce ectoderm differentiation. Data were normalized to β-actin.
(D) Immunoblotting analysis of HMCES in day 0 to day 6 EBs. Lower panel is the quantification. Data are representative of three independent experiments.
(E) Immunoblotting against HMCES in WT mESCs and the Hmces KO-1 and KO-2 mESC clones (these independent KO clones have different deletions in first coding exon of Hmces, which all cause frameshift and premature stop codon).
(F) Alkaline phosphatase (ALP) staining of WT and Hmces KO mESCs. Scale bar, 100 μm. Data are representative of three independent experiments.
(G) qPCR analysis of the indicated transcripts in WT and Hmces KO EBs on days 0–6 of LIF-withdrawal EB differentiation. Fgf5 are epiblast markers. Data were normalized to β-actin.
(H) qPCR analysis of the indicated transcripts in WT and Hmces KO EBs on days 0–6 of LIF-withdrawal EB differentiation. Brachyury/T, Mixl1, and Gsc are mesendoderm markers. Data were normalized to β-actin.
(I) qPCR analysis of the indicated transcripts in WT and Hmces KO EBs on days 0–7 of LIF withdrawal or RA (retinoic acid, 0.5 μM) added EB differentiation. Pou3f3, Pax6, and Tubb3 are ectoderm markers. Data were normalized to β-actin.
(J) qPCR analysis of the HMCES expression in scrambled RNA control and HMCES KD human ESCs. Data were normalized to GAPDH.
(K) Representative images of alkaline phosphatase (ALP) staining in control and HMCES KD hESCs. Scale bar, 200 μm. Data are representative of three independent experiments.
(L) qPCR analysis of the mesendoderm differentiation marker gene expression in scrambled RNA control and HMCES KD hESCs from days 0 to 3. Markers include BRACHYURY/T, MIXL1, and GSC. Data were normalized to GAPDH. Data of (B), (C), (J), and (L) show the mean ± SD of three biological replicates; each dot represents the mean of four technical replicates of each experiment. Data of (G), (H), and (I) show the mean ± SD of four technical replicates, which are representative of three independent experiments. Significant differences between groups were determined by unpaired Student’s t tests (∗p < 0.05, ∗∗p < 0.01). |
|
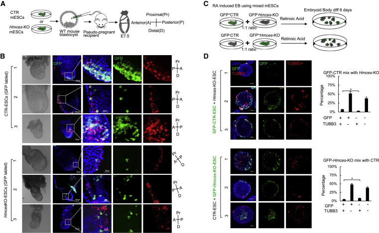
Figure 2. Deletion of HMCES impairs the differentiation of mESCs into the three germ layer lineages
(A) Schematic of blastocyst injection, transfer to a pseudo-pregnant mouse, and collection of embryos at E7.5.
(B) Confocal microscopy images of serially sectioned embryo chimeras, with control ESCs and Hmces KO mESCs dissected at E7.5 depicting GFP (green), T expression (red), and nuclear (DAPI [4',6-diamidino-2-phenylindole], blue) localization. Scale bars, as indicated in pictures.
(C) Schematic of RA (0.5 μM) added ectodermal EB differentiation assay using mESCs mixed with WT and Hmces KO mESCs in 1:1 ratio.
(D) Immunostaining representatives of chimeric embryoid bodies. Scale bar, as indicated in pictures. (Right) The bar chart showed the percentages of GFP-labeled, unlabeled, TUBB3+, and TUBB3− cells in embryoid bodies from GFP+ WT/unlabeled KO mixture (or GFP+ KO/unlabeled WT mixture). Percentage is presented as mean ± SD. Two-tailed, Student’s t test was used to calculate the differences between two groups. ∗p < 0.05. |
|
Figure 3. HMCES knockout alters the transcriptome of the TGF-β family signaling
(A) Scatterplot comparing expression of stem cell markers (Pou5f1, Sox2, Nanog, etc.) in Hmces KO and WT mESCs cultured in serum + LIF medium (RNA-seq; TPM [transcripts per million]).
(B) Gene Ontology (GO) analysis on genes differentially expressed in Hmces KO and WT mESCs using DAVID. Enriched GO terms in Biological Process ontology were selectively shown. All data are from two biological replicates.
(C) Gene set enrichment analysis (GSEA) plot of TGF-β family signaling-related genes signature (for customized gene set, see Table S2) in Hmces KO mESCs. FDR: false discovery rate; NES: normalized enrichment score.
(D) Volcano plot showing differentially expressed genes from transcriptomic data of untreated Hmces KO and WT mESCs. Blue, downregulated transcripts in Hmces KO versus WT mESCs (log2 fold change < −1, p < 0.05); red, upregulated transcripts in Hmces KO versus WT mESCs (log2 fold change > 1, p < 0.05).
(E) qPCR analysis of Lefty1 in AC (50 ng/mL)- or SB (10 μM)-treated or untreated Hmces KO and WT mESCs. Activin A: AC hereafter; SB431542: SB hereafter. Data were normalized to β-actin.
(F) qPCR analysis of Id1 in BMP4 (10 ng/mL)- or LDN (50 nM)-treated or untreated Hmces KO and WT mESCs. LDN193189: LDN hereafter. Data were normalized to β-actin.
(G) qPCR analysis of Lefty1 in Hmces KO and WT mESCs rescued with empty vector (EV) or HMCES with indicated treatments. Data were normalized to β-actin.
(H) qPCR analysis of Id1 in Hmces KO and WT mESCs rescued with empty vector (EV) or HMCES with indicated treatments. Data were normalized to β-actin.
(I) The heatmap displaying transcriptional expression of a group of genes (Table S3) in AC- or SB-treated WT and Hmces KO mESCs. The group of genes were differentially expressed upon AC or SB treatment in WT mESCs (log2 fold change between AC and SB in WT < −1 or > 1, p < 0.05). All data are from at least two biological replicates.
(J) The heatmap displaying transcriptional expression of a group of genes (Table S3) in BMP4- or LDN-treated WT and Hmces KO mESCs. The group of genes were differentially expressed upon BMP4 or LDN treatment in WT mESCs (log2 fold change between BMP4 and LDN in WT < −1 or > 1, p < 0.05). All data are from at least two biological replicates. Data of (E), (F), (G), and (H) show the mean ± SD of three biological replicates; each dot represents the mean of four technical replicates of each experiment. Significant differences between groups were determined by unpaired Student’s t tests (∗p < 0.05, ∗∗p < 0.01). |
|
Figure 4. HMCES is an R-SMAD proteins interacting protein
(A and B) Interactions of HMCES with SMAD2 (A) or SMAD1 (B) in TGF-β family signaling-dependent manner. Lysates from HEK293T cells co-transfected with plasmids encoding Flag-SMAD2 (A) or Flag-SMAD1 (B) and HMCES-HA were immunoprecipitated with anti-Flag affinity beads after being treated with TGF-β1 or SB (A) −/−BMP4 or LDN (B) for 2 h, and immune complexes were analyzed by immunoblotting (IB) using an antibody against Flag and HA (hemagglutinin). The protein inputs were detected with western blotting using antibodies against Flag and HA from same amount of cell lysates. Data are representative of three independent experiments.
(C and D) Endogenous interaction of HMCES with SMAD2/3 (C) and SMAD1 (D) in Flag-Hmces knockin (KI) mESCs. Lysates from Flag-Hmces KI mESCs were immunoprecipitated with anti-Flag affinity beads, and immune complexes and inputs were analyzed by immunoblotting using antibodies against HMCES and SMAD2/3 (C) or HMCES and SMAD1 (D). Data are representative of three independent experiments.
(E and F) Interactions of HMCES-HA with truncated SMAD2 (E)/truncated SMAD1 (F) under TGF-β1 or SB (E) −/−BMP4 or LDN (F) treatment. Lysates from HEK293T cells co-transfected with plasmids encoding Flag-SMAD2-ΔMH1 or SMAD2-ΔMH2 (E)/Flag-SMAD1-ΔMH1 or SMAD1-ΔMH2 (F) and HMCES-HA were immunoprecipitated with anti-Flag affinity beads after being treated with TGF-β1 or SB (E) −/−BMP4 or LDN (F) for 2 h, and immune complexes were analyzed by immunoblotting using an antibody against Flag and HA. The protein inputs were detected with western blotting using antibodies against Flag and HA from same amount of cell lysates. Data are representative of three independent experiments.
(G and H) Interactions of HMCES or truncated HMCES, with SMAD2-ΔMH1 (G) or SMAD1-MH2 (H). Lysates from HEK293T cells co-transfected with plasmids encoding Flag-SMAD2-ΔMH1 (G) or Flag-SMAD1-MH2 (H) with HMCES-HA, or truncated mutants (HMCES-ΔSRAP-HA and HMCES-SRAP-HA) were immunoprecipitated with anti-Flag affinity beads, and immune complexes were analyzed by immunoblotting using an antibody against Flag and HA. The protein inputs were detected with western blotting using antibodies against Flag and HA from same amount of cell lysates. Data are representative of three independent experiments.
(I) Schematic of protein interaction between HMCES and R-SMAD protein (representative of SMAD1 and SMAD2). The SRAP domain of HMCES is required for binding to MH2 domain of R-SMAD protein. |
|
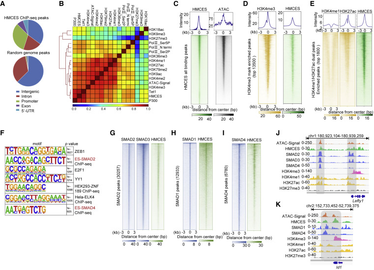
Figure 5. HMCES and SMAD proteins co-occupy at transcriptionally active chromatin
(A) Pie chart showing genome region distribution of HMCES ChIP-seq peaks (upper panel) and random genome distribution (lower panel). The distribution of random peaks consisted of DNA regions enriched in the input sample (input ChIP-seq data of CCE cells [Yang et al., 2020]). All data are from two biological replicates.
(B) Clustering map showing correlation of chromatin localization of HMCES with some canonical epigenetic marks, epigenome modifiers, and RNA Pol II in ESCs (H3K18ac: GSM3168489; H3K9me3: GSM307621; H3K27me3: GSM1000089; Pol II_Ser5P, Pol II_N termi, and Pol II_Ser2P: GSE20530; H3K36me3: GSM1000109; H3K4me1: GSM845239; H3K27ac: GSM594579; H3K79me2: GSM307138; H3K9ac: GSM2417092; H3K4me2: GSM2417084; ATAC-seq: GSM3168485; H3K4me3: GSM4051026; TET1: GSM659799; and P300: GSM594600).
(C) Heatmap representation of ATAC-seq signal, HMCES ChIP-seq signal enrichment at HMCES peaks regions (± 3 kb from the peak center). Heatmaps are sorted by the strength of ATAC signals. The relative signal intensity is indicated in a color scale. ATAC-seq datasets are from GSM3168481.
(D) Heatmap representation of H3K4me3, HMCES ChIP-seq signal enrichment at H3K4me3-enriched regions (± 3 kb from the peak center). Heatmaps are sorted by the strength of H3K4me3 ChIP-seq signals. The relative signal intensity is indicated in a color scale. H3K4me3 datasets are from GSM2417080.
(E) Heatmap representation of H3K4me1, H3K27ac, and HMCES ChIP-seq signal enrichment at H3K4me1/H3K27ac dual-mark-enriched genes (± 3 kb from the peak center). Heatmaps are sorted by the strength of H3K4me1 ChIP-seq signals. The relative signal intensity is indicated in a color scale. H3K4me1 dataset is from GSM2417088; H3K27ac dataset is from GSM2417096.
(F) DNA motif analysis of HMCES ChIP-seq peaks.
(G) Heatmap representation of SMAD2, SMAD3, and HMCES ChIP-seq signal enrichment at SMAD2-enriched sites (± 3 kb from the peak center). Heatmaps are sorted by the strength of SMAD2 ChIP-seq signals. The relative signal intensity is indicated in a color scale. SMAD2 and SMAD3 datasets are from GSM3563726 and GSM3563727.
(H) Heatmap representation of SMAD1 and HMCES ChIP-seq signal enrichment at SMAD1-enriched sites (± 3 kb from the peak center). Heatmaps are sorted by the strength of SMAD1 ChIP-seq signals. The relative signal intensity is indicated in a color scale. SMAD1 dataset is from GSE11431.
(I) Heatmap representation of SMAD4 and HMCES ChIP-seq signal enrichments at SMAD4-enriched sites (± 3 kb from the peak center). Heatmaps are sorted by the strength of SMAD4 ChIP-seq signals. The relative signal intensity is indicated in a color scale. SMAD4 dataset is from GSM3563728.
(J) The IGV browser view shows tracks about the enrichment of HMCES, SMAD2, SMAD3, SMAD4, and histone marks H3K4me3, H3K4me1, H3K27ac, and H3K27me3 (negative control) at Lefty1 locus.
(K) The IGV browser view shows tracks about the enrichment of HMCES, SMAD1, SMAD4, and histone marks H3K4me3, H3K4me1, H3K27ac, and H3K27me3 (negative control) at Id1 locus. |
|
Figure 6. Loss of HMCES enhances R-SMAD association with chromatin
(A) Relative enrichment of SMAD2 or HMCES binding at lefty1 upstream −10 kb (left) and TSS (transcription start site) region (right) in WT mESCs with indicated treatments (normalized to SB).
(B) Relative enrichment of SMAD1 (left) or HMCES (right) binding at Id1 upstream −1.1kb in WT mESCs with indicated treatments (normalized to LDN).
(C) Normalized average intensity showing enrichment of HMCES, SMAD2, SMAD3, and SMAD4 at DEG genes (378 in total), whose transcriptional expression are changed upon Hmces KO. H3K27me3 is a negative control (H3K27me3: GSM1000089, SMAD2: GSM3563726, and SMAD4: GSM3563728).
(D) Correlation plot of the differential SMAD2 peaks at genes’ promoter regions upon Hmces KO with expression changes of mRNA levels for the same genes in Hmces KO mESCs. The p value and correlation coefficient were calculated using Pearson’s correlation.
(E) Waterfall plot presenting the log2 fold change of SMAD2 CUT&Tag signals between Hmces KO and WT at 449 genes, in which occupancy level of SMAD2 were changed in Hmces KO mESCs.
(F) The IGV (Intergrative Genomics Viewer) browser view shows tracks (identical scale for each locus) about the enrichment of SMAD2 in Hmces KO and WT mESCs at nodal/activin signaling targets Lefty1, Pitx2, Lefty2, and Smad7. SMAD2’s differential binding peaks in WT and Hmces KO are shaded with orange. There is no significant difference of SMAD2 binding at Sde2 locus (shaded with gray).
(G) qPCR analysis of relative enrichment of SMAD1 binding at Id1 upstream −1.1 kb (upper) and downstream +1.7 kb (lower) (negative control) in Hmces KO or WT mESCs with indicated treatments (normalized to input). Data of (A), (B), and (G) show the mean ± SD of three biological replicates; each dot represents the mean of four technical replicates of each experiment. Significant differences between groups were determined by unpaired Student’s t tests (∗p < 0.05, ∗∗p < 0.01). |
|
Figure 7. Function of Hmces in Xenopus laevis development
(A) Whole-mount in situ hybridization of hmces in Xenopus laevis early embryos.
(B) Development snapshot of Xenopus laevis embryos, which are injected with different dosages of morpholino targeted on hmces.
(C) qPCR analysis of lefty1 in WT or hmces-morpholino-injected embryos (normalized to odc, n = 3).
(D and E) Symmetrical pattern analysis of Xenopus laevis late embryonic development. Different dosage of targeted hmces morpholino or hmces mRNA were injected into unilateral cells in the 2-cell-stage of embryo (together with 10 ng rhodamine dextran [RLDx]), and the left-right symmetry patterns are analyzed from the spatial positions of the three structures of the heart, digestive tract, and gallbladder. Different left-right symmetry patterns correspond to different color marks. CTR (control) represents the pattern of wild-type embryos. Left and right injected represent the abnormal phenotypes produced when MO is injected into single cells on the left and right sides, respectively: (D) (upper panel: bright field; lower panel: rhodamine channel); (E) is the statistical result of embryonic development. Different colors correspond to a symmetrical development pattern of the body axis, and gray is the symmetrical pattern of the wild type.
(F) Representative snapshots (left panel) and statistics (right panel) of developing Xenopus laevis embryos injected with morpholinos targeting hmces or MO-resistant hmces mRNA (70 ng hmces-MO or 1 ng MO-resistant hmces-mRNA was injected to 1-cell-stage embryos); embryo numbers: CTR = 16; mRNA = 11; MO = 31; rescue = 42. Significant differences between groups were determined by unpaired Student’s t tests (∗∗∗∗p < 0.0001).
(G) Representative snapshots (left panel) and statistics (right panel) of developing Xenopus laevis embryos injected with the morpholinos targeting hmces or MO-resistant hmces-WT or hmces-Δduf (hmces variant that cannot bind SMADs) mRNA (70 ng hmces-MO or 1 ng mRNA was injected to 1-cell-stage embryos); embryo numbers: CTR = 27; MO = 19; WT rescue = 25; Δduf rescue = 24. Significant differences between groups were determined by unpaired Student’s t tests (∗∗∗∗p < 0.0001).
(H) qPCR analysis of gsc, brachyury, admp, sizzled, and lefty1 expression in the indicated injected embryos (normalized to odc, n = 3; 70 ng hmces-MO or 1 ng MO-resistant hmces-mRNA was injected to 1-cell-stage embryos). Data of (C) and (H) show the mean ± SD of three experiments. Significant differences between groups were determined by unpaired Student’s t tests (∗p < 0.05, ∗∗p < 0.01, ∗∗∗p < 0.0005, ∗∗∗∗p < 0.0001). |
|
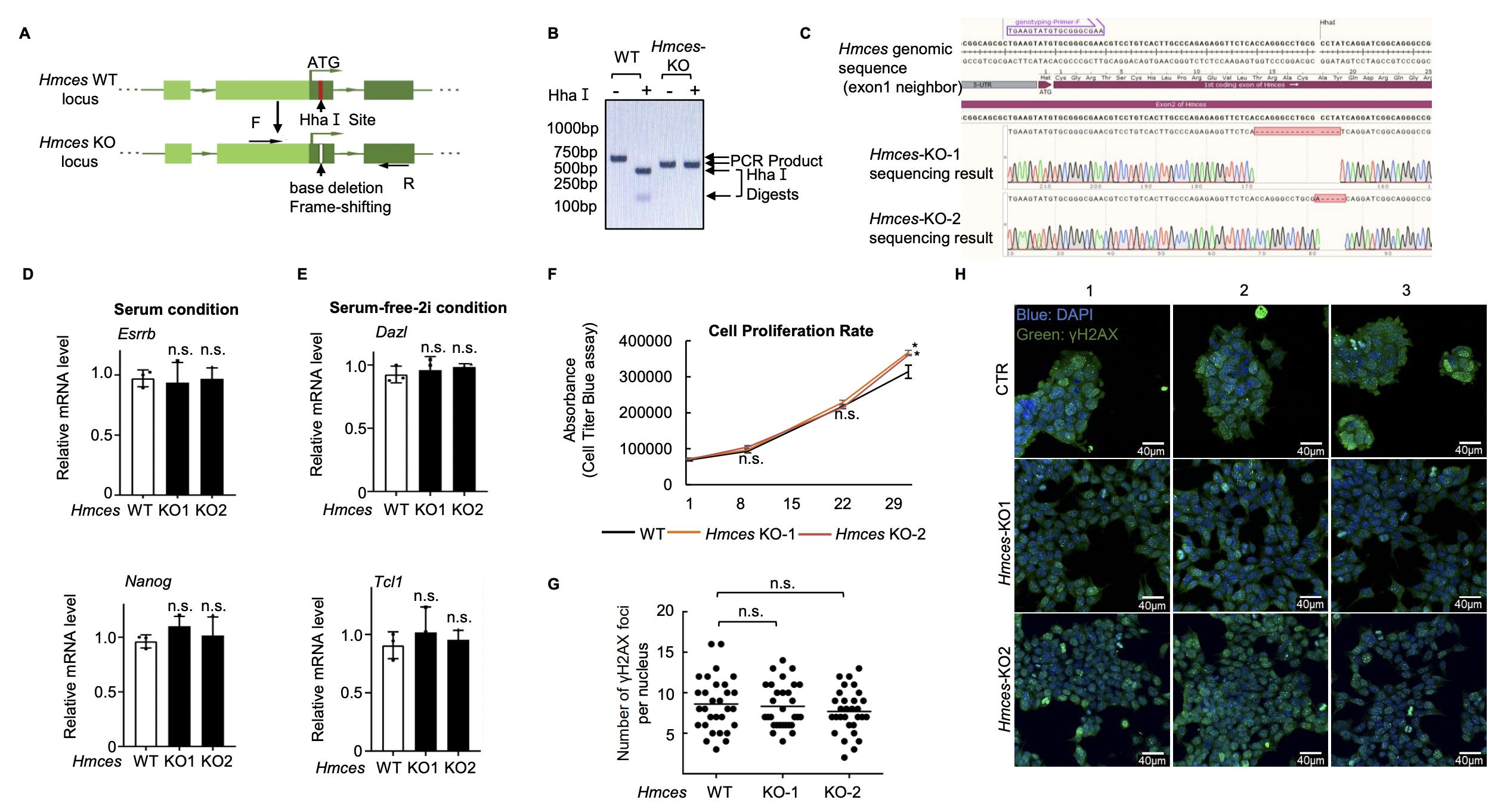
Figure S1: Establishment and characterization of Hmces KO mESCs, Related to
Figure 1.
(A) Scheme of Hmces KO strategy. Cas9-SgRNA specifically cut at 1st exon of Hmces,
causing DNA deletion that could lead to frameshifting mutation, and produce
premature stop codon. HhaI recognition site is destroyed after Cas9/SgRNA editing.
(B) Genotyping of WT and Hmces-KO mESCs.
(C) The sequencing result of two Hmces KO mESCs clones
(D, E) qPCR analysis of stemness marker genes in WT and Hmces KO mESCs in
serum containing medium (C) or serum free medium (D) (Normalized to β-actin).
(F) Cell viability and proliferation assays of WT and Hmces-KO mESCs (Normalized
to starting point).
(G) Quantification of γH2AX loci per nucleus in WT and Hmces-KO mESCs.
(H) Immunostaining of DNA double strand break marker γH2AX in control or Hmces
KO cells. Here are three representative images obtained from three independent
experiments, corresponding to Figure S1G.
Data of (D) and (E) show the mean ± S.D. of three biological replicates, each dot
represents the mean of four technical replicates of each experiment. Each dot of (F)
are the mean ± S.D. of five replicates, which are representative of three independent
experiments. Significant differences were determined by unpaired Student’s t-tests (*
p < 0.05, ** p < 0.01). |
|
Figure S2: Establishment and characterization of Hmces KO mESCs, Related to
Figure 1.
(A) qPCR analysis of 2 EpiLC marker genes, Dnmt3a and Dnmt3b in WT and Hmces
KO EBs on days 0-6 of LIF-withdrawal EB differentiation (Normalized to β-actin).
(B, C) qPCR analysis of Dnmt3a and Dnmt3b in WT and Hmces KO EBs on days 0
and 3 (or day3 in (C)) of LIF-withdrawal EB differentiation (Normalized to β-actin),
which showed two more biological representatives corresponding to Figure S2A.
(D, E) qPCR analysis of LIF-withdrawal EB differentiation markers (Fgf5 is an epiblast
marker; Brachyury/T, Mixl1, and Gsc are mesendoderm markers) in WT and Hmces
KO EBs on days 0-5 (or 0-6). Data were normalized to β-actin, which showed two more
biological representatives corresponding to Figures 1G and 1H.
(F, G) qPCR analysis of the indicated markers for LIF-withdrawal and RA (retinoic acid,
0.5μM) treated EB differentiation (Pax6, Tubb3, and Nestin are ectoderm markers) in
WT and Hmces KO EBs on days 0-5. Data were normalized to β-actin, which showed
two more biological representatives corresponding to Figure 1I.
(H) Alkaline phosphatase (ALP) staining of scramble control and HMCES KD hESCs.
Scale bar = 50μm. Data is the representative of three independent experiments.
Data of (A) to (G) show the mean ± S.D. of four technical replicates. Significant
differences were determined by unpaired Student’s t-tests (* p < 0.05, ** p < 0.01). |
|
Figure S3: Transcription alterations in Hmces KO and Hmces KD mESCs
compared to WT mESCs, Related to Figure 3.
(A) The heatmap displaying expression of genes differentially expressed in Hmces KO
mESCs (Log2 fold change between WT and Hmces KO >1, p < 0.05). All data are from
at least two biological replicates.
(B) Kyoto Encyclopedia of Genes and Genomes (KEGG) analysis of genes
differentially expressed in Hmces KO mESCs compared to WT mESCs.
(C) qPCR analysis of LEFTY1 expression in scrambled RNA control and HMCES KD
human ESCs treated with Activin A (100ng/ml) for 24 hours. Data were normalized to
GAPDH.
(D) Upper panel showed qPCR analysis of Hmces in Hmces KD and scramble control
mESCs (Normalized to β-actin). Lower panel showed immunoblotting analysis of
HMCES in Hmces KD and scramble control mESCs.
(E) qPCR analysis of Lefty1, Smad7, and Tempai in Hmces KD, scramble control
mESCs upon AC and SB treatments (Normalized to β-actin).
(F) qPCR analysis of Id1, Id2, Id3 in Hmces KD, scramble control mESCs upon BMP4
and LDN treatments (Normalized to β-actin).
(G) A heatmap of several genes from Figure 3I that show a Log2 fold change between
untreated KO and WT mESCs. All data were obtained from at least two biological
replicates.
(H) A heatmap of several genes from Figure 3J that show Log2 fold change between
untreated KO and WT mESCs. All data were obtained from at least two biological
replicates.
(I) The heatmap displaying transcriptional expression of a group of genes (Table S3)
were not altered upon AC and SB treatments in WT mESCs, but were significantly
changed upon AC and SB treatments in Hmces KO mESCs (Log2 fold change between
AC and SB in Hmces-KO < -1 or >1, p < 0.05). The right panel showed the heatmap
of a group of genes ranked same as in left panel indicating Log2 fold change between
KO and WT mESCs under untreated condition. All data are from at least two biological
replicates.
(J) The heatmap displaying transcriptional expression of a group of genes (Table S3)
were not altered upon BMP4 and LDN treatments in WT mESCs, but were significantly
changed upon BMP4 and LDN treatments in Hmces KO mESCs (Log2 fold change
between AC and SB in Hmces KO < -1 or >1, p < 0.05). The right panel showed the
heatmap of a group of genes ranked same as in left panel indicating Log2 fold change
between KO and WT mESCs under untreated condition. All data are from at least two
biological replicates.
(K) Alkaline phosphatase (ALP) staining of WT and Hmces KO mESCs rescued with
empty vector (EV) control or HMCES. Scale bar = 25μm. Data is the representatives
of three independent experiments.
Data of (C), (D), (E), and (F) show the mean ± S.D. of three biological replicates, each
dot represents the mean of four technical replicates of each experiment. Significant
differences between groups were determined by unpaired Student’s t-tests (* p < 0.05,
** p < 0.01). |
|
Figure S4: DNA binding of HMCES, and establishment and validation of FlagHmces KI, Hmces overexpressing mESC lines, Related to Figure 4.
(A) Electrophoretic Mobility Shift Assay (EMSA) of different concentration (from 10 nM
to 30 μM) of SRAP which is prokaryotic ortholog of HMCES with double-strand DNA
oligos with/without 5’-hydroxymethyl modification at cytosine.
(B) Quantification of EMSA assay by bands intensities in (A).
(C) Immunoblotting of HMCES and GAPDH in the indicated mESC lines.
(D) Immunoblotting of C-terminal phosphorylated SMAD2/3 upon AC and SB treatment
in the indicated mESC lines. Total SMAD2/3 immunoblotting as loading control.
(E) Immunoblotting of C-terminal phosphorylation of SMAD1/5 upon BMP4 and LDN
treatment in the indicated mESC lines. Total SMAD1 immunoblotting as loading control.
(F) Scheme of Flag-Hmces KI editing strategy.
(G) Snapshot of Sanger sequencing result of Flag-Hmces KI cells.
(H) Immunoblotting of Flag-HMCES using anti-Flag antibody in WT and Flag-HmcesKI mESCs.
(I) qPCR analysis of Lefty1 in Hmces KO and WT mESCs rescued with empty vector
(EV, GFP alone), Hmces-WT (C-terminal GFP tagged), or HMCES variant cannot bind
SMADs (Hmces-ΔSRAP, C-terminal GFP tagged) under indicated treatments. Data
were normalized to β-actin.
(J) qPCR analysis of Lefty1 in Hmces KO and WT mESCs rescued with empty vector
(EV, GFP alone), full length HMCES (C-terminal GFP tagged), or HMCES variant
cannot bind SMADs (HMCES-ΔSRAP, C-terminal GFP tagged) under indicated
treatments. Data were normalized to β-actin.
Data of (J) show the mean ± S.D. of three biological replicates, each dot represents
the mean of four technical replicates of each experiment. Significant differences
between groups were determined by unpaired Student’s t-tests (* p < 0.05, ** p < 0.01). |
|
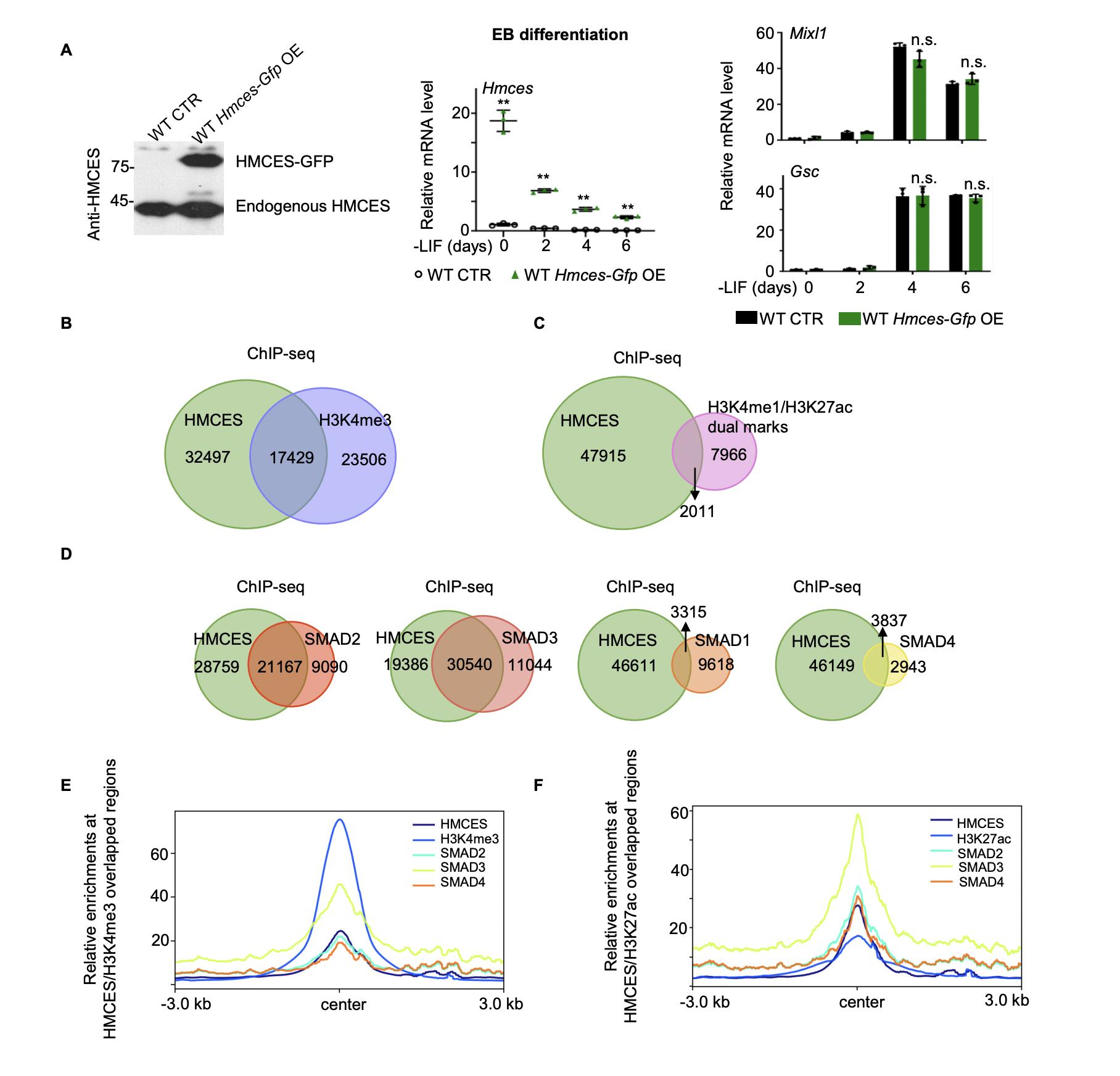
Figure S5: HMCES and SMAD proteins co-occupy at transcriptionally active
chromatin, Related to Figure 5.
(A) Immunostaining validation of HMCES-GFP expressing mESCs and qPCR analysis
of Hmces, Mixl1, and Gsc in day 0 to day 6 EBs from Hmces-OE or WT mESCs
(Normalized to β-actin).
(B) Venn diagram showing peak numbers of HMCES and H3K4me3.
(C) Venn diagram showing peak numbers of HMCES and H3K4me2/H3K27ac dual
marks.
(D) Venn diagram showing peak numbers of HMCES and SMAD proteins.
(E) Relative enrichments of HMCES, H3K4me3, SMAD2, SMAD3 and SMAD4 peaks
at HMCES/H3K4me3 co-occupied regions.
(F) Relative enrichments of HMCES, H3K27ac, SMAD2, SMAD3 and SMAD4 at
HMCES/H3K27ac co-occupied regions.
Data of (A) show the mean ± S.D. of three biological replicates, each dot represents
the mean of four technical replicates of each experiment. Significant differences
between groups were determined by unpaired Student’s t-tests (* p < 0.05, ** p < 0.01). |
|
Figure S6: Loss of HMCES enhances R-SMAD association with chromatin,
Related to Figure 6.
(A) Heatmap of HMCES ChIP-seq, ATAC-seq, H3K4me3 and H3K27me3 ChIP-seq
enrichments over HMCES regulated genes (±3 kb from the DEG gene TSS).
Heatmaps are sorted by the strength of HMCES ChIP-seq signals. The relative signal
intensity is indicated in a color scale. H3K4me3 ChIP-seq dataset is from
GSM2417080, H3K27me3 ChIP-seq dataset is from GSM1000089, ATAC-seq dataset
is from GSM3168485.
(B) qPCR analysis of relative enrichment of SMAD2 binding at Lefty1 upstream -10kb
(left), TSS (middle), and upstream -5.8kb (right) (negative control) in Hmces KO or WT
mESCs with indicated treatments (Normalized to input).
(C) Venn diagram showing occupancy overlap of SMAD2 ChIP-seq in WT and Hmces
KO mESCs.
(D) GO analysis of genes with enhanced occupancy by SMAD2 in Hmces KO
compared to WT mESCs using DAVID. Enriched GO terms in Biological Process
ontology were selectively shown. All data are from at least two biological replicates.
Data of (B) show the mean ± S.D. of three biological replicates, each dot represents
the mean of four technical replicates of each experiment. Significant differences
between groups were determined by unpaired Student’s t-tests (* p < 0.05, ** p < 0.01). |
|
Figure S7: Re-expression of Hmces could rescue the truncated development of
Xenopus Laevis, Related to Figure 7.
(A) The design of hmces knock-down morpholino (MO) and sequence of the MO
resistant hmces mRNA.
(B) Immunostaining of Hmces in indicated embryos. Band intensities were quantified
by Image J and indicated in the figure. |