XB-ART-59231
Nat Commun
2022 Jul 25;131:4306. doi: 10.1038/s41467-022-31949-2.
Show Gene links
Show Anatomy links
Cell landscape of larval and adult Xenopus laevis at single-cell resolution.
Liao Y, Ma L, Guo Q, E W, Fang X, Yang L, Ruan F, Wang J, Zhang P, Sun Z, Chen H, Lin Z, Wang X, Wang X, Sun H, Fang X, Zhou Y, Chen M, Shen W, Guo G, Han X.
???displayArticle.abstract???
The rapid development of high-throughput single-cell RNA sequencing technology offers a good opportunity to dissect cell heterogeneity of animals. A large number of organism-wide single-cell atlases have been constructed for vertebrates such as Homo sapiens, Macaca fascicularis, Mus musculus and Danio rerio. However, an intermediate taxon that links mammals to vertebrates of more ancient origin is still lacking. Here, we construct the first Xenopus cell landscape to date, including larval and adult organs. Common cell lineage-specific transcription factors have been identified in vertebrates, including fish, amphibians and mammals. The comparison of larval and adult erythrocytes identifies stage-specific hemoglobin subtypes, as well as a common type of cluster containing both larval and adult hemoglobin, mainly at NF59. In addition, cell lineages originating from all three layers exhibits both antigen processing and presentation during metamorphosis, indicating a common regulatory mechanism during metamorphosis. Overall, our study provides a large-scale resource for research on Xenopus metamorphosis and adult organs.
???displayArticle.pubmedLink??? 35879314
???displayArticle.pmcLink??? PMC9314398
???displayArticle.link??? Nat Commun
???displayArticle.grants??? [+]
2020M671745 China Postdoctoral Science Foundation, 31930028 National Natural Science Foundation of China (National Science Foundation of China), 31922049 National Natural Science Foundation of China (National Science Foundation of China)
Species referenced: Xenopus laevis
Genes referenced: aldh9a1 anxa2 arnt2 atf5 bhlhe40 cebpa chga col1a1 col1a2 crip1 eef1d eif2s3 erg fosl2 foxa1 foxr1 gata1 gfi1b hba1 hbd hes1 hes4 hhex hmgb2 ilf3 jarid2 klf7 krt19 lhx6 lyl1 lypla2 mef2c meox2 mhc1a myog neurod1 nme2 notch1 nr1h5 nr4a2 olig1 olig2 pax6 pepd plek psmb4 psmb5 psmc2 ptf1a rel runx3 s100a11 snai1 sox1 sox10 sox17a sox7 taf13 tal1 tcf4 twist1 twist2 txn ybx3 zan
???displayArticle.gses??? GSE195790: NCBI
???attribute.lit??? ???displayArticles.show???
|
|
Fig. 1: Constructing an XCL using Microwell-seq. a A schematic of the basic workflow for the Xenopus cell landscape using the Microwell-seq platform. b t-SNE analysis of 501, 358 single cells collected from larval and adult tissues. The 106 cell-type clusters are labeled in different colors. Cell cluster markers are listed in Supplementary Dataset 1. c t-SNE analysis of 501, 358 single cells collected from larval and adult tissues. Tissues/stages are labeled in different colors. d Cell number of each tissue/stage is detected at the XCL. Tissues/stages are labeled in different colors. e The 106 cell-type clusters are re-clustered into ten cell lineages and circles showing the relationships among the 106 cell types. Cell lineages are labeled in different colors. |
|
|
Fig. 2: Cellular heterogeneity in diverse adult Xenopus laevis tissues. t-SNE map of Xenopus brain (a), lung (c), liver (e), and bone marrow (g) single-cell data. Cells are colored by cell-type cluster; Heatmap showing representative gene expression in each cluster of Xenopus brain (b), lung (d), liver (f), and bone marrow (h). The color encodes the average expression level. |
|
|
Fig. 3: Cell-type evolution between adult Xenopus, zebrafish, and mammals. a Circle plot showing the similarity of cell lineages in Xenopus laevis, zebrafish (left), mice (middle), and humans (right). Pairs of cell types with mapping scores greater than 0.1 are connected by lines. Cell lineages are labeled in different colors. b Heatmap showing the specific scores of TFs in Xenopus for each cell type. Each row represents one TF, and each column represents one cell lineage. Cell lineages are labeled in different colors. The representative TFs in each cell lineage are presented in the right panel. c Sankey plot showing common lineage-specific transcription factors in endothelial for four vertebrates (humans, mice, Xenopus, and zebrafish). The representative TFs in Xenopus laevis are labeled by red. Different TFs in each species are marked in different color boxes. Homologous TFs between species obtained from SAMap are connected by lines. |
|
|
Fig. 4: Cell landscape of larval Xenopus during metamorphosis. a Expression trajectory of genes regulated by T3 during metamorphosis. b, t-SNE analysis of 188, 020 single cells collected from larval Xenopus. 57 cell-type clusters are labeled in different colors. Cell cluster markers are listed in Supplementary Dataset 1. c t-SNE analysis of 188, 020 single cells collected from larval Xenopus. Stages are labeled in different colors. d Stage proportion in different cell clusters. Stages are labeled in different colors. e dTFs are listed in different stages for cell lineages. Each row represents one stage and each column represents one cell type. The representative TFs for each cell types are labeled by red. |
|
|
Fig. 5: Conversion of erythrocyte hemoglobin from larva to adult. a t-SNE analysis of erythrocytes collected from larval and adult Xenopus. Different clusters are labeled in different colors. Erythrocytes from adults were sampled to the same order of magnitude as in larva. Cell cluster markers are listed in Supplementary Dataset 3. b t-SNE analysis of erythrocytes collected from larval and adult Xenopus. Different stages are labeled in different colors. c Representative gene expression in each cluster of erythrocytes and cell proportions in different stages are shown. Stages are labeled in different colors. The size of the dot encodes the percentage of cells within a cell type, and the color encodes the average expression level. d Feature plot in the t-SNE map of erythrocytes collected from larval and adult Xenopus. Cells are colored according to the expression of the indicated marker genes hba1.S (red), hbd.S (blue), and co-expression hba1.S and hbd.S (pink). e Representative GO terms enriched in each module for three cell types. Different cell clusters are labeled in different colors. P value was calculated by the hypergeometric distribution, a statistical test is one-sided, adjustments P values were made after P value is corrected by BenjaminâHochberg multiple test. |
|
|
Fig. 6: Gene expression profiles of the remodeling multisystem during metamorphosis. a Schematic diagram of the four modules. b Rose diagrams showing the distribution of DEGs in each cell type. Different modules are labeled in different colors. c–f Representative GO terms enriched in module 1 (c), 2 (d), 3 (e), and 4 (f) for five cell types, respectively (left). GO terms enriched in different modules are labeled in different colors. Venn diagrams showing the numbers of shared genes in each module (right). The bold lines indicate the representative genes shared in at least three cell types. P value was calculated by the hypergeometric distribution, statistical test is one-sided, adjustments P values were made after P value is corrected by Benjamin–Hochberg multiple tests. |
|
|
Supplementary Figure 1. [abc panels] Details of XCL construction. a, Number of genes per cell detected for each tissue/stage in the XCL. b, Number of UMIs per cell detected for each tissue/stage in the XCL. c, Number of subclusters detected for each tissue/stage in the XCL. d, Heatmap showing representative gene expression in each cell cluster in the XCL. |
|
|
Supplementary Figure 1. [panel d] Details of XCL construction. a, Number of genes per cell detected for each tissue/stage in the XCL. b, Number of UMIs per cell detected for each tissue/stage in the XCL. c, Number of subclusters detected for each tissue/stage in the XCL. d, Heatmap showing representative gene expression in each cell cluster in the XCL. |
|
|
Supplementary Figure 2. Representative gene expression in endocrine cells of the Xenopus brain. Feature plot in the t-SNE map of adult Xenopus brain single-cell data. Kinds of endocrine cells are colored according to the expression of the indicated marker genes: co- expressed high levels of chga and chgb but different hormone-associated genes. |
|
|
Supplementary Figure 3. [ panel a] Details of cellular heterogeneity in adult Xenopus lung. a, Feature plot in the t-SNE map of adult Xenopus lung single-cell data. Cells are colored according to the expression of the indicated marker genes. b, Sankey plot showing the relationships among the Xenopus lung, mouse lung, zebrafish gill and swim bladder. Different cell clusters in each species are marked in different color boxes. |
|
|
Supplementary Figure 3. [panel b] Details of cellular heterogeneity in adult Xenopus lung. a, Feature plot in the t-SNE map of adult Xenopus lung single-cell data. Cells are colored according to the expression of the indicated marker genes. b, Sankey plot showing the relationships among the Xenopus lung, mouse lung, zebrafish gill and swim bladder. Different cell clusters in each species are marked in different color boxes. |
|
|
Supplementary Figure 4. Details of cellular heterogeneity in adult Xenopus liver and bone marrow. a, Representative gene expression in each cluster of liver erythrocytes in different stages. The size of the dot encodes the percentage of cells within a cell type, and the color encodes the average expression level. b, Cell proportions of bone marrow in Xenopus (outer circle) and mouse (inside circle). Cell types are labeled in different colors. |
|
|
Supplementary Figure 5. [top 6 panels] t-SNE analysis of XCL tissues collected from adult Xenopus. t- SNE maps of single-cell data from bladder, eye, heart, intestine, kidney, muscle, ovary, pancreas, skin, spleen, stomach and testis. Cells are colored by cell-type cluster. |
|
|
Supplementary Figure 5. [bottom 6 panels] t-SNE analysis of XCL tissues collected from adult Xenopus. t- SNE maps of single-cell data from bladder, eye, heart, intestine, kidney, muscle, ovary, pancreas, skin, spleen, stomach and testis. Cells are colored by cell-type cluster. |
|
|
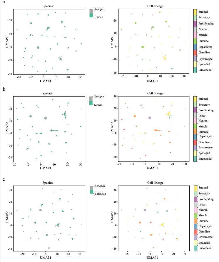
Supplementary Figure 6. The UMAP projection of combined species. The UMAP projection of the combined human and Xenopus (a), mouse and Xenopus (b), zebrafish and Xenopus (c) manifolds are visualized, colored by species (left) and lineages (right) respectively. Cells are colored by cell-type cluster. |
|
|
Supplementary Figure S7. [panel a Epithelial and b germline] The common lineage-specific TFs for each lineage. Sankey plot showing common lineage-specific TFs in epithelial (a), germline (b), erythrocyte (c) and immune (d). Different TFs in each species are marked in different color boxes. Homologous TFs between species obtained from SAMap are connected by lines. |
|
|
Supplementary Figure S7. [panel b Erythrocyte and d Immune] The common lineage-specific TFs for each lineage. Sankey plot showing common lineage-specific TFs in epithelial (a), germline (b), erythrocyte (c) and immune (d). Different TFs in each species are marked in different color boxes. Homologous TFs between species obtained from SAMap are connected by lines. |
|
|
Supplementary Figure 8. [panel a neuronal] The common lineage-specific TFs for each lineage. Sankey plot showing common lineage-specific TFs in neuron (a), muscle (b) and stromal (c). Different TFs in each species are marked in different color boxes. Homologous TFs between species obtained from SAMap are connected by lines. |
|
|
Supplementary Figure 8. [panel b muscle] The common lineage-specific TFs for each lineage. Sankey plot showing common lineage-specific TFs in neuron (a), muscle (b) and stromal (c). Different TFs in each species are marked in different color boxes. Homologous TFs between species obtained from SAMap are connected by lines. |
|
|
Supplementary Figure 8.[panel c stromal] The common lineage-specific TFs for each lineage. Sankey plot showing common lineage-specific TFs in neuron (a), muscle (b) and stromal (c). Different TFs in each species are marked in different color boxes. Homologous TFs between species obtained from SAMap are connected by lines. |
|
|
Supplementary Figure 9. [panel a] Details of the constructed larval Xenopus cell atlas during metamorphosis. a, Dot plot showing representative gene expression in each cluster of larval Xenopus during metamorphosis. The size of the dot encodes the percentage of cells within a cell type, and the color encodes the average expression level. b-e, t-SNE analysis of four tadpole stages collected to represent larval Xenopus. Cells are colored by cell-type cluster. |
|
|
Supplementary Figure 9. [panels b c d e] Details of the constructed larval Xenopus cell atlas during metamorphosis. a, Dot plot showing representative gene expression in each cluster of larval Xenopus during metamorphosis. The size of the dot encodes the percentage of cells within a cell type, and the color encodes the average expression level. b-e, t-SNE analysis of four tadpole stages collected to represent larval Xenopus. Cells are colored by cell-type cluster. |
|
|
Supplementary Figure 10. [ panels a b] Cellular heterogeneity of larval Xenopus cell lineages. t-SNE maps of single-cell data from larval epithelial (a), stromal (c) and immune (e) during metamorphosis. Cells are colored by cell-type cluster; t-SNE maps of single-cell data from larval epithelial (b), stromal (d) and immune (f) during metamorphosis. Cells are colored by stage. |
|
|
Supplementary Figure 10. [panel c] Cellular heterogeneity of larval Xenopus cell lineages. t-SNE maps of single-cell data from larval epithelial (a), stromal (c) and immune (e) during metamorphosis. Cells are colored by cell-type cluster; t-SNE maps of single-cell data from larval epithelial (b), stromal (d) and immune (f) during metamorphosis. Cells are colored by stage. |
|
|
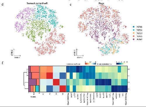
Supplementary Figure 11. [panels a b c] The correlation between larval and adult cell types. t-SNE maps of single-cell data from larval and adult enterocytes (a) and stomach parietal cells (d). Cells are colored by cell-type cluster; t-SNE maps of single-cell data from larval and adult enterocytes (b) and stomach parietal cells (e). Cells are colored by stage. Heatmap showing representative gene expression and correlation of larval and adult enterocytes (c) and stomach parietal cells (f). AUROC scores were used to measure the similarity of cell types: red, high correlation; blue and yellow, low correlation, based on the Spearman correlation. The stacked bar plots illustrate the proportion of clusters. Stage is marked by different colors same as b and d, respectively. |
|
|
Supplementary Figure 11. [panels d e f] The correlation between larval and adult cell types. t-SNE maps of single-cell data from larval and adult enterocytes (a) and stomach parietal cells (d). Cells are colored by cell-type cluster; t-SNE maps of single-cell data from larval and adult enterocytes (b) and stomach parietal cells (e). Cells are colored by stage. Heatmap showing representative gene expression and correlation of larval and adult enterocytes (c) and stomach parietal cells (f). AUROC scores were used to measure the similarity of cell types: red, high correlation; blue and yellow, low correlation, based on the Spearman correlation. The stacked bar plots illustrate the proportion of clusters. Stage is marked by different colors same as b and d, respectively. |
|
|
Supplementary Figure 12. [panels a b c ] The correlation between larval and adult cell types. t-SNE maps of single-cell data from larval and adult hepatocytes (a) and neurons (d). Cells are colored by cell-type cluster; t-SNE maps of single-cell data from larval and adult hepatocytes (b) and neurons (e). Cells are colored by stage. Heatmap showing representative gene expression and correlation of larval and adult hepatocytes (c) and neurons (f). AUROC scores were used to measure the similarity of cell types: red, high correlation; blue and yellow, low correlation, based on the Spearman correlation. The stacked bar plots illustrate the proportion of clusters. Stage is marked by different colors same as b and d, respectively. |
|
|
Supplementary Figure 12. [panels d e f ] The correlation between larval and adult cell types. t-SNE maps of single-cell data from larval and adult hepatocytes (a) and neurons (d). Cells are colored by cell-type cluster; t-SNE maps of single-cell data from larval and adult hepatocytes (b) and neurons (e). Cells are colored by stage. Heatmap showing representative gene expression and correlation of larval and adult hepatocytes (c) and neurons (f). AUROC scores were used to measure the similarity of cell types: red, high correlation; blue and yellow, low correlation, based on the Spearman correlation. The stacked bar plots illustrate the proportion of clusters. Stage is marked by different colors same as b and d, respectively. |
References [+] :
Aztekin,
Secreted inhibitors drive the loss of regeneration competence in Xenopus limbs.
2021, Pubmed,
Xenbase
Aztekin, Secreted inhibitors drive the loss of regeneration competence in Xenopus limbs. 2021, Pubmed , Xenbase
Aztekin, Identification of a regeneration-organizing cell in the Xenopus tail. 2019, Pubmed , Xenbase
Baltzinger, Xl erg: expression pattern and overexpression during development plead for a role in endothelial cell differentiation. 1999, Pubmed , Xenbase
Betancur, Genomic code for Sox10 activation reveals a key regulatory enhancer for cranial neural crest. 2010, Pubmed , Xenbase
Briggs, The dynamics of gene expression in vertebrate embryogenesis at single-cell resolution. 2018, Pubmed , Xenbase
Bright, Combinatorial transcription factor activities on open chromatin induce embryonic heterogeneity in vertebrates. 2021, Pubmed , Xenbase
Bronchain, The olig family: phylogenetic analysis and early gene expression in Xenopus tropicalis. 2007, Pubmed , Xenbase
Brown, Amphibian metamorphosis. 2007, Pubmed , Xenbase
Cao, Comprehensive single-cell transcriptional profiling of a multicellular organism. 2017, Pubmed
Cao, Comprehensive single-cell transcriptome lineages of a proto-vertebrate. 2019, Pubmed
Cermenati, Sox18 and Sox7 play redundant roles in vascular development. 2008, Pubmed
Coppiello, Meox2/Tcf15 heterodimers program the heart capillary endothelium for cardiac fatty acid uptake. 2015, Pubmed
Corkins, A comparative study of cellular diversity between the Xenopus pronephric and mouse metanephric nephron. 2023, Pubmed , Xenbase
Crow, Characterizing the replicability of cell types defined by single cell RNA-sequencing data using MetaNeighbor. 2018, Pubmed
Dai, Olig1 function is required for oligodendrocyte differentiation in the mouse brain. 2015, Pubmed
Daly, Transcription factor defects causing platelet disorders. 2017, Pubmed
Dobin, STAR: ultrafast universal RNA-seq aligner. 2013, Pubmed
Doty, Single-cell analyses demonstrate that a heme-GATA1 feedback loop regulates red cell differentiation. 2019, Pubmed
Fincher, Cell type transcriptome atlas for the planarian Schmidtea mediterranea. 2018, Pubmed
Flajnik, MHC class I antigens as surface markers of adult erythrocytes during the metamorphosis of Xenopus. 1988, Pubmed , Xenbase
Flajnik, Major histocompatibility complex-encoded class I molecules are absent in immunologically competent Xenopus before metamorphosis. 1986, Pubmed , Xenbase
Flores, EEF1D modulates proliferation and epithelial-mesenchymal transition in oral squamous cell carcinoma. 2016, Pubmed
Furlow, A developmental switch induced by thyroid hormone: Xenopus laevis metamorphosis. 2006, Pubmed , Xenbase
Geirsdottir, Cross-Species Single-Cell Analysis Reveals Divergence of the Primate Microglia Program. 2019, Pubmed
Gohn, Mesenchyme Homeobox 2 Enhances Migration of Endothelial Colony Forming Cells Exposed to Intrauterine Diabetes Mellitus. 2017, Pubmed
Hadji-Azimi, Atlas of adult Xenopus laevis laevis hematology. 1987, Pubmed , Xenbase
Han, Mapping the Mouse Cell Atlas by Microwell-Seq. 2018, Pubmed
Han, Mapping the Mouse Cell Atlas by Microwell-Seq. 2018, Pubmed
Han, Construction of a human cell landscape at single-cell level. 2020, Pubmed
Heimeier, Studies on Xenopus laevis intestine reveal biological pathways underlying vertebrate gut adaptation from embryo to adult. 2010, Pubmed , Xenbase
Horie, Down-regulation of GATA1-dependent erythrocyte-related genes in the spleens of mice exposed to a space travel. 2019, Pubmed
Jakovcevski, Olig transcription factors are expressed in oligodendrocyte and neuronal cells in human fetal CNS. 2005, Pubmed
Jiang, Characterization of the Zebrafish Cell Landscape at Single-Cell Resolution. 2021, Pubmed
Ju, Human fetal globin gene expression is regulated by LYAR. 2014, Pubmed
Jurd, An immunofluorescent study of the haemoglobins in metamorphosing Xenopus laevis. 1970, Pubmed , Xenbase
Kakebeen, Chromatin accessibility dynamics and single cell RNA-Seq reveal new regulators of regeneration in neural progenitors. 2020, Pubmed , Xenbase
Kassouf, Genome-wide identification of TAL1's functional targets: insights into its mechanisms of action in primary erythroid cells. 2010, Pubmed
Kazer, Integrated single-cell analysis of multicellular immune dynamics during hyperacute HIV-1 infection. 2020, Pubmed
Köhler, Heterogeneity of Astrocytes in Grey and White Matter. 2021, Pubmed
Kumar, Mfuzz: a software package for soft clustering of microarray data. 2007, Pubmed
Levy, A stony coral cell atlas illuminates the molecular and cellular basis of coral symbiosis, calcification, and immunity. 2021, Pubmed
Li, Fly Cell Atlas: A single-nucleus transcriptomic atlas of the adult fruit fly. 2022, Pubmed
Liao, Cell landscape of larval and adult Xenopus laevis at single-cell resolution. 2022, Pubmed , Xenbase
Lin, Fibroblast dedifferentiation as a determinant of successful regeneration. 2021, Pubmed , Xenbase
Liu, LAIR-1 suppresses cell growth of ovarian cancer cell via the PI3K-AKT-mTOR pathway. 2020, Pubmed
Maniatis, ERYTHROPOIESIS DURING AMPHIBIAN METAMORPHOSIS : I. Site of Maturation of Erythrocytes in Rana catesbeiana. 1971, Pubmed
Marshall, Stage-dependent cardiac regeneration in Xenopus is regulated by thyroid hormone availability. 2019, Pubmed , Xenbase
McGinnis, DoubletFinder: Doublet Detection in Single-Cell RNA Sequencing Data Using Artificial Nearest Neighbors. 2019, Pubmed
Milner, Runx3 programs CD8+ T cell residency in non-lymphoid tissues and tumours. 2017, Pubmed
Mukhi, Gene switching at Xenopus laevis metamorphosis. 2010, Pubmed , Xenbase
Nitta, Expression of Sox1 during Xenopus early embryogenesis. 2006, Pubmed , Xenbase
Nogawa-Kosaka, Identification of erythroid progenitors induced by erythropoietic activity in Xenopus laevis. 2011, Pubmed , Xenbase
Papes, Transcription Factor 4 loss-of-function is associated with deficits in progenitor proliferation and cortical neuron content. 2022, Pubmed
Pelzer, Foxm1 regulates neural progenitor fate during spinal cord regeneration. 2021, Pubmed , Xenbase
Perry, Reconstructing the evolution of the respiratory apparatus in tetrapods. 2004, Pubmed
Phinney, Twist, epithelial-to-mesenchymal transition, and stem cells. 2011, Pubmed
Popescu, Decoding human fetal liver haematopoiesis. 2019, Pubmed
Qu, A reference single-cell regulomic and transcriptomic map of cynomolgus monkeys. 2022, Pubmed
Satija, Spatial reconstruction of single-cell gene expression data. 2015, Pubmed
Schreiber, Remodeling of the intestine during metamorphosis of Xenopus laevis. 2005, Pubmed , Xenbase
Sekizar, Remyelination by Resident Oligodendrocyte Precursor Cells in a Xenopus laevis Inducible Model of Demyelination. 2015, Pubmed , Xenbase
Sin, Dendrite growth increased by visual activity requires NMDA receptor and Rho GTPases. 2002, Pubmed , Xenbase
Spanjaard, Simultaneous lineage tracing and cell-type identification using CRISPR-Cas9-induced genetic scars. 2018, Pubmed
Stoeck, Discovery of biomarkers predictive of GSI response in triple-negative breast cancer and adenoid cystic carcinoma. 2014, Pubmed
Stuart, Comprehensive Integration of Single-Cell Data. 2019, Pubmed
Sueda, Regulation of active and quiescent somatic stem cells by Notch signaling. 2020, Pubmed
Tarashansky, Mapping single-cell atlases throughout Metazoa unravels cell type evolution. 2021, Pubmed , Xenbase
Tata, Gene expression during metamorphosis: an ideal model for post-embryonic development. 1993, Pubmed
Wang, Tracing cell-type evolution by cross-species comparison of cell atlases. 2021, Pubmed
Widmer, Globin gene expression in Xenopus laevis: anemia induces precocious globin transition and appearance of adult erythroblasts during metamorphosis. 1983, Pubmed , Xenbase
Wolf, SCANPY: large-scale single-cell gene expression data analysis. 2018, Pubmed
Wong, Polymorphisms in inflammation-related genes are associated with susceptibility to major depression and antidepressant response. 2008, Pubmed
Yang, Coronary risk in relation to genetic variation in MEOX2 and TCF15 in a Flemish population. 2015, Pubmed
Yuan, LHX6 is essential for the migration of human pluripotent stem cell-derived GABAergic interneurons. 2020, Pubmed
Zhang, The transcription factor NKX2-2 regulates oligodendrocyte differentiation through domain-specific interactions with transcriptional corepressors. 2020, Pubmed
Zhang, Small Molecules Efficiently Reprogram Human Astroglial Cells into Functional Neurons. 2015, Pubmed
Zheng, Massively parallel digital transcriptional profiling of single cells. 2017, Pubmed
Zuasti, The melanogenic system of Xenopus laevis. 1998, Pubmed , Xenbase
