Click here to close
Hello! We notice that you are using Internet Explorer, which is not supported by Xenbase and may cause the site to display incorrectly.
We suggest using a current version of Chrome,
FireFox, or Safari.
Angiogenesis
2023 Feb 01;261:37-52. doi: 10.1007/s10456-022-09846-5.
Show Gene links
Show Anatomy links
Somatic GJA4 gain-of-function mutation in orbital cavernous venous malformations.
Hongo H, Miyawaki S, Teranishi Y, Mitsui J, Katoh H, Komura D, Tsubota K, Matsukawa T, Watanabe M, Kurita M, Yoshimura J, Dofuku S, Ohara K, Ishigami D, Okano A, Kato M, Hakuno F, Takahashi A, Kunita A, Ishiura H, Shin M, Nakatomi H, Nagao T, Goto H, Takahashi SI, Ushiku T, Ishikawa S, Okazaki M, Morishita S, Tsuji S, Saito N.
???displayArticle.abstract???
Orbital cavernous venous malformation (OCVM) is a sporadic vascular anomaly of uncertain etiology characterized by abnormally dilated vascular channels. Here, we identify a somatic missense mutation, c.121G > T (p.Gly41Cys) in GJA4, which encodes a transmembrane protein that is a component of gap junctions and hemichannels in the vascular system, in OCVM tissues from 25/26 (96.2%) individuals with OCVM. GJA4 expression was detected in OCVM tissue including endothelial cells and the stroma, through immunohistochemistry. Within OCVM tissue, the mutation allele frequency was higher in endothelial cell-enriched fractions obtained using magnetic-activated cell sorting. Whole-cell voltage clamp analysis in Xenopus oocytes revealed that GJA4 c.121G > T (p.Gly41Cys) is a gain-of-function mutation that leads to the formation of a hyperactive hemichannel. Overexpression of the mutant protein in human umbilical vein endothelial cells led to a loss of cellular integrity, which was rescued by carbenoxolone, a non-specific gap junction/hemichannel inhibitor. Our data suggest that GJA4 c.121G > T (p.Gly41Cys) is a potential driver gene mutation for OCVM. We propose that hyperactive hemichannel plays a role in the development of this vascular phenotype.
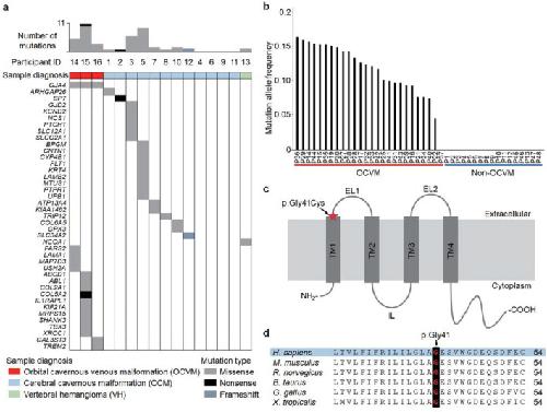
Fig. 1. Identification of GJA4 c.121G > T (p.Gly41Cys) in OCVM tissues. a Mutational profiles of vascular anomalies in the discovery cohort. Gene names on the left belong to genes in which somatic mutations were detected. Colored cells represent somatically mutated genes, and color denotes mutation type. b MAF of GJA4 c.121G > T (p.Gly41Cys) was determined using ddPCR analysis in tissue samples from the discovery and validation cohorts. c Position of GJA4 c.121G > T (p.Gly41Cys) in GJA4 (NP_002051.2). TM, transmembrane; EL extracellular loop, IL intracellular loop. d Conservation of Gly41 position in GJA4 orthologs. H. sapiens, human (NP_002051.2); M. musculus, mouse (NP_032146.1); R. norvegicus, rat (NP_067686.1); B. taurus, cattle (NP_001077207.1); G. gallus, chicken (NP_996867.3); X. tropicalis, western clawed frog (NP_001072904.1). Sequence alignments, CLUSTALW
Fig. 2. GJA4 expression and GJA4 c.121G > T (p.Gly41Cys) mutation allele frequency in OCVM endothelial cells. a Representative MRI images of OCVM lesions (images of P15). b Hematoxylin and eosin (HE) staining (left) and immunostaining images for GJA4, endothelial cell marker CD31, and nuclear marker TOTO®-3 (middle and right) of sections of OCVM tissue from P17 and P19. Asterisks indicate vascular channels. White dotted lines indicate the positions of magnified panels (right). Arrows indicate GJA4 expression in endothelial cells, and arrowheads indicate GJA4 expression in non-endothelial cells. Black, white, and yellow scale bars indicate 200, 100, and 50 μm respectively. c Results of the quantification of mutation allele abundance using ddPCR in bulk tissue, CD31-positive and negative cells, from prospectively collected samples from 2 OCVMs (P43 and P44). Each dot represents a droplet, with blue being mutation positive, green being wild-type positive, and orange being positive for both. The boxed number is the fractional abundance of mutation allele in each sample
Fig. 3. GJA4 p.Gly41Cys increases GJA4 hemichannel activity. a Representative whole-cell voltage clamp hemichannel-recording of Xenopus oocytes injected with 1 ng of GJA4 WT or GJA4 p.Gly41Cys cRNA. b Intensity of hemichannel currents at the steady state plotted as a function of membrane voltage. The number of oocytes analyzed is given in parentheses. Data are shown as means ± SEM. c Comparison of hemichannel currents at a steady state of 50 mV membrane voltage. Data are shown as means ± SEM. d Representative whole-cell voltage clamp gap junction-recording of Xenopus oocytes injected with 1 ng GJA4 WT or GJA4 p.Gly41Cys cRNA. e A plot of normalized steady state junctional conductance versus transjunctional voltage (Gj–Vj plot) for GJA4 WT. The number of oocytes analyzed is given in parentheses. Data are shown as means ± SEM. f Plots of normalized steady state junctional conductance versus transjunctional voltage (Gj–Vj plot) for GJA4 p.Gly41Cys. The number of oocytes analyzed is given in parentheses. Data are shown as means ± SEM. g Comparison of transjunctional current at a steady state of 100 mV membrane voltage. Data are shown as means ± SEM. P value was calculated using a two-tailed t test. h Images showing the deleterious effect of GJA4 on oocytes (arrows) injected with GJA4 c.121G > T (p.Gly41Cys) compared with GJA4 WT 36 h after cRNA injections. i Plots of survival rates of oocytes injected with GJA4 WT and c.121G > T (p.Gly41Cys). The number of oocytes analyzed is given in parentheses. The averages of two replicated experiments were plotted. P values were calculated using a two-tailed t test. NS not significant; *p < 0.05; **p < 0.01; ***p < 0.001; ****p < 0.0001
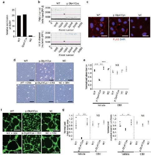
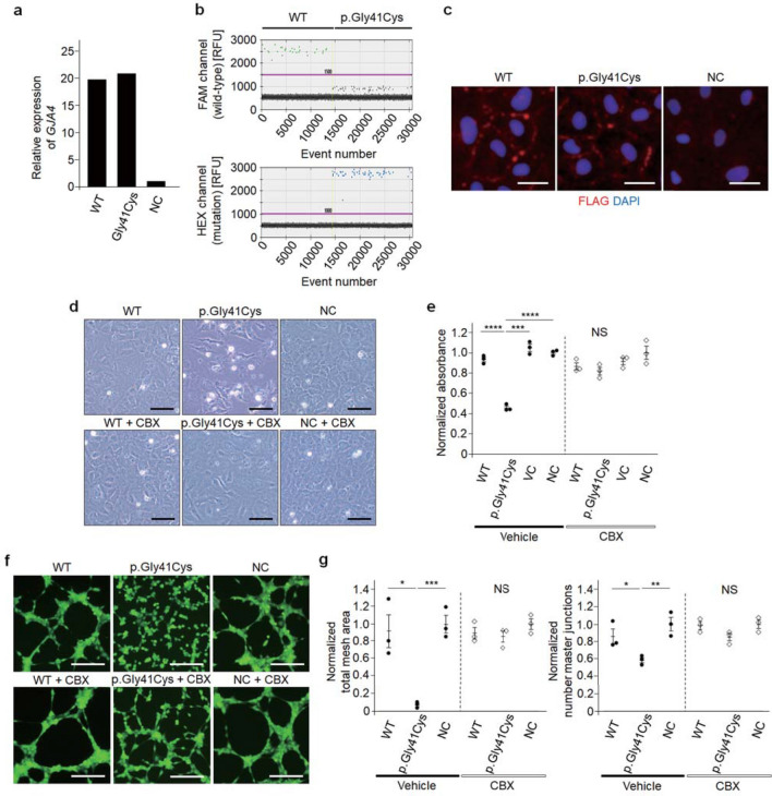
Fig. 4. GJA4 p.Gly41Cys dysregulates endothelial cell-function, which is rescued by a connexin inhibitor. a qPCR analyses of GJA4 mRNA in HUVECs transfected with GJA4 WT or GJA4 c.121G > T (p.Gly41Cys). b ddPCR analysis of GJA4 cDNA in HUVECs transfected with GJA4 WT or GJA4 c.121G > T (p.Gly41Cys). Each dot represents a droplet, with blue being mutation positive, and green being wild-type positive. c Immunostaining for FLAG and nuclear marker DAPI of HUVECs transfected with GJA4 WT-FLAG, GJA4 c.121G > T (p.Gly41Cys)-FLAG, or normal control. Scale bars, 15 μm. d Representative image of HUVECs transfected with GJA4 WT, GJA4 c.121G > T (p.Gly41Cys), or normal control, and efficacy of CBX. Scale bars, 50 μm. e Quantification of cell viability of HUVECs transfected with GJA4 WT, GJA4 c.121G > T (p.Gly41Cys), vector control, and normal control using the MTT assay. f Representative images of tube formation assay of HUVECs transfected with GJA4 WT, GJA4 c.121G > T (p.Gly41Cys), or normal control, and the efficacy of CBX. Scale bars, 200 μm. g Quantification of tube formation in HUVECs transfected with GJA4 WT, GJA4 c.121G > T (p.Gly41Cys), and normal control by total mesh area (left) and number master junctions (right). P values were calculated using a two-tailed t test. NS, not significant; *p < 0.05; **p < 0.01; ***p < 0.001; ****p < 0.0001
Fig. S1 Integrative Genomic Viewer screenshots showing targeted deep sequencing reads of 3 orbital cavernous venous malformation (OCVM) participants across the area of GJA4 c.121G>T (p.Gly41Cys). Upper and lower columns show images of tissue samples and blood samples, respectively. Variant nucleotides (T) are shown in red. The reference nucleotide and amino acid sequences are at the bottom. Participant IDs are shown above. The mutation allele frequencies (MAFs) and sequencing coverages at the position are shown above each image
Fig. S2 Sanger sequencing chromatograms showing GJA4 sequences of 3 OCVM participants in the discovery cohort. Each curve represents a trace of a signal intensity; black, blue, green, and red represent G (guanine), C (cytosine), A (adenine), and T (thymine), respectively. Boxed characters represent nucleotides at the position of the GJA4 mutation (c.121G>T). Upper and lower columns show chromatograms of tissue samples and blood samples, respectively. Participant IDs are shown above. Amino acid sequences are shown above each chromatogram
Aasen,
Gap junctions and cancer: communicating for 50 years.
2016, Pubmed
Aasen,
Gap junctions and cancer: communicating for 50 years.
2016,
Pubmed Abrams,
Voltage opens unopposed gap junction hemichannels formed by a connexin 32 mutant associated with X-linked Charcot-Marie-Tooth disease.
2002,
Pubmed
,
Xenbase Abussuud,
Surgical Approaches to the Orbit: A Neurosurgical Perspective.
2020,
Pubmed Akers,
Biallelic somatic and germline mutations in cerebral cavernous malformations (CCMs): evidence for a two-hit mechanism of CCM pathogenesis.
2009,
Pubmed Al-Olabi,
Mosaic RAS/MAPK variants cause sporadic vascular malformations which respond to targeted therapy.
2018,
Pubmed Bonavolontà,
Epidemiological Analysis of Venous Malformation of the Orbit.
2020,
Pubmed Calandriello,
Cavernous venous malformation (cavernous hemangioma) of the orbit: Current concepts and a review of the literature.
2017,
Pubmed Couto,
Somatic MAP2K1 Mutations Are Associated with Extracranial Arteriovenous Malformation.
2017,
Pubmed Dascal,
Voltage clamp recordings from Xenopus oocytes.
2001,
Pubmed
,
Xenbase De Bock,
Connexin channels provide a target to manipulate brain endothelial calcium dynamics and blood-brain barrier permeability.
2011,
Pubmed Dekeuleneer,
Theranostic Advances in Vascular Malformations.
2020,
Pubmed Delmar,
Connexins and Disease.
2018,
Pubmed Dobrowolski,
The conditional connexin43G138R mouse mutant represents a new model of hereditary oculodentodigital dysplasia in humans.
2008,
Pubmed Eerola,
Capillary malformation-arteriovenous malformation, a new clinical and genetic disorder caused by RASA1 mutations.
2003,
Pubmed Falk,
Carbenoxolone as a novel therapy for attenuation of cancer-induced bone pain.
2018,
Pubmed Fang,
Cx37 deletion enhances vascular growth and facilitates ischemic limb recovery.
2011,
Pubmed Fang,
Shear-induced Notch-Cx37-p27 axis arrests endothelial cell cycle to enable arterial specification.
2017,
Pubmed Flors,
MR imaging of soft-tissue vascular malformations: diagnosis, classification, and therapy follow-up.
2011,
Pubmed Gärtner,
Knock-down of endothelial connexins impairs angiogenesis.
2012,
Pubmed Gollob,
Somatic mutations in the connexin 40 gene (GJA5) in atrial fibrillation.
2006,
Pubmed Hong,
High prevalence of KRAS/BRAF somatic mutations in brain and spinal cord arteriovenous malformations.
2019,
Pubmed Jacobsen,
Regulation of Cx37 channel and growth-suppressive properties by phosphorylation.
2017,
Pubmed Kameritsch,
Nitric oxide specifically reduces the permeability of Cx37-containing gap junctions to small molecules.
2005,
Pubmed Kurtz,
High-level connexin expression in the human juxtaglomerular apparatus.
2010,
Pubmed Laird,
Therapeutic strategies targeting connexins.
2018,
Pubmed Laird,
SnapShot: Connexins and Disease.
2017,
Pubmed Lang,
Connexin 43 mediates endothelium-derived hyperpolarizing factor-induced vasodilatation in subcutaneous resistance arteries from healthy pregnant women.
2007,
Pubmed Lapinski,
Somatic second hit mutation of RASA1 in vascular endothelial cells in capillary malformation-arteriovenous malformation.
2018,
Pubmed Leu,
Genetic variants of connexin37 are associated with carotid intima-medial thickness and future onset of ischemic stroke.
2011,
Pubmed Leybaert,
Connexins in Cardiovascular and Neurovascular Health and Disease: Pharmacological Implications.
2017,
Pubmed Li,
Clonally related visual cortical neurons show similar stimulus feature selectivity.
2012,
Pubmed Limaye,
Somatic Activating PIK3CA Mutations Cause Venous Malformation.
2015,
Pubmed Nikolaev,
Somatic Activating KRAS Mutations in Arteriovenous Malformations of the Brain.
2018,
Pubmed Pagenstecher,
A two-hit mechanism causes cerebral cavernous malformations: complete inactivation of CCM1, CCM2 or CCM3 in affected endothelial cells.
2009,
Pubmed Pohl,
Connexins: Key Players in the Control of Vascular Plasticity and Function.
2020,
Pubmed Queisser,
Genetic Basis and Therapies for Vascular Anomalies.
2021,
Pubmed Retamal,
Diseases associated with leaky hemichannels.
2015,
Pubmed Rootman,
Cavernous venous malformations of the orbit (so-called cavernous haemangioma): a comprehensive evaluation of their clinical, imaging and histologic nature.
2014,
Pubmed Satoh,
Efficient isolation and culture of endothelial cells from venous malformation using the Rho-associated protein kinase inhibitor Y27632.
2018,
Pubmed Shirley,
Sturge-Weber syndrome and port-wine stains caused by somatic mutation in GNAQ.
2013,
Pubmed Simon,
Vascular abnormalities in mice lacking the endothelial gap junction proteins connexin37 and connexin40.
2002,
Pubmed Snellings,
Somatic Mutations in Vascular Malformations of Hereditary Hemorrhagic Telangiectasia Result in Bi-allelic Loss of ENG or ACVRL1.
2019,
Pubmed Stong,
A novel mechanism for connexin 26 mutation linked deafness: cell death caused by leaky gap junction hemichannels.
2006,
Pubmed Tong,
Different consequences of cataract-associated mutations at adjacent positions in the first extracellular boundary of connexin50.
2011,
Pubmed
,
Xenbase Ugwu,
Cutaneous and hepatic vascular lesions due to a recurrent somatic GJA4 mutation reveal a pathway for vascular malformation.
2021,
Pubmed Wassef,
Vascular Anomalies Classification: Recommendations From the International Society for the Study of Vascular Anomalies.
2015,
Pubmed Watanabe,
The Physiological Characterization of Connexin41.8 and Connexin39.4, Which Are Involved in the Striped Pattern Formation of Zebrafish.
2016,
Pubmed
,
Xenbase Wong,
Connexin37 protects against atherosclerosis by regulating monocyte adhesion.
2006,
Pubmed Ye,
Pharmacological "cross-inhibition" of connexin hemichannels and swelling activated anion channels.
2009,
Pubmed Yue,
Treatment of orbital vascular malformations with intralesional injection of pingyangmycin.
2013,
Pubmed