Click here to close
Hello! We notice that you are using Internet Explorer, which is not supported by Xenbase and may cause the site to display incorrectly.
We suggest using a current version of Chrome,
FireFox, or Safari.
???displayArticle.abstract???
KATNAL2 mutations have been associated with autism spectrum disorder (ASD) and other related neurodevelopmental disorders (NDDs) such as intellectual disability (ID) in several cohorts. KATNAL2 has been implicated in brain development, as it is required for ciliogenesis in Xenopus and is required for dendritic arborization in mice. However, a causative relationship between the disruption of Katnal2 function and behavioral defects has not been established. Here, we generated a katnal2 null allele in zebrafish using CRISPR/Cas9-mediated genome editing and carried out morphological and behavioral characterizations. We observed that katnal2-/- embryos displayed delayed embryonic development especially during the convergence and extension (CE) movement. The hatched larvae showed reduced brain size and body length. In the behavioral tests, the katnal2-/- zebrafish exhibited reduced locomotor activity both in larvae and adults; increased nocturnal waking activity in larvae; and enhanced anxiety-like behavior, impaired social interaction, and reduced social cohesion in adults. These findings indicate an important role for katnal2 in development and behavior, providing an in vivo model to study the mechanisms underlying the ASD related to KATNAL2 mutations.
Figure 1. Generation of katnal2-/- allele by CRISPR/Cas9 gene-editing technology. (A) Structure of zebrafish katnal2 gene. The protein includes an N-terminal LisH (Lis-homology) domain and a C-terminal AAA catalytic domain. A guide-RNA was designed to target a 23 bp region in exon 6. The katnal2-/- allele contains a 2-base deletion and a 1-base insertion. The red color indicates the inserted nucleotides and the “-” indicates the deleted nucleotides. The mutation causes frameshift and early truncation of the protein prior to the AAA+ domain. (B) The expression pattern of katnal2 in the early embryonic development determined by in situ hybridization. (C) The expression level of katnal2 mRNA in katnal2+/+ (pink) and katnal2-/- (blue) alleles. Data are shown as mean ± S.E.M.; *** indicates p < 0.001.
Figure 2. Katnal2-/- embryos exhibited developmentally delayed phenotypes. (A) Images of the embryos in time series from the initiation until the finish of epiboly. Images are lateral views with the animal pole on the top. (B) Normalized blastoderm thickness of the katnal2+/+ and katnal2-/- embryos at 5 hpf (+/+, N = 26; -/-, N = 27). (C,D) The epiboly progression at 6 hpf and 8 hpf (N = 27 for each genotype) measured as indicated in panel (A). (E) Expression patterns of ntla in 9 hpf embryos and dlx3b in 100% epiboly embryos were analyzed by in situ hybridization. The line “a” represents the distance from the animal pole to the boundary of epiboly movement. The line “b” represents the distance between the animal and the plant pole. The horizontal line in dlx3b staining results represents the width of the neural plate. (F) katnal2-/- embryos exhibited epiboly movement delay at 9 hpf as determined by ntla staining (N = 27 for each genotype). (G) Normalized neural plate width determined by dlx3b staining at 100% epiboly stage (+/+, N = 43; -/-, N = 46). (H) Percentage of embryos hatched was recorded every 2 h from 48 hpf to 60 hpf. Data are shown as mean ± S.E.M.; ** indicates p < 0.01, and *** indicates p < 0.001.
Figure 3. Katnal2-/- larvae displayed morphological changes. (A) Illustrations of the measurements of the distance between the eyes, the distance between the optic tecta, and the area of forebrain and midbrain. (B) Comparisons of the normalized interorbital distance of 4 dpf katnal2+/+ and katnal2-/- larvae (N = 30 for each genotype). (C) Normalized width between optic tecta of 4 dpf larvae (+/+, N = 23; -/-, N = 22). (D) Normalized area of the forebrain and midbrain region for 1 dpf embryos as determined by pax2a staining (N = 14 for each genotype). (E,F) Comparison of the body length of 4 dpf katnal2+/+ and katnal2-/- larvae (N = 30 for each genotype). Data are shown as mean ± S.E.M.; *** indicates p < 0.001.
Figure 4. Katnal2-/- larvae displayed abnormal sleep/awake patterns and impaired locomotion activity. (A) Time sequence diagram of average sleep over time (N = 48 for each genotype). White and black bars above behavioral traces indicate the day (14 h) and night (10 h), respectively. (B) Time sequence diagram of average total activity over time. (C) Total sleep length on the sixth night. (D) Sleep bouts number on the sixth night. (E) Sleep bouts duration on the sixth night. (F) Sleep latency after light-off on the sixth night. (G) Average total waking activity on the sixth night. (H) The average distance moved within each 30 s bin under either light or dark conditions is plotted (N = 48 for each genotype). White and black bars above the behavioral traces indicate light (30 min or 5 min) and dark (5 min) conditions, respectively. (I) The average distance moved in 30 s during 30 min of light and three 5-min light/dark intervals. Data are shown as mean ± S.E.M.; * indicates p < 0.05, ** indicates p < 0.01, *** indicates p < 0.001 and ns indicates no significance.
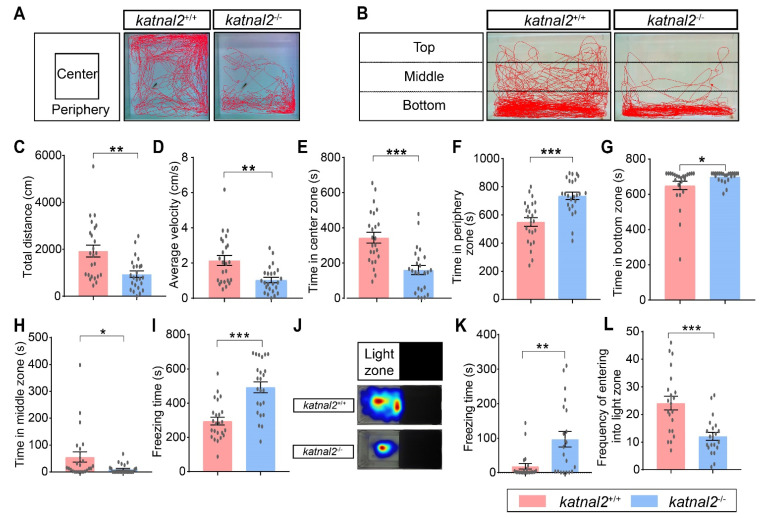
Figure 5. Adult katnal2-/- zebrafish displayed reduced locomotion activity and anxiety-like behaviors. (A) Schematic diagram of the open-field test and representative trajectory diagrams (N = 24 for each genotype). (B) Schematic diagram of the novel tank test and representative trajectory diagrams (N = 24 for each genotype). (C) The total distance moved in the open field test. (D) The average velocity in the open field test. (E) Duration time in the center zone. (F) Duration time in the peripheral zone. (G) Duration time in the bottom zone in the novel tank test. (H) Duration time in the middle zone in the novel tank test. (I) The freezing time in the novel tank test. (J) Schematic diagram of the light-and-dark test and heat map of sojourn time (N = 21 for each genotype). (K) The freezing time in the light zone. (L) The frequency of the tester zebrafish entering the light zone. Data are shown as mean ± S.E.M.; * indicates p < 0.05, ** indicates p < 0.01, and *** indicates p < 0.001.
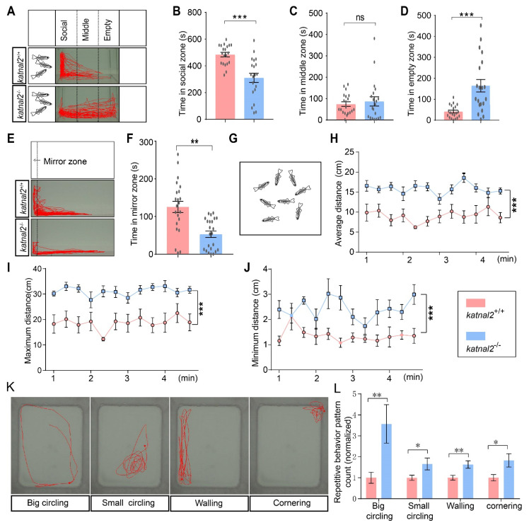
Figure 6. Katnal2-/- zebrafish showed impaired social interaction and reduced social cohesion. (A) Schematic diagram of the three-tank social interaction test and representative trajectory diagrams (N = 20 for each genotype). (B) Duration time in the social zone. (C) Duration time in the middle zone. (D) Duration time in the empty zone. (E) Schematic diagram of the mirror test and representative trajectory diagrams (+/+, N = 22; -/-, N = 23). (F) Duration time in the mirror zone. (G) Schematic diagram of the shoaling test (N = 9 for each genotype). (H) The average inter-fish distance was recorded and calculated every 20 s. (I) The maximum inter-fish distance was recorded and calculated every 20 s. (J) The minimum inter-fish distance was recorded and calculated every 20 s. (K) Representative trace of big circling, small circling, and walling. (L) Comparison of the frequency of different repetitive behaviors between katnal2 mutants and controls (N = 45 for each phenotype). Data are shown as mean ± S.E.M.; * indicates p < 0.05, ** indicates p < 0.01, and *** indicates p < 0.001 and ns indicates no significance.
Aspromonte,
Characterization of intellectual disability and autism comorbidity through gene panel sequencing.
2019, Pubmed
Aspromonte,
Characterization of intellectual disability and autism comorbidity through gene panel sequencing.
2019,
Pubmed Bai,
Association of Genetic and Environmental Factors With Autism in a 5-Country Cohort.
2019,
Pubmed Banks,
A missense mutation in Katnal1 underlies behavioural, neurological and ciliary anomalies.
2018,
Pubmed Bartholdi,
A newly recognized 13q12.3 microdeletion syndrome characterized by intellectual disability, microcephaly, and eczema/atopic dermatitis encompassing the HMGB1 and KATNAL1 genes.
2014,
Pubmed Baxter,
The epidemiology and global burden of autism spectrum disorders.
2015,
Pubmed Bernier,
Disruptive CHD8 mutations define a subtype of autism early in development.
2014,
Pubmed Cachat,
Measuring behavioral and endocrine responses to novelty stress in adult zebrafish.
2010,
Pubmed Cheung,
Proteomic Analysis of the Mammalian Katanin Family of Microtubule-severing Enzymes Defines Katanin p80 subunit B-like 1 (KATNBL1) as a Regulator of Mammalian Katanin Microtubule-severing.
2016,
Pubmed Dasgupta,
Zebrafish Behavioral Assays in Toxicology.
2022,
Pubmed De Rubeis,
Synaptic, transcriptional and chromatin genes disrupted in autism.
2014,
Pubmed Engeszer,
Learned social preference in zebrafish.
2004,
Pubmed Franker,
Microtubule-based transport - basic mechanisms, traffic rules and role in neurological pathogenesis.
2013,
Pubmed Gerlai,
Drinks like a fish: zebra fish (Danio rerio) as a behavior genetic model to study alcohol effects.
2000,
Pubmed Green,
Automated high-throughput neurophenotyping of zebrafish social behavior.
2012,
Pubmed Guo,
Inherited and multiple de novo mutations in autism/developmental delay risk genes suggest a multifactorial model.
2018,
Pubmed Hoffman,
Estrogens Suppress a Behavioral Phenotype in Zebrafish Mutants of the Autism Risk Gene, CNTNAP2.
2016,
Pubmed Husson,
Rare genetic susceptibility variants assessment in autism spectrum disorder: detection rate and practical use.
2020,
Pubmed Hwang,
Efficient genome editing in zebrafish using a CRISPR-Cas system.
2013,
Pubmed Iakoucheva,
Getting to the Cores of Autism.
2019,
Pubmed Iossifov,
The contribution of de novo coding mutations to autism spectrum disorder.
2014,
Pubmed Joachimiak,
The LisH Domain-Containing N-Terminal Fragment is Important for the Localization, Dimerization, and Stability of Katnal2 in Tetrahymena.
2020,
Pubmed Kalueff,
Zebrafish as an emerging model for studying complex brain disorders.
2014,
Pubmed Koh,
A Neurexin2aa deficiency results in axon pathfinding defects and increased anxiety in zebrafish.
2021,
Pubmed Kokel,
Behavioral barcoding in the cloud: embracing data-intensive digital phenotyping in neuropharmacology.
2012,
Pubmed Lee,
Large-scale Analysis of Sleep in Zebrafish.
2022,
Pubmed Liu,
CRISPR/Cas9-induced shank3b mutant zebrafish display autism-like behaviors.
2018,
Pubmed Lord,
Autism spectrum disorder.
2020,
Pubmed Mali,
RNA-guided human genome engineering via Cas9.
2013,
Pubmed Maximino,
Parametric analyses of anxiety in zebrafish scototaxis.
2010,
Pubmed Mishra-Gorur,
Mutations in KATNB1 cause complex cerebral malformations by disrupting asymmetrically dividing neural progenitors.
2014,
Pubmed Orger,
Zebrafish Behavior: Opportunities and Challenges.
2017,
Pubmed O'Roak,
Sporadic autism exomes reveal a highly interconnected protein network of de novo mutations.
2012,
Pubmed Peng,
Regulation of sleep homeostasis mediator adenosine by basal forebrain glutamatergic neurons.
2020,
Pubmed Rihel,
Monitoring sleep and arousal in zebrafish.
2010,
Pubmed Rihel,
Zebrafish behavioral profiling links drugs to biological targets and rest/wake regulation.
2010,
Pubmed Sanders,
De novo mutations revealed by whole-exome sequencing are strongly associated with autism.
2012,
Pubmed Solnica-Krezel,
Microtubule arrays of the zebrafish yolk cell: organization and function during epiboly.
1994,
Pubmed Stessman,
Targeted sequencing identifies 91 neurodevelopmental-disorder risk genes with autism and developmental-disability biases.
2017,
Pubmed Thisse,
High-resolution in situ hybridization to whole-mount zebrafish embryos.
2008,
Pubmed Ververis,
A novel family of katanin-like 2 protein isoforms (KATNAL2), interacting with nucleotide-binding proteins Nubp1 and Nubp2, are key regulators of different MT-based processes in mammalian cells.
2016,
Pubmed Vorstman,
Autism genetics: opportunities and challenges for clinical translation.
2017,
Pubmed Wang,
Large-scale targeted sequencing identifies risk genes for neurodevelopmental disorders.
2020,
Pubmed Williams,
A Retroviral CRISPR-Cas9 System for Cellular Autism-Associated Phenotype Discovery in Developing Neurons.
2016,
Pubmed Willsey,
Katanin-like protein Katnal2 is required for ciliogenesis and brain development in Xenopus embryos.
2018,
Pubmed
,
Xenbase Wilson,
The development of a simple scaffold of axon tracts in the brain of the embryonic zebrafish, Brachydanio rerio.
1990,
Pubmed Yuen,
Whole-genome sequencing of quartet families with autism spectrum disorder.
2015,
Pubmed