XB-ART-59405
BMC Genomics
2022 Oct 23;231:723. doi: 10.1186/s12864-022-08953-3.
Show Gene links
Show Anatomy links
Quantitative analysis of transcriptome dynamics provides novel insights into developmental state transitions.
Johnson K, Freedman S, Braun R, LaBonne C.
???displayArticle.abstract???
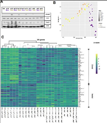
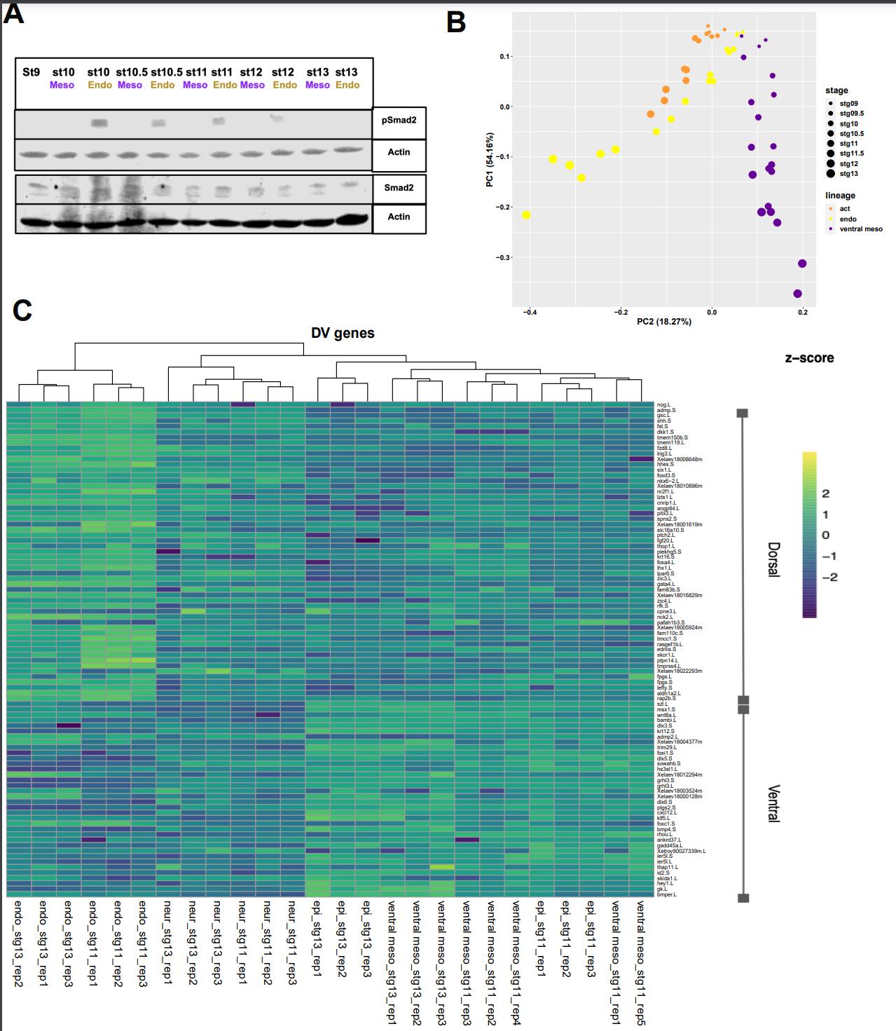
BACKGROUND: During embryogenesis, the developmental potential of initially pluripotent cells becomes progressively restricted as they transit to lineage restricted states. The pluripotent cells of Xenopus blastula-stage embryos are an ideal system in which to study cell state transitions during developmental decision-making, as gene expression dynamics can be followed at high temporal resolution. RESULTS: Here we use transcriptomics to interrogate the process by which pluripotent cells transit to four different lineage-restricted states: neural progenitors, epidermis, endoderm and ventral mesoderm, providing quantitative insights into the dynamics of Waddington's landscape. Our findings provide novel insights into why the neural progenitor state is the default lineage state for pluripotent cells and uncover novel components of lineage-specific gene regulation. These data reveal an unexpected overlap in the transcriptional responses to BMP4/7 and Activin signaling and provide mechanistic insight into how the timing of signaling inputs such as BMP are temporally controlled to ensure correct lineage decisions. CONCLUSIONS: Together these analyses provide quantitative insights into the logic and dynamics of developmental decision making in early embryos. They also provide valuable lineage-specific time series data following the acquisition of specific lineage states during development.
???displayArticle.pubmedLink??? 36273135
???displayArticle.pmcLink??? PMC9588240
???displayArticle.link??? BMC Genomics
???displayArticle.grants??? [+]
R01 GM116538 NIGMS NIH HHS
Species referenced: Xenopus laevis
Genes referenced: a2m bix1 bmp2 bmp4 bmp7 dand5 dlx3 eomes evx1 foxi1 foxi2 grhl1 grn gsc gtpbp2 id3 krt12.4 mix1 msx1 otx1 otx2 post pou5f3.3 pygb smad1 smad2 sox11 sox17a sox17b sox2 sox3 tgfb1 vegt ventx2 ventx2.2 wnt8a zic1
???displayArticle.morpholinos??? dand5 MO1
???displayArticle.gses??? GSE198598: NCBI
???attribute.lit??? ???displayArticles.show???
References [+] :
Agius, Endodermal Nodal-related signals and mesoderm induction in Xenopus. 2000, Pubmed , Xenbase
Andreazzoli, Activating and repressing signals in head development: the role of Xotx1 and Xotx2. 1997, Pubmed , Xenbase
Ariizumi, In Vitro Induction of Xenopus Embryonic Organs Using Animal Cap Cells. 2017, Pubmed , Xenbase
Ariizumi, In vitro induction systems for analyses of amphibian organogenesis and body patterning. 2001, Pubmed
Ariizumi, Isolation and differentiation of Xenopus animal cap cells. 2009, Pubmed , Xenbase
Asashima, The vegetalizing factor belongs to a family of mesoderm-inducing proteins related to erythroid differentiation factor. 1990, Pubmed , Xenbase
Asashima, Mesodermal induction in early amphibian embryos by activin A (erythroid differentiation factor). 1990, Pubmed , Xenbase
Bates, Coco regulates dorsoventral specification of germ layers via inhibition of TGFβ signalling. 2013, Pubmed , Xenbase
Bell, Cell fate specification and competence by Coco, a maternal BMP, TGFbeta and Wnt inhibitor. 2003, Pubmed , Xenbase
Briggs, The dynamics of gene expression in vertebrate embryogenesis at single-cell resolution. 2018, Pubmed , Xenbase
Cha, Foxi2 is an animally localized maternal mRNA in Xenopus, and an activator of the zygotic ectoderm activator Foxi1e. 2012, Pubmed , Xenbase
Charney, A gene regulatory program controlling early Xenopus mesendoderm formation: Network conservation and motifs. 2017, Pubmed , Xenbase
Chen, VennDiagram: a package for the generation of highly-customizable Venn and Euler diagrams in R. 2011, Pubmed
Chen, A transcriptional partner for MAD proteins in TGF-beta signalling. 1996, Pubmed , Xenbase
Christian, Xwnt-8, a Xenopus Wnt-1/int-1-related gene responsive to mesoderm-inducing growth factors, may play a role in ventral mesodermal patterning during embryogenesis. 1991, Pubmed , Xenbase
Collart, High-resolution analysis of gene activity during the Xenopus mid-blastula transition. 2014, Pubmed , Xenbase
Collignon, A comparison of the properties of Sox-3 with Sry and two related genes, Sox-1 and Sox-2. 1996, Pubmed
Conway, UpSetR: an R package for the visualization of intersecting sets and their properties. 2017, Pubmed
Cordenonsi, Links between tumor suppressors: p53 is required for TGF-beta gene responses by cooperating with Smads. 2003, Pubmed , Xenbase
Dale, Secretion and mesoderm-inducing activity of the TGF-beta-related domain of Xenopus Vg1. 1993, Pubmed , Xenbase
Delaune, Neural induction in Xenopus requires early FGF signalling in addition to BMP inhibition. 2005, Pubmed , Xenbase
Ding, Genome-wide analysis of dorsal and ventral transcriptomes of the Xenopus laevis gastrula. 2017, Pubmed , Xenbase
Ding, Bighead is a Wnt antagonist secreted by the Xenopus Spemann organizer that promotes Lrp6 endocytosis. 2018, Pubmed , Xenbase
Dirksen, Differential expression of a Distal-less homeobox gene Xdll-2 in ectodermal cell lineages. 1994, Pubmed , Xenbase
Dobin, STAR: ultrafast universal RNA-seq aligner. 2013, Pubmed
Gamer, Autonomous endodermal determination in Xenopus: regulation of expression of the pancreatic gene XlHbox 8. 1995, Pubmed , Xenbase
Gentsch, Maternal pluripotency factors initiate extensive chromatin remodelling to predefine first response to inductive signals. 2019, Pubmed , Xenbase
Graff, Studies with a Xenopus BMP receptor suggest that ventral mesoderm-inducing signals override dorsal signals in vivo. 1994, Pubmed , Xenbase
Green, Responses of embryonic Xenopus cells to activin and FGF are separated by multiple dose thresholds and correspond to distinct axes of the mesoderm. 1992, Pubmed , Xenbase
Grunz, Neural differentiation of Xenopus laevis ectoderm takes place after disaggregation and delayed reaggregation without inducer. 1989, Pubmed , Xenbase
Gurdon, Activin signalling and response to a morphogen gradient. 1994, Pubmed , Xenbase
Harland, Formation and function of Spemann's organizer. 1997, Pubmed
Hemmati-Brivanlou, Vertebrate embryonic cells will become nerve cells unless told otherwise. 1997, Pubmed , Xenbase
Hemmati-Brivanlou, Inhibition of activin receptor signaling promotes neuralization in Xenopus. 1994, Pubmed , Xenbase
Hemmati-Brivanlou, A truncated activin receptor inhibits mesoderm induction and formation of axial structures in Xenopus embryos. 1992, Pubmed , Xenbase
Hemmati-Brivanlou, Ventral mesodermal patterning in Xenopus embryos: expression patterns and activities of BMP-2 and BMP-4. 1995, Pubmed , Xenbase
Henig, A POU protein regulates mesodermal competence to FGF in Xenopus. 1998, Pubmed , Xenbase
Henry, Mixer, a homeobox gene required for endoderm development. 1998, Pubmed , Xenbase
Henry, TGF-beta signals and a pattern in Xenopus laevis endodermal development. 1996, Pubmed , Xenbase
Hollnagel, Id genes are direct targets of bone morphogenetic protein induction in embryonic stem cells. 1999, Pubmed
Hörmanseder, H3K4 Methylation-Dependent Memory of Somatic Cell Identity Inhibits Reprogramming and Development of Nuclear Transfer Embryos. 2017, Pubmed , Xenbase
Hudson, Xsox17alpha and -beta mediate endoderm formation in Xenopus. 1997, Pubmed , Xenbase
Hyodo-Miura, Involvement of NLK and Sox11 in neural induction in Xenopus development. 2002, Pubmed , Xenbase
Iemura, Direct binding of follistatin to a complex of bone-morphogenetic protein and its receptor inhibits ventral and epidermal cell fates in early Xenopus embryo. 1998, Pubmed , Xenbase
Jansen, Uncovering the mesendoderm gene regulatory network through multi-omic data integration. 2022, Pubmed , Xenbase
Jonas, Epidermal keratin gene expressed in embryos of Xenopus laevis. 1985, Pubmed , Xenbase
Jones, Nodal-related signals induce axial mesoderm and dorsalize mesoderm during gastrulation. 1995, Pubmed , Xenbase
Kablar, Xotx genes in the developing brain of Xenopus laevis. 1996, Pubmed , Xenbase
Kanehisa, KEGG: kyoto encyclopedia of genes and genomes. 2000, Pubmed
Kessler, Induction of dorsal mesoderm by soluble, mature Vg1 protein. 1995, Pubmed , Xenbase
Kirmizitas, Gtpbp2 is required for BMP signaling and mesoderm patterning in Xenopus embryos. 2014, Pubmed , Xenbase
Köster, Bone morphogenetic protein 4 (BMP-4), a member of the TGF-beta family, in early embryos of Xenopus laevis: analysis of mesoderm inducing activity. 1991, Pubmed , Xenbase
Kretzschmar, The TGF-beta family mediator Smad1 is phosphorylated directly and activated functionally by the BMP receptor kinase. 1997, Pubmed
Kumar, Nodal signaling uses activin and transforming growth factor-beta receptor-regulated Smads. 2001, Pubmed , Xenbase
Lamb, Neural induction by the secreted polypeptide noggin. 1993, Pubmed , Xenbase
Langfelder, Fast R Functions for Robust Correlations and Hierarchical Clustering. 2012, Pubmed
Langfelder, WGCNA: an R package for weighted correlation network analysis. 2008, Pubmed
Law, voom: Precision weights unlock linear model analysis tools for RNA-seq read counts. 2014, Pubmed
Lef, Spatial and temporal transcription patterns of the forkhead related XFD-2/XFD-2' genes in Xenopus laevis embryos. 1994, Pubmed , Xenbase
Li, RSEM: accurate transcript quantification from RNA-Seq data with or without a reference genome. 2011, Pubmed
Linker, Neural induction requires BMP inhibition only as a late step, and involves signals other than FGF and Wnt antagonists. 2004, Pubmed , Xenbase
Little, Bone morphogenetic protein heterodimers assemble heteromeric type I receptor complexes to pattern the dorsoventral axis. 2009, Pubmed
Love, Moderated estimation of fold change and dispersion for RNA-seq data with DESeq2. 2014, Pubmed
Luo, Distinct roles for Distal-less genes Dlx3 and Dlx5 in regulating ectodermal development in Xenopus. 2001, Pubmed , Xenbase
Macías-Silva, Specific activation of Smad1 signaling pathways by the BMP7 type I receptor, ALK2. 1998, Pubmed , Xenbase
Maerker, Bicc1 and Dicer regulate left-right patterning through post-transcriptional control of the Nodal inhibitor Dand5. 2021, Pubmed , Xenbase
Massagué, Transcriptional control by the TGF-beta/Smad signaling system. 2000, Pubmed
McDowell, Activin as a morphogen in Xenopus mesoderm induction. 1999, Pubmed , Xenbase
McDowell, Activin has direct long-range signalling activity and can form a concentration gradient by diffusion. 1997, Pubmed , Xenbase
McQueen, An analysis of MyoD-dependent transcription using CRISPR/Cas9 gene targeting in Xenopus tropicalis embryos. 2017, Pubmed , Xenbase
Mead, BMP-4-responsive regulation of dorsal-ventral patterning by the homeobox protein Mix.1. 1996, Pubmed , Xenbase
Mir, FoxI1e activates ectoderm formation and controls cell position in the Xenopus blastula. 2007, Pubmed , Xenbase
Mizuseki, Xenopus Zic-related-1 and Sox-2, two factors induced by chordin, have distinct activities in the initiation of neural induction. 1998, Pubmed , Xenbase
Montague, Vg1-Nodal heterodimers are the endogenous inducers of mesendoderm. 2017, Pubmed
Muñoz-Sanjuán, Neural induction, the default model and embryonic stem cells. 2002, Pubmed
Nakata, Xenopus Zic family and its role in neural and neural crest development. 1998, Pubmed , Xenbase
Niehrs, Regionally specific induction by the Spemann-Mangold organizer. 2004, Pubmed
Nishimatsu, Ventral mesoderm induction and patterning by bone morphogenetic protein heterodimers in Xenopus embryos. 1998, Pubmed , Xenbase
Onichtchouk, The Xvent-2 homeobox gene is part of the BMP-4 signalling pathway controlling [correction of controling] dorsoventral patterning of Xenopus mesoderm. 1996, Pubmed , Xenbase
Owens, Measuring Absolute RNA Copy Numbers at High Temporal Resolution Reveals Transcriptome Kinetics in Development. 2016, Pubmed , Xenbase
Pannese, The Xenopus homologue of Otx2 is a maternal homeobox gene that demarcates and specifies anterior body regions. 1995, Pubmed , Xenbase
Paraiso, Early Xenopus gene regulatory programs, chromatin states, and the role of maternal transcription factors. 2020, Pubmed , Xenbase
Paranjpe, A genome-wide survey of maternal and embryonic transcripts during Xenopus tropicalis development. 2013, Pubmed , Xenbase
Penzel, Characterization and early embryonic expression of a neural specific transcription factor xSOX3 in Xenopus laevis. 1997, Pubmed , Xenbase
Pereira, The Mix family of homeobox genes--key regulators of mesendoderm formation during vertebrate development. 2012, Pubmed , Xenbase
Piccolo, The head inducer Cerberus is a multifunctional antagonist of Nodal, BMP and Wnt signals. 1999, Pubmed , Xenbase
Piccolo, Dorsoventral patterning in Xenopus: inhibition of ventral signals by direct binding of chordin to BMP-4. 1996, Pubmed , Xenbase
Plouhinec, A molecular atlas of the developing ectoderm defines neural, neural crest, placode, and nonneural progenitor identity in vertebrates. 2017, Pubmed , Xenbase
Prasad, Induction of the neural crest state: control of stem cell attributes by gene regulatory, post-transcriptional and epigenetic interactions. 2012, Pubmed , Xenbase
Rashbass, The DNA-binding protein E12 co-operates with XMyoD in the activation of muscle-specific gene expression in Xenopus embryos. 1992, Pubmed , Xenbase
Rastegar, Transcriptional regulation of Xvent homeobox genes. 1999, Pubmed , Xenbase
Re'em-Kalma, Competition between noggin and bone morphogenetic protein 4 activities may regulate dorsalization during Xenopus development. 1995, Pubmed , Xenbase
Reich, Repression of Inappropriate Gene Expression in the Vertebrate Embryonic Ectoderm. 2019, Pubmed , Xenbase
Reissmann, The orphan receptor ALK7 and the Activin receptor ALK4 mediate signaling by Nodal proteins during vertebrate development. 2001, Pubmed , Xenbase
Rosa, Mix.1, a homeobox mRNA inducible by mesoderm inducers, is expressed mostly in the presumptive endodermal cells of Xenopus embryos. 1989, Pubmed , Xenbase
Ryan, Eomesodermin, a key early gene in Xenopus mesoderm differentiation. 1996, Pubmed , Xenbase
Sasai, Regulation of neural induction by the Chd and Bmp-4 antagonistic patterning signals in Xenopus. 1995, Pubmed , Xenbase
Sasai, Endoderm induction by the organizer-secreted factors chordin and noggin in Xenopus animal caps. 1996, Pubmed , Xenbase
Sato, Localized and inducible expression of Xenopus-posterior (Xpo), a novel gene active in early frog embryos, encoding a protein with a 'CCHC' finger domain. 1991, Pubmed , Xenbase
Satou-Kobayashi, Temporal transcriptomic profiling reveals dynamic changes in gene expression of Xenopus animal cap upon activin treatment. 2021, Pubmed , Xenbase
Schmidt, Localized BMP-4 mediates dorsal/ventral patterning in the early Xenopus embryo. 1995, Pubmed , Xenbase
Session, Genome evolution in the allotetraploid frog Xenopus laevis. 2016, Pubmed , Xenbase
Shi, Mechanisms of TGF-beta signaling from cell membrane to the nucleus. 2003, Pubmed
Smith, Identification of a potent Xenopus mesoderm-inducing factor as a homologue of activin A. 1990, Pubmed , Xenbase
Smith, Expression of a Xenopus homolog of Brachyury (T) is an immediate-early response to mesoderm induction. 1991, Pubmed , Xenbase
Smukler, Embryonic stem cells assume a primitive neural stem cell fate in the absence of extrinsic influences. 2006, Pubmed
Snape, Changes in states of commitment of single animal pole blastomeres of Xenopus laevis. 1987, Pubmed , Xenbase
Sokol, Interaction of Wnt and activin in dorsal mesoderm induction in Xenopus. 1992, Pubmed , Xenbase
Stern, Neural induction: old problem, new findings, yet more questions. 2005, Pubmed , Xenbase
Streit, Mesoderm patterning and somite formation during node regression: differential effects of chordin and noggin. 1999, Pubmed , Xenbase
Streit, Chordin regulates primitive streak development and the stability of induced neural cells, but is not sufficient for neural induction in the chick embryo. 1998, Pubmed
Streit, Initiation of neural induction by FGF signalling before gastrulation. 2000, Pubmed
Streit, Establishment and maintenance of the border of the neural plate in the chick: involvement of FGF and BMP activity. 1999, Pubmed
Suzuki, Mesoderm induction by BMP-4 and -7 heterodimers. 1997, Pubmed , Xenbase
Suzuki, Xenopus msx1 mediates epidermal induction and neural inhibition by BMP4. 1997, Pubmed , Xenbase
Suzuki, Regulation of epidermal induction by BMP2 and BMP7 signaling. 1997, Pubmed , Xenbase
Tada, Bix1, a direct target of Xenopus T-box genes, causes formation of ventral mesoderm and endoderm. 1998, Pubmed , Xenbase
Tao, BMP4-dependent expression of Xenopus Grainyhead-like 1 is essential for epidermal differentiation. 2005, Pubmed , Xenbase
Thomsen, Processed Vg1 protein is an axial mesoderm inducer in Xenopus. 1993, Pubmed , Xenbase
Vallier, Nodal inhibits differentiation of human embryonic stem cells along the neuroectodermal default pathway. 2004, Pubmed
Virtanen, SciPy 1.0: fundamental algorithms for scientific computing in Python. 2020, Pubmed
Vonica, The left-right axis is regulated by the interplay of Coco, Xnr1 and derrière in Xenopus embryos. 2007, Pubmed , Xenbase
Wardle, Transcriptional regulation of mesendoderm formation in Xenopus. 2006, Pubmed , Xenbase
Watanabe, FAST-1 is a key maternal effector of mesoderm inducers in the early Xenopus embryo. 1999, Pubmed , Xenbase
Wawersik, Conditional BMP inhibition in Xenopus reveals stage-specific roles for BMPs in neural and neural crest induction. 2005, Pubmed , Xenbase
Wessely, Neural induction in the absence of mesoderm: beta-catenin-dependent expression of secreted BMP antagonists at the blastula stage in Xenopus. 2001, Pubmed , Xenbase
Whitfield, Early embryonic expression of XLPOU-60, a Xenopus POU-domain protein. 1995, Pubmed , Xenbase
Wills, E2a is necessary for Smad2/3-dependent transcription and the direct repression of lefty during gastrulation. 2015, Pubmed , Xenbase
Wills, BMP antagonists and FGF signaling contribute to different domains of the neural plate in Xenopus. 2010, Pubmed , Xenbase
Wilson, Induction of epidermis and inhibition of neural fate by Bmp-4. 1995, Pubmed , Xenbase
Wilson, Concentration-dependent patterning of the Xenopus ectoderm by BMP4 and its signal transducer Smad1. 1997, Pubmed , Xenbase
