XB-ART-59430
Int J Mol Sci
2022 Oct 11;2320:. doi: 10.3390/ijms232012078.
Show Gene links
Show Anatomy links
The Flavonol Quercitrin Hinders GSK3 Activity and Potentiates the Wnt/β-Catenin Signaling Pathway.
Predes D, Maia LA, Matias I, Araujo HPM, Soares C, Barros-Aragão FGQ, Oliveira LFS, Reis RR, Amado NG, Simas ABC, Mendes FA, Gomes FCA, Figueiredo CP, Abreu JG.
???displayArticle.abstract???
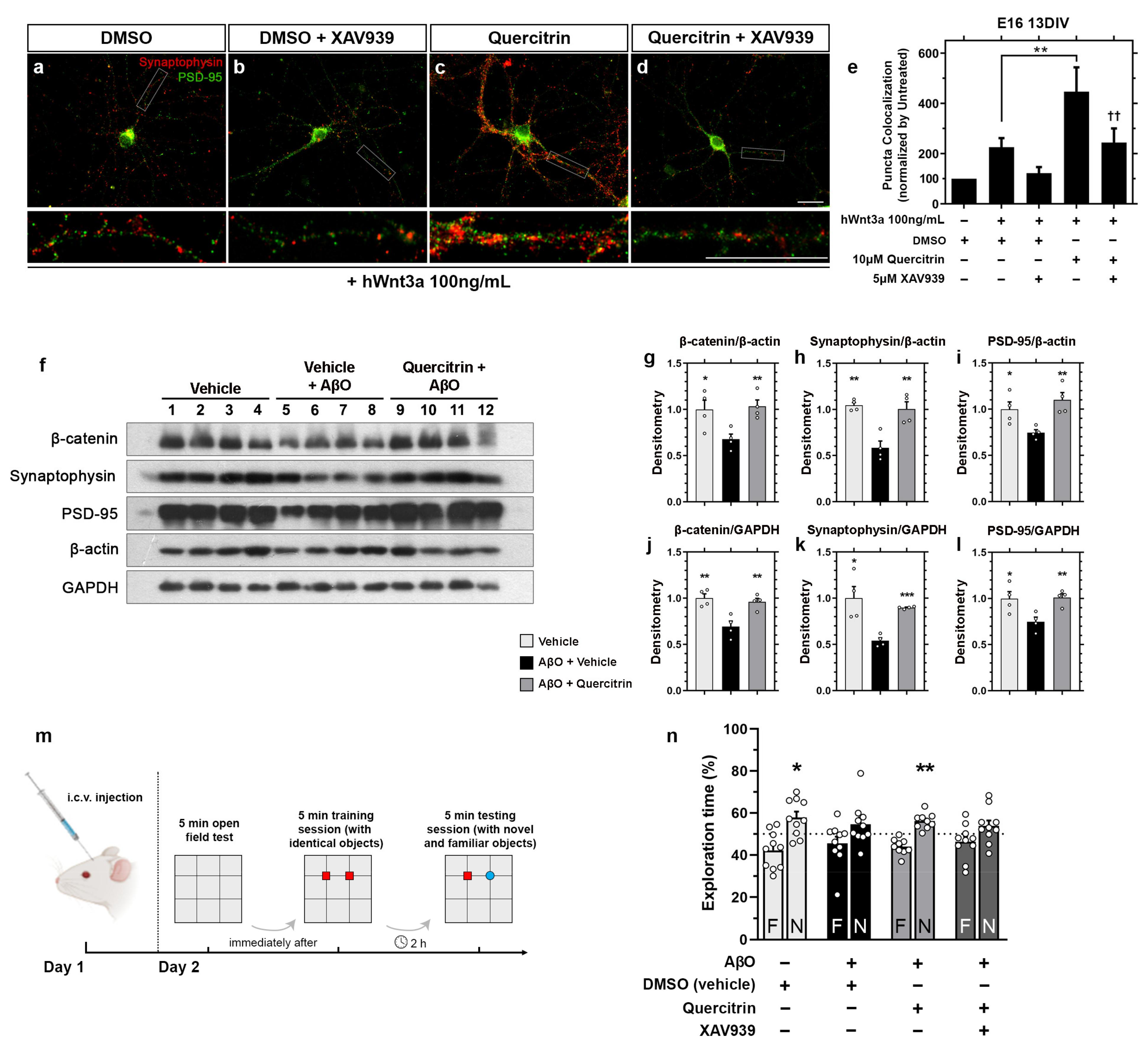
The Wnt/β-catenin signaling pathway dictates cell proliferation and differentiation during embryonic development and tissue homeostasis. Its deregulation is associated with many pathological conditions, including neurodegenerative disease, frequently downregulated. The lack of efficient treatment for these diseases, including Alzheimer's disease (AD), makes Wnt signaling an attractive target for therapies. Interestingly, novel Wnt signaling activating compounds are less frequently described than inhibitors, turning the quest for novel positive modulators even more appealing. In that sense, natural compounds are an outstanding source of potential drug leads. Here, we combine different experimental models, cell-based approaches, neuronal culture assays, and rodent behavior tests with Xenopus laevis phenotypic analysis to characterize quercitrin, a natural compound, as a novel Wnt signaling potentiator. We find that quercitrin potentiates the signaling in a concentration-dependent manner and increases the occurrence of the Xenopus secondary axis phenotype mediated by Xwnt8 injection. Using a GSK3 biosensor, we describe that quercitrin impairs GSK3 activity and increases phosphorylated GSK3β S9 levels. Treatment with XAV939, an inhibitor downstream of GSK3, impairs the quercitrin-mediated effect. Next, we show that quercitrin potentiates the Wnt3a-synaptogenic effect in hippocampal neurons in culture, which is blocked by XAV939. Quercitrin treatment also rescues the hippocampal synapse loss induced by intracerebroventricular injection of amyloid-β oligomers (AβO) in mice. Finally, quercitrin rescues AβO-mediated memory impairment, which is prevented by XAV939. Thus, our study uncovers a novel function for quercitrin as a Wnt/β-catenin signaling potentiator, describes its mechanism of action, and opens new avenues for AD treatments.
???displayArticle.pubmedLink??? 36292931
???displayArticle.pmcLink??? PMC9602613
???displayArticle.link??? Int J Mol Sci
Species referenced: Xenopus laevis
Genes referenced: gsk3b wnt3a wnt8a
GO keywords: Wnt signaling pathway
???displayArticle.disOnts??? Alzheimer's disease [+]
Phenotypes: Xla Wt + wnt8a(Fig. 2 abcgh) [+]
???attribute.lit??? ???displayArticles.show???
References [+] :
Alvarez,
Wnt-3a overcomes beta-amyloid toxicity in rat hippocampal neurons.
2004, Pubmed
Alvarez, Wnt-3a overcomes beta-amyloid toxicity in rat hippocampal neurons. 2004, Pubmed
Amado, Isoquercitrin suppresses colon cancer cell growth in vitro by targeting the Wnt/β-catenin signaling pathway. 2014, Pubmed , Xenbase
Amado, Flavonoids and Wnt/β-catenin signaling: potential role in colorectal cancer therapies. 2014, Pubmed
Amado, Effects of natural compounds on Xenopus embryogenesis: a potential read out for functional drug discovery targeting Wnt/β-catenin signaling. 2012, Pubmed , Xenbase
Amado, Isoquercitrin isolated from Hyptis fasciculata reduces glioblastoma cell proliferation and changes beta-catenin cellular localization. 2009, Pubmed
Amaral, Telocinobufagin and Marinobufagin Produce Different Effects in LLC-PK1 Cells: A Case of Functional Selectivity of Bufadienolides. 2018, Pubmed
Anastas, WNT signalling pathways as therapeutic targets in cancer. 2013, Pubmed
Ayaz, Flavonoids as Prospective Neuroprotectants and Their Therapeutic Propensity in Aging Associated Neurological Disorders. 2019, Pubmed
Baron, WNT signaling in bone homeostasis and disease: from human mutations to treatments. 2013, Pubmed
Bensalem, Polyphenol-rich extract from grape and blueberry attenuates cognitive decline and improves neuronal function in aged mice. 2018, Pubmed
Bossy-Wetzel, Molecular pathways to neurodegeneration. 2004, Pubmed
Brannon, A beta-catenin/XTcf-3 complex binds to the siamois promoter to regulate dorsal axis specification in Xenopus. 1997, Pubmed , Xenbase
Breen, Poorly differentiated colon carcinoma cell lines deficient in alpha-catenin expression express high levels of surface E-cadherin but lack Ca(2+)-dependent cell-cell adhesion. 1993, Pubmed
Brickman, Enhancing dentate gyrus function with dietary flavanols improves cognition in older adults. 2014, Pubmed
Cha, Hovenia dulcis Thunb extract and its ingredient methyl vanillate activate Wnt/β-catenin pathway and increase bone mass in growing or ovariectomized mice. 2014, Pubmed
Chen, Chemistry, pharmacokinetics, pharmacological activities, and toxicity of Quercitrin. 2022, Pubmed
Chen, Activity-dependent synaptic Wnt release regulates hippocampal long term potentiation. 2006, Pubmed
Chiquet, Variation in WNT genes is associated with non-syndromic cleft lip with or without cleft palate. 2008, Pubmed
Comalada, In vivo quercitrin anti-inflammatory effect involves release of quercetin, which inhibits inflammation through down-regulation of the NF-kappaB pathway. 2005, Pubmed
Córdoba, Quercitrin Nanocoated Implant Surfaces Reduce Osteoclast Activity In Vitro and In Vivo. 2018, Pubmed
Currais, Modulation of p25 and inflammatory pathways by fisetin maintains cognitive function in Alzheimer's disease transgenic mice. 2014, Pubmed
de Almeida, Piperine suppresses the Wnt/β-catenin pathway and has anti-cancer effects on colorectal cancer cells. 2020, Pubmed
de Andrade Teles, Flavonoids as Therapeutic Agents in Alzheimer's and Parkinson's Diseases: A Systematic Review of Preclinical Evidences. 2018, Pubmed
De Ferrari, Activation of Wnt signaling rescues neurodegeneration and behavioral impairments induced by beta-amyloid fibrils. 2003, Pubmed
de Sampaio e Spohr, Effects of the flavonoid casticin from Brazilian Croton betulaster in cerebral cortical progenitors in vitro: direct and indirect action through astrocytes. 2010, Pubmed
Devore, Dietary intakes of berries and flavonoids in relation to cognitive decline. 2012, Pubmed
Dias, A historical overview of natural products in drug discovery. 2012, Pubmed
Dickins, Wnts in action: from synapse formation to synaptic maintenance. 2013, Pubmed
Diniz, Astrocyte-induced synaptogenesis is mediated by transforming growth factor β signaling through modulation of D-serine levels in cerebral cortex neurons. 2012, Pubmed
Dohare, Glycogen synthase kinase-3β inhibition enhances myelination in preterm newborns with intraventricular hemorrhage, but not recombinant Wnt3A. 2018, Pubmed
Fonseca, Derricin and derricidin inhibit Wnt/β-catenin signaling and suppress colon cancer cell growth in vitro. 2015, Pubmed , Xenbase
Frame, A common phosphate binding site explains the unique substrate specificity of GSK3 and its inactivation by phosphorylation. 2001, Pubmed
Gadotti, Antinociceptive action of the extract and the flavonoid quercitrin isolated from Bauhinia microstachya leaves. 2005, Pubmed
Gálvez, Effect of quercitrin on lactose-induced chronic diarrhoea in rats. 1995, Pubmed
Gálvez, Antidiarrhoeic activity of quercitrin in mice and rats. 1993, Pubmed
Gammons, Wnt Signalosome Assembly by DEP Domain Swapping of Dishevelled. 2016, Pubmed
Garner, Wnt is here! Could Wnt signalling be promoted to protect against Alzheimer disease?: An Editorial for 'Wnt signaling loss accelerates the appearance of neuropathological hallmarks of Alzheimer's disease in J20- APP transgenic and wild-type mice' on doi:10.1111/jnc.14278. 2018, Pubmed
Giannini, Analysis of beta-catenin aggregation and localization using GFP fusion proteins: nuclear import of alpha-catenin by the beta-catenin/Tcf complex. 2000, Pubmed
Glass, Canonical Wnt signaling in differentiated osteoblasts controls osteoclast differentiation. 2005, Pubmed
Guo, Wnt/β-catenin signaling pathway activates melanocyte stem cells in vitro and in vivo. 2016, Pubmed
Hardy, Alzheimer's disease: the amyloid cascade hypothesis. 1992, Pubmed
He, Oral administration of fisetin promotes the induction of hippocampal long-term potentiation in vivo. 2018, Pubmed
Hernández, Spatial learning deficit in transgenic mice that conditionally over-express GSK-3beta in the brain but do not form tau filaments. 2002, Pubmed
Hooper, The GSK3 hypothesis of Alzheimer's disease. 2008, Pubmed
Huang, Tankyrase inhibition stabilizes axin and antagonizes Wnt signalling. 2009, Pubmed
Inestrosa, Emerging roles of Wnts in the adult nervous system. 2010, Pubmed
Jang, Secreted frizzled-related protein 3 regulates activity-dependent adult hippocampal neurogenesis. 2013, Pubmed
Kahn, Can we safely target the WNT pathway? 2014, Pubmed
Kennell, Wnt signaling inhibits adipogenesis through beta-catenin-dependent and -independent mechanisms. 2005, Pubmed
Kim, Flavonoids from Acer okamotoanum Inhibit Adipocyte Differentiation and Promote Lipolysis in the 3T3-L1 Cells. 2020, Pubmed
Kim, Wnt stabilization of β-catenin reveals principles for morphogen receptor-scaffold assemblies. 2013, Pubmed , Xenbase
Kneidinger, Activation of the WNT/β-catenin pathway attenuates experimental emphysema. 2011, Pubmed
Korinek, Constitutive transcriptional activation by a beta-catenin-Tcf complex in APC-/- colon carcinoma. 1997, Pubmed
Kusserow, Unexpected complexity of the Wnt gene family in a sea anemone. 2005, Pubmed
Lee, Wnt3a upregulates brain-derived insulin by increasing NeuroD1 via Wnt/β-catenin signaling in the hypothalamus. 2016, Pubmed
Lie, Wnt signalling regulates adult hippocampal neurogenesis. 2005, Pubmed
Lu, Wnt Drug Discovery: Weaving Through the Screens, Patents and Clinical Trials. 2016, Pubmed
Lucas, Decreased nuclear beta-catenin, tau hyperphosphorylation and neurodegeneration in GSK-3beta conditional transgenic mice. 2001, Pubmed
MacDonald, Wnt/beta-catenin signaling: components, mechanisms, and diseases. 2009, Pubmed , Xenbase
MacDonald, Wnt signal amplification via activity, cooperativity, and regulation of multiple intracellular PPPSP motifs in the Wnt co-receptor LRP6. 2008, Pubmed , Xenbase
Magdesian, Amyloid-beta binds to the extracellular cysteine-rich domain of Frizzled and inhibits Wnt/beta-catenin signaling. 2008, Pubmed
Maher, The Potential of Flavonoids for the Treatment of Neurodegenerative Diseases. 2019, Pubmed
Maia, Advances in the use of Xenopus for successful drug screening. 2017, Pubmed , Xenbase
Major, Wilms tumor suppressor WTX negatively regulates WNT/beta-catenin signaling. 2007, Pubmed , Xenbase
Martinez, Canonical Wnt Signaling Modulates the Expression of Pre- and Postsynaptic Components in Different Temporal Patterns. 2020, Pubmed
Matias, Functions of flavonoids in the central nervous system: Astrocytes as targets for natural compounds. 2016, Pubmed
Matias, Flavonoid Hesperidin Induces Synapse Formation and Improves Memory Performance through the Astrocytic TGF-β1. 2017, Pubmed
McLeod, Wnt proteins as modulators of synaptic plasticity. 2018, Pubmed
Meijer, GSK-3-selective inhibitors derived from Tyrian purple indirubins. 2003, Pubmed , Xenbase
Metcalfe, Inhibition of GSK3 by Wnt signalling--two contrasting models. 2011, Pubmed
Munemitsu, Deletion of an amino-terminal sequence beta-catenin in vivo and promotes hyperphosporylation of the adenomatous polyposis coli tumor suppressor protein. 1996, Pubmed
Muzitano, Quercitrin: an antileishmanial flavonoid glycoside from Kalanchoe pinnata. 2006, Pubmed
Näslund, Correlation between elevated levels of amyloid beta-peptide in the brain and cognitive decline. NULL, Pubmed
Ng, Plant alkaloids as drug leads for Alzheimer's disease. 2015, Pubmed
Niehrs, The complex world of WNT receptor signalling. 2012, Pubmed
Nones, Effects of the flavonoid hesperidin in cerebral cortical progenitors in vitro: indirect action through astrocytes. 2012, Pubmed
Nones, The flavonoids hesperidin and rutin promote neural crest cell survival. 2012, Pubmed
Nusse, Wnt/β-Catenin Signaling, Disease, and Emerging Therapeutic Modalities. 2017, Pubmed
Okamoto, Reduction in paracrine Wnt3 factors during aging causes impaired adult neurogenesis. 2011, Pubmed
Oliveira, Therapeutic Potential of Naturally Occurring Small Molecules to Target the Wnt/β-Catenin Signaling Pathway in Colorectal Cancer. 2022, Pubmed
Park, Quercetin, a potent inhibitor against beta-catenin/Tcf signaling in SW480 colon cancer cells. 2005, Pubmed
Park, WNTs in synapse formation and neuronal circuitry. 2012, Pubmed
Park, Novel small molecule activators of beta-catenin-mediated signaling pathway: structure-activity relationships of indirubins. 2009, Pubmed
Parr, Activation of the Wnt/β-catenin pathway represses the transcription of the β-amyloid precursor protein cleaving enzyme (BACE1) via binding of T-cell factor-4 to BACE1 promoter. 2015, Pubmed
Pei, Distribution of active glycogen synthase kinase 3beta (GSK-3beta) in brains staged for Alzheimer disease neurofibrillary changes. 1999, Pubmed
Peterson-Nedry, Unexpectedly robust assembly of the Axin destruction complex regulates Wnt/Wg signaling in Drosophila as revealed by analysis in vivo. 2008, Pubmed
Predes, The Chalcone Lonchocarpin Inhibits Wnt/β-Catenin Signaling and Suppresses Colorectal Cancer Proliferation. 2019, Pubmed , Xenbase
Rivera, Andrographolide recovers cognitive impairment in a natural model of Alzheimer's disease (Octodon degus). 2016, Pubmed
Rosso, WNT signaling in neuronal maturation and synaptogenesis. 2013, Pubmed
Satué, Quercitrin and taxifolin stimulate osteoblast differentiation in MC3T3-E1 cells and inhibit osteoclastogenesis in RAW 264.7 cells. 2013, Pubmed
Seib, Loss of Dickkopf-1 restores neurogenesis in old age and counteracts cognitive decline. 2013, Pubmed
Selkoe, The amyloid hypothesis of Alzheimer's disease at 25 years. 2016, Pubmed
Shi, Wnt and Notch signaling pathway involved in wound healing by targeting c-Myc and Hes1 separately. 2015, Pubmed
Shruster, Wnt signaling pathway overcomes the disruption of neuronal differentiation of neural progenitor cells induced by oligomeric amyloid β-peptide. 2011, Pubmed
Sies, Polyphenols and health: update and perspectives. 2010, Pubmed
Song, Lrp6-mediated canonical Wnt signaling is required for lip formation and fusion. 2009, Pubmed
Stamos, Structural basis of GSK-3 inhibition by N-terminal phosphorylation and by the Wnt receptor LRP6. 2014, Pubmed
Taelman, Wnt signaling requires sequestration of glycogen synthase kinase 3 inside multivesicular endosomes. 2010, Pubmed , Xenbase
Tapia-Rojas, Andrographolide activates the canonical Wnt signalling pathway by a mechanism that implicates the non-ATP competitive inhibition of GSK-3β: autoregulation of GSK-3β in vivo. 2015, Pubmed
Tapia-Rojas, Loss of canonical Wnt signaling is involved in the pathogenesis of Alzheimer's disease. 2018, Pubmed
Tapia-Rojas, Wnt signaling loss accelerates the appearance of neuropathological hallmarks of Alzheimer's disease in J20-APP transgenic and wild-type mice. 2018, Pubmed
Toledo, Activation of Wnt signaling by lithium and rosiglitazone reduced spatial memory impairment and neurodegeneration in brains of an APPswe/PSEN1DeltaE9 mouse model of Alzheimer's disease. 2010, Pubmed
Tosti, Topical application of the Wnt/β-catenin activator methyl vanillate increases hair count and hair mass index in women with androgenetic alopecia. 2016, Pubmed
Townsend, Effects of secreted oligomers of amyloid beta-protein on hippocampal synaptic plasticity: a potent role for trimers. 2006, Pubmed
Unno, Green Tea Catechins Trigger Immediate-Early Genes in the Hippocampus and Prevent Cognitive Decline and Lifespan Shortening. 2020, Pubmed
Vargas, In vivo activation of Wnt signaling pathway enhances cognitive function of adult mice and reverses cognitive deficits in an Alzheimer's disease model. 2014, Pubmed
Vargas, WASP-1, a canonical Wnt signaling potentiator, rescues hippocampal synaptic impairments induced by Aβ oligomers. 2015, Pubmed
Wang, GSK-3β as a target for protection against transient cerebral ischemia. 2017, Pubmed
Yang, Fisetin improves lead-induced neuroinflammation, apoptosis and synaptic dysfunction in mice associated with the AMPK/SIRT1 and autophagy pathway. 2019, Pubmed
Zhang, 7,8-dihydroxyflavone prevents synaptic loss and memory deficits in a mouse model of Alzheimer's disease. 2014, Pubmed
Zhang, Small-molecule synergist of the Wnt/beta-catenin signaling pathway. 2007, Pubmed , Xenbase
Zhang, Destabilization of beta-catenin by mutations in presenilin-1 potentiates neuronal apoptosis. 1998, Pubmed
