Click here to close Hello! We notice that you are using Internet Explorer, which is not supported by Xenbase and may cause the site to display incorrectly. We suggest using a current version of Chrome, FireFox, or Safari.
XB-ART-59447
Biol Open 2022 Nov 01;1111:. doi: 10.1242/bio.059474.
Show Gene links Show Anatomy links

NEDD1-S411 phosphorylation plays a critical function in the coordination of microtubule nucleation during mitosis.

Timón Pérez K, Scrofani J, Vernos I.


???displayArticle.abstract???
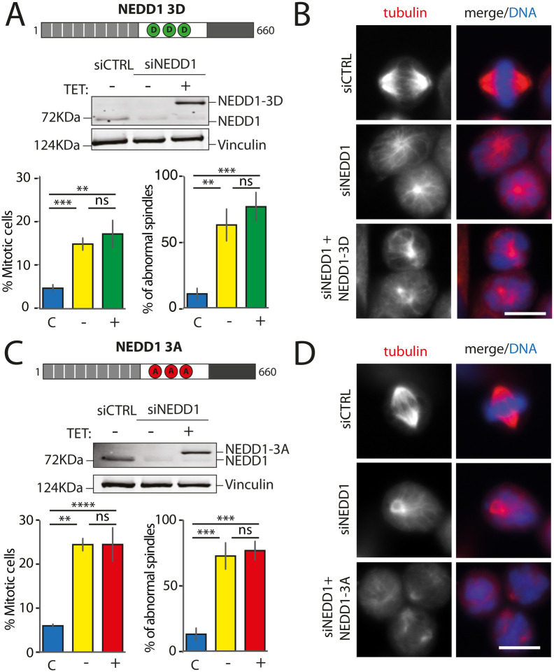
During mitosis, spindle assembly relies on centrosomal and acentrosomal microtubule nucleation pathways that all require the γ-Tubulin Ring Complex (γ-TuRC) and its adaptor protein NEDD1. The activity of these different pathways needs to be coordinated to ensure bipolar spindle assembly ( Cavazza et al., 2016) but the underlying mechanism is still unclear. Previous studies have identified three sites in NEDD1 (S377, S405 and S411) that when phosphorylated drive MT nucleation at the centrosomes, around the chromosomes and on pre-existing MTs respectively ( Lüders et al., 2006; Pinyol et al., 2013; Sdelci et al., 2012). Here we aimed at getting additional insights into the mechanism that coordinates the different MT nucleation pathways in dividing cells using a collection of HeLa stable inducible cell lines expressing NEDD1 phospho-variants at these three sites and Xenopus egg extracts. Our results provide further support for the essential role of phosphorylation at the three residues. Moreover, we directly demonstrate that S411 phosphorylation is essential for MT branching using TIRF microscopy in Xenopus egg extracts and we show that it plays a crucial role in ensuring the balance between centrosome and chromosome-dependent MT nucleation required for bipolar spindle assembly in mitotic cells.

???displayArticle.pubmedLink??? 36318115
???displayArticle.pmcLink??? PMC9836086
???displayArticle.link??? Biol Open


Species referenced: Xenopus laevis
Genes referenced: cdk1 nedd1
GO keywords: microtubule [+]


???attribute.lit??? ???displayArticles.show???
References [+] :
Bieling, Reconstitution of a microtubule plus-end tracking system in vitro. 2007, Pubmed