XB-ART-59457
Mol Biol Cell
2023 Jan 01;341:br1. doi: 10.1091/mbc.E21-09-0438.
Show Gene links
Show Anatomy links
Aurora A phosphorylates Ndel1 to reduce the levels of Mad1 and NuMA at spindle poles.
Janczyk PŁ, Żyłkiewicz E, De Hoyos H, West T, Matson DR, Choi WC, Young HMR, Derewenda ZS, Stukenberg PT.
???displayArticle.abstract???
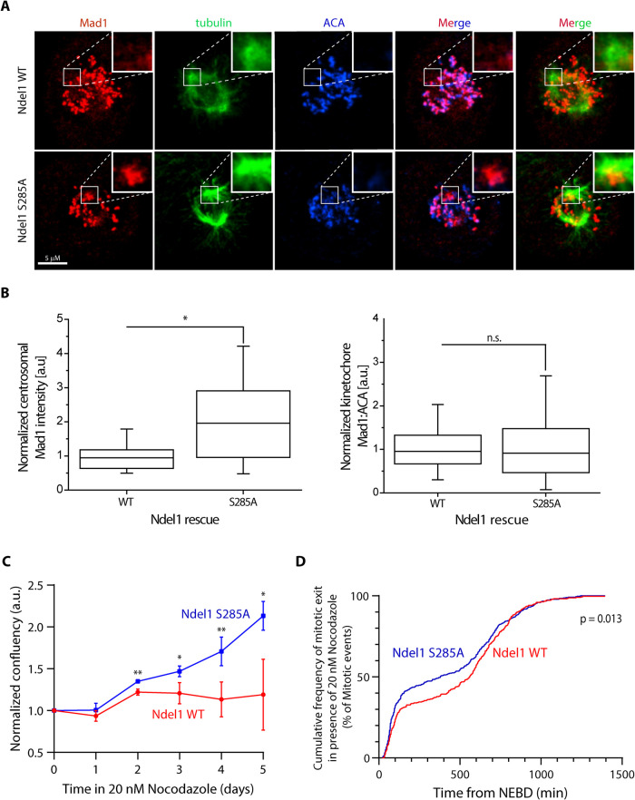
Dynein inactivates the spindle assembly checkpoint (SAC) by transporting checkpoint proteins away from kinetochores toward spindle poles in a process known as "stripping." We find that inhibition of Aurora A kinase, which is localized to spindle poles, enables the accumulation of the spindle checkpoint activator Mad1 at poles where it is normally absent. Aurora kinases phosphorylate the dynein activator NudE neurodevelopment protein 1 like 1 (Ndel1) on Ser285 and Mad1 accumulates at poles when Ndel1 is replaced by a nonphosphorylatable mutant in human cells. The pole focusing protein NuMA, transported to poles by dynein, also accumulates at poles in cells harboring a mutant Ndel1. Phosphorylation of Ndel1 on Ser285 is required for robust spindle checkpoint activity and regulates the poles of asters in Xenopus extracts. Our data suggest that dynein/SAC complexes that are generated at kinetochores and then transported directionally toward poles on microtubules are inhibited by Aurora A before they reach spindle poles. These data suggest that Aurora A generates a spatial signal at spindle poles that controls dynein transport and spindle function.
???displayArticle.pubmedLink??? 36350697
???displayArticle.pmcLink??? PMC9816647
???displayArticle.link??? Mol Biol Cell
???displayArticle.grants??? [+]
T32 GM008136 NIGMS NIH HHS , R01 NS036267 NINDS NIH HHS , R01 GM124042 NIGMS NIH HHS , R35 GM148181 NIGMS NIH HHS , T32 HL007899 NHLBI NIH HHS
Species referenced: Xenopus laevis
Genes referenced: Mad1l1 ndel1 numa1 ran
???attribute.lit??? ???displayArticles.show???
References [+] :
Auckland,
CENP-F stabilizes kinetochore-microtubule attachments and limits dynein stripping of corona cargoes.
2020, Pubmed
Auckland, CENP-F stabilizes kinetochore-microtubule attachments and limits dynein stripping of corona cargoes. 2020, Pubmed
Barr, Aurora-A: the maker and breaker of spindle poles. 2007, Pubmed
Bradshaw, PKA phosphorylation of NDE1 is DISC1/PDE4 dependent and modulates its interaction with LIS1 and NDEL1. 2011, Pubmed
Carmena, The cellular geography of aurora kinases. 2003, Pubmed , Xenbase
Chinen, NuMA assemblies organize microtubule asters to establish spindle bipolarity in acentrosomal human cells. 2020, Pubmed
Chmátal, Spatial Regulation of Kinetochore Microtubule Attachments by Destabilization at Spindle Poles in Meiosis I. 2015, Pubmed
de Groot, A Cell Biologist's Field Guide to Aurora Kinase Inhibitors. 2015, Pubmed
DeLuca, Aurora A kinase phosphorylates Hec1 to regulate metaphase kinetochore-microtubule dynamics. 2018, Pubmed
Derewenda, The structure of the coiled-coil domain of Ndel1 and the basis of its interaction with Lis1, the causal protein of Miller-Dieker lissencephaly. 2007, Pubmed
Dionne, NuMA is a component of an insoluble matrix at mitotic spindle poles. 1999, Pubmed , Xenbase
Ditchfield, Aurora B couples chromosome alignment with anaphase by targeting BubR1, Mad2, and Cenp-E to kinetochores. 2003, Pubmed
Efimov, The LIS1-related NUDF protein of Aspergillus nidulans interacts with the coiled-coil domain of the NUDE/RO11 protein. 2000, Pubmed , Xenbase
Emanuele, Measuring the stoichiometry and physical interactions between components elucidates the architecture of the vertebrate kinetochore. 2005, Pubmed , Xenbase
Eot-Houllier, Aurora A-dependent CENP-A phosphorylation at inner centromeres protects bioriented chromosomes against cohesion fatigue. 2018, Pubmed
Fuller, Midzone activation of aurora B in anaphase produces an intracellular phosphorylation gradient. 2008, Pubmed , Xenbase
Gaglio, NuMA is required for the organization of microtubules into aster-like mitotic arrays. 1995, Pubmed
Gallini, NuMA Phosphorylation by Aurora-A Orchestrates Spindle Orientation. 2016, Pubmed
Gassmann, Removal of Spindly from microtubule-attached kinetochores controls spindle checkpoint silencing in human cells. 2010, Pubmed
Giet, Drosophila Aurora A kinase is required to localize D-TACC to centrosomes and to regulate astral microtubules. 2002, Pubmed , Xenbase
Giet, The Xenopus laevis aurora/Ip11p-related kinase pEg2 participates in the stability of the bipolar mitotic spindle. 2000, Pubmed , Xenbase
Gopalan, A novel mammalian, mitotic spindle-associated kinase is related to yeast and fly chromosome segregation regulators. 1997, Pubmed
Harrington, VX-680, a potent and selective small-molecule inhibitor of the Aurora kinases, suppresses tumor growth in vivo. 2004, Pubmed
Heald, Self-organization of microtubules into bipolar spindles around artificial chromosomes in Xenopus egg extracts. 1996, Pubmed , Xenbase
Hebbar, Lis1 and Ndel1 influence the timing of nuclear envelope breakdown in neural stem cells. 2008, Pubmed
Howell, Cytoplasmic dynein/dynactin drives kinetochore protein transport to the spindle poles and has a role in mitotic spindle checkpoint inactivation. 2001, Pubmed
Huang, Lis1 acts as a "clutch" between the ATPase and microtubule-binding domains of the dynein motor. 2012, Pubmed
Jaccard, Automated method for the rapid and precise estimation of adherent cell culture characteristics from phase contrast microscopy images. 2014, Pubmed
Kamiya, DISC1-NDEL1/NUDEL protein interaction, an essential component for neurite outgrowth, is modulated by genetic variations of DISC1. 2006, Pubmed
Katayama, Aurora kinase-A regulates kinetochore/chromatin associated microtubule assembly in human cells. 2008, Pubmed
King, Dynein is a transient kinetochore component whose binding is regulated by microtubule attachment, not tension. 2000, Pubmed
Kiyomitsu, The Nuclear Mitotic Apparatus (NuMA) Protein: A Key Player for Nuclear Formation, Spindle Assembly, and Spindle Positioning. 2021, Pubmed
Mangal, TPXL-1 activates Aurora A to clear contractile ring components from the polar cortex during cytokinesis. 2018, Pubmed
Matson, CENP-I and Aurora B act as a molecular switch that ties RZZ/Mad1 recruitment to kinetochore attachment status. 2014, Pubmed
McKenney, LIS1 and NudE induce a persistent dynein force-producing state. 2010, Pubmed
Merdes, Formation of spindle poles by dynein/dynactin-dependent transport of NuMA. 2000, Pubmed
Merdes, A complex of NuMA and cytoplasmic dynein is essential for mitotic spindle assembly. 1996, Pubmed , Xenbase
Mori, NDEL1 phosphorylation by Aurora-A kinase is essential for centrosomal maturation, separation, and TACC3 recruitment. 2007, Pubmed
Mori, An essential role of the aPKC-Aurora A-NDEL1 pathway in neurite elongation by modulation of microtubule dynamics. 2009, Pubmed
Nyarko, Intrinsic disorder in dynein intermediate chain modulates its interactions with NudE and dynactin. 2012, Pubmed
Peng, A BaSiC tool for background and shading correction of optical microscopy images. 2017, Pubmed
Quintyne, Dynactin is required for microtubule anchoring at centrosomes. 1999, Pubmed
Reck-Peterson, The cytoplasmic dynein transport machinery and its many cargoes. 2018, Pubmed
Satinover, Activation of Aurora-A kinase by protein phosphatase inhibitor-2, a bifunctional signaling protein. 2004, Pubmed , Xenbase
Schneider, NIH Image to ImageJ: 25 years of image analysis. 2012, Pubmed
Seldin, NuMA-microtubule interactions are critical for spindle orientation and the morphogenesis of diverse epidermal structures. 2016, Pubmed
Sessa, Mechanism of Aurora B activation by INCENP and inhibition by hesperadin. 2005, Pubmed , Xenbase
Sheffield, Overcoming expression and purification problems of RhoGDI using a family of "parallel" expression vectors. 1999, Pubmed
Silk, Requirements for NuMA in maintenance and establishment of mammalian spindle poles. 2009, Pubmed
Stehman, NudE and NudEL are required for mitotic progression and are involved in dynein recruitment to kinetochores. 2007, Pubmed
Takitoh, Activation of Aurora-A is essential for neuronal migration via modulation of microtubule organization. 2012, Pubmed
Vaisberg, Cytoplasmic dynein plays a role in mammalian mitotic spindle formation. 1993, Pubmed
Wang, Aurora B dynamics at centromeres create a diffusion-based phosphorylation gradient. 2011, Pubmed
Wang, Identification of a novel dynein binding domain in nudel essential for spindle pole organization in Xenopus egg extract. 2011, Pubmed , Xenbase
Wiese, Role of importin-beta in coupling Ran to downstream targets in microtubule assembly. 2001, Pubmed , Xenbase
Wynne, Cdk1 phosphorylation of the dynein adapter Nde1 controls cargo binding from G2 to anaphase. 2018, Pubmed
Ye, Aurora A Kinase Contributes to a Pole-Based Error Correction Pathway. 2015, Pubmed
Ye, DISC1 Regulates Neurogenesis via Modulating Kinetochore Attachment of Ndel1/Nde1 during Mitosis. 2017, Pubmed
Yeh, Regulatory dissociation of Tctex-1 light chain from dynein complex is essential for the apical delivery of rhodopsin. 2006, Pubmed
Zyłkiewicz, The N-terminal coiled-coil of Ndel1 is a regulated scaffold that recruits LIS1 to dynein. 2011, Pubmed , Xenbase
