XB-ART-59467
J Thorac Dis
2022 Oct 01;1410:4081-4095. doi: 10.21037/jtd-22-1261.
Show Gene links
Show Anatomy links
LncRNA KCNQ1OT1 enhances the radioresistance of lung squamous cell carcinoma by targeting the miR-491-5p/TPX2-RNF2 axis.
???displayArticle.abstract???
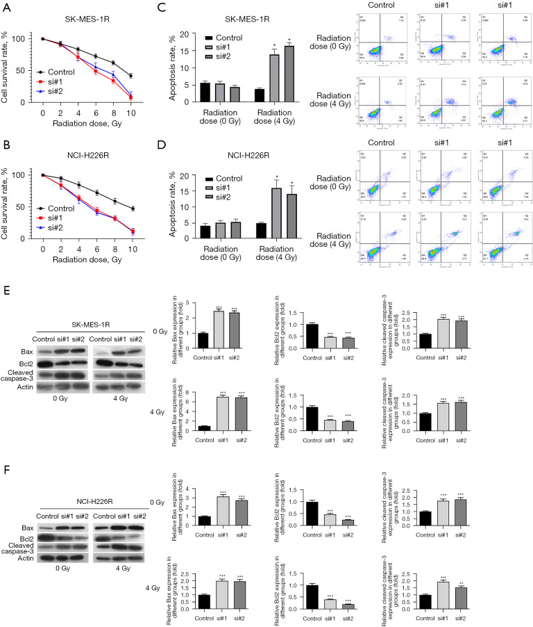
BACKGROUND: Lung cancer, especially lung squamous cell carcinoma (LUSC), is one of the most common malignant tumors worldwide. Currently, radiosensitization research is a vital direction for the improvement of LUSC therapy. Long non-coding RNAs (lncRNAs) can be novel biomarkers due to their multiple functions in cancers. However, the function and mechanism of lncRNA KCNQ1OT1 in the radioresistance of LUSC remain to be elucidated. METHODS: The clonogenic assay was employed to determine the radioresistance of SK-MES-1R and NCI-H226R cells. Real-time quantitative polymerase chain reaction (RT-qPCR) and Western blot were conducted for the detection of gene expression. Cell proliferation was determined by the methyl thiazolyl tetrazolium (MTT) assay, colony formation assay, and 5-ethynyl-2'-deoxyuridine (EdU) staining, and cell apoptosis was assessed by flow cytometry. The relationships between genes were also evaluated by applying the luciferase reporter and radioimmunoprecipitation (RIP) assays. RESULTS: Radioresistant LUSC cells (SK-MES-1R and NCI-H226R) had strong resistance to X-ray irradiation, and lncRNA KCNQ1OT1 was highly expressed in SK-MES-1R and NCI-H226R cells. Moreover, knockdown of lncRNA KCNQ1OT1 prominently suppressed proliferation, attenuated radioresistance, and accelerated the apoptosis of SK-MES-1R and NCI-H226R cells. More importantly, we verified that miR-491-5p was a regulatory target of lncRNA KCNQ1OT1, and Xenopus kinesin-like protein 2 (TPX2) and RING finger protein 2 (RNF2) were the target genes of miR-491-5p. The rescue experiment results also demonstrated that miR-491-5p was involved in the inhibition of cell proliferation and the downregulation of TPX2 and RNF2 expression mediated by lncRNA KCNQ1OT1 knockdown in SK-MES-1R and NCI-H226R cells. CONCLUSIONS: LncRNA KCNQ1OT1 was associated with the radioresistance of radioresistant LUSC cells, and the lncRNA KCNQ1OT1/miR-491-5p/TPX2-RNF2 axis might be used as a therapeutic target to enhance the radiosensitivity of radioresistant LUSC cells.
???displayArticle.pubmedLink??? 36389338
???displayArticle.pmcLink??? PMC9641317
???displayArticle.link??? J Thorac Dis
Genes referenced: rnf2 tpx2
???attribute.lit??? ???displayArticles.show???
References [+] :
Akhurst,
Staging of Non-Small-Cell Lung Cancer.
2018, Pubmed
