Click here to close
Hello! We notice that you are using Internet Explorer, which is not supported by Xenbase and may cause the site to display incorrectly.
We suggest using a current version of Chrome,
FireFox, or Safari.
Cell Death Discov
2022 Dec 08;81:484. doi: 10.1038/s41420-022-01274-0.
Show Gene links
Show Anatomy links
Human SLFN5 and its Xenopus Laevis ortholog regulate entry into mitosis and oocyte meiotic resumption.
Vit G, Hirth A, Neugebauer N, Kraft BN, Sigismondo G, Cazzola A, Tessmer C, Duro J, Krijgsveld J, Hofmann I, Berger M, Klüter H, Niehrs C, Nilsson J, Krämer A.
???displayArticle.abstract???
The Schlafen gene family was first described in mice as a regulator of thymocyte development. Further studies showed involvement of human orthologs in different processes related with viral replication, cellular proliferation, and differentiation. In recent years, a new role for human Slfn11 in DNA replication and chromatin remodeling was described. As commonly observed in many gene families, Slfn paralogs show a tissue-specific expression. This made it difficult to reach conclusions which can be valid in different biological models regarding the function of the different Schlafen proteins. In the present study, we investigate the involvement of SLFN5 in cell-cycle regulation and cell proliferation. A careful analysis of SLFN5 expression revealed that SLFN5 is highly expressed in proliferating tissues and that the protein is ubiquitously present in all the tissues and cell line models we analyzed. Very interestingly, SLFN5 expression oscillates during cell cycle, peaking during S phase. The fact that SLFN5 interacts with protein phosphatase 2A and that SLFN5 depletion causes cell cycle arrest and cellular apoptosis, suggests a direct involvement of this human paralog in cell cycle progression and cellular proliferation. We substantiated our in vitro and in cellulo results using Xenopus laevis oocytes to show that mRNA depletion of the unique Slfn gene present in Xenopus, whose protein sequence shares 80% of homology with SLFN5, recapitulates the phenotype observed in human cells preventing the resumption of meiosis during oocyte development.
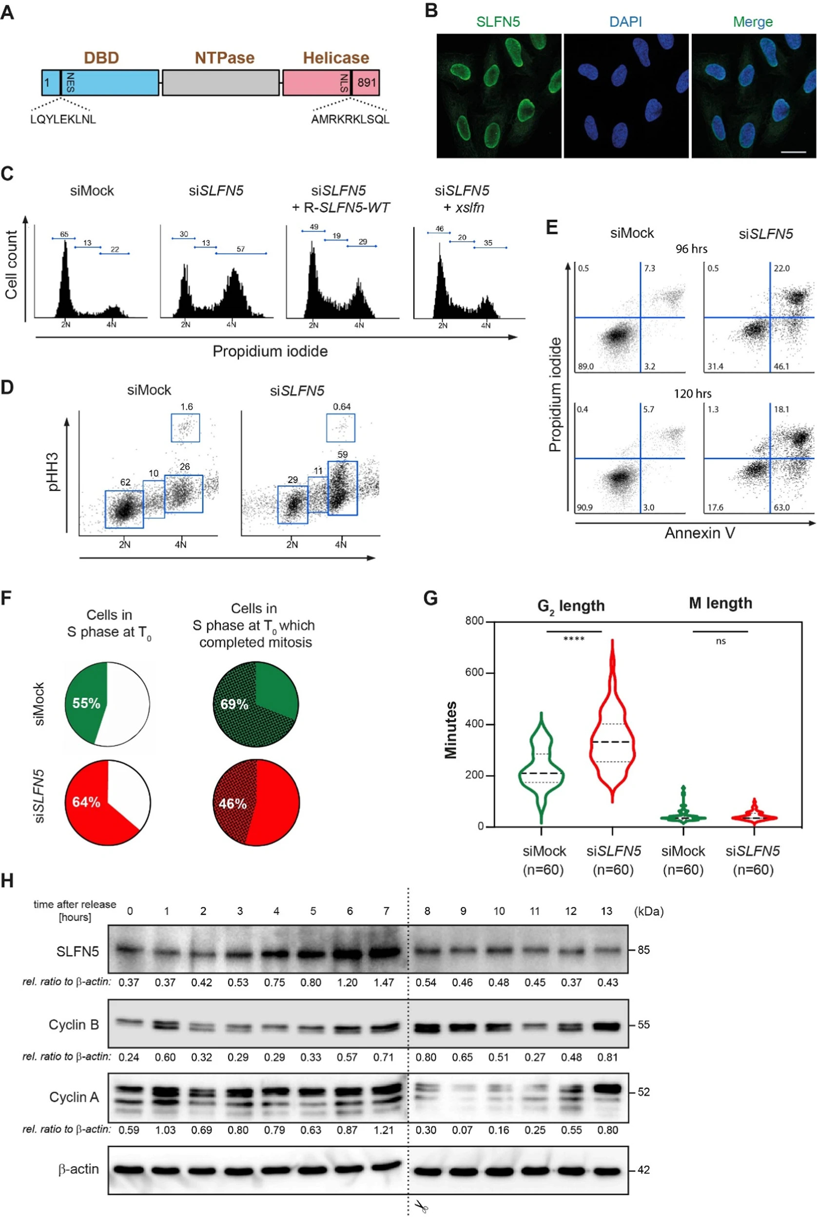
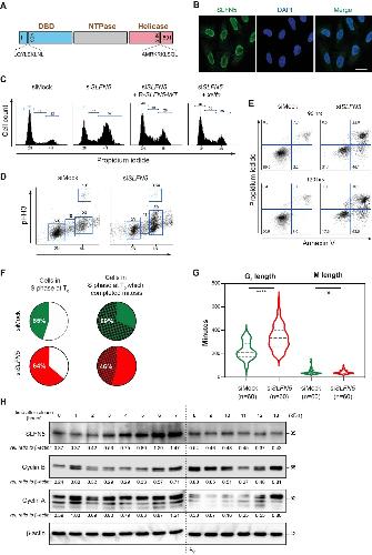
Fig. 1: SLFN5 loss-of-function results in G2/M arrest.
A Structure of SLFN5. SLFN5 consists of three hitherto uncharacterized domains: a N-terminal DNA binding domain (DBD), a C-terminal DNA/RNA helicase domain and a nucleoside triphosphate hydrolase domain (NTPase). A canonical nuclear localization signal (NLS) and a nuclear export signal (NES) are present at the C- and N-terminus, respectively. B Immunostaining of U2OS cells with #111/1 SLFN5 monoclonal antibody reveals nuclear localization of SLFN5. DNA is stained with Hoechst. Scale bar represents 20 µm. C, D Downregulation of SLFN5 in U2OS cells by RNAi for 48 h leads to G2/M arrest. G2/M arrest after siRNA-mediated SLFN5 knockdown can be partially rescued by a siRNA-resistant (R-)SLFN5 construct and its Xenopus laevis ortholog xslfn. Cells were harvested 48 h after transfection with siMock or siSLFN5. Rescue experiments were performed by concomitant transfection of siSLFN5 and R-SLFN5 or xslfn. Cell cycle analysis was performed by combined propidium iodide (PI)/phosho-histone H3 (pHH3) FACS staining. The pictures show a representative experiment from three independent experiments. E Downregulation of SLFN5 in U2OS cells by RNAi leads to apoptosis. Cells were harvested 96 and 120 h after transfection with siMock or siSLFN5. The fraction of apoptotic cells was determined after Annexin V staining by FACS analysis. The pictures show a representative experiment from three independent experiments. F, G Cell cycle progression of SLFN5 depleted cells assessed by time-lapse microscopy over 12 h. Pie charts indicate percentages of cells in S phase at T0 (start of filming) (F, left) and cells in S phase at T0 which successfully divided (F, right), respectively. Violin plots statistically illustrate length of both G2 and M phase of SLFN5-depleted cells G. Green and red colours identify siMock-treated and siSLFN5-treated cells, respectively. The graphs statistically illustrate the results from three independent experiments. H Western blotting of SLFN5 expression during cell cycle in U2OS cells. U2OS cells were arrested at G1/S phase by double-thymidine treatment and released from arrest by thymidine washout. Samples were collected for Western blotting in 60 min intervals, until cells reached the mitotic state (12–13 h). Cyclin B and Cyclin A were used as markers for G2/M and interphase, respectively. β-actin was used as loading control. The Western blot shows a representative experiment from three independent experiments.
Fig. 2: PP2A-B55α interacts with SLFN5 and dephosphorylates its CDK minimal consensus sequences.
A Table summarizing the strongest interactors identified by mass spectrometry after SLNF5 immunoprecipitation. For each protein, the log10 values of the label-free quantification intensities (LFQ) in the three replicates of the IgG-IP and SLNF5-IP are reported. B, C Validation of SLFN5 - B55α interaction in U2OS and Jurkat E1.6 cells by co-immunoprecipitation followed by Western blotting. #112/5/6 anti-SLFN5 was used to co-immunoprecipitate endogenous SLFN5 and its interactors. Immunoprecipitation with an irrelevant mouse IgG antibody served as a negative control (control IP). B55α recovery was confirmed using an antibody against the regulatory subunit B55α. UF, unbound fraction. The Western blot shows a representative experiment from three independent validations. D SLFN5 contains a cluster of five TP motifs in the DBD and NTPase domain, and single TP (T143-P144) and SP (S786-P787) motifs at the N-terminus and C-terminus, respectively. E SLFN5 is phosphorylated at T/SP minimal CDK consensus sequences. An anti-pT/SP antibody was used for immunoprecipitation in U2OS cells. The membrane was probed with #112/5/6 anti-SLFN5. Immunoprecipitation with an irrelevant mouse IgG antibody served as a negative control. The Western blot shows a representative experiment from three independent experiments. F SLFN5-DBD TP sites are phosphorylated by Cyclin B-CDK1 and dephosphorylated by PP2A-B55α. Timecourse of SLFN5-DBD dephosphorylation. Comassie staining serves as loading control. The Radiograph shows a representative experiment from three independent experiments.
Fig. 3: SLFN5 TP sites are essential for U2OS cell proliferation and viability and required for B55α binding.
A Model of SLFN5 regulation and binding to PP2A-B55α. SLFN5 minimal TP consensus sequences can be dephosphorylated by PP2A-B55α (upper panel). Serine-to-Threonine substitution reduces PP2A-B55α binding to SLFN5 (middle panel). A non-phosphorylatable SLFN5 version where threonine residues have been replaced by alanine prevents PP2A-B55α binding and SLFN5 activity (lower panel). B, C Cell viability and cell growth are impaired in SLFN5-depleted U2OS cells and can be rescued by expression of RNAi resistant WT SLFN5. Cells were treated for three days with RNAi against SLFN5 or Luciferase and grown for further 9 days in presence or absence of Doxycycline. Cell viability was assessed by SRB assay (B), or cell confluence was monitored over 6 days under the same conditions by Incucyte growth assay to assess cell proliferation (C). The graphs statistically illustrate the results from three independent experiments (B, C). D, E B55α interacts with the SLFN5 DNA binding domain (DBD). WT, SP, and AP variants of V5-tagged full length SLFN5 and its single domains were transiently transfected into inducible YFP-B55α-HeLa cells. YFP-B55α expression was induced by addition of doxycycline. Immunoprecipitation was performed using an antibody to GFP. SLFN5 recovery was probed by Western blotting using a V5-antibody. The Western blot shows a representative experiment from three independent experiments (E). F Depletion of PP2A catalytic subunits α and β (siPPP2C) in inducible YFP-B55α-HeLa cells impairs WT SLFN5 recovery. Cells were treated with RNAi oligomers targeting both isoforms of PPP2C for 48 h and WT SLFN5 recovery was assessed by Western blotting using V5-antibody after pulldown of the YFP-tagged B55α regulatory subunit of PP2A. YFP-B55α expression was induced by treatment with Doxycycline. The Western blot shows a representative experiment from three independent experiments.
Fig. 4: xSlfn expression oscillates during X. laevis embryonic development and xSlfn loss-of-function delays oocyte meiotic resumption.
A Schematic representation of X. laevis oocyte development from stage V to metaphase arrest of meiosis II (MII). Mature stage VI oocytes are arrested in a “G2-like”-state in prometaphase of the first meiotic division (MI). Only after progesterone (PG) treatment they complete MI and begin MII until a second arrest at metaphase of MII (cytostatic factor arrest, CSF arrest) blocks further progression of development for a second time. Developmental progression is resumed at fertilization, when completion of the second meiotic division and start of first embryonic cell divisions take place (upper panel). For immunoblotting, oocytes and embryos were collected at different developmental stages and expression of xSlfn and phosphorylated xSlfn (p-xSlfn) was assessed using an antibody to xSlfn. Fertilization was assessed by the appearance of cortical rotation. Cyclin B2 was used as a marker for G2 and M phase. β-actin was used as loading control. The Western blot shows a representative time course from three independent collections. B, C xSlfn loss-of-function delays meiotic resumption. Microinjection of antisense Morpholino targeting the 5′-UTR of xslfn delays the progression from G2-phase/prophase of MI to metaphase of MII after progesterone treatment in a dose-dependent manner (B) and can be rescued by co-injection of non-targetable xslfn mRNA (C). Oocytes injected with Mock-Morpholino (MO) served as a control. In C, the left panel shows a representative experiment from three independent experiments. The right panel depicts the overall number of oocytes reaching GVBD. Each data point represents one independent replicate. *, P < 0.05; ns, not significant (Two-sided Student´s t-test).
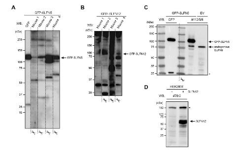
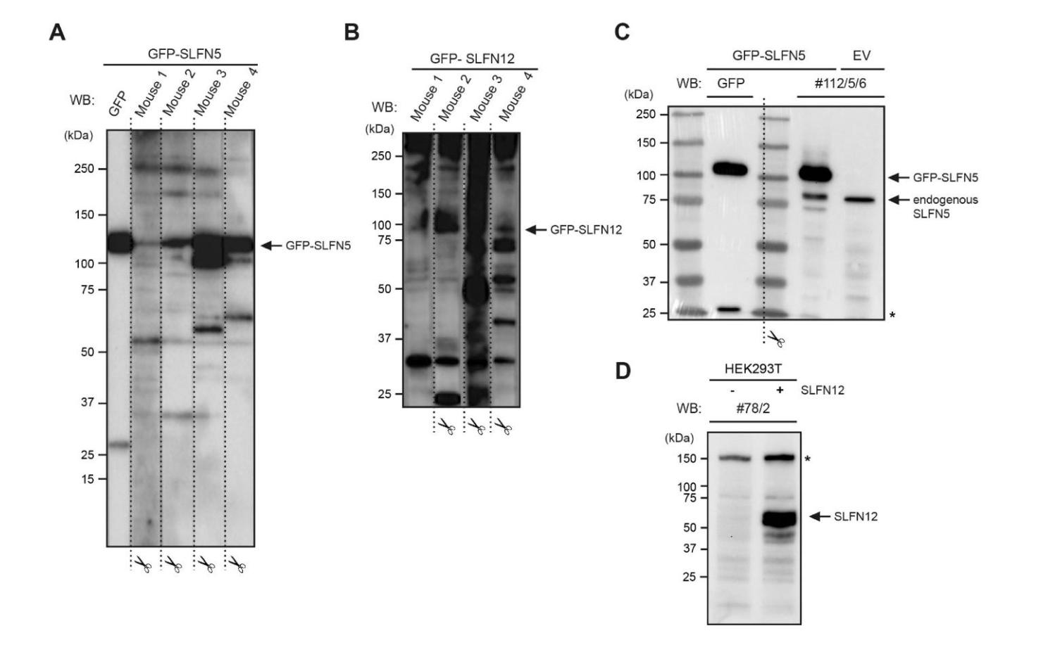
Figure S1. Characterization of a novel antibody against human SLFN5 and SLFN12.
A-B) Mouse anti-sera towards SLFN5 and SLFN12. Protein lysates from HEK293T cells transiently transfected with GFP-SLFN5 or GFP-SLFN12 were used. Membranes were cut in slices and probed with four different mouse anti-sera. An anti-GFP antibody was used as positive control. C-D) Assessment of subclone specificity with protein lysates from HEK293T cells transiently transfected with GFP-SLFN5 (C) or untagged SLFN12 (D) as well as with protein lysates from Mock-transfected HEK293T cells. Membranes were probed with anti-GFP antibody (as positive control) and anti-SLFN5 antibody (clone #112/5/6) (C), or anti-SLFN12 antibody (clone #78/2) (D), respectively. EV, empty vector. Asterisks indicate nonspecific bands.
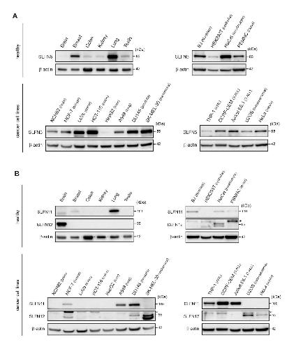
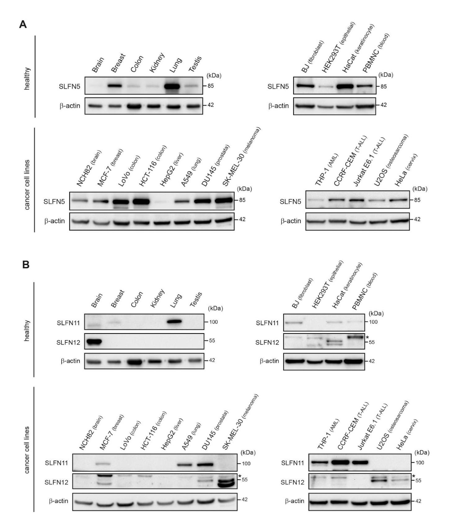
Figure S2. SLFN5, SLFN11 and SLFN12 protein expression analysis in healthy tissues and cancer cell lines.
A-B) Western blotting of SLFN5 (A), and SLFN11 and SLFN12 (B) protein expression. Whole cell lysates from healthy human primary tissue samples as well as non-transformed and cancer cell lines from different tissue types were immunoblotted for SLFN5 (#112/5/6), SLFN11 and SLFN12. β-actin was used as loading a control. Asterisks indicate nonspecific bands. PBMNC, peripheral blood mononuclear cells. T-ALL, T-cell acute lymphoblastic leukemia; AML, acute myeloid leukemia.
Figure S3. Biochemical fractionation assay, RNAi specificity against SLFN5, still images of Live cell microscopy related to Figure 1F-G and controls related to Figure 3B-C.
A) Subcellular protein fractionation of U2OS cells confirms SLFN5 nuclear localization. Immunoblotting for proteins from different cellular compartments was used to show low contamination among fractions. B) siRNA-mediated SLFN5 depletion with four different antisense oligomers confirms antibody specificity for human SLFN5 (upper blot). siRNA-mediated SLFN5 depletion with a pool of four oligos and SLFN5 and xSLFN overexpression (lower blot). β-actin was used as a loading control. C) Representative stills of U2OS EGFP-PCNA stable cell line treated with siLuciferase (Ctrl) or siSLFN5. G2-to-NEBD (Nuclear envelope breakdown) takes on average 200 min in Ctrl and 360 min in siSLFN5. NEBD-to-Cytokinesis takes on average 35 min in both conditions (for details please refer to main Figure 1F-G and text). D) Downregulation of SLFN5 Doxycycline-induced overexpression of WT SLFN5, SLFN5-SP and SLFN5-AP assessed by Western blotting.
Figure S4. Characterization of a novel antibody against Xenopus laevis Slfn (xSlfn) and xslfn Morpholino titration.
A) Mouse anti-sera towards xSlfn. Protein lysate from HEK293T cells transiently transfected with GFP-xSlfn was used. Membranes were cut in slices and probed with two different mouse anti-sera. An anti-GFP antibody was used as positive control. B) Assessment of subclone #69/1 specificity with protein lysates from HEK293T cells transiently transfected with GFP-SLFN5 and non-transfected Xenopus A6 kidney normal cells. C) Subclone #69/1 specificity was confirmed by Morpholino-mediated xSlfn depletion in X. laevis embryos. D) xSlfn post-translational phosphorylation is removed by λ-phosphatase treatment of whole-embryo crude protein extracts. E) Morpholino-mediated xSlfn depletion in oocytes was confirmed by Western blotting with anti-xSlfn antibody 24 h after Morpholino transfection. Oocytes were sampled from the experiment depicted in Figure 4B. F) FLAG-xSlfn protein overexpression after FLAG-xslfn mRNA microinjection was confirmed by Western blotting with an anti-xSlfn antibody. Oocytes were sampled from the experiment shown in Figure 4B. Asterisks indicate nonspecific bands. C-D and E) β-actin was used as a loading control.
Berger,
An Slfn2 mutation causes lymphoid and myeloid immunodeficiency due to loss of immune cell quiescence.
2010, Pubmed
Berger,
An Slfn2 mutation causes lymphoid and myeloid immunodeficiency due to loss of immune cell quiescence.
2010,
Pubmed Brady,
Schlafen-1 causes a cell cycle arrest by inhibiting induction of cyclin D1.
2005,
Pubmed Burgess,
Loss of human Greatwall results in G2 arrest and multiple mitotic defects due to deregulation of the cyclin B-Cdc2/PP2A balance.
2010,
Pubmed Bustos,
Evolution of the Schlafen genes, a gene family associated with embryonic lethality, meiotic drive, immune processes and orthopoxvirus virulence.
2009,
Pubmed Cox,
MaxQuant enables high peptide identification rates, individualized p.p.b.-range mass accuracies and proteome-wide protein quantification.
2008,
Pubmed Cundell,
A PP2A-B55 recognition signal controls substrate dephosphorylation kinetics during mitotic exit.
2016,
Pubmed Dumont,
Oogenesis in Xenopus laevis (Daudin). I. Stages of oocyte development in laboratory maintained animals.
1972,
Pubmed
,
Xenbase Dupré,
Phosphorylation of ARPP19 by protein kinase A prevents meiosis resumption in Xenopus oocytes.
2014,
Pubmed
,
Xenbase Fowle,
PP2A/B55α substrate recruitment as defined by the retinoblastoma-related protein p107.
2021,
Pubmed Gharbi-Ayachi,
The substrate of Greatwall kinase, Arpp19, controls mitosis by inhibiting protein phosphatase 2A.
2010,
Pubmed
,
Xenbase Godfrey,
PP2ACdc55 Phosphatase Imposes Ordered Cell-Cycle Phosphorylation by Opposing Threonine Phosphorylation.
2017,
Pubmed Hein,
Distinct kinetics of serine and threonine dephosphorylation are essential for mitosis.
2017,
Pubmed Hertz,
A Conserved Motif Provides Binding Specificity to the PP2A-B56 Phosphatase.
2016,
Pubmed Köhler,
Continuous cultures of fused cells secreting antibody of predefined specificity.
1975,
Pubmed Krasinska,
Protein phosphatase 2A controls the order and dynamics of cell-cycle transitions.
2011,
Pubmed
,
Xenbase Kruse,
Mechanisms of site-specific dephosphorylation and kinase opposition imposed by PP2A regulatory subunits.
2020,
Pubmed Liu,
The Schlafen family: complex roles in different cell types and virus replication.
2018,
Pubmed Mochida,
Regulated activity of PP2A-B55 delta is crucial for controlling entry into and exit from mitosis in Xenopus egg extracts.
2009,
Pubmed
,
Xenbase Murai,
SLFN11 Blocks Stressed Replication Forks Independently of ATR.
2018,
Pubmed Murai,
Chromatin Remodeling and Immediate Early Gene Activation by SLFN11 in Response to Replication Stress.
2020,
Pubmed Neumann,
Subcellular localization of the Schlafen protein family.
2008,
Pubmed Newman,
Isolation of Xenopus Oocytes.
2018,
Pubmed
,
Xenbase Rappsilber,
Protocol for micro-purification, enrichment, pre-fractionation and storage of peptides for proteomics using StageTips.
2007,
Pubmed Schwarz,
Schlafen, a new family of growth regulatory genes that affect thymocyte development.
1998,
Pubmed Sonntag,
Mitogenic Signals Stimulate the CREB Coactivator CRTC3 through PP2A Recruitment.
2019,
Pubmed Thomas,
An octamer of histones in chromatin and free in solution.
1975,
Pubmed Tyanova,
The Perseus computational platform for comprehensive analysis of (prote)omics data.
2016,
Pubmed