XB-ART-59529
Cell Rep
2022 Dec 13;4111:111802. doi: 10.1016/j.celrep.2022.111802.
Show Gene links
Show Anatomy links
Regulation of RNA localization during oocyte maturation by dynamic RNA-ER association and remodeling of the ER.
???displayArticle.abstract???
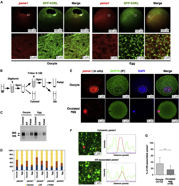
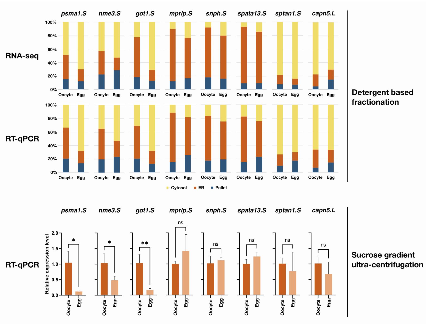
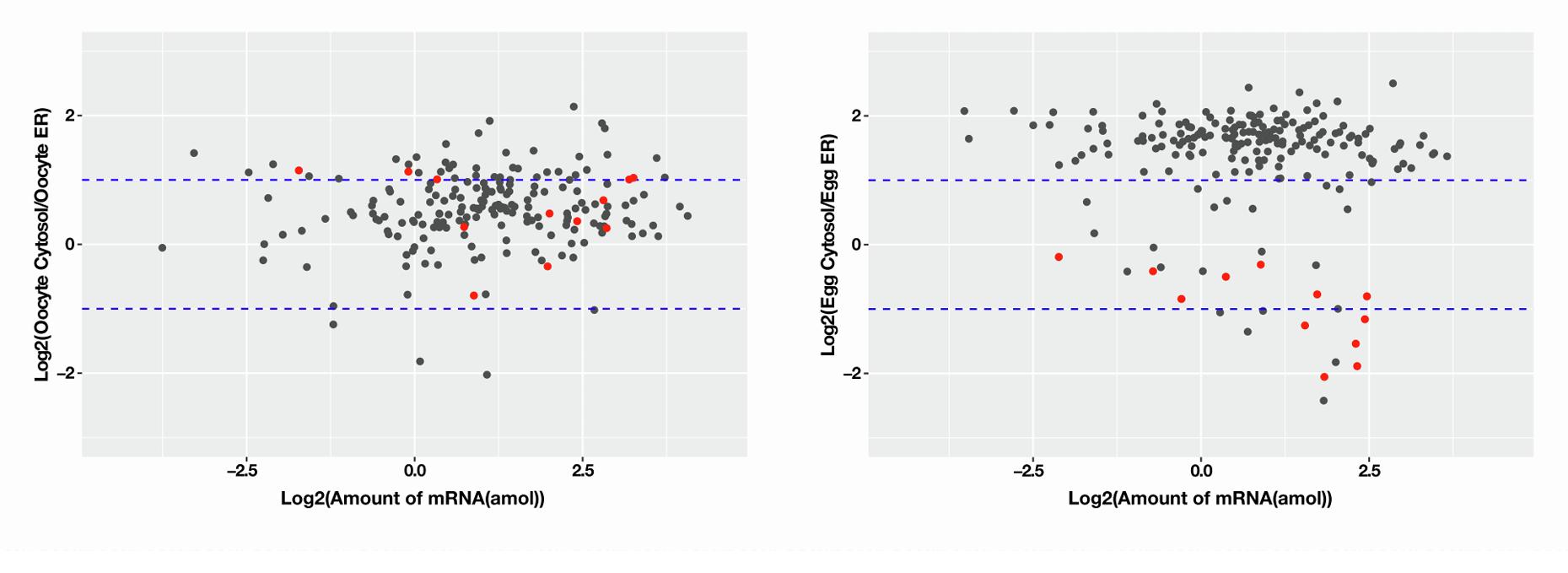
Asymmetric localization of mRNAs is crucial for cell polarity and cell fate determination. By performing fractionation RNA-seq, we report here that a large number of maternal RNAs are associated with the ER in Xenopus oocytes but are released into the cytosol after oocyte maturation. We provide evidence that the majority of ER-associated RNA-binding proteins (RBPs) remain associated with the ER after oocyte maturation. However, all ER-associated RBPs analyzed exhibit reduced binding to some of their target RNAs after oocyte maturation. Our results further show that the ER is remodeled massively during oocyte maturation, leading to the formation of a widespread tubular ER network in the animal hemisphere that is required for the asymmetric localization of mRNAs in mature eggs. Thus, our findings demonstrate that dynamic regulation of RNA-ER association and remodeling of the ER are important for the asymmetric localization of RNAs during development.
???displayArticle.pubmedLink??? 36516762
???displayArticle.pmcLink??? PMC9811979
???displayArticle.link??? Cell Rep
???displayArticle.grants??? [+]
R35 GM131810 NIGMS NIH HHS
Species referenced: Xenopus laevis
Genes referenced: cldn5 dnd1 esrp1 got1 hspa5 ocm psma1 psma2 psme3 psme4 ptbp1
GO keywords: oocyte maturation [+]
???displayArticle.antibodies??? Acta1 Ab6 Elavl Ab 2 Hspa5 Ab3 Tia1 Ab1
???displayArticle.gses??? GSE199254: NCBI
???attribute.lit??? ???displayArticles.show???
References [+] :
Aguero,
Maternal Dead-end 1 promotes translation of nanos1 by binding the eIF3 complex.
2017, Pubmed,
Xenbase
Aguero, Maternal Dead-end 1 promotes translation of nanos1 by binding the eIF3 complex. 2017, Pubmed , Xenbase
Alarcón, RNA anchoring in the vegetal cortex of the Xenopus oocyte. 2001, Pubmed , Xenbase
Bashirullah, RNA localization in development. 1998, Pubmed , Xenbase
Bayaa, The classical progesterone receptor mediates Xenopus oocyte maturation through a nongenomic mechanism. 2000, Pubmed , Xenbase
Bolger, Trimmomatic: a flexible trimmer for Illumina sequence data. 2014, Pubmed
Bray, Near-optimal probabilistic RNA-seq quantification. 2016, Pubmed
CARO, PROTEIN SYNTHESIS, STORAGE, AND DISCHARGE IN THE PANCREATIC EXOCRINE CELL. AN AUTORADIOGRAPHIC STUDY. 1964, Pubmed
Chang, Localization of RNAs to the mitochondrial cloud in Xenopus oocytes through entrapment and association with endoplasmic reticulum. 2004, Pubmed , Xenbase
Chen, Hierarchical regulation of mRNA partitioning between the cytoplasm and the endoplasmic reticulum of mammalian cells. 2011, Pubmed
Conti, Acquisition of oocyte competence to develop as an embryo: integrated nuclear and cytoplasmic events. 2018, Pubmed
Cui, p180 promotes the ribosome-independent localization of a subset of mRNA to the endoplasmic reticulum. 2012, Pubmed
Deshler, Localization of Xenopus Vg1 mRNA by Vera protein and the endoplasmic reticulum. 1997, Pubmed , Xenbase
Ecker, The kinetics of protein synthesis in early amphibian development. 1966, Pubmed
Ecker, Kinetics of protein synthesis in enucleate frog oocytes. 1968, Pubmed
Ecker, Protein synthesis in amphibian oocytes and early embryos. 1968, Pubmed , Xenbase
Ezure, A cell-free translocation system using extracts of cultured insect cells to yield functional membrane proteins. 2014, Pubmed
FitzHarris, Changes in endoplasmic reticulum structure during mouse oocyte maturation are controlled by the cytoskeleton and cytoplasmic dynein. 2007, Pubmed
Ford, A method for enucleating oocytes of Xenopus laevis. 1977, Pubmed , Xenbase
Fortriede, Xenbase: deep integration of GEO & SRA RNA-seq and ChIP-seq data in a model organism database. 2020, Pubmed , Xenbase
Fox, Poly(A) addition during maturation of frog oocytes: distinct nuclear and cytoplasmic activities and regulation by the sequence UUUUUAU. 1989, Pubmed , Xenbase
Friedman, The ER in 3D: a multifunctional dynamic membrane network. 2011, Pubmed
Gard, Confocal microscopy and 3-D reconstruction of the cytoskeleton of Xenopus oocytes. 1999, Pubmed , Xenbase
Heasman, Fertilization of cultured Xenopus oocytes and use in studies of maternally inherited molecules. 1991, Pubmed , Xenbase
Hoffman, Heterogeneous translational landscape of the endoplasmic reticulum revealed by ribosome proximity labeling and transcriptome analysis. 2019, Pubmed
Holt, Subcellular mRNA localization in animal cells and why it matters. 2009, Pubmed
Horvay, Xenopus Dead end mRNA is a localized maternal determinant that serves a conserved function in germ cell development. 2006, Pubmed , Xenbase
Houston, Oocyte Host-Transfer and Maternal mRNA Depletion Experiments in Xenopus. 2018, Pubmed , Xenbase
Houston, Regulation of cell polarity and RNA localization in vertebrate oocytes. 2013, Pubmed , Xenbase
Hsu, Oncoprotein AEG-1 is an endoplasmic reticulum RNA-binding protein whose interactome is enriched in organelle resident protein-encoding mRNAs. 2018, Pubmed
Hudson, Xpat, a gene expressed specifically in germ plasm and primordial germ cells of Xenopus laevis. 1998, Pubmed , Xenbase
Hwang, Novel functions of the ubiquitin-independent proteasome system in regulating Xenopus germline development. 2019, Pubmed , Xenbase
Jaffe, Structural changes in the endoplasmic reticulum of starfish oocytes during meiotic maturation and fertilization. 1994, Pubmed
Jagannathan, Multifunctional roles for the protein translocation machinery in RNA anchoring to the endoplasmic reticulum. 2014, Pubmed
Jagannathan, De novo translation initiation on membrane-bound ribosomes as a mechanism for localization of cytosolic protein mRNAs to the endoplasmic reticulum. 2014, Pubmed
Kline, Attributes and dynamics of the endoplasmic reticulum in mammalian eggs. 2000, Pubmed
Kraut-Cohen, Translation- and SRP-independent mRNA targeting to the endoplasmic reticulum in the yeast Saccharomyces cerevisiae. 2013, Pubmed
Kume, Developmental expression of the inositol 1,4,5-trisphosphate receptor and structural changes in the endoplasmic reticulum during oogenesis and meiotic maturation of Xenopus laevis. 1997, Pubmed , Xenbase
Larabell, Freeze-fracture analysis of structural reorganization during meiotic maturation in oocytes of Xenopus laevis. 1988, Pubmed , Xenbase
Lerner, Partitioning and translation of mRNAs encoding soluble proteins on membrane-bound ribosomes. 2003, Pubmed
Liu, Oocyte isolation and enucleation. 2006, Pubmed , Xenbase
MacArthur, DEADSouth is a germ plasm specific DEAD-box RNA helicase in Xenopus related to eIF4A. 2000, Pubmed , Xenbase
Martin, mRNA localization: gene expression in the spatial dimension. 2009, Pubmed
Medioni, Principles and roles of mRNA localization in animal development. 2012, Pubmed
Mehlmann, Reorganization of the endoplasmic reticulum during meiotic maturation of the mouse oocyte. 1995, Pubmed
Mei, Maternal Dead-End1 is required for vegetal cortical microtubule assembly during Xenopus axis specification. 2013, Pubmed , Xenbase
Munro, A C-terminal signal prevents secretion of luminal ER proteins. 1987, Pubmed
Oe, Cytoplasmic occurrence of the Chk1/Cdc25 pathway and regulation of Chk1 in Xenopus oocytes. 2001, Pubmed , Xenbase
Oh, RNA Localization in the Vertebrate Oocyte: Establishment of Oocyte Polarity and Localized mRNA Assemblages. 2017, Pubmed , Xenbase
Palacios, Getting the message across: the intracellular localization of mRNAs in higher eukaryotes. 2001, Pubmed
Perez-Riverol, The PRIDE database resources in 2022: a hub for mass spectrometry-based proteomics evidences. 2022, Pubmed
Prodon, Polarity of the ascidian egg cortex and relocalization of cER and mRNAs in the early embryo. 2005, Pubmed
Pyhtila, Signal sequence- and translation-independent mRNA localization to the endoplasmic reticulum. 2008, Pubmed
Quinlan, Cytoplasmic Streaming in the Drosophila Oocyte. 2016, Pubmed
Rapoport, Protein translocation across the eukaryotic endoplasmic reticulum and bacterial plasma membranes. 2007, Pubmed
Reid, Primary role for endoplasmic reticulum-bound ribosomes in cellular translation identified by ribosome profiling. 2012, Pubmed
Reid, The unfolded protein response triggers selective mRNA release from the endoplasmic reticulum. 2014, Pubmed
Reid, Diversity and selectivity in mRNA translation on the endoplasmic reticulum. 2015, Pubmed
Rismanchi, Atlastin GTPases are required for Golgi apparatus and ER morphogenesis. 2008, Pubmed
Roeder, Confocal microscopy of F-actin distribution in Xenopus oocytes. 1994, Pubmed , Xenbase
Sardet, Maternal mRNAs of PEM and macho 1, the ascidian muscle determinant, associate and move with a rough endoplasmic reticulum network in the egg cortex. 2003, Pubmed , Xenbase
Schmid, Coordination of endoplasmic reticulum and mRNA localization to the yeast bud. 2006, Pubmed
Schneider, NIH Image to ImageJ: 25 years of image analysis. 2012, Pubmed
Schorderet-Slatkine, Progesterone induced maturation in oocytes of Xenopus laevis. Appearance of a 'maturation promoting factor' in enucleated oocytes. 1973, Pubmed , Xenbase
Schultz, The oocyte-to-embryo transition in mouse: past, present, and future. 2018, Pubmed
Schwarz, The endoplasmic reticulum: structure, function and response to cellular signaling. 2016, Pubmed
Shav-Tal, RNA localization. 2005, Pubmed , Xenbase
Shi, RNA structural dynamics regulate early embryogenesis through controlling transcriptome fate and function. 2020, Pubmed
Shibata, Mechanisms determining the morphology of the peripheral ER. 2010, Pubmed
Shibata, Mechanisms shaping the membranes of cellular organelles. 2009, Pubmed
Shiraishi, Developmental changes in the distribution of the endoplasmic reticulum and inositol 1,4,5-trisphosphate receptors and the spatial pattern of Ca2+ release during maturation of hamster oocytes. 1995, Pubmed
Shiu, Properties and purification of a glucose-regulated protein from chick embryo fibroblasts. 1979, Pubmed
Sindelka, Asymmetric distribution of biomolecules of maternal origin in the Xenopus laevis egg and their impact on the developmental plan. 2018, Pubmed , Xenbase
Smith, The initiation of protein synthesis in eggs of rana pipiens. 1966, Pubmed
Stephens, Divergent regulation of protein synthesis in the cytosol and endoplasmic reticulum compartments of mammalian cells. 2008, Pubmed
Stitzel, Regulation of the oocyte-to-zygote transition. 2007, Pubmed
Terasaki, Organization of the sea urchin egg endoplasmic reticulum and its reorganization at fertilization. 1991, Pubmed
Terasaki, Changes in organization of the endoplasmic reticulum during Xenopus oocyte maturation and activation. 2001, Pubmed , Xenbase
Terasaki, Structural change of the endoplasmic reticulum during fertilization: evidence for loss of membrane continuity using the green fluorescent protein. 1996, Pubmed
Voigt, Single-Molecule Quantification of Translation-Dependent Association of mRNAs with the Endoplasmic Reticulum. 2017, Pubmed
Walter, Mechanism of protein translocation across the endoplasmic reticulum membrane. 1986, Pubmed
Yang, Genome-wide analysis identifies cis-acting elements regulating mRNA polyadenylation and translation during vertebrate oocyte maturation. 2020, Pubmed , Xenbase
Zhou, Metascape provides a biologist-oriented resource for the analysis of systems-level datasets. 2019, Pubmed
