Click here to close
Hello! We notice that you are using Internet Explorer, which is not supported by Xenbase and may cause the site to display incorrectly.
We suggest using a current version of Chrome,
FireFox, or Safari.
???displayArticle.abstract???
Cohesion between sister chromatids by the cohesin protein complex ensures accurate chromosome segregation and enables recombinational DNA repair. Sister chromatid cohesion is promoted by acetylation of the SMC3 subunit of cohesin by the ESCO2 acetyltransferase, inhibiting cohesin release from chromatin. The interaction of ESCO2 with the DNA replication machinery, in part through PCNA-interacting protein (PIP) motifs in ESCO2, is required for full cohesion establishment. Recent reports have suggested that Cul4-dependent degradation regulates the level of ESCO2 protein following replication. To follow up on these observations, we have characterized ESCO2 stability in Xenopus egg extracts, a cell-free system that recapitulates cohesion establishment in vitro. We found that ESCO2 was stable during DNA replication in this system. Indeed, further challenging the system by inducing DNA damage signaling or increasing the number of nuclei undergoing DNA replication had no significant impact on the stability of ESCO2. In transgenic somatic cell lines, we also did not see evidence of GFP-ESCO2 degradation during S phase of the cell cycle using both flow cytometry and live-cell imaging. We conclude that ESCO2 is stable during DNA replication in both embryonic and somatic cells.
???displayArticle.pubmedLink???
36708487 ???displayArticle.pmcLink???PMC9884251 ???displayArticle.link???Chromosome Res ???displayArticle.grants???[+]
Fig. 1
ESCO2 protein level remains constant during DNA replication. a Approach. CSF-arrested extract was induced to enter interphase by the addition of calcium (CaCl2). Thirty minutes later, sperm nuclei (2300/μl, final) were added and aliquots were collected at the indicated times. b Representative fluorescence images of nuclei sampled right after addition into extracts (0 min) and after a 120 min incubation. Nuclear morphology associated with mitotic exit at bottom right was observed after addition of calcium. DAPI stain marks nuclei. c Immunoblot analysis. Reaction samples were analyzed by immunoblot for the indicated proteins. Cyclo: Cyclohexamide was added where indicated to prevent protein translation. Solid outlines denote membrane fragments that were processed separately. Dotted lines denote where gel images were cropped. ESCO2 and Cdt1 were analyzed on the same membrane fragment. β-tubulin served as a loading control. The foot of the gel was collected and stained with Coomassie as an additional loading control. d Quantification of results. The representative experiment shown in c was repeated three times and the results were plotted as a fraction of the remaining signal for the indicated proteins normalized to the β-tubulin signal for each sample. Error bars = SD
Fig. 2
ESCO2 stability is unaffected by changes in the nucleus:cytoplasm ratio. a Immunoblot analysis. Interphase extract was supplemented with the indicated concentrations of sperm nuclei (2000, 4000, or 8000 sperm nuclei/μl). Samples were collected at the indicated time points after the addition of sperm nuclei and were processed for immunoblot as in Fig. 1c. Solid outlines denote membrane fragments that were processed separately. b Quantification of results. The representative experiment shown in a was repeated three times and the results were plotted as a fraction of the remaining signal for the indicated proteins normalized to the β-tubulin signal for each sample. Error bars = SD
Fig. 3
ESCO2 is stable during DNA damage signaling. a Immunoblot analysis. Reactions were assembled as in Fig. 1 with the indicated modifications. UV: sperm were UV treated before they were added to the extract. Aphid: the DNA replication inhibitor aphidicolin was added before the addition of nuclei. p27: Recombinant p27 protein was added to the extract before the addition of nuclei. Samples were collected at the indicated times and probed by immunoblot for the indicated proteins. Antibody specific for phosphorylated Chk1 kinase (pChk1) was used to confirm DNA damage signaling. Solid outlines denote membrane fragments that were processed separately. Dotted lines denote where blot images were cropped. b The representative experiment shown in a was repeated three times and the results were plotted as a fraction of remaining signal for the indicated proteins for each sample. Error bars = SD
Fig. 4
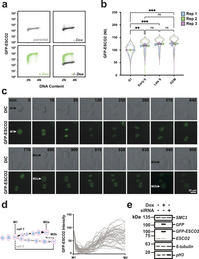
ESCO2 levels in cultured somatic cells. a Flow cytometry. Live non-extracted HeLa cells expressing GFP-ESCO2 were collected and analyzed for GFP levels and DNA content. Parental and uninduced GFP-ESCO2 (no doxycycine added) cell lines are also shown. n ≧ 5500. b Quantification of GFP-ESCO2 levels during cell cycle progression. The flow cytometry experiment shown in a was repeated three times and are shown together as a SuperPlot (Lord et al. 2020). Mean values from each replicate, normalized to their G1 mean value, are plotted together. NI, normalized intensity. Error bars = SEM. ns, not significant; **, p < 0.01; ***, p < 0.001; ****, p < 0.0001. c Time-lapse imaging. Shown are selected frames from time-lapse imaging of HeLa cells expressing GFP-ESCO2. Intervals were chosen to highlight details of cell division. Time elapsed (in minutes) since metaphase is indicated by numbers in black font. The complete movie is shown in Supplementary Video 1. d Quantification of GFP signal. Schematic at left shows how GFP fluorescence intensity was scored across a complete cell division cycle, from an initial metaphase (M1) to metaphase 2 (M2) for each daughter cell, and graphed in aggregate at right. n = 20 M1 cells, 40 M2 cells analyzed. e Immunoblot analysis. The cell line used in a–d was treated either with doxycycline to induce transgene expression or siRNA to deplete the endogenous protein, and cell lysates were analyzed by immunoblot for the indicated proteins. Solid outlines denote membrane fragments that were processed separately. SMC3, a subunit of cohesin, and β-tubulin served as loading controls. A replicate blot was prepared and probed for GFP. Phosphorylated H3 (pH3), a marker of mitotic cells, confirmed increased mitotic index in cells depleted of ESCO2 seen previously (Alomer et al. 2017)
Alomer,
Esco1 and Esco2 regulate distinct cohesin functions during cell cycle progression.
2017, Pubmed
Alomer,
Esco1 and Esco2 regulate distinct cohesin functions during cell cycle progression.
2017,
Pubmed Arias,
Replication-dependent destruction of Cdt1 limits DNA replication to a single round per cell cycle in Xenopus egg extracts.
2005,
Pubmed
,
Xenbase Arias,
PCNA functions as a molecular platform to trigger Cdt1 destruction and prevent re-replication.
2006,
Pubmed
,
Xenbase Bender,
Multivalent interaction of ESCO2 with the replication machinery is required for sister chromatid cohesion in vertebrates.
2020,
Pubmed Byun,
Functional uncoupling of MCM helicase and DNA polymerase activities activates the ATR-dependent checkpoint.
2005,
Pubmed
,
Xenbase Chan,
In vitro study of nuclear assembly and nuclear import using Xenopus egg extracts.
2006,
Pubmed
,
Xenbase Chu,
The appearance of acetylated alpha-tubulin during early development and cellular differentiation in Xenopus.
1989,
Pubmed
,
Xenbase Cooper,
Merlin/NF2 functions upstream of the nuclear E3 ubiquitin ligase CRL4DCAF1 to suppress oncogenic gene expression.
2011,
Pubmed Davey,
Building a Regulatory Network with Short Linear Sequence Motifs: Lessons from the Degrons of the Anaphase-Promoting Complex.
2016,
Pubmed Gillespie,
Preparation and use of Xenopus egg extracts to study DNA replication and chromatin associated proteins.
2012,
Pubmed
,
Xenbase Guo,
DCAF1 controls T-cell function via p53-dependent and -independent mechanisms.
2016,
Pubmed Han,
CRL4DCAF1/VprBP E3 ubiquitin ligase controls ribosome biogenesis, cell proliferation, and development.
2020,
Pubmed Havens,
Direct role for proliferating cell nuclear antigen in substrate recognition by the E3 ubiquitin ligase CRL4Cdt2.
2012,
Pubmed
,
Xenbase Havens,
Docking of a specialized PIP Box onto chromatin-bound PCNA creates a degron for the ubiquitin ligase CRL4Cdt2.
2009,
Pubmed
,
Xenbase Hekmat-Nejad,
Xenopus ATR is a replication-dependent chromatin-binding protein required for the DNA replication checkpoint.
NULL,
Pubmed
,
Xenbase Higashi,
The prereplication complex recruits XEco2 to chromatin to promote cohesin acetylation in Xenopus egg extracts.
2012,
Pubmed
,
Xenbase Hou,
Two human orthologues of Eco1/Ctf7 acetyltransferases are both required for proper sister-chromatid cohesion.
2005,
Pubmed Ivanov,
The replicative helicase MCM recruits cohesin acetyltransferase ESCO2 to mediate centromeric sister chromatid cohesion.
2018,
Pubmed Jin,
A family of diverse Cul4-Ddb1-interacting proteins includes Cdt2, which is required for S phase destruction of the replication factor Cdt1.
2006,
Pubmed
,
Xenbase Kaur,
CRL4-DDB1-VPRBP ubiquitin ligase mediates the stress triggered proteolysis of Mcm10.
2012,
Pubmed Kumagai,
14-3-3 proteins act as negative regulators of the mitotic inducer Cdc25 in Xenopus egg extracts.
1998,
Pubmed
,
Xenbase Lafont,
Sororin cooperates with the acetyltransferase Eco2 to ensure DNA replication-dependent sister chromatid cohesion.
2010,
Pubmed
,
Xenbase Ligasová,
Strengths and Weaknesses of Cell Synchronization Protocols Based on Inhibition of DNA Synthesis.
2021,
Pubmed Lord,
SuperPlots: Communicating reproducibility and variability in cell biology.
2020,
Pubmed Losada,
Identification of Xenopus SMC protein complexes required for sister chromatid cohesion.
1998,
Pubmed
,
Xenbase Lyons,
Cdk1-dependent destruction of Eco1 prevents cohesion establishment after S phase.
2011,
Pubmed Martin,
Principles of protein targeting to the nucleolus.
2015,
Pubmed Minamino,
Temporal Regulation of ESCO2 Degradation by the MCM Complex, the CUL4-DDB1-VPRBP Complex, and the Anaphase-Promoting Complex.
2018,
Pubmed
,
Xenbase Murray,
Cyclin synthesis drives the early embryonic cell cycle.
1989,
Pubmed
,
Xenbase Nakagawa,
VprBP (DCAF1): a promiscuous substrate recognition subunit that incorporates into both RING-family CRL4 and HECT-family EDD/UBR5 E3 ubiquitin ligases.
2013,
Pubmed Newport,
A major developmental transition in early Xenopus embryos: II. Control of the onset of transcription.
1982,
Pubmed
,
Xenbase Rankin,
Reconstituting Nuclear and Chromosome Dynamics Using Xenopus Extracts.
2019,
Pubmed
,
Xenbase Recolin,
Role of replication protein A as sensor in activation of the S-phase checkpoint in Xenopus egg extracts.
2012,
Pubmed
,
Xenbase Rouleau,
Alteration in a new gene encoding a putative membrane-organizing protein causes neuro-fibromatosis type 2.
1993,
Pubmed Shintomi,
A Sister Chromatid Cohesion Assay Using Xenopus Egg Extracts.
2017,
Pubmed
,
Xenbase Song,
Cohesin acetylation promotes sister chromatid cohesion only in association with the replication machinery.
2012,
Pubmed
,
Xenbase Sutani,
Budding yeast Wpl1(Rad61)-Pds5 complex counteracts sister chromatid cohesion-establishing reaction.
2009,
Pubmed Trofatter,
A novel moesin-, ezrin-, radixin-like gene is a candidate for the neurofibromatosis 2 tumor suppressor.
1993,
Pubmed Unal,
A molecular determinant for the establishment of sister chromatid cohesion.
2008,
Pubmed van der Lelij,
The cellular phenotype of Roberts syndrome fibroblasts as revealed by ectopic expression of ESCO2.
2009,
Pubmed Visintin,
CDC20 and CDH1: a family of substrate-specific activators of APC-dependent proteolysis.
1997,
Pubmed Walworth,
rad-dependent response of the chk1-encoded protein kinase at the DNA damage checkpoint.
1996,
Pubmed Wang,
VprBP/DCAF1 Regulates the Degradation and Nonproteolytic Activation of the Cell Cycle Transcription Factor FoxM1.
2017,
Pubmed Wohlschlegel,
Xenopus Mcm10 binds to origins of DNA replication after Mcm2-7 and stimulates origin binding of Cdc45.
2002,
Pubmed
,
Xenbase Zhang,
Acetylation of Smc3 by Eco1 is required for S phase sister chromatid cohesion in both human and yeast.
2008,
Pubmed