XB-ART-59667
Elife
2022 Dec 13;11. doi: 10.7554/eLife.84694.
Show Gene links
Show Anatomy links
Cell cycle-specific loading of condensin I is regulated by the N-terminal tail of its kleisin subunit.
Tane S, Shintomi K, Kinoshita K, Tsubota Y, Yoshida MM, Nishiyama T, Hirano T.
???displayArticle.abstract???
Condensin I is a pentameric protein complex that plays an essential role in mitotic chromosome assembly in eukaryotic cells. Although it has been shown that condensin I loading is mitosis specific, it remains poorly understood how the robust cell cycle regulation of condensin I is achieved. Here, we set up a panel of in vitro assays to demonstrate that cell cycle-specific loading of condensin I is regulated by the N-terminal tail (N-tail) of its kleisin subunit CAP-H. Deletion of the N-tail accelerates condensin I loading and chromosome assembly in Xenopus egg mitotic extracts. Phosphorylation-deficient and phosphorylation-mimetic mutations in the CAP-H N-tail decelerate and accelerate condensin I loading, respectively. Remarkably, deletion of the N-tail enables condensin I to assemble mitotic chromosome-like structures even in interphase extracts. Together with other extract-free functional assays in vitro, our results uncover one of the multilayered mechanisms that ensure cell cycle-specific loading of condensin I onto chromosomes.
???displayArticle.pubmedLink??? 36511239
???displayArticle.pmcLink??? PMC9797191
???displayArticle.link??? Elife
Species referenced: Xenopus laevis
Genes referenced: pnp smc2 smc4
GO keywords: condensin complex [+]
???displayArticle.antibodies??? Ncapd2 Ab2 Ncapd3 Ab2 Ncapg Ab1 Ncaph Ab1 Smc2 Ab1 Smc2 Ab2 Smc4 Ab1 Top2a Ab1
???attribute.lit??? ???displayArticles.show???
|
|
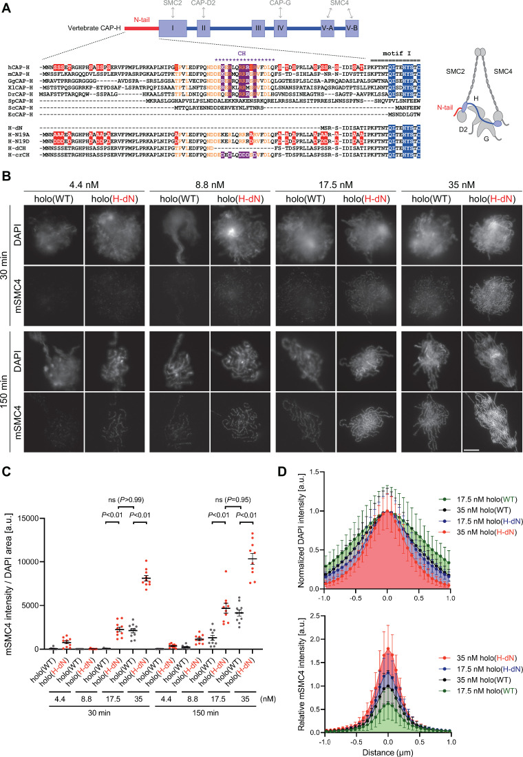
Figure 1 Deletion of and mutations in the conserved helix accelerates condensin I loading and mitotic chromosome assembly. (A) Mouse sperm nuclei were incubated with condensin-depleted M-HSS that had been supplemented with holo(WT), holo(H-dN) holo(H-dCH), or holo(H-crCH) at a final concentration of 35 nM. After 30 and 150 min, the reaction mixtures were fixed and processed for immunofluorescence labeling with an antibody against mSMC4. DNA was counterstained with DAPI. Shown here is a representative image from over 10 chromosome clusters examined per condition. Scale bar, 10 μm. (B) Line profiles of mitotic chromosomes observed at 150 min in the experiment shown in (A). Signal intensities of DAPI (top) and mSMC4 (bottom) from the chromosomes assembled with holo(WT) (black), holo(H-dN) (red), holo(H-dCH) (purple), or holo(H-crCH) (yellow) were measured along with the lines drawn perpendicular to chromosome axes (n = 20). The error bars represent the mean ± standard deviation (SD). The mean and SD were normalized individually to the DAPI intensities (arbitrary unit [a.u.]) at the center of chromosome axes (distance = 0 μm) within each set. Intensities of mSMC4 signals from holo(H-dN), holo(H-dCH), and holo(H-crCH) were normalized relative to the value from holo(WT). A dataset from a single representative experiment out of two repeats is shown. (C) Quantification of the intensity of mSMC4 per DNA area in the experiment shown in (A) (n = 10 clusters of chromosomes). The error bars represent the mean ± standard error of the mean (SEM). The p values were assessed by Tukey’s multiple comparison test after obtaining a significant difference with one-way analysis of variance (ANOVA) at each time point. A dataset from a single representative experiment out of two repeats is shown. |
|
|
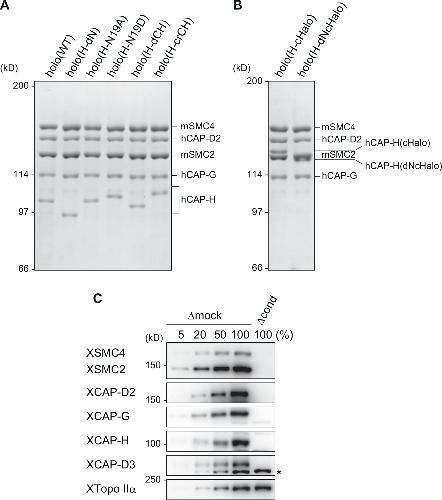
Figure 1—figure supplement 1 Recombinant condensin I complexes and immunodepletion. (A) The wild-type and mutant condensin I complexes used in the current study. The recombinant complexes were purified from insect cells and subjected to sodium dodecyl sulfate–polyacrylamide gel electrophoresis (SDS–PAGE). The gel was stained with Coomassie brilliant blue (CBB). (B) HaloTag–condensin I complexes used in the loop extrusion assay. The recombinant complexes were purified from insect cells and subjected to SDS–PAGE before being fluorescently labeled. The gel was stained with CBB. (C) Immunodepletion of endogenous condensins from Xenopus egg M-HSS. Endogenous condensin subunits were depleted from the M-HSS using Dynabeads Protein A coupled with control IgG (Δmock) or a mixture of antibodies against the subunits of condensins I and II (Δcond). To estimate the efficiency of depletion, the Δcond extract (100%) was compared with different amounts of the Δmock extract (5%, 20%, 50%, and 100%) by immunoblotting using the antibodies indicated. Endogenous topo IIα (XTopo IIα) was used as a loading control. The asterisk indicates a non-specific band. |
|
|
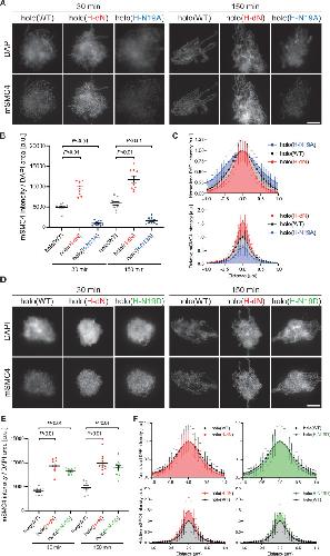
Figure 1—figure supplement 2 Deletion of and mutations in the conserved helix accelerates condensin I loading and mitotic chromosome assembly. (A) Mouse sperm nuclei were incubated with condensin-depleted M-HSS that had been supplemented with holo(WT), holo(H-dN) holo(H-dCH), or holo(H-crCH) at a final concentration of 35 nM. After 30 and 150 min, the reaction mixtures were fixed and processed for immunofluorescence labeling with an antibody against mSMC4. DNA was counterstained with DAPI. Shown here is a representative image from over 10 chromosome clusters examined per condition. Scale bar, 10 μm. (B) Line profiles of mitotic chromosomes observed at 150 min in the experiment shown in (A). Signal intensities of DAPI (top) and mSMC4 (bottom) from the chromosomes assembled with holo(WT) (black), holo(H-dN) (red), holo(H-dCH) (purple), or holo(H-crCH) (yellow) were measured along with the lines drawn perpendicular to chromosome axes (n = 20). The error bars represent the mean ± standard deviation (SD). The mean and SD were normalized individually to the DAPI intensities (arbitrary unit [a.u.]) at the center of chromosome axes (distance = 0 μm) within each set. Intensities of mSMC4 signals from holo(H-dN), holo(H-dCH), and holo(H-crCH) were normalized relative to the value from holo(WT). A dataset from a single representative experiment out of two repeats is shown. (C) Quantification of the intensity of mSMC4 per DNA area in the experiment shown in (A) (n = 10 clusters of chromosomes). The error bars represent the mean ± standard error of the mean (SEM). The p values were assessed by Tukey’s multiple comparison test after obtaining a significant difference with one-way analysis of variance (ANOVA) at each time point. A dataset from a single representative experiment out of two repeats is shown. |
|
|
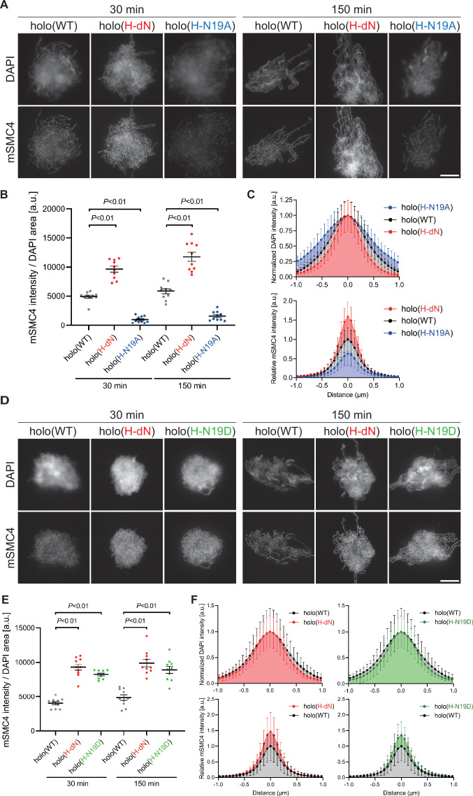
Figure 2 Phosphorylation-deficient and phosphorylation-mimetic mutations of the CAP-H N-tail decelerate and accelerate condensin I loading, respectively. (A) Mouse sperm nuclei were incubated with condensin-depleted M-HSS that had been supplemented with holo(WT), holo(H-dN), or holo(H-N19A) at a final concentration of 35 nM. After 30 and 150 min, the reaction mixtures were fixed and processed for immunofluorescence labeling with an antibody against mSMC4. DNA was counterstained with DAPI. Shown here is a representative image from over 10 chromosome clusters examined per condition. Scale bar, 10 μm. (B) Quantification of the intensity of mSMC4 per the DAPI area in the experiment shown in (A) (n = 10 clusters of chromosomes). The error bars represent the mean ± standard error of the mean (SEM). The p values were assessed by Tukey’s multiple comparison test after obtaining a significant difference with one-way analysis of variance (ANOVA) at each time point. A dataset from a single representative experiment out of more than three repeats is shown. (C) Line profiles of mitotic chromosomes observed at 150 min in the experiment shown in (A). Signal intensities of DAPI (top) and mSMC4 (bottom) of the chromosomes assembled with holo(WT) (black), holo(H-dN) (red), or holo(H-N19A) (blue) were measured along with the lines drawn perpendicular to chromosome axes (n = 20). The mean and standard deviation were normalized individually to the DAPI intensities (arbitrary unit [a.u.]) at the center of chromosome axes (distance = 0 μm) within each set. Intensities of mSMC4 signals from holo(H-dN) and holo(H-N19A) were normalized relative to the value from holo(WT). A dataset from a single representative experiment out of more than three repeats is shown. (D) Add-back assay using holo(WT), holo(H-dN), and holo(H-N19D) at a final concentration of 35 nM was performed as described in (A). Shown here is a representative image from over 10 chromosome clusters examined per condition. Scale bar, 10 μm. (E) Quantification of the intensity of mSMC4 per the DAPI area in the experiment shown in (D) (n = 10 clusters of chromosomes). The error bars represent the mean ± SEM. The p values were assessed by Tukey’s multiple comparison test after obtaining a significant difference with one-way ANOVA at each time point. A dataset from a single representative experiment out of more than three repeats for holo(WT) and holo(H-dN) and two repeats for holo(H-N19D) is shown. (F) Line profiles of mitotic chromosomes assembled observed at 150 min in the experiment shown in (D). The signal intensities of DAPI (top) and mSMC4 (bottom) of the chromosomes assembled with holo(WT) (black), holo(H-dN) (red), or holo(H-N19D) (green) were measured and plotted as described in (C) (n = 20). A dataset from a single representative experiment out of more than three repeats for holo(WT) and holo(H-dN) and two repeats for holo(H-N19D) is shown. |
|
|
Figure 2—figure supplement 1 Mitosis-specific phosphorylation of condensinI subunits. (A) Schematic diagrams of hCAP-H and hCAP-D2. The hCAP-H N-tail has four SP/TP sites whereas the hCAP-D2 C-tail has three TP sites. Peptide sequences used to prepare phospho-specific antibodies are underlined (hHP1 and hHP2 for hCAP-H; hDP1, hDP2, and hDP3 for hCAP-D2). (B) Detection of phosphoepitopes in Xenopus egg extracts. Holo(WT) or holo(H-N19A) was added to Δcond M-HSS or I-HSS at a final concentration of 35 nM and incubated at 22°C for 150 min. The condensin complexes were immunoprecipitated and analyzed by immunoblotting using the antibodies indicated. (C) Phosphatase treatment of the recombinant condensin I complex. Holo(WT) was preincubated with Δcond M-HSS and immunoprecipitated as described in (B). Bead-bound fractions were treated with λ protein phosphatase (PPase) in the presence or absence of phosphatase inhibitors (PPase-I) and analyzed by immunoblotting using the antibodies indicated. (D) Phophopeptide competition assay. Holo(WT) was preincubated with Δcond M-HSS, immunoprecipitated and subjected to immunoblotting as described in (B). The membranes were triplicated and probed with anti-hHP1 in the presence of no competing peptide, hHP1 or hHP2. Another set of triplicated membranes was probed with anti-hHP2 in the presence of no competing peptide, hHP1 or hHP2. |
|
|
Figure 3 Deletion of the CAP-H N-tail enables condensin I to assemble mitotic chromosome-like structures even in interphase extracts. (A) Mouse sperm nuclei were incubated with M-HSS (left) and I-HSS (right) for 150 min, and the reaction mixtures were fixed and processed for immunofluorescence labeling with an antibody against XSMC2 (bottom). DNA was counterstained with DAPI (top). Scale bar, 10 μm. (B) Mouse sperm nuclei were incubated with condensin-depleted I-HSS that had been supplemented with a control buffer, holo(WT), or holo(H-dN) at a final concentration of 35 or 150 nM. After 15, 30, and 150 min, the reaction mixtures were fixed and processed for immunofluorescence labeling with an antibody against mSMC4. DNA was counterstained with DAPI. Shown here is a representative image from over 10 chromosome clusters examined per condition. Scale bar, 10 μm. (C) Blow-up images of a chromatin ‘mass’ assembled with 150 nM holo(WT) at 150 min and a cluster of mitotic ‘chromosome-like’ structures assembled with 150 nM holo(H-dN) at 150 min in the experiment shown in (B). Frequencies of the chromosomal phenotypes observed under the two conditions, which include ‘intermediate’ structures, are plotted on the right (n = 10 for each condition). Scale bar, 10 μm. (D) Quantification of mSMC4 intensities on interphase chromatin when added holo(WT) or holo(H-dN) at 150 nM. The graph shows the intensity of mSMC4 per the DAPI area (n = 10 masses of chromatin) shown in (B). The error bars represent the mean ± standard error of the mean (SEM). The p values were assessed by Tukey’s multiple comparison test after obtaining a significant difference with two-way analysis of variance (ANOVA). A dataset from a single representative experiment out of three repeats is shown. Another set of the reproduced result was also shown in Figure 3—figure supplement 1. |
|
|
Figure 3—figure supplement 1 Deletion of and mutations in the conserved helix enables condensin I to assemble mitotic chromosome-like structures even in interphase extracts. (A) Mouse sperm nuclei were incubated with condensin-depleted I-HSS that had been supplemented with holo(WT), holo(H-dN), holo(H-crCH), or holo(H-N19D) at a final concentration of 150 nM. After 15, 30, and 150 min, the reaction mixtures were fixed and processed for immunofluorescence labeling with an antibody against mSMC4. DNA was counterstained with DAPI. Shown here is a representative image from over 10 chromosome clusters examined per condition. Scale bar, 10 μm. (B) Quantification of the intensity of mSMC4 per DAPI area in the experiment shown in (A) (n = 10 clusters of chromosomes). The error bars represent the mean ± standard error of the mean (SEM). The p values were assessed by Tukey’s multiple comparison test after obtaining a significant difference with two-way analysis of variance (ANOVA). |
|
|
Figure 4 Deletion of the CAP-H N-tail enhances topological loading onto circular DNA and increases the frequency of loop formation in vitro. (A–C) Topological loading assay. (A) Loading reactions onto nicked circular DNA (NC) or linearized DNA (L) were set up with a control buffer, holo(WT) or holo(H-dN) in the absence of nucleotides (none) or the presence of ATP or AMP-PNP. DNAs recovered on beads after a high-salt wash were analyzed by agarose gel electrophoresis. (B) Confirmation of the efficiency of immunoprecipitation in the experiment shown in (A). Using the one-tenth volume of the recovered samples, immunoblotting analysis was performed with the antibodies indicated. (C) Quantification of the recovery of NC DNA in the experiments shown in (A). The error bars represent the mean ± standard error of the mean (SEM) from three independent experiments. The p values were assessed by Tukey’s multiple comparison test after obtaining a significant difference with two-way analysis of variance (ANOVA). (D–H) Loop extrusion assay. The error bars represent mean ± SEM. The p values shown in (F)–(H) were assessed by a two-tailed Mann–Whitney U-test. (D) Frequency of DNA loop formation by holo(WT) or holo(H-dN) (n = 3, ≥53 DNAs per condition). (E) Time-lapse images of DNA loop extrusion events by holo(WT) and holo(H-dN). DNA was stained with Sytox Orange. Scale bar, 1 μm. (F) Loop extrusion rate by holo(WT) or holo(H-dN) in the same experiment as in (E) (from three independent experiments, n = 21 and 59 for holo(WT) and holo(H-dN), respectively). (G) Duration time to maintain DNA loops by holo(WT) or holo(H-dN) in the same experiment as in (E) (from three independent experiments, n = 27 and 81 for holo(WT) and holo(H-dN), respectively). (H) Loop size produced by holo(WT) or holo(H-dN) in the same experiment as in (E) (from three independent experiments, n = 21 and 59 for holo(WT) and holo(H-dN), respectively). |
|
|
Figure 4—figure supplement 1 ATP dependency of the loop extrusion activities. Frequency of DNA loop formation by holo(WT) or holo(H-dN) in the presence or absence of ATP (n = 3; ≥57 DNAs per condition). The error bars represent mean ± standard error of the mean (SEM). No loop formation was observed in the absence of ATP in either case. |
|
|
Figure 5 Regulation of condensin I by the N-tail of its kleisin subunit. (A) Summary of the mutant complexes tested in the current study. NT: not tested. (B) Model of cell cycle regulation of condensin I loading. The SMC2-kleisin gate is closed when the CAP-H motif I binds to the SMC2 neck (a). In our model, this binding is stabilized by the CAP-H N-tail, thereby preventing its untimely opening during interphase. The conserved helix located in the middle of the N-tail contributes to this stabilization, possibly through direct interaction with the SMC2 head or neck. Upon mitotic entry, multisite phosphorylation of the N-tail relaxes this stabilization (b). ATP binding and hydrolysis by the SMC subunits trigger the opening of the DNA entry gate, thereby enabling condensin I to load onto chromosomes (c, d). Thus, the kleisin N-tail of vertebrate condensin I could act as a ‘gatekeeper’ of the SMC2-kleisin gate. |
|
|
Figure 1—figure supplement 1. Recombinant condensin I complexes and immunodepletion.(A) The wild-type and mutant condensin I complexes used in the current study. The recombinant complexes were purified from insect cells and subjected to sodium dodecyl sulfate–polyacrylamide gel electrophoresis (SDS–PAGE). The gel was stained with Coomassie brilliant blue (CBB). (B) HaloTag–condensin I complexes used in the loop extrusion assay. The recombinant complexes were purified from insect cells and subjected to SDS–PAGE before being fluorescently labeled. The gel was stained with CBB. (C) Immunodepletion of endogenous condensins from Xenopus egg M-HSS. Endogenous condensin subunits were depleted from the M-HSS using Dynabeads Protein A coupled with control IgG (Δmock) or a mixture of antibodies against the subunits of condensins I and II (Δcond). To estimate the efficiency of depletion, the Δcond extract (100%) was compared with different amounts of the Δmock extract (5%, 20%, 50%, and 100%) by immunoblotting using the antibodies indicated. Endogenous topo IIα (XTopo IIα) was used as a loading control. The asterisk indicates a non-specific band. Figure 1—figure supplement 1—source data 1. Raw data uncropped gel corresponding to Figure 1—figure supplement 1A, B.Figure 1—figure supplement 1—source data 2. Microsoft excel of DNA constructs used in this study.Figure 1—figure supplement 1—source data 3. Raw data uncropped blots corresponding to Figure 1—figure supplement 1C. |
|
|
Figure 1—figure supplement 2. Deletion of and mutations in the conserved helix accelerates condensin I loading and mitotic chromosome assembly.(A) Mouse sperm nuclei were incubated with condensin-depleted M-HSS that had been supplemented with holo(WT), holo(H-dN) holo(H-dCH), or holo(H-crCH) at a final concentration of 35 nM. After 30 and 150 min, the reaction mixtures were fixed and processed for immunofluorescence labeling with an antibody against mSMC4. DNA was counterstained with DAPI. Shown here is a representative image from over 10 chromosome clusters examined per condition. Scale bar, 10 μm. (B) Line profiles of mitotic chromosomes observed at 150 min in the experiment shown in (A). Signal intensities of DAPI (top) and mSMC4 (bottom) from the chromosomes assembled with holo(WT) (black), holo(H-dN) (red), holo(H-dCH) (purple), or holo(H-crCH) (yellow) were measured along with the lines drawn perpendicular to chromosome axes (n = 20). The error bars represent the mean ± standard deviation (SD). The mean and SD were normalized individually to the DAPI intensities (arbitrary unit [a.u.]) at the center of chromosome axes (distance = 0 μm) within each set. Intensities of mSMC4 signals from holo(H-dN), holo(H-dCH), and holo(H-crCH) were normalized relative to the value from holo(WT). A dataset from a single representative experiment out of two repeats is shown. (C) Quantification of the intensity of mSMC4 per DNA area in the experiment shown in (A) (n = 10 clusters of chromosomes). The error bars represent the mean ± standard error of the mean (SEM). The p values were assessed by Tukey’s multiple comparison test after obtaining a significant difference with one-way analysis of variance (ANOVA) at each time point. A dataset from a single representative experiment out of two repeats is shown. Figure 1—figure supplement 2—source data 1. Microsoft excel of non-normalized data corresponding to Figure 1—figure supplement 2B.Figure 1—figure supplement 2—source data 2. Microsoft excel of non-normalized data corresponding to Figure 1—figure supplement 2C. |
|
|
Figure 1. Deletion of the CAP-H N-tail accelerates condensin I loading and mitotic chromosome assembly.(A) Domain organization of vertebrate CAP-H and sequence alignments of the CAP-H N-tail in eukaryotes (left). Shown in the upper half is an alignment of the CAP-H orthologs (Homo sapiens: hCAP-H, Mus musculus: mCAP-H, Gallus gallus: GgCAP-H, Xenopus laevis: XlCAP-H, Danio rerio: DrCAP-H, Schizosaccharomyces pombe: SpCAP-H, Saccharomyces cerevisiae: ScCAP-H, and Encephalitozoon cuniculi: EcCAP-H). Six mutants tested in the current study (H-dN, H-N19A, H-N19D, H-dCH, and H-crCH) are shown in the bottom half. Conserved amino-acid residues were shown in yellow (N-tail) or blue (motif I). The helix motif predicted using Jpred4 (http://www.compbio.dundee.ac.uk/jpred/) is indicated by ‘CH’ (for the conserved helix). The N19A/N19D and crCH mutation sites were shown in red and purple, respectively. Also shown in a schematic diagram of the architecture of vertebrate condensin I (right). (B) Add-back assay with holo(WT) and holo(H-dN). Mouse sperm nuclei were incubated with condensin-depleted M-HSS that had been supplemented with holo(WT) or holo(H-dN) at concentrations of 4.4, 8.8, 17.5, and 35 nM. After 30 and 150 min, the reaction mixtures were fixed and processed for immunofluorescence labeling with an antibody against mSMC4. DNA was counterstained with DAPI. Shown here is a representative image from over 10 chromosome clusters examined per condition. Scale bar, 10 μm. (C) Quantification of the intensity of mSMC4 per DNA area in the experiment shown in (B) (n = 10 clusters of chromosomes). The error bars represent the mean ± standard error of the mean (SEM). The p values were assessed by Tukey’s multiple comparison test after obtaining a significant difference with two-way analysis of variance (ANOVA). (D) Line profiles of mitotic chromosomes observed at 150 min shown in the experiment shown in (B). Signal intensities of DAPI (top) and mSMC4 (bottom) from chromosomes assembled by holo(WT) or holo(H-dN) at 17.5 or 35 nM were measured along with the lines drawn perpendicular to chromosome axes (n = 20). The mean and standard deviation (SD) were normalized individually to the DAPI intensities (arbitrary unit [a.u.]) at the center of chromosome axes (distance = 0 μm) (top). Intensities of mSMC4 signals were normalized relative to the value from holo(WT) at 35 nM (bottom). The error bars represent the mean ± SD. Figure 1—source data 1. Microsoft excel of non-normalized data corresponding to Figure 1C.Figure 1—source data 2. Microsoft excel of non-normalized data corresponding to Figure 1D. |
|
|
Figure 2—figure supplement 1. Mitosis-specific phosphorylation of condensinI subunits.(A) Schematic diagrams of hCAP-H and hCAP-D2. The hCAP-H N-tail has four SP/TP sites whereas the hCAP-D2 C-tail has three TP sites. Peptide sequences used to prepare phospho-specific antibodies are underlined (hHP1 and hHP2 for hCAP-H; hDP1, hDP2, and hDP3 for hCAP-D2). (B) Detection of phosphoepitopes in Xenopus egg extracts. Holo(WT) or holo(H-N19A) was added to Δcond M-HSS or I-HSS at a final concentration of 35 nM and incubated at 22°C for 150 min. The condensin complexes were immunoprecipitated and analyzed by immunoblotting using the antibodies indicated. (C) Phosphatase treatment of the recombinant condensin I complex. Holo(WT) was preincubated with Δcond M-HSS and immunoprecipitated as described in (B). Bead-bound fractions were treated with λ protein phosphatase (PPase) in the presence or absence of phosphatase inhibitors (PPase-I) and analyzed by immunoblotting using the antibodies indicated. (D) Phophopeptide competition assay. Holo(WT) was preincubated with Δcond M-HSS, immunoprecipitated and subjected to immunoblotting as described in (B). The membranes were triplicated and probed with anti-hHP1 in the presence of no competing peptide, hHP1 or hHP2. Another set of triplicated membranes was probed with anti-hHP2 in the presence of no competing peptide, hHP1 or hHP2. Figure 2—figure supplement 1—source data 1. Raw data uncropped blots corresponding to Figure 2—figure supplement 1B.Figure 2—figure supplement 1—source data 2. Raw data uncropped blots corresponding to Figure 2—figure supplement 1C.Figure 2—figure supplement 1—source data 3. Raw data uncropped blots corresponding to Figure 2—figure supplement 1D. |
|
|
Figure 2. Phosphorylation-deficient and phosphorylation-mimetic mutations of the CAP-H N-tail decelerate and accelerate condensin I loading, respectively.(A) Mouse sperm nuclei were incubated with condensin-depleted M-HSS that had been supplemented with holo(WT), holo(H-dN), or holo(H-N19A) at a final concentration of 35 nM. After 30 and 150 min, the reaction mixtures were fixed and processed for immunofluorescence labeling with an antibody against mSMC4. DNA was counterstained with DAPI. Shown here is a representative image from over 10 chromosome clusters examined per condition. Scale bar, 10 μm. (B) Quantification of the intensity of mSMC4 per the DAPI area in the experiment shown in (A) (n = 10 clusters of chromosomes). The error bars represent the mean ± standard error of the mean (SEM). The p values were assessed by Tukey’s multiple comparison test after obtaining a significant difference with one-way analysis of variance (ANOVA) at each time point. A dataset from a single representative experiment out of more than three repeats is shown. (C) Line profiles of mitotic chromosomes observed at 150 min in the experiment shown in (A). Signal intensities of DAPI (top) and mSMC4 (bottom) of the chromosomes assembled with holo(WT) (black), holo(H-dN) (red), or holo(H-N19A) (blue) were measured along with the lines drawn perpendicular to chromosome axes (n = 20). The mean and standard deviation were normalized individually to the DAPI intensities (arbitrary unit [a.u.]) at the center of chromosome axes (distance = 0 μm) within each set. Intensities of mSMC4 signals from holo(H-dN) and holo(H-N19A) were normalized relative to the value from holo(WT). A dataset from a single representative experiment out of more than three repeats is shown. (D) Add-back assay using holo(WT), holo(H-dN), and holo(H-N19D) at a final concentration of 35 nM was performed as described in (A). Shown here is a representative image from over 10 chromosome clusters examined per condition. Scale bar, 10 μm. (E) Quantification of the intensity of mSMC4 per the DAPI area in the experiment shown in (D) (n = 10 clusters of chromosomes). The error bars represent the mean ± SEM. The p values were assessed by Tukey’s multiple comparison test after obtaining a significant difference with one-way ANOVA at each time point. A dataset from a single representative experiment out of more than three repeats for holo(WT) and holo(H-dN) and two repeats for holo(H-N19D) is shown. (F) Line profiles of mitotic chromosomes assembled observed at 150 min in the experiment shown in (D). The signal intensities of DAPI (top) and mSMC4 (bottom) of the chromosomes assembled with holo(WT) (black), holo(H-dN) (red), or holo(H-N19D) (green) were measured and plotted as described in (C) (n = 20). A dataset from a single representative experiment out of more than three repeats for holo(WT) and holo(H-dN) and two repeats for holo(H-N19D) is shown. Figure 2—source data 1. Microsoft excel of non-normalized data corresponding to Figure 2B.Figure 2—source data 2. Microsoft excel of non-normalized data corresponding to Figure 2C.Figure 2—source data 3. Microsoft excel of non-normalized data corresponding to Figure 2E.Figure 2—source data 4. Microsoft excel of non-normalized data corresponding to Figure 2F. |
|
|
Figure 3—figure supplement 1. Deletion of and mutations in the conserved helix enables condensin I to assemble mitotic chromosome-like structures even in interphase extracts.(A) Mouse sperm nuclei were incubated with condensin-depleted I-HSS that had been supplemented with holo(WT), holo(H-dN), holo(H-crCH), or holo(H-N19D) at a final concentration of 150 nM. After 15, 30, and 150 min, the reaction mixtures were fixed and processed for immunofluorescence labeling with an antibody against mSMC4. DNA was counterstained with DAPI. Shown here is a representative image from over 10 chromosome clusters examined per condition. Scale bar, 10 μm. (B) Quantification of the intensity of mSMC4 per DAPI area in the experiment shown in (A) (n = 10 clusters of chromosomes). The error bars represent the mean ± standard error of the mean (SEM). The p values were assessed by Tukey’s multiple comparison test after obtaining a significant difference with two-way analysis of variance (ANOVA). Figure 3—figure supplement 1—source data 1. Microsoft excel of non-normalized data corresponding to Figure 3—figure supplement 1B. |
|
|
Figure 3. Deletion of the CAP-H N-tail enables condensin I to assemble mitotic chromosome-like structures even in interphase extracts.(A) Mouse sperm nuclei were incubated with M-HSS (left) and I-HSS (right) for 150 min, and the reaction mixtures were fixed and processed for immunofluorescence labeling with an antibody against XSMC2 (bottom). DNA was counterstained with DAPI (top). Scale bar, 10 μm. (B) Mouse sperm nuclei were incubated with condensin-depleted I-HSS that had been supplemented with a control buffer, holo(WT), or holo(H-dN) at a final concentration of 35 or 150 nM. After 15, 30, and 150 min, the reaction mixtures were fixed and processed for immunofluorescence labeling with an antibody against mSMC4. DNA was counterstained with DAPI. Shown here is a representative image from over 10 chromosome clusters examined per condition. Scale bar, 10 μm. (C) Blow-up images of a chromatin ‘mass’ assembled with 150 nM holo(WT) at 150 min and a cluster of mitotic ‘chromosome-like’ structures assembled with 150 nM holo(H-dN) at 150 min in the experiment shown in (B). Frequencies of the chromosomal phenotypes observed under the two conditions, which include ‘intermediate’ structures, are plotted on the right (n = 10 for each condition). Scale bar, 10 μm. (D) Quantification of mSMC4 intensities on interphase chromatin when added holo(WT) or holo(H-dN) at 150 nM. The graph shows the intensity of mSMC4 per the DAPI area (n = 10 masses of chromatin) shown in (B). The error bars represent the mean ± standard error of the mean (SEM). The p values were assessed by Tukey’s multiple comparison test after obtaining a significant difference with two-way analysis of variance (ANOVA). A dataset from a single representative experiment out of three repeats is shown. Another set of the reproduced result was also shown in Figure 3—figure supplement 1. Figure 3—source data 1. Microsoft excel of non-normalized data corresponding to Figure 3D. |
|
|
Figure 4—figure supplement 1. ATP dependency of the loop extrusion activities.Frequency of DNA loop formation by holo(WT) or holo(H-dN) in the presence or absence of ATP (n = 3; ≥57 DNAs per condition). The error bars represent mean ± standard error of the mean (SEM). No loop formation was observed in the absence of ATP in either case. Figure 4—figure supplement 1—source data 1. Microsoft excel of quantitative data corresponding to Figure 4—figure supplement 1. |
|
|
Figure 4. Deletion of the CAP-H N-tail enhances topological loading onto circular DNA and increases the frequency of loop formation in vitro.(A–C) Topological loading assay. (A) Loading reactions onto nicked circular DNA (NC) or linearized DNA (L) were set up with a control buffer, holo(WT) or holo(H-dN) in the absence of nucleotides (none) or the presence of ATP or AMP-PNP. DNAs recovered on beads after a high-salt wash were analyzed by agarose gel electrophoresis. (B) Confirmation of the efficiency of immunoprecipitation in the experiment shown in (A). Using the one-tenth volume of the recovered samples, immunoblotting analysis was performed with the antibodies indicated. (C) Quantification of the recovery of NC DNA in the experiments shown in (A). The error bars represent the mean ± standard error of the mean (SEM) from three independent experiments. The p values were assessed by Tukey’s multiple comparison test after obtaining a significant difference with two-way analysis of variance (ANOVA). (D–H) Loop extrusion assay. The error bars represent mean ± SEM. The p values shown in (F)–(H) were assessed by a two-tailed Mann–Whitney U-test. (D) Frequency of DNA loop formation by holo(WT) or holo(H-dN) (n = 3, ≥53 DNAs per condition). (E) Time-lapse images of DNA loop extrusion events by holo(WT) and holo(H-dN). DNA was stained with Sytox Orange. Scale bar, 1 μm. (F) Loop extrusion rate by holo(WT) or holo(H-dN) in the same experiment as in (E) (from three independent experiments, n = 21 and 59 for holo(WT) and holo(H-dN), respectively). (G) Duration time to maintain DNA loops by holo(WT) or holo(H-dN) in the same experiment as in (E) (from three independent experiments, n = 27 and 81 for holo(WT) and holo(H-dN), respectively). (H) Loop size produced by holo(WT) or holo(H-dN) in the same experiment as in (E) (from three independent experiments, n = 21 and 59 for holo(WT) and holo(H-dN), respectively). Figure 4—source data 1. Raw data uncropped gel corresponding to Figure 4A.Figure 4—source data 2. Raw data uncropped blots corresponding to Figure 4B.Figure 4—source data 3. Quantitative data from three independent experiments corresponding to Figure 4C.Figure 4—source data 4. Microsoft excel of quantitative data corresponding to Figure 4D, F, G and H. |
|
|
Figure 5. Regulation of condensin I by the N-tail of its kleisin subunit.(A) Summary of the mutant complexes tested in the current study. NT: not tested. (B) Model of cell cycle regulation of condensin I loading. The SMC2-kleisin gate is closed when the CAP-H motif I binds to the SMC2 neck (a). In our model, this binding is stabilized by the CAP-H N-tail, thereby preventing its untimely opening during interphase. The conserved helix located in the middle of the N-tail contributes to this stabilization, possibly through direct interaction with the SMC2 head or neck. Upon mitotic entry, multisite phosphorylation of the N-tail relaxes this stabilization (b). ATP binding and hydrolysis by the SMC subunits trigger the opening of the DNA entry gate, thereby enabling condensin I to load onto chromosomes (c, d). Thus, the kleisin N-tail of vertebrate condensin I could act as a ‘gatekeeper’ of the SMC2-kleisin gate. |
References [+] :
Batty,
Mitotic Chromosome Mechanics: How Cells Segregate Their Genome.
2019, Pubmed
Batty, Mitotic Chromosome Mechanics: How Cells Segregate Their Genome. 2019, Pubmed
Bazile, Three-step model for condensin activation during mitotic chromosome condensation. 2010, Pubmed
Brown, CDK1 structures reveal conserved and unique features of the essential cell cycle CDK. 2015, Pubmed
Gibcus, A pathway for mitotic chromosome formation. 2018, Pubmed , Xenbase
Green, Contrasting roles of condensin I and condensin II in mitotic chromosome formation. 2012, Pubmed
Hara, Structural basis of HEAT-kleisin interactions in the human condensin I subcomplex. 2019, Pubmed , Xenbase
Hassler, Structural Basis of an Asymmetric Condensin ATPase Cycle. 2019, Pubmed
Hirano, Topoisomerase II does not play a scaffolding role in the organization of mitotic chromosomes assembled in Xenopus egg extracts. 1993, Pubmed , Xenbase
Hirano, A heterodimeric coiled-coil protein required for mitotic chromosome condensation in vitro. 1994, Pubmed , Xenbase
Hirano, Condensins, chromosome condensation protein complexes containing XCAP-C, XCAP-E and a Xenopus homolog of the Drosophila Barren protein. 1997, Pubmed , Xenbase
Hirano, Condensin-Based Chromosome Organization from Bacteria to Vertebrates. 2016, Pubmed
Hirota, Distinct functions of condensin I and II in mitotic chromosome assembly. 2004, Pubmed
Holt, Global analysis of Cdk1 substrate phosphorylation sites provides insights into evolution. 2009, Pubmed
Hornbeck, PhosphoSitePlus, 2014: mutations, PTMs and recalibrations. 2015, Pubmed
Houlard, MCPH1 inhibits Condensin II during interphase by regulating its SMC2-Kleisin interface. 2021, Pubmed
Kimura, Phosphorylation and activation of 13S condensin by Cdc2 in vitro. 1998, Pubmed , Xenbase
Kimura, Chromosome condensation by a human condensin complex in Xenopus egg extracts. 2001, Pubmed , Xenbase
Kinoshita, Balancing acts of two HEAT subunits of condensin I support dynamic assembly of chromosome axes. 2015, Pubmed , Xenbase
Kinoshita, A loop extrusion-independent mechanism contributes to condensin I-mediated chromosome shaping. 2022, Pubmed , Xenbase
Krasinska, A Mechanistic Model for Cell Cycle Control in Which CDKs Act as Switches of Disordered Protein Phase Separation. 2022, Pubmed
Kschonsak, Structural Basis for a Safety-Belt Mechanism That Anchors Condensin to Chromosomes. 2017, Pubmed
Lee, Condensins I and II are essential for construction of bivalent chromosomes in mouse oocytes. 2011, Pubmed
Lipp, Aurora B controls the association of condensin I but not condensin II with mitotic chromosomes. 2007, Pubmed
Losada, Cohesin release is required for sister chromatid resolution, but not for condensin-mediated compaction, at the onset of mitosis. 2002, Pubmed , Xenbase
MacCallum, ISWI remodeling complexes in Xenopus egg extracts: identification as major chromosomal components that are regulated by INCENP-aurora B. 2002, Pubmed , Xenbase
Murayama, Biochemical reconstitution of topological DNA binding by the cohesin ring. 2014, Pubmed
Onn, Reconstitution and subunit geometry of human condensin complexes. 2007, Pubmed , Xenbase
Ono, Differential contributions of condensin I and condensin II to mitotic chromosome architecture in vertebrate cells. 2003, Pubmed , Xenbase
Ono, Spatial and temporal regulation of Condensins I and II in mitotic chromosome assembly in human cells. 2004, Pubmed
Örd, Multisite phosphorylation code of CDK. 2019, Pubmed
Paulson, Mitotic chromosomes. 2021, Pubmed
Piazza, Association of condensin with chromosomes depends on DNA binding by its HEAT-repeat subunits. 2014, Pubmed
Robellet, A high-sensitivity phospho-switch triggered by Cdk1 governs chromosome morphogenesis during cell division. 2015, Pubmed
Sakata, Opening of cohesin's SMC ring is essential for timely DNA replication and DNA loop formation. 2021, Pubmed
Shaltiel, A hold-and-feed mechanism drives directional DNA loop extrusion by condensin. 2022, Pubmed
Shintomi, The relative ratio of condensin I to II determines chromosome shapes. 2011, Pubmed , Xenbase
Shintomi, Reconstitution of mitotic chromatids with a minimum set of purified factors. 2015, Pubmed , Xenbase
Shintomi, Mitotic chromosome assembly despite nucleosome depletion in Xenopus egg extracts. 2017, Pubmed , Xenbase
Shintomi, Reconstitution of Mitotic Chromatids In Vitro. 2018, Pubmed , Xenbase
St-Pierre, Polo kinase regulates mitotic chromosome condensation by hyperactivation of condensin DNA supercoiling activity. 2009, Pubmed
Sutani, Fission yeast condensin complex: essential roles of non-SMC subunits for condensation and Cdc2 phosphorylation of Cut3/SMC4. 1999, Pubmed , Xenbase
Suzuki, Identification of non-Ser/Thr-Pro consensus motifs for Cdk1 and their roles in mitotic regulation of C2H2 zinc finger proteins and Ect2. 2015, Pubmed , Xenbase
Tada, Condensin association with histone H2A shapes mitotic chromosomes. 2011, Pubmed
Takemoto, Analysis of the role of Aurora B on the chromosomal targeting of condensin I. 2007, Pubmed , Xenbase
Thadani, Cell-Cycle Regulation of Dynamic Chromosome Association of the Condensin Complex. 2018, Pubmed
Uhlmann, SMC complexes: from DNA to chromosomes. 2016, Pubmed
Yoshida, Molecular dissection of condensin II-mediated chromosome assembly using in vitro assays. 2022, Pubmed , Xenbase
