XB-ART-59691
EMBO Mol Med
2023 Jun 07;156:e17177. doi: 10.15252/emmm.202217177.
Show Gene links
Show Anatomy links
Bi-allelic pathogenic variants in PABPC1L cause oocyte maturation arrest and female infertility.
Wang W, Guo J, Shi J, Li Q, Chen B, Pan Z, Qu R, Fu J, Shi R, Xue X, Mu J, Zhang Z, Wu T, Wang W, Zhao L, Li Q, He L, Sun X, Sang Q, Lin G, Wang L.
???displayArticle.abstract???
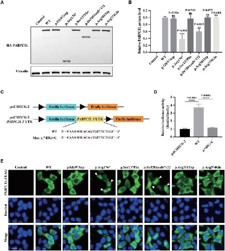
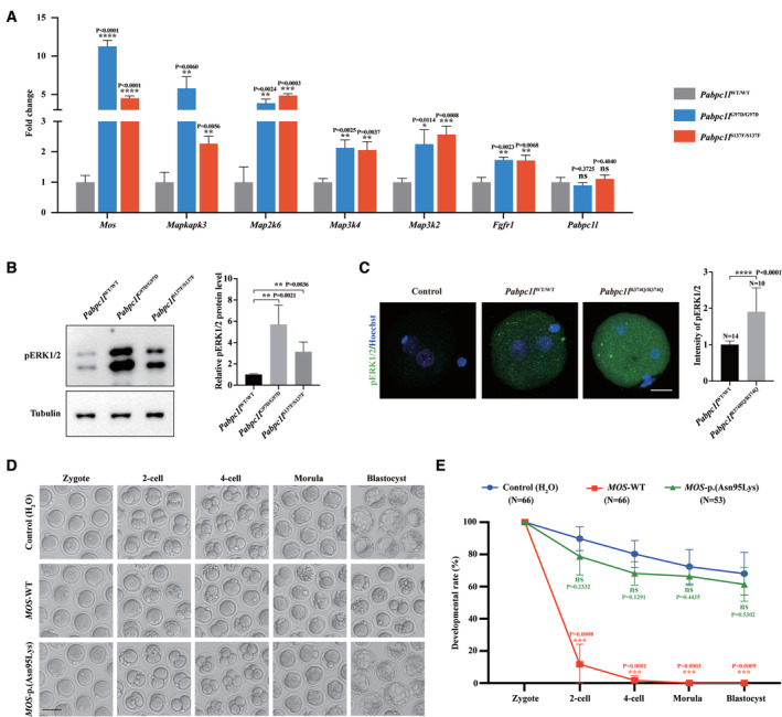
Oocyte maturation arrest is one of the important causes of female infertility, but the genetic factors remain largely unknown. PABPC1L, a predominant poly(A)-binding protein in Xenopus, mouse, and human oocytes and early embryos prior to zygotic genome activation, plays a key role in translational activation of maternal mRNAs. Here, we identified compound heterozygous and homozygous variants in PABPC1L that are responsible for female infertility mainly characterized by oocyte maturation arrest in five individuals. In vitro studies demonstrated that these variants resulted in truncated proteins, reduced protein abundance, altered cytoplasmic localization, and reduced mRNA translational activation by affecting the binding of PABPC1L to mRNA. In vivo, three strains of Pabpc1l knock-in (KI) female mice were infertile. RNA-sequencing analysis showed abnormal activation of the Mos-MAPK pathway in the zygotes of KI mice. Finally, we activated this pathway in mouse zygotes by injecting human MOS mRNA, and this mimicked the phenotype of KI mice. Our findings reveal the important roles of PABPC1L in human oocyte maturation and add a genetic potential candidate gene to be screened for causes of infertility.
???displayArticle.pubmedLink??? 37052235
???displayArticle.pmcLink??? PMC10245037
???displayArticle.link??? EMBO Mol Med
Genes referenced: mapk1 mos
???attribute.lit??? ???displayArticles.show???
References [+] :
Beall,
Oocyte maturation failure: a syndrome of bad eggs.
2010, Pubmed
Beall, Oocyte maturation failure: a syndrome of bad eggs. 2010, Pubmed
Cao, Dissolution of the maskin-eIF4E complex by cytoplasmic polyadenylation and poly(A)-binding protein controls cyclin B1 mRNA translation and oocyte maturation. 2002, Pubmed , Xenbase
Cao, The Recurrent Mutation in PATL2 Inhibits Its Degradation Thus Causing Female Infertility Characterized by Oocyte Maturation Defect Through Regulation of the Mos-MAPK Pathway. 2021, Pubmed
Chen, Novel mutations and structural deletions in TUBB8: expanding mutational and phenotypic spectrum of patients with arrest in oocyte maturation, fertilization or early embryonic development. 2017, Pubmed
Chen, Biallelic Mutations in PATL2 Cause Female Infertility Characterized by Oocyte Maturation Arrest. 2017, Pubmed
Chen, The comprehensive mutational and phenotypic spectrum of TUBB8 in female infertility. 2019, Pubmed
Choi, The Mos/mitogen-activated protein kinase (MAPK) pathway regulates the size and degradation of the first polar body in maturing mouse oocytes. 1996, Pubmed , Xenbase
Cirulli, Exome sequencing in amyotrophic lateral sclerosis identifies risk genes and pathways. 2015, Pubmed
Colledge, Disruption of c-mos causes parthenogenetic development of unfertilized mouse eggs. 1994, Pubmed , Xenbase
Dai, ZP2 pathogenic variants cause in vitro fertilization failure and female infertility. 2019, Pubmed
Dupré, Mos in the oocyte: how to use MAPK independently of growth factors and transcription to control meiotic divisions. 2011, Pubmed
Feng, Mutations in TUBB8 and Human Oocyte Meiotic Arrest. 2016, Pubmed
Friend, Embryonic poly(A)-binding protein (ePAB) phosphorylation is required for Xenopus oocyte maturation. 2012, Pubmed , Xenbase
Gebauer, Translational control by cytoplasmic polyadenylation of c-mos mRNA is necessary for oocyte maturation in the mouse. 1994, Pubmed
Guo, Burden Testing of Rare Variants Identified through Exome Sequencing via Publicly Available Control Data. 2018, Pubmed
Guzeloglu-Kayisli, Identification and characterization of human embryonic poly(A) binding protein (EPAB). 2008, Pubmed , Xenbase
Guzeloglu-Kayisli, Embryonic poly(A)-binding protein (EPAB) is required for oocyte maturation and female fertility in mice. 2012, Pubmed , Xenbase
Haccard, Induction of metaphase arrest in cleaving Xenopus embryos by MAP kinase. 1993, Pubmed , Xenbase
Hashimoto, Role of c-mos proto-oncogene product in the regulation of mouse oocyte maturation. 1996, Pubmed , Xenbase
Huang, Mutant ZP1 in familial infertility. 2014, Pubmed
Huang, Mutation analysis of the TUBB8 gene in nine infertile women with oocyte maturation arrest. 2017, Pubmed
Huang, Novel mutations in PATL2 cause female infertility with oocyte germinal vesicle arrest. 2018, Pubmed
Jiao, Molecular genetics of infertility: loss-of-function mutations in humans and corresponding knockout/mutated mice. 2021, Pubmed
Kim, RINGO/cdk1 and CPEB mediate poly(A) tail stabilization and translational regulation by ePAB. 2007, Pubmed , Xenbase
Kosako, Requirement for the MAP kinase kinase/MAP kinase cascade in Xenopus oocyte maturation. 1994, Pubmed , Xenbase
Liu, Dosage effects of ZP2 and ZP3 heterozygous mutations cause human infertility. 2017, Pubmed
Liu, Novel homozygous mutations in PATL2 lead to female infertility with oocyte maturation arrest. 2020, Pubmed
Lowther, Embryonic Poly(A)-Binding Protein Is Required During Early Stages of Mouse Oocyte Development for Chromatin Organization, Transcriptional Silencing, and Meiotic Competence. 2015, Pubmed , Xenbase
Maddirevula, Female Infertility Caused by Mutations in the Oocyte-Specific Translational Repressor PATL2. 2017, Pubmed
Malik, Whole-exome sequencing reveals a role of HTRA1 and EGFL8 in brain white matter hyperintensities. 2021, Pubmed
Mendez, Phosphorylation of CPE binding factor by Eg2 regulates translation of c-mos mRNA. 2000, Pubmed , Xenbase
Mihajlović, Segregating Chromosomes in the Mammalian Oocyte. 2018, Pubmed
Plachot, Oocyte maturation, fertilization and embryonic growth in vitro. 1990, Pubmed
Posada, Mos stimulates MAP kinase in Xenopus oocytes and activates a MAP kinase kinase in vitro. 1993, Pubmed , Xenbase
Sagata, The c-mos proto-oncogene product is a cytostatic factor responsible for meiotic arrest in vertebrate eggs. 1989, Pubmed , Xenbase
Seli, An embryonic poly(A)-binding protein (ePAB) is expressed in mouse oocytes and early preimplantation embryos. 2005, Pubmed , Xenbase
Stebbins-Boaz, CPEB controls the cytoplasmic polyadenylation of cyclin, Cdk2 and c-mos mRNAs and is necessary for oocyte maturation in Xenopus. 1996, Pubmed , Xenbase
Turro, Whole-genome sequencing of patients with rare diseases in a national health system. 2020, Pubmed
Uysal, Embryonic poly(A)-binding protein is differently expressed and interacts with the messenger RNAs in the mouse oocytes and early embryos. 2019, Pubmed
Verlhac, Mos activates MAP kinase in mouse oocytes through two opposite pathways. 2000, Pubmed
Voeltz, A novel embryonic poly(A) binding protein, ePAB, regulates mRNA deadenylation in Xenopus egg extracts. 2001, Pubmed , Xenbase
Wakeling, Non-coding variants disrupting a tissue-specific regulatory element in HK1 cause congenital hyperinsulinism. 2022, Pubmed
Wakiyama, Interaction of eIF4G with poly(A)-binding protein stimulates translation and is critical for Xenopus oocyte maturation. 2000, Pubmed , Xenbase
Wang, Mutation analysis of the TUBB8 gene in primary infertile women with arrest in oocyte maturation. 2018, Pubmed
Wang, Karyopherin α deficiency contributes to human preimplantation embryo arrest. 2023, Pubmed
Wilkie, Embryonic poly(A)-binding protein stimulates translation in germ cells. 2005, Pubmed , Xenbase
Wright, Non-coding region variants upstream of MEF2C cause severe developmental disorder through three distinct loss-of-function mechanisms. 2021, Pubmed
Wu, Novel mutations in PATL2: expanding the mutational spectrum and corresponding phenotypic variability associated with female infertility. 2019, Pubmed
Yang, Embryonic Poly(A)-Binding Protein (EPAB) Is Required for Granulosa Cell EGF Signaling and Cumulus Expansion in Female Mice. 2016, Pubmed , Xenbase
Yang, Mutation analysis of tubulin beta 8 class VIII in infertile females with oocyte or embryonic defects. 2021, Pubmed
Yao, Mutation analysis of the TUBB8 gene in primary infertile women with oocyte maturation arrest. 2022, Pubmed
Zeng, Bi-allelic mutations in MOS cause female infertility characterized by preimplantation embryonic arrest. 2022, Pubmed
Zhang, Bi-allelic Missense Pathogenic Variants in TRIP13 Cause Female Infertility Characterized by Oocyte Maturation Arrest. 2020, Pubmed
Zhao, Revisiting poly(A)-binding proteins: Multifaceted regulators during gametogenesis and early embryogenesis. 2021, Pubmed
Zhao, Heterozygous loss-of-function variants in LHX8 cause female infertility characterized by oocyte maturation arrest. 2022, Pubmed
