XB-ART-59693
Proc Natl Acad Sci U S A
2023 Apr 18;12016:e2214997120. doi: 10.1073/pnas.2214997120.
Show Gene links
Show Anatomy links
Pleiotropic role of TRAF7 in skull-base meningiomas and congenital heart disease.
Mishra-Gorur K, Barak T, Kaulen LD, Henegariu O, Jin SC, Aguilera SM, Yalbir E, Goles G, Nishimura S, Miyagishima D, Djenoune L, Altinok S, Rai DK, Viviano S, Prendergast A, Zerillo C, Ozcan K, Baran B, Sencar L, Goc N, Yarman Y, Ercan-Sencicek AG, Bilguvar K, Lifton RP, Moliterno J, Louvi A, Yuan S, Deniz E, Brueckner M, Gunel M.
???displayArticle.abstract???
While somatic variants of TRAF7 (Tumor necrosis factor receptor-associated factor 7) underlie anterior skull-base meningiomas, here we report the inherited mutations of TRAF7 that cause congenital heart defects. We show that TRAF7 mutants operate in a dominant manner, inhibiting protein function via heterodimerization with wild-type protein. Further, the shared genetics of the two disparate pathologies can be traced to the common origin of forebrain meninges and cardiac outflow tract from the TRAF7-expressing neural crest. Somatic and inherited mutations disrupt TRAF7-IFT57 interactions leading to cilia degradation. TRAF7-mutant meningioma primary cultures lack cilia, and TRAF7 knockdown causes cardiac, craniofacial, and ciliary defects in Xenopus and zebrafish, suggesting a mechanistic convergence for TRAF7-driven meningiomas and developmental heart defects.
???displayArticle.pubmedLink??? 37043537
???displayArticle.pmcLink??? PMC10120005
???displayArticle.link??? Proc Natl Acad Sci U S A
???displayArticle.grants??? [+]
R01 NS110824 NINDS NIH HHS , R01 NS127879 NINDS NIH HHS , R21 NS116484 NINDS NIH HHS , K99 HL143036 NHLBI NIH HHS , R01 HL165241 NHLBI NIH HHS , R00 HL143036 NHLBI NIH HHS , R35 HL145249 NHLBI NIH HHS , UL1 TR001863 NCATS NIH HHS
Species referenced: Xenopus tropicalis
Genes referenced: akt1 arl13b ctrl ift43 ift57 ift80 kdr klf4 nf2 npat pitx2 polr2a smo sox10 traf7 twist1
???displayArticle.morpholinos??? traf7 cMO3 traf7 MO1 traf7 MO2
gRNAs referenced: traf7 gRNA1 traf7 gRNA2 traf7 gRNA3
???displayArticle.disOnts??? ciliopathy [+]
Phenotypes: Xtr wt + Tg(traf){T601A}(Fig. S6 BCDE) [+]
Xtr wt + Tg(traf){T601A}(Fig. S6 FGH)
Xtr wt + Tg(traf){V442M}(Fig. S6 BCDE)
Xtr Wt + traf1(Fig. 2. R, T')
Xtr Wt + traf1(Fig. 2. U, V)
Xtr Wt + traf7 CRISPR(Fig. 2 N Movie S4)
Xtr Wt + traf7 CRISPR(Fig. 3. K M)
Xtr Wt + traf7 CRISPR(Fig. 5 c2, c3)
Xtr Wt + traf7 CRISPR(Fig. 5 C r2)
Xtr Wt + traf7 CRISPR(Fig. 5. C r3)
Xtr Wt + traf7 CRISPR(Fig. 6. A)
Xtr Wt + traf7 CRISPR(Fig S5 G H)
Xtr Wt + traf7 CRISPR(Fig. S5 L L')
Xtr Wt + traf7 CRISPR(Movie S13.)
Xtr Wt + traf7 CRISPR(Movie S4. )
Xtr wt + traf7 MO(Fig. 2 J', K, Movie S3)
Xtr wt + traf7 MO(Fig. 2. O)
Xtr wt + traf7 MO(Fig. 3 I L)
Xtr wt + traf7 MO(Fig. 3. P Q R)
Xtr wt + traf7 MO(Fig. 5 A c4)
Xtr wt + traf7 MO(Fig. 5 B r2c1-3; B'')
Xtr wt + traf7 MO(Fig. 6 B)
Xtr wt + traf7 MO(Fig. 6. D, E movies s14-S16.)
Xtr wt + traf7 MO(Fig. S5 D E J K)
Xtr wt + traf7 MO(Fig. S5. J J' K K')
Xtr wt + traf7 MO(Fig. S8 ABCD)
Xtr wt + traf7 MO(Fig. S9 BCD)
Xtr wt + traf7 MO(Movie S14.)
Xtr wt + traf7 MO(Movie S3.)
Xtr wt + traf7 MO(Movie S5.)
Xtr wt + traf7 MO(Movie S6.)
Xtr wt + Tg(traf){V442M}(Fig. S6 BCDE)
Xtr Wt + traf1(Fig. 2. R, T')
Xtr Wt + traf1(Fig. 2. U, V)
Xtr Wt + traf7 CRISPR(Fig. 2 N Movie S4)
Xtr Wt + traf7 CRISPR(Fig. 3. K M)
Xtr Wt + traf7 CRISPR(Fig. 5 c2, c3)
Xtr Wt + traf7 CRISPR(Fig. 5 C r2)
Xtr Wt + traf7 CRISPR(Fig. 5. C r3)
Xtr Wt + traf7 CRISPR(Fig. 6. A)
Xtr Wt + traf7 CRISPR(Fig S5 G H)
Xtr Wt + traf7 CRISPR(Fig. S5 L L')
Xtr Wt + traf7 CRISPR(Movie S13.)
Xtr Wt + traf7 CRISPR(Movie S4. )
Xtr wt + traf7 MO(Fig. 2 J', K, Movie S3)
Xtr wt + traf7 MO(Fig. 2. O)
Xtr wt + traf7 MO(Fig. 3 I L)
Xtr wt + traf7 MO(Fig. 3. P Q R)
Xtr wt + traf7 MO(Fig. 5 A c4)
Xtr wt + traf7 MO(Fig. 5 B r2c1-3; B'')
Xtr wt + traf7 MO(Fig. 6 B)
Xtr wt + traf7 MO(Fig. 6. D, E movies s14-S16.)
Xtr wt + traf7 MO(Fig. S5 D E J K)
Xtr wt + traf7 MO(Fig. S5. J J' K K')
Xtr wt + traf7 MO(Fig. S8 ABCD)
Xtr wt + traf7 MO(Fig. S9 BCD)
Xtr wt + traf7 MO(Movie S14.)
Xtr wt + traf7 MO(Movie S3.)
Xtr wt + traf7 MO(Movie S5.)
Xtr wt + traf7 MO(Movie S6.)
???attribute.lit??? ???displayArticles.show???
|
|
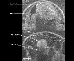
Figure 2. TRAF7 mutations cause congenital heart defects: reduction of TRAF7 in zebrafish (D–H) and Xenopus tropicalis (I–P) as well as overexpression of mutant TRAF7 in X. tropicalis causes developmental defects (Q–U). (A) Clinical manifestations of patients harboring inherited TRAF7 heterozygous developmental mutations. (B and C). Sanger sequencing traces of patients 1-02030 and 1-03358 and their clinically unaffected parents. The mutations are indicated in bold, and asterisk marks the mutated residue. (D–F) Injection of control (D–D’’) or splice-site (E–E’’’) TRAF7 MO in tg(kdrl:GFP;gata-1:dsRed) embryos results in pronounced heart looping defects at 36 hpf. (F). Quantification of embryos displaying cardiac looping defect ****: P < 0.0001 (Fisher’s exact test; n= # of embryos). (G and H). Traf7 morphants exhibit reduced sox10 expression, disorganized pharyngeal arches. (H) Uninjected zebrafish (Tg:kdr:GFP, sox10:mRFP) embryo at 30 hpf showing pharyngeal arches 1 to 6 (p1 to p6). The otic placode (op) and common cardinal vein (CCV) are also labeled. (I) TRAF7 morphant at the same stage. Note the reduced size of the pharyngeal arches, disorganization of p3 to p6, and reduced Sox10 expression. Green channel: endothelial cells; magenta: Sox10-expressing cells. (I) Distribution of heart position in control and TRAF7 1-d postfertilization morphants. Control: Left = 97.29% ± 3.29; middle= 0.83% ± 1.67; right= 1.88 ± 2.19, from 112 embryos total. TRAF7: Left = 76.31% ± 9.32; Middle = 3.07% ± 5.10; Right = 20.62 ± 9.99, from 112 embryos total. Two-way ANOVA with Bonferroni’s multiple-comparison test, P = 0.0004 for left heart position. J−K. Injection of control (J) or splice-site (J’) TRAF7 MO in one-cell stage Xenopus embryos results in extensive pericardial edema (asterisk). Optical coherence tomography (OCT) highlights the edema (asterisk) and malformed heart (K), reflected in a significant reduction of the shortening fraction (L) at 3 dpf (stage 46) (Movie S3). Mann–Whitney test (scatter plot mean ± SD; n = 17, TRAF7 splice-site MO injected; n = 41, control MO injected.) M–N’ TRAF7 CRISPR (CR#1) injection in one-cell stage Xenopus embryos results in pronounced heart looping defects at 48 hpf (N, N’) as compared to controls (M, M’) (Movie S4). OFT: outflow tract, V: ventricle. O. In situ hybridization analysis of Xenopus embryos (stage 16 to 18, 15 hpf): Unilateral injection (Inj.) with splice-site TRAF7, MO at two-cell stage shows disrupted expression of neural crest markers Sox10 and Twist on the injected side when compared to the internal uninjected control. (P) Quantification of embryos displaying cardiac looping ****: P < 0.0001 (Fisher’s exact test; n= # of embryos). ( Q) Quantification of control or TRAF7 splice-site MO-injected embryos analyzed for Sox10 and Twist expression. n = number of embryos. ****: P < 0.0001 (Fisher’s exact test; n = # of embryos). (R–T’) Severe pericardial edema in Xenopus embryos following injection of TRAF7 mRNA encoding mutant form V442M (T) but not WT (S) as compared to uninjected embryos (R). Quantification of embryos displaying pericardial edema (T’), ***: P < 0.001 (Fisher's exact test, n = # of embryos). (U) In situ hybridization analysis of Xenopus embryos (stage 17, 18 hpf): Decreased expression of the neural crest markers Twist and Sox10 following unilateral injection of TRAF7 V442M mRNA at the 2-cell-stage. (V). Quantification of control or TRAF7 splice-site MO-injected embryos analyzed for Sox10 and Twist expression. A = Control, B = WT TRAF7, C = V442M TRAF7. ***:P < 0.001: Pairwise Fisher’s exact test with FDR correction, n = # of embryos. |
|
|
Figure 3. Reduction of TRAF7 causes ciliopathy phenotypes in zebrafish (AG) and Xenopus tropicalis (HR), and single-cell transcriptomic analysis reveals TRAF7 association with cilia-related genes (SV). (A and B) Pronephric cysts and axial curvature in 2.5 dpf Traf7 morphant zebrafish larva (A) but not control. (B). Embryos exhibit substantial ventrally directed curling and cysts that appear as small spherical clearings in the pronephros (arrowhead). (C and D) Hydrocephalus in 2 dpf embryos following injection of TRAF7 splice-site (R), but not control (Q), MO at the 1-cell stage. Quantification of embryos presenting with hydrocephalus (S) ****: P < 0.0001 (two-sided Fishers exact test, n= # of embryos). (E) Quantification of curled-down phenotype. This occurs in ~75% of MO-injected embryos, but never in controls. ****: P < 0.0001 (two-sided Fishers exact test, n= # of embryos). (F) Quantification of cystic phenotype. This appears in ~33% of MO-injected embryos, but never in controls. ****: P < 0.0001 (two-sided Fishers exact test, n= # of embryos). (G) Quantification of hydrocephalus phenotype. This appears ~75% of the time in injected fish, but never in uninjected controls. ****: P < 0.0001 (two-sided Fishers exact test, n= # of embryos). ( HN) Hydrocephalus and cranial (arrowheads) and tail (arrows) defects in 2 dpf (stage 38-39) in X. tropicalis embryos injected with translational (I) but not control (H) MO, or with CRISPR/Cas9 targeting TRAF7 (K), but not Cas9 alone (J). Scale bar: 200 m. (L) Quantification of curled tail phenotype. This appears in ~47% of MO-injected embryos, but never in controls. ****: P < 0.0001 (two-sided Fishers exact test, n = # of embryos); (M) Quantification of hydrocephalus/cranial defect phenotype. This appears in embryos injected with translational morpholino (~30%) and splice-site morpholino (~25%), but never in embryos injected with control morpholino. CRISPR2 injections are more effective (~25%) than CRISPR 1 (~12%) as compared to CAS9 in eliciting cranial defect phenotype. ****: P < 0.0001 (two-sided Fishers exact test, n= # of embryos); (N) Rescue of cranial defects upon coinjection of 100 pg of WT-TRAF7 mRNA and splice-site TRAF7-MO. n = number of embryos. ***: P < 0.001 (two-sided Fishers exact test, n = # of embryos). (OR) Traf7 morphant (P) but not control (O) X. tropicalis embryos exhibit enlarged kidneys at 5 dpf as visualized by OCT; (Q) Quantification of kidney size: TRAF7 morphant embryos show a variable but overall significant increase in kidney size as compared to control embryos (Movie S5). ****: P < 0.0001 (two-sided Fishers exact test, n= # of embryos); ( R) Transmission electron microscopic analysis of the developing pronephros at 5 dpf shows large vesicular bodies suggestive of precystic kidneys. (SX) scRNAseq analysis of E14.5 mouse meninges obtained from publicly available data (25). Dot plot showing mean expression for marker genes for the arachnoid, dura, pia, and proliferating cell clusters. The size and color density of the dots represent fraction of cells expressing the gene in the groups and mean expression, respectively. Shaded rectangles indicate genes enriched in cell clusters. * Indicating the relative expression of Traf7 within cell clusters (S). PHATE plot showing different cell clusters in scRNAseq data in (S). Colors representing cell clusters [see panel V] (T). PHATE plot demonstrating Traf7 expression profile in mouse meningeal cell clusters (U). Jitter plot showing enrichment of Traf7 in proliferating meningeal cluster, more prominently in Proliferating-2 subcluster (V). Gene set enrichment analysis (GSEA) indicating the enrichment of cilia-related genes (obtained from CiliaCarta Database) within the genes that show positive (Left) or negative (Right) association with Traf7 expression in knn-DREMI analysis. Positively associated genes demonstrating significant enrichment for cilia-related genes, while negatively associated genes do not. NES: Normalized enrichment score (W). Representative DREVI plots for the cilia-related genes showing strong positive relationship with Traf7 expression in knn-DREMI analysis (X). |
|
|
Figure 5. TRAF7 knockdown in Xenopus tropicalis (A–G) and zebrafish (H–J’’’) affects mono- and multi-cilia in the left–right organizer (LRO). (A) Scanning electron microscopic images of Xenopus epidermis reveal defective cilia formation on TRAF7 depletion with either CRISPR #1, #2, or MO. Circled areas are magnified in the bottom panels. (Scale bars: Top row: 100 µm, middle row: 10 µm, bottom row: 3 µm.) (B) Xenopus embryos were injected at 1-cell stage and dorsal explants were prepared at stage 17 to visualize the left–right organizer (LRO). Specimens were processed for immunohistochemistry (IHC) to assess ciliation rate and cell surface area. Compared to uninjected controls, TRAF7 morphants have fewer cilia, as shown by acetylated tubulin (red) and phalloidin (actin, to outline cell boundaries; green). a = anterior, l = left, p = posterior, r = right. C. Analysis of pitx2c expression in stage 28 to 30 Xenopus embryos. Embryos are viewed laterally from the right (first column), the left (second column), and ventrally (third column). Expression of pitx2c is normally in the left lateral plate mesoderm (LPM, black arrow). CRISPR-mediated TRAF7 knockdown results in abnormal absent pitx2c expression with no pitx2c mRNA found in the left or right LPM (Middle panel, red arrows); or abnormal bilateral pitx2c expression with pitx2c mRNA found in both left and right LPM (Bottom panel, red arrows). (D) Bar plot demonstrating quantification of ciliation in relation to cell surface area in the LRO of TRAF7 morphant and control X. tropicalis embryos in (C). **: P < 0.00: t test with Welch correction, n= # of embryos. E. Quantification of pitx2c expression in uninjected controls (UICs) and traf7-G0 mutants by sgRNA#1 and #2. Abnormal includes absent and bilateral pitx2c expression. Statistical calculations were performed using a Chi-square test comparing the number of affected embryos against the number of wild-type embryos. **P < 0.01, ***P < 0.001; n, number of analyzed tadpoles. (F–H). TRAF7 is required for proper motility of cilia in zebrafish LRO. (F) Quantification of the ciliary beating frequency (CBF) in control (60 cilia from eight embryos) and TRAF7 morphants (58 cilia from eight embryos). Mean control CBF= 50.5 Hz ± 7.14. Mean TRAF7 CBF = 33.47 ± 19.15. Two-sample t tests, P = 6.5 × 10−9; mean ± SD. Representative images of the LRO cilia of a control MO-injected embryo (eight somite stage) (G and G’) and of a TRAF7 MO-injected embryo (six somite stage) (H and H’) (Movies S7 and S8). (Scale bars: G, H = 10 µm; G’, H’ = 2 µm.) White arrows indicate cilia. G’ and H’ are close-ups of the imaged regions in the anterior side of the LRO in G and H (Movies S9–S12). Representative kymographs of two individual “control” cilia (G” and G’’’) and of TRAF7 knockdown cilia (H’’ and H’’’). Kymograph total duration 500 ms. (Scale bar, 100 ms.) Movie S6. |
|
|
Figure 6. TRAF7 interacts with IFT57, and its knockdown in X. tropicalis impairs intraflagellar transport. (A and B). TEM micrographs of cilia from the pronephros of WT- and TRAF7-morphant Xenopus embryos at 5 dpf. Low- and high (yellow boxes)-magnification views of flat-embedded sections of longitudinally sectioned cilia show frequent blebbing only in TRAF7 morphant samples. Cross-sections of cilia from WT and morphant embryos show the “9 + 2” microtubule doublet configuration with the presence of dynein arms. Sections of cilia in TRAF7 morphant embryos show frequent blebs containing electron-dense material. (C and D). In vivo imaging of IFT dynamics in Xenopus multiciliated cells. Still frames from a video of IFT43-GFP (C) and IFT80-GFP (D) to track intraflagellar transport in a multiciliated cell (Movies S14–16). Cilia are colabeled with mRFP. The yellow box indicates the cilia shown in the right kymograph, depicting still frames from a time-lapse video showing movement of a single control cilium. Time is indicated in seconds. (Scale bars, 10 µm.) (E) Meningioma and CHD- and craniofacial defect-associated TRAF7 mutants (G536S, V442M, and T601A, respectively) show reduced interaction with IFT57. Coimmunoprecipitation analysis in HEK293 cells. (F) In vivo imaging of IFT dynamics in Xenopus multiciliated cells. Still frames from a video of IFT57-GFP to track intraflagellar transport in a multiciliated cell (Movies S17 and S18). Cilia are colabeled with mRFP. The yellow box indicates the cilia shown in the right kymograph, depicting still frames from a time-lapse video showing movement of a single control cilium. Time is indicated in seconds. (Scale bars, 10 µm.) (G) TRAF7 mutations disrupt ciliogenesis resulting in developmental (congenital heart and craniofacial) defects and disease (anterior skull-base meningioma). |
|
|
Movie S3. OCT imaging of the Xenopus heart at 3dpf (stage 46) tadpole. Traf7 morphants display defective cardiac contractility and dysplastic hearts with significant pericardial edema. |
|
|
Movie S4. TRAF7 reduction results in abnormal cardiac looping in 48 hpf Xenopus embryos. |
|
|
Still from Movie S5. Dorsal-Ventral optical scanning of the stage 46 Xenopus tadpole by OCT imaging shows enlarged, cystic kidney at the TRAF7 depleted side compared to the control-uninjected side. |
|
|
Movie S6. Xenopus epidermal multiciliated cells labelled with mRFP and imaged with high-speed confocal microscopy. TRAF7 morphant tadpoles display shorter and non-motile multiciliated cells. The tadpoles following real-time imaging recovered and processed for SEM. Below, SEM imaging displays shorter MCCs in TRAF7 morphants compared to controls. |
|
|
Movie S13. OCT imaging of the Xenopus (stage 46) brain. Mid-sagittal imaging plane shows the ventricular space where CSF circulates via ependymal motile cilia. Right column shows particle heat map averaged over 100 frames. TRAF7 mutant tadpoles show reduced cilia-driven CSF circulation compared to controls. |
|
|
Movie S14. IFT80 transport in control and morpholino injected Xenopus embryos. Two-channel high-speed confocal imaging shows intraciliary IFT80 trafficking in Xenopus epidermal multiciliated cells (MCCs). IFT80 is tagged with GFP and cilia marked with mRFP. In TRAF7 morphants IFT80 trafficking is ceased. |
|
|
Movie S15. IFT43 transport in control Xenopus embryos. Two-channel high-speed confocal imaging shows intraciliary IFT43 trafficking in Xenopus epidermal MCCs. |
|
|
Movie S16. IFT43 transport in TRAF7 morphant Xenopus embryos. Two-channel high-speed confocal imaging shows the intraciliary IFT43 trafficking in Xenopus epidermal MCCs is altered when TRAF77 is depleted. |
|
|
Movie S17. IFT57 transport in control Xenopus embryos. Two-channel high-speed confocal imaging shows intraciliary IFT43 trafficking in Xenopus epidermal MCCs. |
|
|
Movie S18. IFT57 transport in TRAF7 morphant Xenopus embryos. Two-channel high-speed confocal imaging shows the intraciliary IFT43 trafficking in Xenopus epidermal MCCs is altered when TRAF7 is depleted. |
|
|
Fig. S4. Efficiency of TRAF7 knockdown in zebrafish and Xenopus; reduction of TRAF7 causes pericardial edema and developmental heart defects in zebrafish. A. qPCR to assess knockdown of TRAF7 by splice-site MO in zebrafish. Two independent replicate experiments with 2 separate primer sets indicate marked reduction in TRAF7 mRNA. B. Graphs showing proportions of in-frame and out of frame indel contributions, and percent contributions of indel lengths for CRISPR #1 and CRISPR #2. ICE (Inference of CRISPR Edits, Synthego) scores were 77 (+/-16) and 81 (+/-14) for CRISPR#1 and #2 respectively, indicating the CRISPR/CAS9 cutting efficiency at the proper site. C-D. Injection of splice-site (D), but not control (C), MO in 1-cell stage embryos results in severe pericardial edema (asterisk) at 4 dpf. Injection of control (C-C) or splice-site (D-D) TRAF7 MO in tg(kdrl:GFP;gata-1:dsRed) embryos results in pronounced heart looping defects, visualized by light-sheet microscopy at 4 dpf. OFT: outflow tract, A: Atrium, V: ventricle, Green: endothelial cells, Red: erythrocytes. Dashed boxes indicate magnified area (shown in C, D). Scale bars: C, D: 100 M; C, D: 50 M. (Movie S1, S2). E, F. Quantification of embryos displaying pericardial edema or cardiac looping ****: p<0.0001 (Fishers exact test; n= # of embryos).G. Assessment of heart abnormality by number of heart beats per minute ****: p<0.0001 (Scatter plot Mean + SEM; t-test with Welchs correction; n=11, CTRL MO injected; n=24, TRAF MO injected). |
|
|
Fig. S5. TRAF7 knockdown in Xenopus tropicalis (A-P) and zebrafish (Q-U’) results in craniofacial defects. A, B. Co-injections of WT TRAF7 mRNA and TRAF7 splice-site MO rescue MO-induced developmental defects in Xenopus. C-H. Cranial (arrowheads) and tail (arrows) defects in 2 dpf (stage 38-39) embryos injected with translational (E) or splice-site (F), but not control (D), MO, or with CRISPR/Cas9 targeting TRAF7 (H, I), but not Cas9 alone (G). Scale bar: 200 μm. I-L’. Facial defects in 4 dpf (stage 42) embryos following unilateral injections of TRAF7-MO or TRAF7 CRISPR (1 or 2)/Cas9 along with RFP-tagged dextran at the 2-cell-stage; defects are restricted to the injected side. Scale bar: 50 μm. M: Quantification of embryos with hemifacial defects following unilateral injections of control or TRAF7 splice-site MO. n = embryos ****: p<0.0001 (Pairwise Fisher's exact test with FDR correction). N-P. Meckel’s, ceratohyal, and gill cartilages indicated on OCT images of WT embryos (5 dpf, stage 46) (N). Schematic of experimental plan (O). Craniofacial defects after unilateral injection of TRAF7 splice-site, but not control, MO (P). Craniofacial skeletal structures are color-coded as in (N).Q-R’. Representative images of short and malformed Meckel’s (M) and ceratohyal (ch) cartilages in zebrafish embryos injected with TRAF7 splice-site MO (R.R’), compared with control (Q). Ventral view of pharyngeal arch cartilages stained with Alcian Blue at 7dpf. Number of embryos with cartilage defects/ total examined is indicated in each panel. |
|
|
Fig. S6. Overexpression of mutant TRAF7 in X. tropicalis causes developmental defects. A. Analysis of protein expression in lysates from stage 17 (18 hpf) Xenopus embryos injected with WT or mutant TRAF7 mRNA at 1-cell stage. B. Unilateral injection of TRAF7 mRNA encoding developmental mutant forms (V442M and T601A) in 2-cell stage Xenopus embryos results in hemifacial defects on the injected half of the embryo at 3 dpf. Co-injection of fluorescein-dextran marks the injected half of the embryo. C. Quantification of hemifacial defects visualized by light microscopy; Pairwise Fisher's exact test with FDR correction, p<0.00001. D. OCT imaging of embryos for hemifacial defect. E. Quantification of OCT scans of embryos injected unilaterally with V442M or T601A cencoding mRNA at the 2-cell stage shows a significant impact on Meckels (green), ceratohyal (pink) and gill (yellow) cartilages at 3 dpf. Wilcoxon matched-pairs signed rank test, two tailed p-values: V442M mRNA injections: Meckels cartilage: p<0.0039, ceratohyal cartilage: p<0.002, brachial cartilage: p<0.017; T601A mRNA injections: Meckels cartilage: p<0.0039, ceratohyal cartilage: p<0.0039, brachial cartilage: p<0.0039. Craniofacial skeletal structures are color-coded as in Fig S4, O. F-H. Decreased expression of the neural crest markers Twist (F) and Sox10 (G) in stage 17 embryos (18 hpf) following unilateral injection of TRAF7 T601A mRNA at the 2-cellstage. Quantification of disruption of neural crest markers (H): Pairwise Fisher's exact test with FDR correction, P<0.0001. |
|
|
S8. TRAF7 knockdown in Xenopus tropicalis (A-G) affects mono- and multiciliated cells R eduction of TRAF7 in vivo abrogates primary cilia. Xenopus embryos injected with either control (A, A) or TRAF7 (B, B) morpholino (MO) at the 1-cell stage were stained for Arl13b and -tubulin at 1dpf. A, B: 2.5X image of embryo head, dashed boxes shows region highlighted in A and B. A, B: single-plane image, scale bar: 5 m. All images captured under identical confocal settings. Dashed inset boxes show higher magnification of the primary cilium. (C) Unilateral injection of splice-site TRAF7 MO in 2-cell stage embryos results in reduction of number of cells harboring a primary cilium detected by Arl13b and -tubulin at stage 16-18 (15 hpf) when comparing the two halves. Identical z-stacks on equivalent sides of the cephalic fold were imaged by confocal microscopy and 3D projections used for quantification. **: p<0.001 (unpaired t-test with Welchs correction).D. Reduction of TRAF7 in vivo affects motile cilia. Xenopus epidermis (uninjected or injected with either control or TRAF7 MO at the 1-cell stage) were stained with acetylated tubulin at 1 dpf. TRAF7 morphant embryos display reduced motile multicilia. Scale bar: 10 m. |
|
|
Fig. S9. TRAF7 reduction impairs CSF flow and affects ependymal cilia. A. WT or TRAF-morpholino depleted Stage 45 tadpoles are embedded in 1% low-melt agarose with the dorsal side of the animal facing the OCT beam. 2D and 3D images are taken. Schematic representation of particle tracking enables compartmental CSF flow speed measurements. a Mid-sagittal plane in vivo OCT imaging of a stage 46 tadpole outlining brain structures and ventricular spaces. B. CSF polarity map based on temporally color-coded frames 11000 at the mid-sagittal plane delineates particle trajectories of 5 discrete flow-fields (FFs) (labeled 15). FF1: telencephalic, FF2: diencephalic, FF3: mesencephalic, FF4: anterior rhombencephalic, FF5: posterior 12 rhombencephalic (red: clockwise, blue: counterclockwise). CSF: cerebrospinal fluid; a: anterior, p: posterior, d: dorsal, v: ventral.B,C. Reduction of TRAF7 in vivo affects cilia-driven CSF flow. Median compartmental flow speed. CRISPR knockdown of TRAF7 significantly impacts the flow of CSF in the brain as compared to WT or Cas9 injected embryos. D,E. Reduction of TRAF7 in vivo affects ciliogenesis in the telencephalon, diencephalon and rhombencephalon. Ependymal cilia, which drive the CSF flow, are significantly abrogated in TRAF7 morpholino knockdown embryos as compared to WT embryos. Cilia are stained for Arl13b (green) and -tubulin (red) |
|
|
Fig. 4. Loss of primary cilia in TRAF7-driven meningiomas. (A) Meningiomas that are either HH-dependent or -independent [based on microarray analysis, (31)] stained for Arl13b (primary cilia) and DNA (DAPI). Confocal immunofluorescence microscopy reveals that HH-dependent tumors express primary cilia, while HH-independent (TRAF7 mutated) tumors display reduced, abrogated, or absence of primary cilia. Genotypes of tumors used YNS 825: SMO L412F; YNS 422 and YNS 775: HH-driven based on gene expression analysis, mutation unknown; YNS 714: TRAF7 unknown mutation/KLF4 K409Q; YNS 670: TRAF7 K498E/KLF4 K409Q; YNS 212: TRAF7 splice-site mutation: c.1135+5G>A/ AKT E17K; YNS 560: AKT1-E17K (± TRAF7); YNS 1616: TRAF7 I368N/KLF4 K409Q; YNS 1965: TRAF7: R653Q/AKT1-E17K. 3D projections of equivalent z-stacks are shown. (Scale bar, 10 μm.) (B) Primary cultures of meningiomas that are either HH-dependent or -independent [based on microarray analysis, (31)] stained for Arl13b (primary cilia) and γ-tubulin (centrosomes, marking base of cilia). Arrowheads indicate region shown at higher magnification in inset. All images captured under identical confocal settings. [Genotypes of cultures used T633 (derived from YNS 825): SMO L412F; T343 (derived from YNS 422) and T596 (derived from YNS 775): HH driven based on gene expression analysis, mutation unknown; T554 (derived from YNS 714): TRAF7 unknown mutation/KLF4 K409Q; T524 (derived from YNS 670): TRAF7 K498E/KLF4 K409Q; T143 (derived from YNS 212): TRAF7 splice-site mutation: c.1135+5G>A/ AKT E17K); T458 (derived from YNS 560): AKT1-E17K (±TRAF7). (Scale bar: 20 μm.) (C) Schematic representation of anatomic localization of HH-dependent (turquoise) and -independent (orange) meningiomas, driver mutations, and primary cilium status. (D–E) Overexpression of V5-tagged WT and mutant (G536S or K615E) TRAF7 in HEK293 cells followed by staining for Arl13b (green), γ-tubulin (red), and V5 (white, marking TRAF7). Only mutant forms of TRAF7 affect the primary cilium. (Scale bar: 20 μm.) |
|
|
pitx2 (paired like homeodomain 2) gene expression in X. tropicalis embryo, assayed via in situ hybridization at NF stage 28, lateral view of right and left sides of body, dorsal up, and ventrally with anterior left. |
|
|
Fig. 1. TRAF7 mutations disrupt protein structure and interactions. (A) Protein structure of TRAF7; developmental variants V142M, V442M, and c.1998+2T>G and the locations of previously reported (16) meningioma-associated mutations (asterisks; 93% map to the WD40 domains), including those analyzed in this study. (B) Predicted structure of TRAF7. The RING finger (green), coiled-coil (blue), and putative 7-WD40-repeat-containing putative ligand-binding (red) domains are indicated. The mutations (gray circles) are primarily localized to one face of the latter. (C) Representation of the WD40-domain molecular surface, exhibiting a hydrophobic patch (pink, reflecting concentration of white [small hydrophobic] and magenta [aromatic] residues) surrounding the pore of the β-propeller surface. Yellow: cysteine; pale green: proline; green: glycine; cyan: polar; blue: positively charged residues; red: negatively charged residues. (D) The N (red) to S (blue) mutation at position 520 changes hydrogen bonding (yellow dashes) between the β-strands of the preceding blade of the WD40 β-propeller domain. (E) Substitution of Y residues 563, 603, and 621 (red) with charged and polar (blue) residues results in loss of hydrophobic interaction (purple – light pink dashes). (F) The W (red) to R (blue) substitution at position 400 abrogates hydrophobic interactions with several residues involving multiple β-propeller units. (G) WT and meningioma-associated mutant forms of TRAF7 can form homo- and hetero-dimers. (H) Mutant TRAF7 disrupts the interaction with endogenous MEKK3. Coimmunoprecipitation analysis in HEK293 cells. (I) Low concentrations of mutant TRAF7 (C388Y) are sufficient to disrupt the interaction of WT TRAF7 with MEKK3. Plasmids expressing C388Y (1, 2, 3, or 4 μg) and WT (4 μg) TRAF7 were cotransfected in HEK293 cells followed by immunoprecipitation for WT-TRAF7. (J and K) TRAF7 mutants display reduced ubiquitination in the absence (J) or presence (K) of exogenous MEKK3. (L) Surgically resected TRAF7-mutant meningiomas highly express TRAF7 (genotypes of tumors shown: MUN290: NF2; Yale 132: SMO W535L; MUN105: TRAF7 R641C/AKT1 E49K; MUN201: TRAF7 L580del/AKT1 E49K; Yale 25: TRAF7 G536S/KLF4 K409Q; MUN191: TRAF7 K615E/KLF4 K409Q). (Scale bar, 50 μm.) Confocal images captured under identical settings. |
References [+] :
Bagnall,
The contribution made by cells from a single somite to tissues within a body segment and assessment of their integration with similar cells from adjacent segments.
1989, Pubmed
Bagnall, The contribution made by cells from a single somite to tissues within a body segment and assessment of their integration with similar cells from adjacent segments. 1989, Pubmed
Boppart, Noninvasive assessment of the developing Xenopus cardiovascular system using optical coherence tomography. 1997, Pubmed , Xenbase
Bouwmeester, A physical and functional map of the human TNF-alpha/NF-kappa B signal transduction pathway. 2004, Pubmed
Bruneau, The developmental genetics of congenital heart disease. 2008, Pubmed
Bueno, Comprehensive genomic analysis of malignant pleural mesothelioma identifies recurrent mutations, gene fusions and splicing alterations. 2016, Pubmed
Chang, The ciliary baton: orchestrating neural crest cell development. 2015, Pubmed
Clark, Genomic analysis of non-NF2 meningiomas reveals mutations in TRAF7, KLF4, AKT1, and SMO. 2013, Pubmed
Clark, Recurrent somatic mutations in POLR2A define a distinct subset of meningiomas. 2016, Pubmed
Cooper, Where genotype is not predictive of phenotype: towards an understanding of the molecular basis of reduced penetrance in human inherited disease. 2013, Pubmed
Couly, The developmental fate of the cephalic mesoderm in quail-chick chimeras. 1992, Pubmed
Dasgupta, Developmental biology of the meninges. 2019, Pubmed
Davis, The chirality of gut rotation derives from left-right asymmetric changes in the architecture of the dorsal mesentery. 2008, Pubmed
De Calisto, Essential role of non-canonical Wnt signalling in neural crest migration. 2005, Pubmed , Xenbase
Deniz, Analysis of Craniocardiac Malformations in Xenopus using Optical Coherence Tomography. 2017, Pubmed , Xenbase
DeSisto, Single-Cell Transcriptomic Analyses of the Developing Meninges Reveal Meningeal Fibroblast Diversity and Function. 2020, Pubmed
Eguether, The deubiquitinating enzyme CYLD controls apical docking of basal bodies in ciliated epithelial cells. 2014, Pubmed
Etchevers, The diverse neural crest: from embryology to human pathology. 2019, Pubmed
Goetz, The primary cilium: a signalling centre during vertebrate development. 2010, Pubmed
Goode, Adenomatoid tumors of the male and female genital tract are defined by TRAF7 mutations that drive aberrant NF-kB pathway activation. 2018, Pubmed
Grant, Modeling Syndromic Congenital Heart Defects in Zebrafish. 2017, Pubmed
Grimes, Left-right asymmetric heart jogging increases the robustness of dextral heart looping in zebrafish. 2020, Pubmed
Higgins, Primary cilia and their role in cancer. 2019, Pubmed
Homsy, De novo mutations in congenital heart disease with neurodevelopmental and other congenital anomalies. 2015, Pubmed
Huttlin, Architecture of the human interactome defines protein communities and disease networks. 2017, Pubmed
Jin, Contribution of rare inherited and de novo variants in 2,871 congenital heart disease probands. 2017, Pubmed
Kamihara, Retinoblastoma and Neuroblastoma Predisposition and Surveillance. 2017, Pubmed
Kastenhuber, Putting p53 in Context. 2017, Pubmed
Kawasumi, Left-right asymmetry in the level of active Nodal protein produced in the node is translated into left-right asymmetry in the lateral plate of mouse embryos. 2011, Pubmed
Kirby, Neural crest cells contribute to normal aorticopulmonary septation. 1983, Pubmed
Klein, Genomic analysis reveals frequent TRAF7 mutations in intraneural perineuriomas. 2017, Pubmed
Kramer-Zucker, Cilia-driven fluid flow in the zebrafish pronephros, brain and Kupffer's vesicle is required for normal organogenesis. 2005, Pubmed
Krishnaswamy, Systems biology. Conditional density-based analysis of T cell signaling in single-cell data. 2014, Pubmed
Krock, The intraflagellar transport protein IFT57 is required for cilia maintenance and regulates IFT-particle-kinesin-II dissociation in vertebrate photoreceptors. 2008, Pubmed
Kurpios, Function of PEA3 Ets transcription factors in mammary gland development and oncogenesis. 2003, Pubmed
Lee, Morphogenesis of the node and notochord: the cellular basis for the establishment and maintenance of left-right asymmetry in the mouse. 2008, Pubmed
Lek, Analysis of protein-coding genetic variation in 60,706 humans. 2016, Pubmed
Liu, Ciliary signalling in cancer. 2018, Pubmed
Liu, Yamanaka factors critically regulate the developmental signaling network in mouse embryonic stem cells. 2008, Pubmed
Luecken, Current best practices in single-cell RNA-seq analysis: a tutorial. 2019, Pubmed
McBratney-Owen, Development and tissue origins of the mammalian cranial base. 2008, Pubmed
Moon, Visualizing structure and transitions in high-dimensional biological data. 2019, Pubmed
Morton, Association of Damaging Variants in Genes With Increased Cancer Risk Among Patients With Congenital Heart Disease. 2021, Pubmed
Najm, Loss-of-Function Mutations in TRAF7 and KLF4 Cooperatively Activate RAS-Like GTPase Signaling and Promote Meningioma Development. 2021, Pubmed
Ostrom, CBTRUS Statistical Report: Primary Brain and Other Central Nervous System Tumors Diagnosed in the United States in 2014-2018. 2021, Pubmed
Peixoto, The primary cilium: Its role as a tumor suppressor organelle. 2020, Pubmed
Reuss, Secretory meningiomas are defined by combined KLF4 K409Q and TRAF7 mutations. 2013, Pubmed
Scholey, Intraflagellar transport. 2003, Pubmed
Schweppe, BioPlex Display: An Interactive Suite for Large-Scale AP-MS Protein-Protein Interaction Data. 2018, Pubmed
Scudiero, Tumor necrosis factor (TNF) receptor-associated factor 7 is required for TNFα-induced Jun NH2-terminal kinase activation and promotes cell death by regulating polyubiquitination and lysosomal degradation of c-FLIP protein. 2012, Pubmed
Siegenthaler, We have got you 'covered': how the meninges control brain development. 2011, Pubmed
Siller, Chibby functions to preserve normal ciliary morphology through the regulation of intraflagellar transport in airway ciliated cells. 2015, Pubmed
Tokita, De Novo Missense Variants in TRAF7 Cause Developmental Delay, Congenital Anomalies, and Dysmorphic Features. 2018, Pubmed
Tsikitis, Traf7, a MyoD1 transcriptional target, regulates nuclear factor-κB activity during myogenesis. 2010, Pubmed
van Dijk, Recovering Gene Interactions from Single-Cell Data Using Data Diffusion. 2018, Pubmed
Waalen, Genetic screening for low-penetrance variants in protein-coding genes. 2009, Pubmed
Wallingford, Strange as it may seem: the many links between Wnt signaling, planar cell polarity, and cilia. 2011, Pubmed , Xenbase
Xu, TRAF7 potentiates MEKK3-induced AP1 and CHOP activation and induces apoptosis. 2004, Pubmed
Yoshida, The tumor suppressor cylindromatosis (CYLD) acts as a negative regulator for toll-like receptor 2 signaling via negative cross-talk with TRAF6 AND TRAF7. 2005, Pubmed
Youn, Primary Cilia in Brain Development and Diseases. 2018, Pubmed
Youngblood, Correlations between genomic subgroup and clinical features in a cohort of more than 3000 meningiomas. 2019, Pubmed
Zotti, TRAF7 protein promotes Lys-29-linked polyubiquitination of IkappaB kinase (IKKgamma)/NF-kappaB essential modulator (NEMO) and p65/RelA protein and represses NF-kappaB activation. 2011, Pubmed
Zotti, The Emerging Role of TRAF7 in Tumor Development. 2017, Pubmed
