XB-ART-59749
Differentiation
2023 Jan 01;131:49-58. doi: 10.1016/j.diff.2023.03.001.
Show Gene links
Show Anatomy links
Ordered deployment of distinct ciliary beating machines in growing axonemes of vertebrate multiciliated cells.
Lee C, Ma Y, Tu F, Wallingford JB.
???displayArticle.abstract???
The beating of motile cilia requires the coordinated action of diverse machineries that include not only the axonemal dynein arms, but also the central apparatus, the radial spokes, and the microtubule inner proteins. These machines exhibit complex radial and proximodistal patterns in mature axonemes, but little is known about the interplay between them during motile ciliogenesis. Here, we describe and quantify the relative rates of axonemal deployment for these diverse cilia beating machineries during the final stages of differentiation of Xenopus epidermal multiciliated cells.
???displayArticle.pubmedLink??? 37120964
???displayArticle.pmcLink??? PMC10523804
???displayArticle.link??? Differentiation
???displayArticle.grants??? [+]
R01 HL117164 NHLBI NIH HHS
Species referenced: Xenopus laevis
Genes referenced: ak7 ccdc65 cfap52 cox7a2l dnai1 dnai2 dnai4 dnali1 enkur lhx6 mcc mip nme5 odad4 rsph1 spef1 spef2
GO keywords: radial spoke [+]
???attribute.lit??? ???displayArticles.show???
|
|
Fig. 1. A) Schematics of a representative vertebrate MCC axoneme (Lin et al., 2014), with relevant components of ciliary beating machineries indicated. ODA (outer dynein arm), IDA (inner dynein arm), CA (central apparatus), N-DRC (nexin-dynein regulatory complex), RS (radial spoke), MIP (microtubule inner protein), ODA-DC (ODA docking complex) B-E) The indicated ODAs, IDAs, radial spokes, and MIPs do not extend to the distal limit of the axoneme, as marked by membrane RFP. FH) The indicated ODA, radial spoke, and MIP are excluded from the Spef1-enriched distal domain. I) A single frame from a time-lapse movie of GFP-Ift38 and RFP-Spef1. J) A projection of 60 frames of time-lapse data reveals absence of Ift38 from the Spef1-enrched distal domain at st. 27. Scale bars = 10 m, scale bars for insets = 0.5 m. |
|
|
Fig. 2. A-C) GFP-Spef1 distal enrichment in growing axonemes at stages indicated. D-E) Eb1-GFP is enriched at the distal tip of growing axonemes at stages indicated. F) Image labeled Eb1-GFP and RFP-Spef1 G-H) The deployment of the radial spoke protein Nme5 does not reach to the Spef1-enriched domain at st. 25 but does so by st. 27. I) Plot of axoneme length versus Spef1 length, Nme5 length and the length of the gap separating them; each point represents a single axoneme. Scale bars = 10 m, scale bars for insets = 0.5 m. |
|
|
Fig. 3. A-C) Ciliary proteins fused to GFP displayed with memRFP visualizing the entire axoneme in growing axoneme. D-F) Plots of total axoneme length versus the length of the axoneme decorated by the labeled protein. Note that Cfap52 is re-plotted in the two panels to facilitate comparison. G-L) Double labeling confirms that radial spoke protiens (Nme5, Rsph1) do not display consistent differences from Cfap52, while the central apparatus proteins (Ak7, Spef2) displayed distinct kinetics, lagging behind Cfap52, Nme5 and Rsph1. Numbers of tested axonemes, cells and embryos for each protein are provided in the materials and methods. Scale bar = 5 μm, scale bar for insets = 0.5 μm. |
|
|
Fig. 4. A, B) Dnai2 and Wdr78 are clearly absent from the distal region of immature axonemes. C) ODA subunits display far slower deployment kinetics as compared to the MIP, Enkur. D) Dual labeling reveals that Enkur consistently extends distally to Dnai2 in growing axonemes, consistent with their distinct kinetics in C. E-H) IDAs display faster deployment kinetics than ODAs, and IDA sub-types display distinct kinetics. I-L) Dual labeling confirms relative rates of deployment for ODA/IDA subunits. M-P) IDAs deploy at rates slower than MIPs and radial spokes, and similar to the central apparatus. Q-T) Dual labeling confirms kinetic data on rates of IDA deployment. Note that data for Wdr78 and Dnai2 are re-plotted in multiple panels to facilitate comparison. Numbers of tested axonemes, cells and embryos for each protein are provided in the materials and methods. Scale bar = 5 μm, scale bar for insets = 0.5 μm. |
|
|
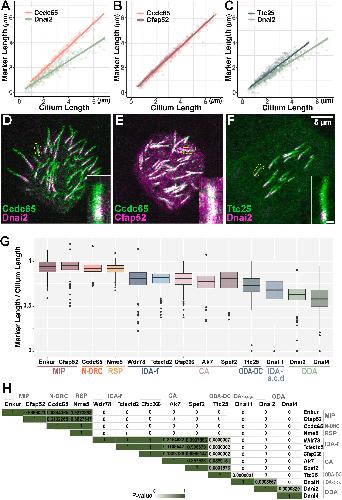
Fig. 5. A-C) Additional elements of ciliary beating machineries display unexpected kinetics, and dual labeling confirms these relative rates (D–F). Note that data for Ccdc65 and Dnai2 are re-plotted in multiple panels to facilitate comparison. G) Summary of ciliary beating machinery deployment kinetics. Graph shows the mean ratio of decorated axoneme length versus total axoneme length for each protein. H) Heatmap with adjusted p-values representing all pairwise comparisons. Significant differences are indicated in white, and no difference is indicated in dark green. Numbers of tested axonemes, cells and embryos for each protein are provided in the materials and methods. Scale bar = 5 μm, scale bar for insets = 0.5 μm. |
|
|
Fig. 4. A, B) Dnai2 and Wdr78 are clearly absent from the distal region of immature axonemes. C) ODA subunits display far slower deployment kinetics as compared to the MIP, Enkur. D) Dual labeling reveals that Enkur consistently extends distally to Dnai2 in growing axonemes, consistent with their distinct kinetics in C. E-H) IDAs display faster deployment kinetics than ODAs, and IDA sub-types display distinct kinetics. I-L) Dual labeling confirms relative rates of deployment for ODA/IDA subunits. M-P) IDAs deploy at rates slower than MIPs and radial spokes, and similar to the central apparatus. Q-T) Dual labeling confirms kinetic data on rates of IDA deployment. Note that data for Wdr78 and Dnai2 are re-plotted in multiple panels to facilitate comparison. Numbers of tested axonemes, cells and embryos for each protein are provided in the materials and methods. Scale bar = 5 μm, scale bar for insets = 0.5 μm. |
|
|
Fig. 5. A-C) Additional elements of ciliary beating machineries display unexpected kinetics, and dual labeling confirms these relative rates (D–F). Note that data for Ccdc65 and Dnai2 are re-plotted in multiple panels to facilitate comparison. G) Summary of ciliary beating machinery deployment kinetics. Graph shows the mean ratio of decorated axoneme length versus total axoneme length for each protein. H) Heatmap with adjusted p-values representing all pairwise comparisons. Significant differences are indicated in white, and no difference is indicated in dark green. Numbers of tested axonemes, cells and embryos for each protein are provided in the materials and methods. Scale bar = 5 μm, scale bar for insets = 0.5 μm. |
References [+] :
Ahmed,
ODA16 aids axonemal outer row dynein assembly through an interaction with the intraflagellar transport machinery.
2008, Pubmed
Ahmed, ODA16 aids axonemal outer row dynein assembly through an interaction with the intraflagellar transport machinery. 2008, Pubmed
Anderegg, NME5 frameshift variant in Alaskan Malamutes with primary ciliary dyskinesia. 2019, Pubmed
Austin-Tse, Zebrafish Ciliopathy Screen Plus Human Mutational Analysis Identifies C21orf59 and CCDC65 Defects as Causing Primary Ciliary Dyskinesia. 2013, Pubmed
Bhogaraju, Molecular basis of tubulin transport within the cilium by IFT74 and IFT81. 2013, Pubmed
Brooks, Multiciliated cells. 2014, Pubmed
Brooks, In vivo investigation of cilia structure and function using Xenopus. 2015, Pubmed , Xenbase
Bui, Polarity and asymmetry in the arrangement of dynein and related structures in the Chlamydomonas axoneme. 2012, Pubmed
Craft, Tubulin transport by IFT is upregulated during ciliary growth by a cilium-autonomous mechanism. 2015, Pubmed
Craft Van De Weghe, Diffusion rather than intraflagellar transport likely provides most of the tubulin required for axonemal assembly in Chlamydomonas. 2020, Pubmed
Dai, Identification and mapping of central pair proteins by proteomic analysis. 2020, Pubmed
Dougherty, DNAH11 Localization in the Proximal Region of Respiratory Cilia Defines Distinct Outer Dynein Arm Complexes. 2016, Pubmed
Dougherty, CFAP45 deficiency causes situs abnormalities and asthenospermia by disrupting an axonemal adenine nucleotide homeostasis module. 2020, Pubmed
Drysdale, Cell Migration and Induction in the Development of the Surface Ectodermal Pattern of the Xenopus laevis Tadpole: (Xenopus/ciliated cell/hatching gland/cement gland/ectodermal differentiation). 1992, Pubmed , Xenbase
Dutcher, Asymmetries in the cilia of Chlamydomonas. 2020, Pubmed
Fliegauf, Mislocalization of DNAH5 and DNAH9 in respiratory cells from patients with primary ciliary dyskinesia. 2005, Pubmed
Gray, The planar cell polarity effector Fuz is essential for targeted membrane trafficking, ciliogenesis and mouse embryonic development. 2009, Pubmed , Xenbase
Gui, De novo identification of mammalian ciliary motility proteins using cryo-EM. 2021, Pubmed
Harris, Single-particle imaging reveals intraflagellar transport-independent transport and accumulation of EB1 in Chlamydomonas flagella. 2016, Pubmed
Horani, CCDC65 mutation causes primary ciliary dyskinesia with normal ultrastructure and hyperkinetic cilia. 2013, Pubmed
Hou, Functional analysis of an individual IFT protein: IFT46 is required for transport of outer dynein arms into flagella. 2007, Pubmed
Hou, The N-terminus of IFT46 mediates intraflagellar transport of outer arm dynein and its cargo-adaptor ODA16. 2017, Pubmed
Hunter, The IDA3 adapter, required for intraflagellar transport of I1 dynein, is regulated by ciliary length. 2018, Pubmed
Ichikawa, Microtubule Inner Proteins: A Meshwork of Luminal Proteins Stabilizing the Doublet Microtubule. 2018, Pubmed
Khalifa, The inner junction complex of the cilia is an interaction hub that involves tubulin post-translational modifications. 2020, Pubmed
Konjikusic, Kif9 is an active kinesin motor required for ciliary beating and proximodistal patterning of motile axonemes. 2023, Pubmed , Xenbase
Lechtreck, IFT-Cargo Interactions and Protein Transport in Cilia. 2015, Pubmed
Lechtreck, Flagellar central pair assembly in Chlamydomonas reinhardtii. 2013, Pubmed
Lechtreck, Chlamydomonas ARMC2/PF27 is an obligate cargo adapter for intraflagellar transport of radial spokes. 2022, Pubmed
Lee, Functional partitioning of a liquid-like organelle during assembly of axonemal dyneins. 2020, Pubmed , Xenbase
Lee, Cluap1 is essential for ciliogenesis and photoreceptor maintenance in the vertebrate eye. 2014, Pubmed , Xenbase
Li, Electron cryo-tomography structure of axonemal doublet microtubule from Tetrahymena thermophila. 2022, Pubmed
Lin, Cryo-electron tomography reveals ciliary defects underlying human RSPH1 primary ciliary dyskinesia. 2014, Pubmed
Loreng, The Central Apparatus of Cilia and Eukaryotic Flagella. 2017, Pubmed
Mahjoub, Development of a multiciliated cell. 2022, Pubmed , Xenbase
Marshall, Intraflagellar transport balances continuous turnover of outer doublet microtubules: implications for flagellar length control. 2001, Pubmed
Oltean, Quantifying Ciliary Dynamics during Assembly Reveals Stepwise Waveform Maturation in Airway Cells. 2018, Pubmed
Omran, Ktu/PF13 is required for cytoplasmic pre-assembly of axonemal dyneins. 2008, Pubmed
Pazour, A dynein light chain is essential for the retrograde particle movement of intraflagellar transport (IFT). 1998, Pubmed
Piperno, The proximal portion of Chlamydomonas flagella contains a distinct set of inner dynein arms. 1991, Pubmed
Qin, Intraflagellar transport (IFT) cargo: IFT transports flagellar precursors to the tip and turnover products to the cell body. 2004, Pubmed
Qiu, Ciliary dynein arms: Cytoplasmic preassembly, intraflagellar transport, and axonemal docking. 2022, Pubmed
Sigg, Evolutionary Proteomics Uncovers Ancient Associations of Cilia with Signaling Pathways. 2017, Pubmed , Xenbase
Soares, Cilia Distal Domain: Diversity in Evolutionarily Conserved Structures. 2019, Pubmed
Stubbs, Radial intercalation of ciliated cells during Xenopus skin development. 2006, Pubmed , Xenbase
Tanner, Three members of the LC8/DYNLL family are required for outer arm dynein motor function. 2008, Pubmed
Tarkar, DYX1C1 is required for axonemal dynein assembly and ciliary motility. 2013, Pubmed
Taschner, Structural basis of outer dynein arm intraflagellar transport by the transport adaptor protein ODA16 and the intraflagellar transport protein IFT46. 2017, Pubmed
Viswanadha, The ciliary inner dynein arm, I1 dynein, is assembled in the cytoplasm and transported by IFT before axonemal docking. 2014, Pubmed
Walentek, What we can learn from a tadpole about ciliopathies and airway diseases: Using systems biology in Xenopus to study cilia and mucociliary epithelia. 2017, Pubmed , Xenbase
Wallmeier, TTC25 Deficiency Results in Defects of the Outer Dynein Arm Docking Machinery and Primary Ciliary Dyskinesia with Left-Right Body Asymmetry Randomization. 2016, Pubmed , Xenbase
Werner, Understanding ciliated epithelia: the power of Xenopus. 2012, Pubmed , Xenbase
Werner, Using Xenopus skin to study cilia development and function. 2013, Pubmed , Xenbase
Yagi, Identification of dyneins that localize exclusively to the proximal portion of Chlamydomonas flagella. 2009, Pubmed
Yamaguchi, Systematic studies of all PIH proteins in zebrafish reveal their distinct roles in axonemal dynein assembly. 2018, Pubmed
Yamamoto, Composition and function of ciliary inner-dynein-arm subunits studied in Chlamydomonas reinhardtii. 2021, Pubmed
Zhao, Proteome of the central apparatus of a ciliary axoneme. 2019, Pubmed
Zhu, Radial Spokes-A Snapshot of the Motility Regulation, Assembly, and Evolution of Cilia and Flagella. 2017, Pubmed
