XB-ART-60000
Nat Commun
2023 May 24;141:2868. doi: 10.1038/s41467-023-38526-1.
Show Gene links
Show Anatomy links
Neural crest E-cadherin loss drives cleft lip/palate by epigenetic modulation via pro-inflammatory gene-environment interaction.
Alvizi L, Nani D, Brito LA, Kobayashi GS, Passos-Bueno MR, Mayor R.
???displayArticle.abstract???
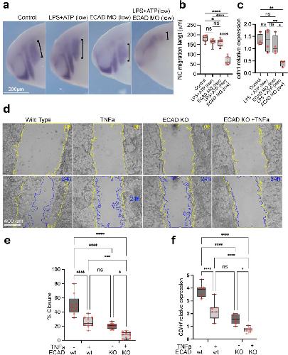
Gene-environment interactions are believed to play a role in multifactorial phenotypes, although poorly described mechanistically. Cleft lip/palate (CLP), the most common craniofacial malformation, has been associated with both genetic and environmental factors, with little gene-environment interaction experimentally demonstrated. Here, we study CLP families harbouring CDH1/E-Cadherin variants with incomplete penetrance and we explore the association of pro-inflammatory conditions to CLP. By studying neural crest (NC) from mouse, Xenopus and humans, we show that CLP can be explained by a 2-hit model, where NC migration is impaired by a combination of genetic (CDH1 loss-of-function) and environmental (pro-inflammatory activation) factors, leading to CLP. Finally, using in vivo targeted methylation assays, we demonstrate that CDH1 hypermethylation is the major target of the pro-inflammatory response, and a direct regulator of E-cadherin levels and NC migration. These results unveil a gene-environment interaction during craniofacial development and provide a 2-hit mechanism to explain cleft lip/palate aetiology.
???displayArticle.pubmedLink??? 37225711
???displayArticle.pmcLink??? PMC10209087
???displayArticle.link??? Nat Commun
???displayArticle.grants??? [+]
MR/S007792/1 Medical Research Council , M008517 Medical Research Council , 102489/Z/13/Z Wellcome Trust , MR/W001292/1 Medical Research Council , Wellcome Trust
???attribute.lit??? ???displayArticles.show???
References [+] :
Ács,
Maternal-related factors in the origin of isolated cleft palate-A population-based case-control study.
2020, Pubmed
Ács, Maternal-related factors in the origin of isolated cleft palate-A population-based case-control study. 2020, Pubmed
Alvizi, Differential methylation is associated with non-syndromic cleft lip and palate and contributes to penetrance effects. 2017, Pubmed
Aylward, Using Whole Exome Sequencing to Identify Candidate Genes With Rare Variants In Nonsyndromic Cleft Lip and Palate. 2016, Pubmed
Barriga, In Vivo and In Vitro Quantitative Analysis of Neural Crest Cell Migration. 2019, Pubmed , Xenbase
Basha, Whole exome sequencing identifies mutations in 10% of patients with familial non-syndromic cleft lip and/or palate in genes mutated in well-known syndromes. 2018, Pubmed
Bayarsaihan, Epigenetic mechanisms in inflammation. 2011, Pubmed
Baye, Genotype-environment interactions and their translational implications. 2011, Pubmed
Bayless, Zika Virus Infection Induces Cranial Neural Crest Cells to Produce Cytokines at Levels Detrimental for Neurogenesis. 2016, Pubmed
Beiraghi, Autosomal dominant nonsyndromic cleft lip and palate: significant evidence of linkage at 18q21.1. 2007, Pubmed
Benusiglio, Cleft lip, cleft palate, hereditary diffuse gastric cancer and germline mutations in CDH1. 2013, Pubmed
Bhagirath, Role of Maternal Infections and Inflammatory Responses on Craniofacial Development. 2021, Pubmed
Blanco, Maternal obesity is a risk factor for orofacial clefts: a meta-analysis. 2015, Pubmed
Boyce, Genes and environments, development and time. 2020, Pubmed
Brisotto, An improved sequencing-based strategy to estimate locus-specific DNA methylation. 2015, Pubmed
Brito, Genetic contribution for non-syndromic cleft lip with or without cleft palate (NS CL/P) in different regions of Brazil and implications for association studies. 2011, Pubmed
Brito, Rare Variants in the Epithelial Cadherin Gene Underlying the Genetic Etiology of Nonsyndromic Cleft Lip with or without Cleft Palate. 2015, Pubmed
Bronner, Development and evolution of the neural crest: an overview. 2012, Pubmed , Xenbase
Cai, Mechanical feedback through E-cadherin promotes direction sensing during collective cell migration. 2014, Pubmed
Carter, Maternal self-reported genital tract infections during pregnancy and the risk of selected birth defects. 2011, Pubmed
Cedergren, Maternal obesity and the risk for orofacial clefts in the offspring. 2005, Pubmed
Cousin, Cadherins function during the collective cell migration of Xenopus Cranial Neural Crest cells: revisiting the role of E-cadherin. 2017, Pubmed , Xenbase
Cox, Mutations in the Epithelial Cadherin-p120-Catenin Complex Cause Mendelian Non-Syndromic Cleft Lip with or without Cleft Palate. 2018, Pubmed
Czamara, Integrated analysis of environmental and genetic influences on cord blood DNA methylation in new-borns. 2019, Pubmed
Debelec-Butuner, TNFα-mediated loss of β-catenin/E-cadherin association and subsequent increase in cell migration is partially restored by NKX3.1 expression in prostate cells. 2014, Pubmed
Dixon, Cleft lip and palate: understanding genetic and environmental influences. 2011, Pubmed
Elisha, Dual role of E-cadherin in the regulation of invasive collective migration of mammary carcinoma cells. 2018, Pubmed
Esposito, Gene × Environment Interaction in Developmental Disorders: Where Do We Stand and What's Next? 2018, Pubmed
Fatemi, Maternal infection leads to abnormal gene regulation and brain atrophy in mouse offspring: implications for genesis of neurodevelopmental disorders. 2008, Pubmed
Feil, Epigenetics and the environment: emerging patterns and implications. 2012, Pubmed
Frebourg, Cleft lip/palate and CDH1/E-cadherin mutations in families with hereditary diffuse gastric cancer. 2006, Pubmed
Garbett, Effects of maternal immune activation on gene expression patterns in the fetal brain. 2012, Pubmed
Goodrich, Determinants of penetrance and variable expressivity in monogenic metabolic conditions across 77,184 exomes. 2021, Pubmed
Gowans, The prevalence, penetrance, and expressivity of etiologic IRF6 variants in orofacial clefts patients from sub-Saharan Africa. 2017, Pubmed
Grady, Methylation of the CDH1 promoter as the second genetic hit in hereditary diffuse gastric cancer. 2000, Pubmed
Grimaldi, E-cadherin focuses protrusion formation at the front of migrating cells by impeding actin flow. 2020, Pubmed
Grosen, Risk of oral clefts in twins. 2011, Pubmed
Gu, Interleukin-17-induced EMT promotes lung cancer cell migration and invasion via NF-κB/ZEB1 signal pathway. 2015, Pubmed
Huang, E-cadherin is required for cranial neural crest migration in Xenopus laevis. 2016, Pubmed , Xenbase
Hunter, Gene-environment interactions in human diseases. 2005, Pubmed
Jaenisch, Epigenetic regulation of gene expression: how the genome integrates intrinsic and environmental signals. 2003, Pubmed
Jee, Prostaglandin E(2) and interleukin-1β reduce E-cadherin expression by enhancing snail expression in gastric cancer cells. 2012, Pubmed
Kim, Interleukin-2 alters distribution of CD144 (VE-cadherin) in endothelial cells. 2014, Pubmed
Kutbi, Maternal underweight and obesity and risk of orofacial clefts in a large international consortium of population-based studies. 2017, Pubmed
Leoni, Dnmt3a restrains mast cell inflammatory responses. 2017, Pubmed
Leslie, Genetics of cleft lip and cleft palate. 2013, Pubmed
Li, MethPrimer: designing primers for methylation PCRs. 2002, Pubmed
Li, The double-edged sword role of TGF-β signaling pathway between intrauterine inflammation and cranial neural crest development. 2022, Pubmed
Liao, Aging-elevated inflammation promotes DNMT3A R878H-driven clonal hematopoiesis. 2022, Pubmed
Ligthart, DNA methylation signatures of chronic low-grade inflammation are associated with complex diseases. 2016, Pubmed
Lombardo, Maternal immune activation dysregulation of the fetal brain transcriptome and relevance to the pathophysiology of autism spectrum disorder. 2018, Pubmed
Ludwig, Imputation of orofacial clefting data identifies novel risk loci and sheds light on the genetic background of cleft lip ± cleft palate and cleft palate only. 2017, Pubmed
Machado, E-cadherin gene (CDH1) promoter methylation as the second hit in sporadic diffuse gastric carcinoma. 2001, Pubmed
Maher, Personal genomes: The case of the missing heritability. 2008, Pubmed
Manolio, Finding the missing heritability of complex diseases. 2009, Pubmed
Mayor, The neural crest. 2013, Pubmed , Xenbase
Minoux, Molecular mechanisms of cranial neural crest cell migration and patterning in craniofacial development. 2010, Pubmed
Mossey, Cleft lip and palate. 2009, Pubmed
Na, Interleukin-6-induced Twist and N-cadherin enhance melanoma cell metastasis. 2013, Pubmed
Nakatomi, Msx1 deficiency interacts with hypoxia and induces a morphogenetic regulation during mouse lip development. 2020, Pubmed
Nani, Modeling Early Neural Crest Development via Induction from hiPSC-Derived Neural Plate Border-like Cells. 2022, Pubmed
Otto, Penetrance rate estimation in autosomal dominant conditions. 2012, Pubmed
Padmanaban, E-cadherin is required for metastasis in multiple models of breast cancer. 2019, Pubmed
Pallocca, Impairment of human neural crest cell migration by prolonged exposure to interferon-beta. 2017, Pubmed
Peterka, Maternal hyperthermia and infection as one of possible causes of orofacial clefts. 1994, Pubmed
Pfaffl, A new mathematical model for relative quantification in real-time RT-PCR. 2001, Pubmed
Qian, E-cadherin promoter hypermethylation induced by interleukin-1beta treatment or H. pylori infection in human gastric cancer cell lines. 2008, Pubmed
Rahimov, Genetics of nonsyndromic orofacial clefts. 2012, Pubmed
Saito, Inflammatory cytokines induce a reduction in E-cadherin expression and morphological changes in MDCK cells. 2014, Pubmed
Sanz, Kinetics and mechanism of ATP-dependent IL-1 beta release from microglial cells. 2000, Pubmed
Scarpa, Cadherin Switch during EMT in Neural Crest Cells Leads to Contact Inhibition of Locomotion via Repolarization of Forces. 2015, Pubmed , Xenbase
Serrels, Src/FAK-mediated regulation of E-cadherin as a mechanism for controlling collective cell movement: insights from in vivo imaging. 2011, Pubmed
Solek, Maternal immune activation in neurodevelopmental disorders. 2018, Pubmed
Stanier, Genetics of cleft lip and palate: syndromic genes contribute to the incidence of non-syndromic clefts. 2004, Pubmed
Tammen, Epigenetics: the link between nature and nurture. 2013, Pubmed
Theveneau, Chase-and-run between adjacent cell populations promotes directional collective migration. 2013, Pubmed
Vogelaar, Identification of germline mutations in the cancer predisposing gene CDH1 in patients with orofacial clefts. 2013, Pubmed
Waller, Maternal report of fever from cold or flu during early pregnancy and the risk for noncardiac birth defects, National Birth Defects Prevention Study, 1997-2011. 2018, Pubmed
Wright, Assessing the Pathogenicity, Penetrance, and Expressivity of Putative Disease-Causing Variants in a Population Setting. 2019, Pubmed
Xie, Lipopolysaccharide/adenosine triphosphate induces IL‑1β and IL-18 secretion through the NLRP3 inflammasome in RAW264.7 murine macrophage cells. 2014, Pubmed
Xu, Identification of a novel TP63 mutation causing nonsyndromic cleft lip with or without cleft palate. 2021, Pubmed
Zahn, Normal Table of Xenopus development: a new graphical resource. 2022, Pubmed , Xenbase
Zhou, Interleukin‑6 induces an epithelial‑mesenchymal transition phenotype in human adamantinomatous craniopharyngioma cells and promotes tumor cell migration. 2017, Pubmed
Zhu, Migratory Neural Crest Cells Phagocytose Dead Cells in the Developing Nervous System. 2019, Pubmed
