XB-ART-60176
Commun Biol
2023 Jul 29;61:788. doi: 10.1038/s42003-023-05172-8.
Show Gene links
Show Anatomy links
Rif1 restrains the rate of replication origin firing in Xenopus laevis.
???displayArticle.abstract???
Metazoan genomes are duplicated by the coordinated activation of clusters of replication origins at different times during S phase, but the underlying mechanisms of this temporal program remain unclear during early development. Rif1, a key replication timing factor, inhibits origin firing by recruiting protein phosphatase 1 (PP1) to chromatin counteracting S phase kinases. We have previously described that Rif1 depletion accelerates early Xenopus laevis embryonic cell cycles. Here, we find that in the absence of Rif1, patterns of replication foci change along with the acceleration of replication cluster activation. However, initiations increase only moderately inside active clusters. Our numerical simulations suggest that the absence of Rif1 compresses the temporal program towards more homogeneity and increases the availability of limiting initiation factors. We experimentally demonstrate that Rif1 depletion increases the chromatin-binding of the S phase kinase Cdc7/Drf1, the firing factors Treslin, MTBP, Cdc45, RecQL4, and the phosphorylation of both Treslin and MTBP. We show that Rif1 globally, but not locally, restrains the replication program in early embryos, possibly by inhibiting or excluding replication factors from chromatin.
???displayArticle.pubmedLink??? 37516798
???displayArticle.pmcLink??? PMC10387115
???displayArticle.link??? Commun Biol
???displayArticle.grants??? [+]
Species referenced: Xenopus laevis
Genes referenced: cdc45 mtbp npy4r orc2 recql4 rif1 ticrr
GO keywords: cell cycle [+]
???displayArticle.antibodies??? cdc45 Ab4 Cdc7 Ab1 Mcm7 Ab3 Mtbp Ab1 Orc1 Ab3 Orc2 Ab2 Recql4 Ab1 Rif1 Ab1 Ticrr Ab1 topbp1 Ab1 Tuba4a Ab3
???attribute.lit??? ???displayArticles.show???
|
|
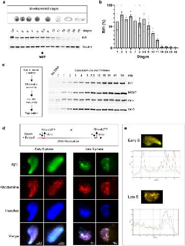
Fig. 1: Rif1 dynamics during early Xenopus development and in the S phase of the in vitro system. a Time course analysis of Rif1 expression throughout development; whole embryo protein extracts were analyzed by western blotting against indicated proteins, tubulin was used as loading control; MBT (mid-blastula transition), UF (unfertilized egg). b Quantification of Rif1 abundance in three biological replicates and two technical replicates of western blot series of embryonic whole cell extract, plotted as mean OD normalized to Tubulin, scaled using min and max: xscaled = (x − xmin)/(xmax−xmin), Mean with SED, n = 5 (data points). c Time course analysis during the S phase; sperm nuclei were incubated in Xenopus egg extracts and chromatin was isolated for immunoblotting at indicated time points before and during DNA replication. d Rif1 nuclear localization during S phase; sperm nuclei were incubated in egg extracts, rhodamine-dUTP was added at the beginning of the incubation and stopped during the early S phase (30 min), left panel, or for 2 min at the end of S phase (60–62 min), right panel, reactions were stopped and nuclei were isolated and processed for immunofluorescence. e Fluorescence intensity profile plots along the indicated yellow line, to visualize colocalization between rhodamine and Rif1 for two example nuclei from (d). |
|
|
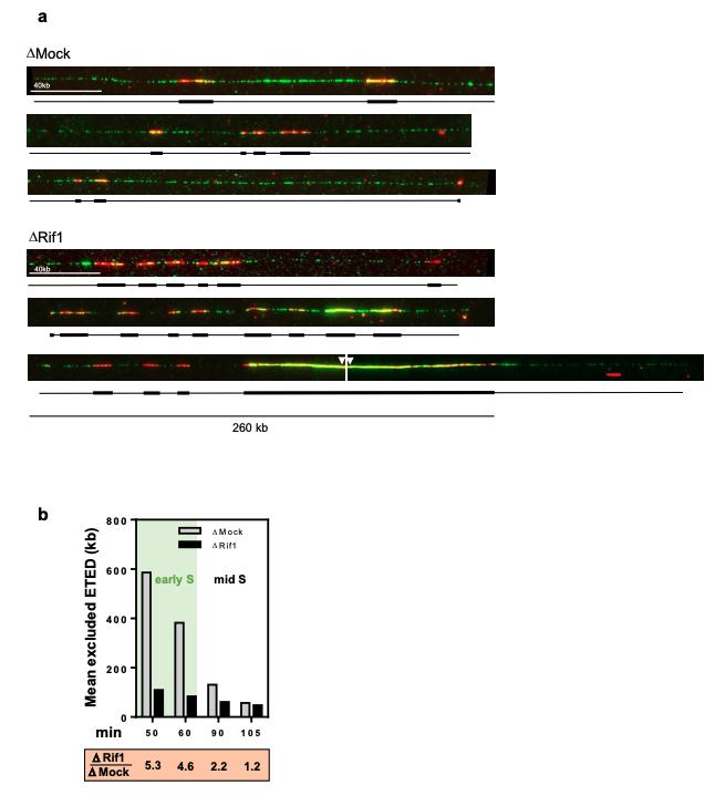
Fig. 2: Rif1 depletion strongly increases origin activation in the early-S phase at the level of replication clusters. a Principle of DNA combing experiment with a fiber example and measured parameters. Sperm is replicated in control (∆Mock) or Rif1 immunodepleted (∆Rif1) egg extract in the presence of biotin dUTP, DNA was isolated at the indicated times, and then DNA combing was performed in two independent experiments. b Mean initiation frequencies (I(t)) with standard error of mean with SEM, n = 2 (data points) and ratio ∆Rif1/∆Mock (I(t)) were calculated. c Scatter dot plot of eye-to-eye distances (ETED) at different time points from replicate 1, median with interquartile range, Mann–Whitney test. d Percentage of unreplicated fibers and fibers with increasing number of replication tracks per fiber from early S phase from both independent experiments, with an equivalent fiber length distribution in mock and Rif1 depleted condition; percentage ratios indicated below each class. (n = 2519 fibers for each distribution, Mann–Whitney test on distribution, p value 4 × 10−41). e Scatter dot plot of eye lengths (EL), replicate 1, median with interquartile range, Mann–Whitney test; n indicated below, ns: non-significant, * indicates significant difference (Mann–Whitney U test, two-sided, p < 0.05: p values: * 0.01–0.05; ** 0.001–0.01; *** 0.0001–0.001; **** <0.0001). |
|
|
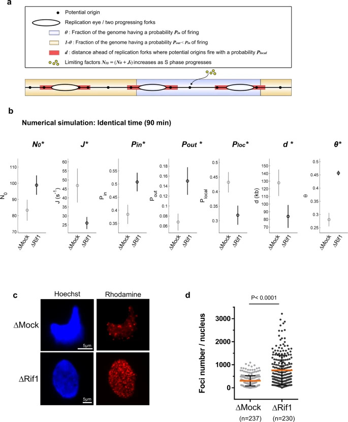
Fig. 3: Rif1 depletion changes all in silico replication parameters in numerical simulations and increases the number of early replication foci. a Diagram of the numerical model41 with parameters described in the text. b Inferred model parameters by fitting ∆Mock and ∆Rif1 depleted combing data of two replicates for the same time interval (90 min). Circles indicate the mean value of the parameters over 100 different runs of the genetic algorithm; the error bars are standard deviations, (*) indicates a significant difference between the ∆Mock and ∆Rif1 samples, χ2 test. c Nuclei were incubated in Mock or Rif1 depleted extracts in the presence of rhodamine-dUTP and stopped early in S phase, representative images of nuclei by fluorescence microscopy. d Scatter dot plot of early replication foci number per nucleus, mean with SD, two-tailed Mann–Whitney test. |
|
|
Fig. 4: Rif1 depletion does not intrinsically change origin distances or eye lengths. a Principle of analysis: All DNA fibers were grouped into six classes according to their replicated fraction f1-f6. b Box and whisker plots for initiation frequency (I(f)), fork density, ETED and EL after Mock and Rif1 depletion for each replicated fraction class, with medians (black lines) and means (black points), upper and lower quartiles, min and max, n indicated below, * indicates significant difference, Mann–Whitney U test, two-sided. |
|
|
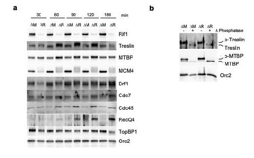
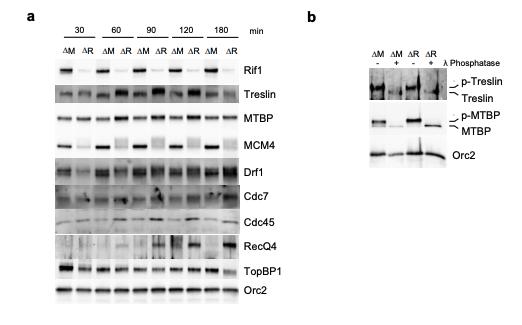
Fig. 5: Rif1 depletion increases the chromatin recruitment of initiation factors. a Inferred model parameters by fitting ∆Mock and ∆Rif1 depleted combing data of two replicates at a comparable percentage of replication. Circles indicate the mean value of the parameters over 100 different runs of the genetic algorithm; the error bars are standard deviations, (*) indicates a significant difference between the ∆Mock and ∆Rif1 samples, χ2 test as described41. b Chromatin fractions after Rif1 or Mock depletion were isolated at indicated times and analyzed by western blot for indicated proteins. c Ratios of ∆Rif/∆Mock optical densities (OD) of western blot bands for indicated proteins from three independent chromatin experiments, normalized to Orc2-OD, scatter dot plot with mean and SD, including all time points (n = 10–15), one sample t-test. * indicates significant difference. d Phosphorylation of MTBP after Rif1 depletion, chromatin proteins were separated after 60 min using Anderson-SDS-PAGE to better resolve phosphorylated forms of MTBP42. |
|
|
Fig. 6: Model for Rif1 restraining the spatio-temporal replication program in early Xenopus embryos. Rif1 orchestrates the temporal availability of initiation factors and PP1 in early Xenopus embryo’s DNA replication at the level of domains; for details, see text. |
|
|
Supplementary Figure 1: Strong increase of replication extent after Rif1 depletion. Rif1 was immunodepleted from egg extracts, DNA was isolated at the indicated times, then DNA combing was performed in two independent experiments, replication extent mean with SEM (n=2) , and ratios ∆Rif1/Mock were calculated. |
|
|
Supplementary Figure 2: Non-homogenous organisation of replication tracks on combed fibers after mock and Rif1 depletion. Using the dataset from Fig. 2d, frequency of combed fibers versus the number of replication tracks per fiber (N) for early S phase time points (exp) compared to a Poisson distribution (random) with identical mean (theo). a From mock depleted extracts, Chi-squared test (p = 1.4x10-164). b From Rif1 depleted extracts, Chi-squared test, p = 0 |
|
|
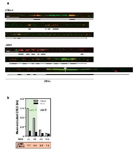
Supplementary Figure 3: Replication track patterns differ in the presence and absence of Rif1. a Example of combed fibers with DNA (green) and replication eyes (red) from Fig. 2d, early time points. Positions of replication tracks indicated below each fiber in bold black. Third fiber in Rif1 depleted conditions is a composed fiber of two consecutive microscope fields. b Mean excluded eyeto-eye distances (mean excluded ETED) from mock and Rif1 depleted extracts of experiment1; corresponding ratios are indicated below. Mean excluded ETED = excluded DNA/((N of forks/2) - N of ETED); excluded DNA = tot DNA - (mean ETED x N of ETED) |
|
|
Supplementary Figure 4: Modeling experimental combing data with MM4 41 . The potential origins are heterogeneously distributed along the genome. Open circles represent normalized distribution of mean experimental values for indicated replication parameters for the two replicates (for n see Suppl. Table 1), cross represents the means for the 2 replicates. The red dashed line is the average of n = 100 independent fits (grey dashed lines) from MM4 41 . The red error bars indicate standard deviations. a Mock depletion, 90 min from two biological replicates, mean 16 % replication. b Rif1 depletion, 90 min from two biological replicates, mean 38 % replication. c Rif depletion, mean 14 % replication, from two biological replicates: respectively 50 min and 75 min. The goodness of the fit (GoF) is calculated as = 1− − 2 − 2 and can vary from -∞ (bad fit) to 1 (perfect fit). |
|
|
Supplementary Figure 5: Rif1 depletion increases replication foci number. As in Figure 3d, quantification of second biological replicate, mean with SD, two-tailed Mann-Whitney test |
|
|
Supplementary Figure 6: Rif1 depletion increases limiting replication factors and p-MTBP, p-Treslin on chromatin. a Chromatin fractions after Rif1 depletion or Mock depletion were isolated at different times and analyzed by western blot for indicated proteins, second biological replicate of time course experiment as in Fig. 5. b samples from Fig. 5b, treated with l-phosphatase. |
|
|
Supplementary Figure 7: MTBP protein levels decrease after MBT during early Xenopus laevis development. a Time course analysis of MTBP expression throughout development, whole embryo protein extracts were analysed by western blotting against indicated proteins, tubulin was used as a loading control; MBT (mid-blastula transition). b quantification of MTBP abundance; three biological replicates and two technical replicates of western blot series of embryonic whole cell extracts were quantified and Rif1 abundance was plotted as mean OD normalized to Tubulin, scaled using min and max: xscaled = (x - xmin) / (xmax - xmin), Mean with SED, n = 5. |
|
|
Supplementary Figure 8: Images of uncropped Western blots. |
|
|
Supplementary Figure 8: Images of uncropped Western blots. |
|
|
Supplementary Figure 8: Images of uncropped Western blots. |
References [+] :
Alver,
Reversal of DDK-Mediated MCM Phosphorylation by Rif1-PP1 Regulates Replication Initiation and Replisome Stability Independently of ATR/Chk1.
2017, Pubmed,
Xenbase
Alver, Reversal of DDK-Mediated MCM Phosphorylation by Rif1-PP1 Regulates Replication Initiation and Replisome Stability Independently of ATR/Chk1. 2017, Pubmed , Xenbase
Arbona, The eukaryotic bell-shaped temporal rate of DNA replication origin firing emanates from a balance between origin activation and passivation. 2018, Pubmed , Xenbase
Bechhoefer, Replication timing and its emergence from stochastic processes. 2012, Pubmed
Berezney, Heterogeneity of eukaryotic replicons, replicon clusters, and replication foci. 2000, Pubmed
Blow, Replication origins in Xenopus egg extract Are 5-15 kilobases apart and are activated in clusters that fire at different times. 2001, Pubmed , Xenbase
Blow, Initiation of DNA replication in nuclei and purified DNA by a cell-free extract of Xenopus eggs. 1986, Pubmed , Xenbase
Boos, Identification of a heteromeric complex that promotes DNA replication origin firing in human cells. 2013, Pubmed
Boos, Origin Firing Regulations to Control Genome Replication Timing. 2019, Pubmed
Cho, Temporal control of late replication and coordination of origin firing by self-stabilizing Rif1-PP1 hubs in Drosophila. 2022, Pubmed
Ciardo, Polo-like kinase 1 (Plk1) regulates DNA replication origin firing and interacts with Rif1 in Xenopus. 2021, Pubmed , Xenbase
Ciardo, Organization of DNA Replication Origin Firing in Xenopus Egg Extracts: The Role of Intra-S Checkpoint. 2021, Pubmed , Xenbase
Ciardo, Polo-like kinase 1 (Plk1) is a positive regulator of DNA replication in the Xenopus in vitro system. 2020, Pubmed , Xenbase
Collart, Titration of four replication factors is essential for the Xenopus laevis midblastula transition. 2013, Pubmed , Xenbase
Cornacchia, Mouse Rif1 is a key regulator of the replication-timing programme in mammalian cells. 2012, Pubmed
Davé, Protein phosphatase 1 recruitment by Rif1 regulates DNA replication origin firing by counteracting DDK activity. 2014, Pubmed
de Moura, Mathematical modelling of whole chromosome replication. 2010, Pubmed
Edwards, MCM2-7 complexes bind chromatin in a distributed pattern surrounding the origin recognition complex in Xenopus egg extracts. 2002, Pubmed , Xenbase
Ferreira, MTBP phosphorylation controls DNA replication origin firing. 2021, Pubmed
Foti, Nuclear Architecture Organized by Rif1 Underpins the Replication-Timing Program. 2016, Pubmed
Gaggioli, DNA topoisomerase IIα controls replication origin cluster licensing and firing time in Xenopus egg extracts. 2013, Pubmed , Xenbase
Gnan, Nuclear organisation and replication timing are coupled through RIF1-PP1 interaction. 2021, Pubmed
Goldar, Universal temporal profile of replication origin activation in eukaryotes. 2009, Pubmed , Xenbase
Goldar, A dynamic stochastic model for DNA replication initiation in early embryos. 2008, Pubmed , Xenbase
Hayano, Rif1 is a global regulator of timing of replication origin firing in fission yeast. 2012, Pubmed
Herrick, Replication fork density increases during DNA synthesis in X. laevis egg extracts. 2000, Pubmed , Xenbase
Herrick, Kinetic model of DNA replication in eukaryotic organisms. 2002, Pubmed , Xenbase
Hiraga, Rif1 controls DNA replication by directing Protein Phosphatase 1 to reverse Cdc7-mediated phosphorylation of the MCM complex. 2014, Pubmed
Hiraga, Human RIF1 and protein phosphatase 1 stimulate DNA replication origin licensing but suppress origin activation. 2017, Pubmed
Hu, Origins of DNA replication in eukaryotes. 2023, Pubmed
Kanoh, Rif1 binds to G quadruplexes and suppresses replication over long distances. 2015, Pubmed
Klein, Replication timing maintains the global epigenetic state in human cells. 2021, Pubmed
Kumagai, Treslin collaborates with TopBP1 in triggering the initiation of DNA replication. 2010, Pubmed , Xenbase
Kumagai, MTBP, the partner of Treslin, contains a novel DNA-binding domain that is essential for proper initiation of DNA replication. 2017, Pubmed , Xenbase
Kumagai, Direct regulation of Treslin by cyclin-dependent kinase is essential for the onset of DNA replication. 2011, Pubmed , Xenbase
Kumar, Role for Rif1 in the checkpoint response to damaged DNA in Xenopus egg extracts. 2012, Pubmed , Xenbase
Labit, DNA replication timing is deterministic at the level of chromosomal domains but stochastic at the level of replicons in Xenopus egg extracts. 2008, Pubmed , Xenbase
Mantiero, Limiting replication initiation factors execute the temporal programme of origin firing in budding yeast. 2011, Pubmed
Marchal, Control of DNA replication timing in the 3D genome. 2019, Pubmed
Marheineke, Use of DNA combing to study DNA replication in Xenopus and human cell-free systems. 2009, Pubmed , Xenbase
Marheineke, Control of replication origin density and firing time in Xenopus egg extracts: role of a caffeine-sensitive, ATR-dependent checkpoint. 2004, Pubmed , Xenbase
Mattarocci, Rif1 controls DNA replication timing in yeast through the PP1 phosphatase Glc7. 2014, Pubmed
Meléndez García, A non-transcriptional function of Yap regulates the DNA replication program in Xenopus laevis. 2022, Pubmed , Xenbase
Moriyama, Oligomer formation and G-quadruplex binding by purified murine Rif1 protein, a key organizer of higher-order chromatin architecture. 2018, Pubmed
Munden, Rif1 inhibits replication fork progression and controls DNA copy number in Drosophila. 2018, Pubmed
Newport, A major developmental transition in early Xenopus embryos: I. characterization and timing of cellular changes at the midblastula stage. 1982, Pubmed , Xenbase
Oeck, The Focinator - a new open-source tool for high-throughput foci evaluation of DNA damage. 2015, Pubmed
Peace, Rif1 regulates initiation timing of late replication origins throughout the S. cerevisiae genome. 2014, Pubmed
Platel, Genome wide decrease of DNA replication eye density at the midblastula transition of Xenopus laevis. 2019, Pubmed , Xenbase
Räschle, DNA repair. Proteomics reveals dynamic assembly of repair complexes during bypass of DNA cross-links. 2015, Pubmed , Xenbase
Rhind, DNA replication timing: Biochemical mechanisms and biological significance. 2022, Pubmed
Richards, Rif1-Dependent Control of Replication Timing. 2022, Pubmed
Schindelin, Fiji: an open-source platform for biological-image analysis. 2012, Pubmed
Seller, Rif1 prolongs the embryonic S phase at the Drosophila mid-blastula transition. 2018, Pubmed
Siefert, DNA replication timing during development anticipates transcriptional programs and parallels enhancer activation. 2017, Pubmed
Sive, Xenopus laevis In Vitro Fertilization and Natural Mating Methods. 2007, Pubmed , Xenbase
Sukackaite, Structural and biophysical characterization of murine rif1 C terminus reveals high specificity for DNA cruciform structures. 2014, Pubmed
Sukackaite, Mouse Rif1 is a regulatory subunit of protein phosphatase 1 (PP1). 2017, Pubmed
Volpi, The role of DDK and Treslin-MTBP in coordinating replication licensing and pre-initiation complex formation. 2021, Pubmed , Xenbase
Wardlaw, TopBP1: A BRCT-scaffold protein functioning in multiple cellular pathways. 2014, Pubmed
Yamazaki, Rif1 regulates the replication timing domains on the human genome. 2012, Pubmed
Yang, Modeling genome-wide replication kinetics reveals a mechanism for regulation of replication timing. 2010, Pubmed
Zaffar, The Role of MTBP as a Replication Origin Firing Factor. 2022, Pubmed
Zahn, Normal Table of Xenopus development: a new graphical resource. 2022, Pubmed , Xenbase
