XB-ART-60178
Development
2023 Jul 01;15015:. doi: 10.1242/dev.200467.
Show Gene links
Show Anatomy links
regeneration factors expressed on myeloid expression in macrophage-like cells is required for tail regeneration in Xenopus laevis tadpoles.
Deguchi M, Fukazawa T, Kubo T.
???displayArticle.abstract???
Xenopus laevis tadpoles can regenerate whole tails after amputation. We have previously reported that interleukin 11 (il11) is required for tail regeneration. In this study, we have screened for genes that support tail regeneration under Il11 signaling in a certain cell type and have identified the previously uncharacterized genes Xetrov90002578m.L and Xetrov90002579m.S [referred to hereafter as regeneration factors expressed on myeloid.L (rfem.L) and rfem.S]. Knockdown (KD) of rfem.L and rfem.S causes defects of tail regeneration, indicating that rfem.L and/or rfem.S are required for tail regeneration. Single-cell RNA sequencing (scRNA-seq) revealed that rfem.L and rfem.S are expressed in a subset of leukocytes with a macrophage-like gene expression profile. KD of colony-stimulating factor 1 (csf1), which is essential for macrophage differentiation and survival, reduced rfem.L and rfem.S expression levels and the number of rfem.L- and rfem.S-expressing cells in the regeneration bud. Furthermore, forced expression of rfem.L under control of the mpeg1 promoter, which drives rfem.L in macrophage-like cells, rescues rfem.L and rfem.S KD-induced tail regeneration defects. Our findings suggest that rfem.L or rfem.S expression in macrophage-like cells is required for tail regeneration.
???displayArticle.pubmedLink??? 37522363
???displayArticle.pmcLink??? PMC10445729
???displayArticle.link??? Development
???displayArticle.grants??? [+]
16H06279 Japan Society for the Promotion of Science , 19K06437 Japan Society for the Promotion of Science , University of Tokyo
Species referenced: Xenopus laevis
Genes referenced: c1qa cd3e csf1 csf1r cxcr2 il11 il11ra rfem rfem.2 rfem.3 trem2
GO keywords: regeneration
???attribute.lit??? ???displayArticles.show???
|
|
Fig. 1. rfem.L and rfem.S expression is upregulated after tail amputation and is detected in scattered cells in the amputated tails. (A) Experimental design of expression analysis. Tail stumps (0 dpa) and regenerating tails (1 to 7 dpa) were sampled at the time-points indicated with arrows. (B) Relative expression levels of rfem.L and rfem.S in the tail stumps/regenerating tails. Vertical axes represent relative expression of rfem.L and rfem.S normalized to that of ef1a. Data are mean±s.d., n=4. *P<0.05, Tukey-Kramer's test. (C,D) Representative images of in situ hybridization of rfem.L and rfem.S with (left) the antisense probe and (right) the sense probe on sagittal sections of tails from (C) 3 dpa or (D) intact tadpoles. Posterior is upwards and dorsal is leftwards. Red arrowheads indicate representative signals. Black dashed lines indicate the amputation position. Areas enclosed with orange dashed lines in C indicate the regeneration buds. Insets in the figures are magnified images of the outlined areas. Blue dashed lines in the schematic diagrams outline the location of the sections. nc, notochord; sm, skeletal muscle. Scale bars: 200 μm. (E) Number of rfem-expressing cells in sections of intact (28 sections from nine tadpoles) or 1 dpa (24 sections from nine tadpoles) tails. Data are mean±s.d., *P<0.05, Welch's t-test. |
|
|
Fig. 2. rfem.L and/or rfem.S are required for normal tail regeneration. (A) Experimental design of rfem.L and rfem.S KD. (B) Representative images of regenerated tails at 7 dpa in tadpoles from tyr KD, and rfem.L and rfem.S KD groups. Gray dashed lines indicate the outline of the tail. Arrowheads indicate amputation sites. Scale bars: 2 mm. Other examples of regenerated tails are shown in Fig. S2D. (C) Regeneration rates of tyr KD (n=18), and rfem.L and rfem.S KD (n=18) groups. Tadpoles from each experimental group were classified into two groups depending on the morphology of the regenerated tails: perfect or imperfect (see Materials and Methods). *P<0.05 versus tyr KD, Fisher's exact test. Data are representative of three experiments; the other results are shown in Fig. S2E. (D,E) Measured (D) area and (E) length of regenerated tails at (D) 3, 5 and 7 dpa, and (E) 7 dpa in tyr KD (n=18), and rfem.L and rfem.S KD (n=18) groups. Data are mean±s.d. in D. In E, the horizontal lines indicate the 25th, 50th and 75th percentiles. Other results are shown in Fig. S2F,G.*P<0.05, Welch's t-test. |
|
|
Fig. 3. rfem.L and rfem.S are expressed in a subset of leukocytes with a macrophage-like gene expression profile. (A) UMAP plot of cells detected in the scRNA-seq. Cells from the tail tips and tail stumps from intact tadpoles, and the regeneration bud at 2 dpa in tadpoles are plotted together and divided into 50 clusters shown in different colors. (B) rfem.L and rfem.S expression on a UMAP plot. (Upper left) rfem.L and (upper right) rfem.S expression are plotted using red and green dots, respectively. (Lower) Expression of rfem.L and rfem.S is shown by merged colors. Insets in each plot are magnified images of the leukocyte clusters, which are outlined in the plots. Black arrowheads indicate the fraction of the rfem.L- and rfem.S-expressing cells. (C) Genes with enriched expression in the rfem.L- and rfem.S-expressing cells. |
|
|
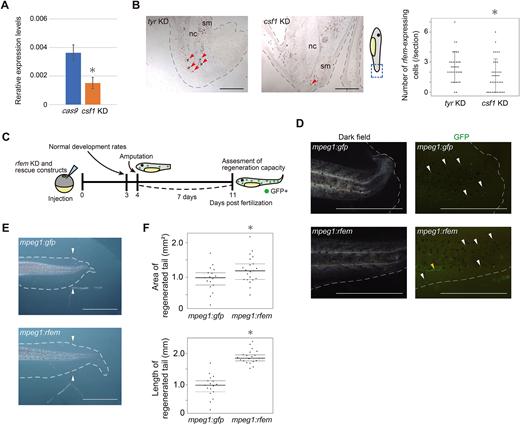
Fig. 4. rfem.L or rfem.S expression in macrophage-like cells is required for tail regeneration. (A) Relative expression levels of rfem.L and rfem.S in the tail stumps at 24 h post-amputation in tadpoles from cas9 and csf1 KD groups. Vertical axes represent relative expression levels normalized to those of ef1a. Data are mean±s.d., n=3. *P<0.05, Welch's t-test. (B) (Left) Representative images of in situ hybridization of rfem.L and rfem.S on sagittal sections of tails from 1 dpa tyr KD and csf1 KD tadpoles. Red arrowheads indicate signals. Blue dashed lines in the schematic diagrams outline the location of the sections. nc, notochord; sm, skeletal muscle. Scale bars: 200 μm. (Right) Number of rfem.L- and rfem.S-expressing cells in sections of 1 dpa tails of tyr KD (31 sections from seven tadpoles) or csf1 KD (34 sections from eight tadpoles) tadpoles. Data are mean±s.d., *P<0.05, Welch's t-test. (C) Design of rfem.L and rfem.S rescue experiment. Normal development ratios are shown in Table S5. (D) Representative images of GFP-expressing cells in regenerated tails at 7 dpa in rfem.L and rfem.S KD tadpoles co-injected with the mpeg1:gfp (control) or mpeg1:rfem (rfem-rescued) constructs. Gray dashed lines indicate the outline of the tail. White arrowheads indicate representative GFP-expressing cells. The yellow arrowhead indicates ectopic expression of GFP in muscle. Scale bars: 1 mm. (E) Representative image of regenerated tails at 7 dpa in a control, and an rfem.L-rescued rfem KD tadpole. Gray dashed lines show the outline of the tail. Arrowheads indicate amputation sites. Scale bars: 2 mm. (F) Measured area and length of regenerated tails at 7 dpa in control (n=17) and rfem.L-rescued (n=21) groups. *P<0.05, Welch's t-test. Data are representative of three experiments; the other results are shown in Fig. S4K,L. |
|
|
Fig. S1. Analysis of developmental and site-specific expression pattern, and the synteny of rfem.L/S. (A) Expression level of rfem.L and rfem.S in the RNA-seq of the early development period reported by Session et al.[S1]. TPM, transcripts per million reads. (B) Structures of the neighboring regions of rfem.L (Xetrov90002578m.L) and rfem.S (Xetrov90002579m.S) on chromosome 1L and 1S are shown. Genes whose positions are conserved in the L and S chromosomes are indicated in magenta. (C) Representative images of in situ hybridization of rfem.L/S on sagittal sections of the anterior region. Red arrowheads indicate representative signals of rfem.L/S expression. Box with blue dashed lines in the schematic diagrams indicate the location of the section. nc, notochord; sm, skeletal muscle; ov, otic vesicle; ph, pharynx; bc, branchial cavity. Scale bars: 200 μm. Antisense, 8 sections from 6 individuals; sense, 8 sections from 3 individuals. |
|
|
Fig. S2. rfem is not essential for development, but is required for normal tail regeneration. (A) Target sites of guide RNAs used for KD of rfem are indicated by the arrowheads. gRNA#1 targets common sequences in the rfem.L and rfem.S genes. There are no introns within the rfem.L/S genes. (B) Representative images of normally developed 4 dpf tadpoles from the tyr KD and rfem KD groups. Scale bars: 2 mm. (C) Box plots of KO scores for the gRNA #1, #2, and #3 target sites in rfem.L and rfem.S estimated using genomic DNA extracted from the whole body of each rfem KD tadpole with abnormal morphology (ab, n=5) or normal morphology (no, n=5) at 3 days after fertilization. No significant differences were detected using Welch's t test. (D) Other examples of abnormal tail regeneration observed in the rfem KD group. Gray dashed line shows the outline of the tail. Arrowheads indicate amputation site. Scale bars: 2 mm. (E) Regeneration rates of the tyr KD and rfem KD groups. Development: doi:10.1242/dev.200467: Supplementary information Development • Supplementary information Tadpoles from each experimental group were classified into 2 groups depending on the morphology of the regenerated tails: perfect or imperfect (see Methods). Three experiments, including those for which the results are shown in Fig. 2C, were performed independently. The numbers of individuals in each experimental group are indicated below each graph. *P< 0.05 versus tyr KD, Fisher’s exact test. (F, G) Measured (F) area and (G) length of regenerated tails at 7 dpa. Three experiments, including those for which the results are shown in Fig. 2D and 2E, were performed independently. The horizontal lines indicate the 25th, 50th, and 75th percentiles.*P < 0.05, Welch's t test. (H) Measured area of skeletal muscle and notochord in regenerated tail from tadpoles in the tyr KD and rfem KD groups at 7 days after amputation. The data for the first experiment are from the experiment shown in Fig. 2D. The horizontal lines indicate the 25th, 50th, and 75th percentiles.*P < 0.05, Welch's t test. (I) Scatter plots of measured area of regenerated tail at 7 days after amputation (horizontal axis) and KO scores at each gRNA target site estimated using genomic DNA extracted from blood cells (vertical axis) of rfem KD tadpoles. gRNA#1-L and gRNA#1-S represent the gRNA #1 target site in rfem.L and rfem.S, respectively. n=8-10. No correlation was detected between the 2 parameters. (J) Representative images of rfem KD tadpoles showing (left) imperfect regeneration at 7 days after amputation, and (right) the same individual at 1 month after amputation. We traced the regeneration outcomes of 3 rfem KD tadpoles showing imperfect regeneration for 1 to 2 months, and observed that the morphology remained imperfect in all of them. Gray dashed line shows the outline of the tail. Scale bars: 2 mm. (K) Representative images of regenerated tail at 7 days after the second amputation in tadpoles that had been amputated twice (at 4 days after fertilization and at 1 to 2 months after the first amputation). We performed this experiment using 3 rfem KD tadpoles showing imperfect regeneration after the first amputation and 7 tyr KD tadpoles, and observed that the 3 rfem KD tadpoles also showed imperfect regeneration after the second amputation, in contrast to the result of the 6 tyr KD tadpoles which showed perfect regeneration. Scale bars: 2 mm. |
|
|
Fig. S2. rfem is not essential for development, but is required for normal tail regeneration. (A) Target sites of guide RNAs used for KD of rfem are indicated by the arrowheads. gRNA#1 targets common sequences in the rfem.L and rfem.S genes. There are no introns within the rfem.L/S genes. (B) Representative images of normally developed 4 dpf tadpoles from the tyr KD and rfem KD groups. Scale bars: 2 mm. (C) Box plots of KO scores for the gRNA #1, #2, and #3 target sites in rfem.L and rfem.S estimated using genomic DNA extracted from the whole body of each rfem KD tadpole with abnormal morphology (ab, n=5) or normal morphology (no, n=5) at 3 days after fertilization. No significant differences were detected using Welch's t test. (D) Other examples of abnormal tail regeneration observed in the rfem KD group. Gray dashed line shows the outline of the tail. Arrowheads indicate amputation site. Scale bars: 2 mm. (E) Regeneration rates of the tyr KD and rfem KD groups. Development: doi:10.1242/dev.200467: Supplementary information Development • Supplementary information Tadpoles from each experimental group were classified into 2 groups depending on the morphology of the regenerated tails: perfect or imperfect (see Methods). Three experiments, including those for which the results are shown in Fig. 2C, were performed independently. The numbers of individuals in each experimental group are indicated below each graph. *P< 0.05 versus tyr KD, Fisher’s exact test. (F, G) Measured (F) area and (G) length of regenerated tails at 7 dpa. Three experiments, including those for which the results are shown in Fig. 2D and 2E, were performed independently. The horizontal lines indicate the 25th, 50th, and 75th percentiles.*P < 0.05, Welch's t test. (H) Measured area of skeletal muscle and notochord in regenerated tail from tadpoles in the tyr KD and rfem KD groups at 7 days after amputation. The data for the first experiment are from the experiment shown in Fig. 2D. The horizontal lines indicate the 25th, 50th, and 75th percentiles.*P < 0.05, Welch's t test. (I) Scatter plots of measured area of regenerated tail at 7 days after amputation (horizontal axis) and KO scores at each gRNA target site estimated using genomic DNA extracted from blood cells (vertical axis) of rfem KD tadpoles. gRNA#1-L and gRNA#1-S represent the gRNA #1 target site in rfem.L and rfem.S, respectively. n=8-10. No correlation was detected between the 2 parameters. (J) Representative images of rfem KD tadpoles showing (left) imperfect regeneration at 7 days after amputation, and (right) the same individual at 1 month after amputation. We traced the regeneration outcomes of 3 rfem KD tadpoles showing imperfect regeneration for 1 to 2 months, and observed that the morphology remained imperfect in all of them. Gray dashed line shows the outline of the tail. Scale bars: 2 mm. (K) Representative images of regenerated tail at 7 days after the second amputation in tadpoles that had been amputated twice (at 4 days after fertilization and at 1 to 2 months after the first amputation). We performed this experiment using 3 rfem KD tadpoles showing imperfect regeneration after the first amputation and 7 tyr KD tadpoles, and observed that the 3 rfem KD tadpoles also showed imperfect regeneration after the second amputation, in contrast to the result of the 6 tyr KD tadpoles which showed perfect regeneration. Scale bars: 2 mm. |
|
|
Fig. S3. rfem is expressed in a subset of leukocytes. (A) Schematic drawing of the sample preparation for scRNA-seq. (B) Cells of the regeneration bud, tail stump, and tail tip are plotted separately by UMAP. (C) Expression of genes used for annotation of cell types in clusters plotted by UMAP in which three samples were combined. Markers for goblet cells, epidermis, spinal cord, notochord, mesenchyme, and skeletal muscle are based on a previous study [S2]. Markers for leukocytes are based on; cd3e.L [S2], cxcr2.S [S2], csf1r.S [S3], [S4] [S5], trem2.S[S6], [S7], and c1qc.L [S8], [S9], [S10]. (D) (upper) rfem.L and (lower) rfem.S expression in each sample. Expressing cells are indicated by red dots. (E) Expression levels of rfem.L and rfem.S in tail stumps at 48 h after amputation of il11 KD and control tadpoles in the RNA-seq of a previous study (Tsujioka et al., 2017) are shown in TPM. n=3. (F) Expression of (left) il-11ra.L and (right) rfem.L merged with the expression of il-11ra.L is shown in a UMAP plot in which three samples were combined. Expression of il-11ra.L and rfem.L is plotted in green and red, respectively. No cells coexpressing il-11ra.L and rfem.L were detected. |
|
|
Fig. S3. rfem is expressed in a subset of leukocytes. (A) Schematic drawing of the sample preparation for scRNA-seq. (B) Cells of the regeneration bud, tail stump, and tail tip are plotted separately by UMAP. (C) Expression of genes used for annotation of cell types in clusters plotted by UMAP in which three samples were combined. Markers for goblet cells, epidermis, spinal cord, notochord, mesenchyme, and skeletal muscle are based on a previous study [S2]. Markers for leukocytes are based on; cd3e.L [S2], cxcr2.S [S2], csf1r.S [S3], [S4] [S5], trem2.S[S6], [S7], and c1qc.L [S8], [S9], [S10]. (D) (upper) rfem.L and (lower) rfem.S expression in each sample. Expressing cells are indicated by red dots. (E) Expression levels of rfem.L and rfem.S in tail stumps at 48 h after amputation of il11 KD and control tadpoles in the RNA-seq of a previous study (Tsujioka et al., 2017) are shown in TPM. n=3. (F) Expression of (left) il-11ra.L and (right) rfem.L merged with the expression of il-11ra.L is shown in a UMAP plot in which three samples were combined. Expression of il-11ra.L and rfem.L is plotted in green and red, respectively. No cells coexpressing il-11ra.L and rfem.L were detected. |
|
|
Fig. S4. KD of csf1 impaired tail regeneration. (A) Expression of csf1r.S and rfem.L is plotted in red and green, respectively. Co-expressing cells are plotted in yellow. (B) Target sites of guide RNAs used for KD of csf1 are indicated by the arrowheads. (C) Box plots of KO scores of the gRNA #4 and #5 target site in csf1.S estimated using genomic DNA extracted from the amputated tail of each csf1 KD tadpole. n=8. (D) Expression of genes indicated on the plots in the leukocyte cluster are plotted in red. (E) Relative expression levels of genes indicated on the graphs in the tail stumps at 24 h after amputation in tadpoles from cas9 and csf1 KD groups. Vertical axes represent relative expression levels normalized by those of ef1α. Mean ± s.d, n = 3. *P<0.05, Welch's t test. (F) (Left) Representative images of in situ hybridization of c1qa.L on sagittal sections of tails from 1 dpa tyr KD and csf1 KD tadpoles. Red arrowheads indicate signals. Insets in the figures are magnified images of the boxed areas. Boxes with blue dashed lines in the schematic Development: doi:10.1242/dev.200467: Supplementary information Development • Supplementary information diagrams indicate the location of the sections. nc, notochord; sc, spinal cord; sm, skeletal muscle. Scale bars: 200 μm. (Right) Number of c1qa.L-expressing cells in sections of 1 dpa tails of tyr KD (29 sections from 14 individuals) or csf1 KD (34 sections from 12 individuals) tadpoles. Mean ± s.d., not significant in Welch's t test. (G) Examples of abnormal tail regeneration observed in the csf1 KD group. Gray dashed line shows the outline of the tail. Arrowheads indicate amputation site. Scale bars: 2 mm. (H) Regeneration rates of cas9 and csf1 KD groups. Tadpoles from each experimental group were classified into 2 groups depending on the morphology of the regenerated tails: perfect or imperfect (see Methods). Six experiments (Exp. 1 to 6) were performed independently. The numbers of individuals in each experimental group are indicated below each graph. *P< 0.05 versus cas9, Fisher’s exact test. (I) Schematic drawing of the rescue construct. (Upper) rfem.L coding sequence joined to P2A and acgfp1 coding sequence was placed downstream of the zebrafish mpeg1 promoter, which was flanked by 2 I-SceI sites (mpeg1:rfem). To prevent gene editing of the rescue construct, synonymous substitutions were introduced into the rfem.L sequence at the gRNA#1 and #2 target sites. (Lower) A control construct having only the acgfp1 coding sequence downstream of the mpeg1 promoter (mpeg1:gfp). (J) Representative images of GFP-expressing cells in regenerated tails at 1 dpa in rfem KD tadpoles co-injected with the mpeg1:gfp (control). Gray dashed lines indicate the outline of the tail. Scale bars: 500 µm. (K and L) Measured area and length of regenerated tails at 7 dpa in control and rfem-rescued groups. The numbers of individuals in each experimental group are indicated below each graph. The horizontal lines indicate the 25th, 50th, and 75th percentiles, respectively. *P < 0.05, Welch's t test. |
|
|
Fig. S4. KD of csf1 impaired tail regeneration. (A) Expression of csf1r.S and rfem.L is plotted in red and green, respectively. Co-expressing cells are plotted in yellow. (B) Target sites of guide RNAs used for KD of csf1 are indicated by the arrowheads. (C) Box plots of KO scores of the gRNA #4 and #5 target site in csf1.S estimated using genomic DNA extracted from the amputated tail of each csf1 KD tadpole. n=8. (D) Expression of genes indicated on the plots in the leukocyte cluster are plotted in red. (E) Relative expression levels of genes indicated on the graphs in the tail stumps at 24 h after amputation in tadpoles from cas9 and csf1 KD groups. Vertical axes represent relative expression levels normalized by those of ef1α. Mean ± s.d, n = 3. *P<0.05, Welch's t test. (F) (Left) Representative images of in situ hybridization of c1qa.L on sagittal sections of tails from 1 dpa tyr KD and csf1 KD tadpoles. Red arrowheads indicate signals. Insets in the figures are magnified images of the boxed areas. Boxes with blue dashed lines in the schematic Development: doi:10.1242/dev.200467: Supplementary information Development • Supplementary information diagrams indicate the location of the sections. nc, notochord; sc, spinal cord; sm, skeletal muscle. Scale bars: 200 μm. (Right) Number of c1qa.L-expressing cells in sections of 1 dpa tails of tyr KD (29 sections from 14 individuals) or csf1 KD (34 sections from 12 individuals) tadpoles. Mean ± s.d., not significant in Welch's t test. (G) Examples of abnormal tail regeneration observed in the csf1 KD group. Gray dashed line shows the outline of the tail. Arrowheads indicate amputation site. Scale bars: 2 mm. (H) Regeneration rates of cas9 and csf1 KD groups. Tadpoles from each experimental group were classified into 2 groups depending on the morphology of the regenerated tails: perfect or imperfect (see Methods). Six experiments (Exp. 1 to 6) were performed independently. The numbers of individuals in each experimental group are indicated below each graph. *P< 0.05 versus cas9, Fisher’s exact test. (I) Schematic drawing of the rescue construct. (Upper) rfem.L coding sequence joined to P2A and acgfp1 coding sequence was placed downstream of the zebrafish mpeg1 promoter, which was flanked by 2 I-SceI sites (mpeg1:rfem). To prevent gene editing of the rescue construct, synonymous substitutions were introduced into the rfem.L sequence at the gRNA#1 and #2 target sites. (Lower) A control construct having only the acgfp1 coding sequence downstream of the mpeg1 promoter (mpeg1:gfp). (J) Representative images of GFP-expressing cells in regenerated tails at 1 dpa in rfem KD tadpoles co-injected with the mpeg1:gfp (control). Gray dashed lines indicate the outline of the tail. Scale bars: 500 µm. (K and L) Measured area and length of regenerated tails at 7 dpa in control and rfem-rescued groups. The numbers of individuals in each experimental group are indicated below each graph. The horizontal lines indicate the 25th, 50th, and 75th percentiles, respectively. *P < 0.05, Welch's t test. |
References [+] :
Anders,
HTSeq--a Python framework to work with high-throughput sequencing data.
2015, Pubmed
Anders, HTSeq--a Python framework to work with high-throughput sequencing data. 2015, Pubmed
Aztekin, The myeloid lineage is required for the emergence of a regeneration-permissive environment following Xenopus tail amputation. 2020, Pubmed , Xenbase
Beck, Beyond early development: Xenopus as an emerging model for the study of regenerative mechanisms. 2009, Pubmed , Xenbase
Beck, Molecular pathways needed for regeneration of spinal cord and muscle in a vertebrate. 2003, Pubmed , Xenbase
Chang, Genome editing with RNA-guided Cas9 nuclease in zebrafish embryos. 2013, Pubmed
Conant, Inference of CRISPR Edits from Sanger Trace Data. 2022, Pubmed
Gargioli, Cell lineage tracing during Xenopus tail regeneration. 2004, Pubmed , Xenbase
Grayfer, Colony-stimulating factor-1-responsive macrophage precursors reside in the amphibian (Xenopus laevis) bone marrow rather than the hematopoietic subcapsular liver. 2013, Pubmed , Xenbase
Hatta-Kobayashi, Acute phase response in amputated tail stumps and neural tissue-preferential expression in tail bud embryos of the Xenopus neuronal pentraxin I gene. 2016, Pubmed , Xenbase
Hickman, TREM2 and the neuroimmunology of Alzheimer's disease. 2014, Pubmed
Hwang, Efficient genome editing in zebrafish using a CRISPR-Cas system. 2013, Pubmed
Kato, Low-temperature incubation improves both knock-in and knock-down efficiencies by the CRISPR/Cas9 system in Xenopus laevis as revealed by quantitative analysis. 2021, Pubmed , Xenbase
Kim, Graph-based genome alignment and genotyping with HISAT2 and HISAT-genotype. 2019, Pubmed
Koh, Inflammation and wound healing: the role of the macrophage. 2011, Pubmed
Love, Moderated estimation of fold change and dispersion for RNA-seq data with DESeq2. 2014, Pubmed
MacDonald, The colony-stimulating factor 1 receptor is expressed on dendritic cells during differentiation and regulates their expansion. 2005, Pubmed
Naito, CRISPRdirect: software for designing CRISPR/Cas guide RNA with reduced off-target sites. 2015, Pubmed
Nakamichi, IL-34 and CSF-1: similarities and differences. 2013, Pubmed
Naora, Expression analysis of XPhyH-like during development and tail regeneration in Xenopus tadpoles: possible role of XPhyH-like expressing immune cells in impaired tail regenerative ability. 2013, Pubmed , Xenbase
Ogino, High-throughput transgenesis in Xenopus using I-SceI meganuclease. 2006, Pubmed , Xenbase
Paredes, Xenopus: An in vivo model for imaging the inflammatory response following injury and bacterial infection. 2015, Pubmed , Xenbase
Schindelin, Fiji: an open-source platform for biological-image analysis. 2012, Pubmed
Session, Genome evolution in the allotetraploid frog Xenopus laevis. 2016, Pubmed , Xenbase
Slack, The Xenopus tadpole: a new model for regeneration research. 2008, Pubmed , Xenbase
Stanley, CSF-1 receptor signaling in myeloid cells. 2014, Pubmed
Stuart, Comprehensive Integration of Single-Cell Data. 2019, Pubmed
Suzuki, Xenopus laevis il11ra.L is an experimentally proven interleukin-11 receptor component that is required for tadpole tail regeneration. 2022, Pubmed , Xenbase
Tran, MafB is a critical regulator of complement component C1q. 2017, Pubmed
Tsujioka, Unique gene expression profile of the proliferating Xenopus tadpole tail blastema cells deciphered by RNA-sequencing analysis. 2015, Pubmed , Xenbase
Tsujioka, interleukin-11 induces and maintains progenitors of different cell lineages during Xenopus tadpole tail regeneration. 2017, Pubmed , Xenbase
Wynn, Macrophages in Tissue Repair, Regeneration, and Fibrosis. 2016, Pubmed
