XB-ART-60200
Sci Rep
2023 Aug 17;131:13383. doi: 10.1038/s41598-023-39951-4.
Show Gene links
Show Anatomy links
The effects of the NMDAR co-agonist D-serine on the structure and function of optic tectal neurons in the developing visual system.
Chorghay Z, Li VJ, Schohl A, Ghosh A, Ruthazer ES.
???displayArticle.abstract???
The N-methyl-D-aspartate type glutamate receptor (NMDAR) is a molecular coincidence detector which converts correlated patterns of neuronal activity into cues for the structural and functional refinement of developing circuits in the brain. D-serine is an endogenous co-agonist of the NMDAR. We investigated the effects of potent enhancement of NMDAR-mediated currents by chronic administration of saturating levels of D-serine on the developing Xenopus retinotectal circuit. Chronic exposure to the NMDAR co-agonist D-serine resulted in structural and functional changes in the optic tectum. In immature tectal neurons, D-serine administration led to more compact and less dynamic tectal dendritic arbors, and increased synapse density. Calcium imaging to examine retinotopy of tectal neurons revealed that animals raised in D-serine had more compact visual receptive fields. These findings provide insight into how the availability of endogenous NMDAR co-agonists like D-serine at glutamatergic synapses can regulate the refinement of circuits in the developing brain.
???displayArticle.pubmedLink??? 37591903
???displayArticle.pmcLink??? PMC10435543
???displayArticle.link??? Sci Rep
???displayArticle.grants??? [+]
FDN-143238 CIHR
Species referenced: Xenopus laevis
Genes referenced: dlg4 psd
GO keywords: brain development [+]
???displayArticle.antibodies??? Grin1 Ab3 Sv2a Ab1
???attribute.lit??? ???displayArticles.show???
|
|
Figure 1 Growth of dendritic arbors of tectal cells in animals reared in D-serine over 4 days. (A) Experimental design. Tadpoles at stage 42–44 were electroporated, screened for single-cell GFP expression 48 h later at stage 46–47, and the GFP + cell was imaged daily. After a baseline image on day 0, the animals were reared in control or D-serine medium, and images collected every day for 3 more days. (B) Z-projections of representative tectal neurons. Scale bar: 20 µm. (C, D) Quantification of the (C) length and (D) number of tips of the dendritic arbors from tadpoles reared in D-serine (red squares) compared to control (black circles), subdivided into immature (total dendritic arbor length < 500 µm on day 0) or mature (≥ 500 µm on day 0). Immature cells were labeled by CREMSCLE and mature cells by single-cell electroporation. For immature cells, total dendritic arbor length and branchtip number were reduced in D-serine compared to control. [RM ANOVA interaction *p < 0.05, Šídák's multiple comparisons post-hoc test Day 2 **p < 0.005, Day 3 *p < 0.05. 1 cell per animal, immature cells: n = 6 cells for D-serine, n = 9 for control, mature cells: n = 4 cells for both groups] (E) Sholl analysis of CREMSCLE cells shows tectal dendritic arborization occurs closer to the soma in animals reared in D-serine. [multiplicity-corrected RM ANOVA interaction, Day 3 p < 0.0005, Šídák's post-hoc test for multiple comparisons ****p < 0.0001. 1 cell per animal analyzed with n = 9 cells for D-serine, n = 6 for control]. |
|
|
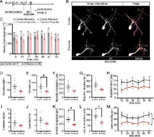
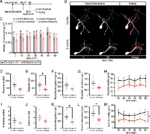
Figure 2 Filopodia and branch dynamics of tectal cell dendritic arbors in animals reared in D-serine for 48 h. (A) Experimental design. Tadpoles at stage 42–44 were electroporated, screened for GFP expression 48 h later at stage 46–47, and reared in control or D-serine medium for 48 h to stage 48. After the initial image, cells were imaged every 10 min for 1 h as tadpoles were visually stimulated with 1 Hz strobe flashes. (B) Representative images of dendritic arbors during imaging and a final merged image overlaying timepoints 0 (magenta) and 60 (yellow) min. Scale bar: 10 µm. (C) Density of processes counted per timepoint for filopodia (dendritic processes < 10 µm length; shaded) and branches (≥ 10 µm length; unshaded) from control (black) and D-serine (red) arbors. Density was calculated as the number of dendritic processes divided by arbor length. (D) Number of filopodia added to the dendritic arbor over 1 h of imaging. (E) Number of filopodia lost showed a trend towards a decrease in D-serine arbors compared to control. [t-test #p = 0.06] (F) Length of filopodial elongations and (G) retractions over 1 h of imaging. (H) Filopodial motility (sum of elongations and retractions) per timepoint. (I–M) Quantification for branches, including (I) number added and (J) lost over 1 h. (K) Branches showed a trend towards elongating less over 1 h in D-serine arbors compared to control. [t-test #p = 0.06] (L) Length of branch retractions over 1 h was significantly less in the D-serine group [t-test *p < 0.05], as was the (M) branch motility per timepoint [RM ANOVA main effect of treatment *p < 0.05]. 1 cell per animal analyzed with n = 6 for D-serine, n = 7 for control. |
|
|
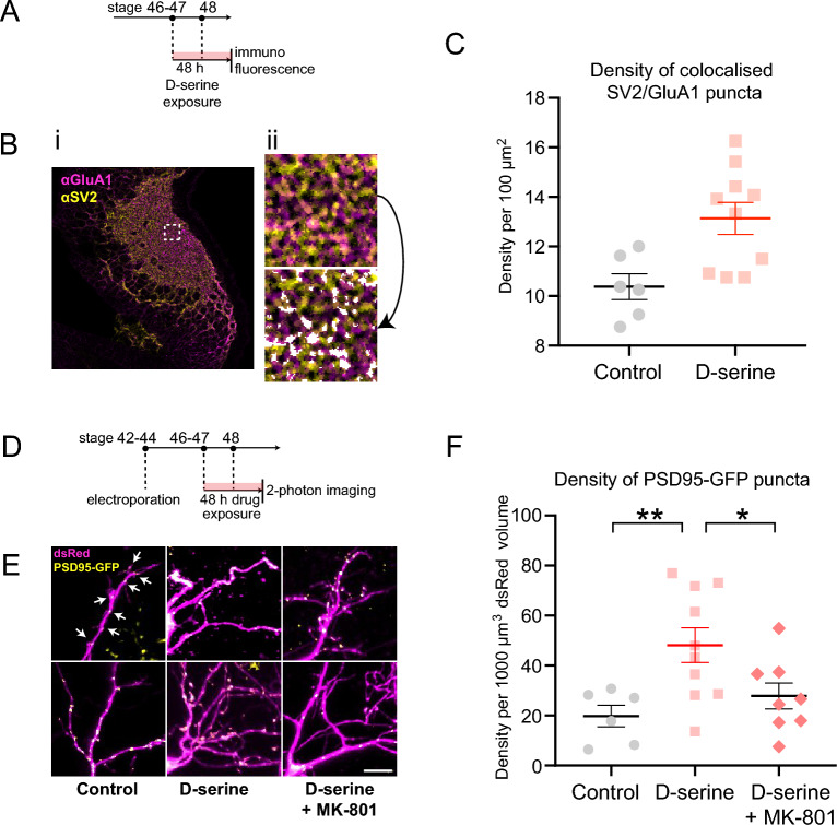
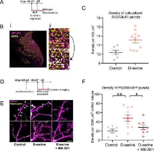
Figure 3 Synaptic density in the tectum of animals reared in D-serine for 48 h. (A) Experimental design: Tadpoles at stage 46–47 were reared in control or D-serine medium for 48 h to stage 48, then fixed, sectioned and immunostained for SV2 and GluA1 for confocal imaging. (B) Colocalized puncta of SV2 (presynaptic) and GluA1 (postsynaptic) immunofluorescence on brain sections. For a sample field, (i) the tectal neuropil is shown, (ii) zoomed into a dashed 20 µm × 20 µm region-of-interest (top) with automated processing to identify “anatomical synapses” (bottom, white overlay, see “Materials and methods”). (C) Anatomical synapse density in the optic tectum was significantly elevated for animals reared in D-serine. [t-test *p < 0.05. 2–3 fields per tectal hemisphere were analysed i.e. at least 5 fields per animal from n = 5 D-serine, 3 control animals]. Only colocalized puncta that fit the synapse size criterion of 0.1–5.0 µm2 were included. (D) Experimental design: Tadpoles at stage 42–44 were electroporated, screened for dsRed and PSD95-GFP expression 48 h later at stage 46–47, reared in control, D-serine, or D-serine + MK-801 medium for 48 h and imaged at stage 48. (E) Magnified dendritic arbors of tectal neurons expressing PSD95-GFP + puncta (yellow) in dsRed + cells (magenta). Scale bar: 10 µm. Arrows: examples of synaptic puncta. (F) Quantification of the densities of PSD-95 puncta per volume of dendritic arbor for single tectal neurons reveals that rearing in D-serine increases synapse density, which is prevented when NMDARs are blocked by MK-801. [one-way ANOVA with Dunnett’s post-hoc test for multiple comparisons **p < 0.01, *p < 0.05. n = 6 control, 10 D-serine, 8 D-serine + MK-801 cells]. |
|
|
Figure 4 Postsynaptic retinotopic maps in stage 48 animals reared in D-serine from stage 37. (A) Experimental design. mRNA for GCaMP6s was injected into one blastomere at the two-cell stage to generate tadpoles with mosaic GCaMP6s expression restricted to half the animal. Tadpoles were screened at stage 37 for GCaMP6s expression, then reared in control or D-serine for two-photon imaging of calcium fluorescence in the optic tectum at stage 48. Scale bar: 50 µm. (B, C) Representative images showing receptive field center locations (left) and receptive field sharpness (right) of individual tectal cells in response to a bar flashed at each of 5 locations across the (B) azimuth and (C) elevation axes. The maps are color-coded by the optimal stimulus position that evokes a response in each cell. Scale bar: 50 µm. (D, E) Cumulative probability distributions of receptive field sharpness of tectal cell bodies in individual animals (lighter lines) and grouped by treatment (darker lines) for the (D) azimuth [n = 365 cells from 6 animals for D-serine, n = 181 cells from 5 animals for control] and (E) elevation axes [n = 326 cells from 6 animals for D-serine, n = 172 cells from 5 animals for control. Kolmogorov–Smirnov test for pooled values *p < 0.05]. |
|
|
Figure 1. Growth of dendritic arbors of tectal cells in animals reared in d-serine over 4 days. (A) Experimental design. Tadpoles at stage 42–44 were electroporated, screened for single-cell GFP expression 48 h later at stage 46–47, and the GFP + cell was imaged daily. After a baseline image on day 0, the animals were reared in control or d-serine medium, and images collected every day for 3 more days. (B) Z-projections of representative tectal neurons. Scale bar: 20 µm. (C, D) Quantification of the (C) length and (D) number of tips of the dendritic arbors from tadpoles reared in d-serine (red squares) compared to control (black circles), subdivided into immature (total dendritic arbor length < 500 µm on day 0) or mature (≥ 500 µm on day 0). Immature cells were labeled by CREMSCLE and mature cells by single-cell electroporation. For immature cells, total dendritic arbor length and branchtip number were reduced in d-serine compared to control. [RM ANOVA interaction *p < 0.05, Šídák's multiple comparisons post-hoc test Day 2 **p < 0.005, Day 3 *p < 0.05. 1 cell per animal, immature cells: n = 6 cells for d-serine, n = 9 for control, mature cells: n = 4 cells for both groups] (E) Sholl analysis of CREMSCLE cells shows tectal dendritic arborization occurs closer to the soma in animals reared in d-serine. [multiplicity-corrected RM ANOVA interaction, Day 3 p < 0.0005, Šídák's post-hoc test for multiple comparisons ****p < 0.0001. 1 cell per animal analyzed with n = 9 cells for d-serine, n = 6 for control]. |
|
|
Figure 2. Filopodia and branch dynamics of tectal cell dendritic arbors in animals reared in d-serine for 48 h. (A) Experimental design. Tadpoles at stage 42–44 were electroporated, screened for GFP expression 48 h later at stage 46–47, and reared in control or d-serine medium for 48 h to stage 48. After the initial image, cells were imaged every 10 min for 1 h as tadpoles were visually stimulated with 1 Hz strobe flashes. (B) Representative images of dendritic arbors during imaging and a final merged image overlaying timepoints 0 (magenta) and 60 (yellow) min. Scale bar: 10 µm. (C) Density of processes counted per timepoint for filopodia (dendritic processes < 10 µm length; shaded) and branches (≥ 10 µm length; unshaded) from control (black) and d-serine (red) arbors. Density was calculated as the number of dendritic processes divided by arbor length. (D) Number of filopodia added to the dendritic arbor over 1 h of imaging. (E) Number of filopodia lost showed a trend towards a decrease in d-serine arbors compared to control. [t-test #p = 0.06] (F) Length of filopodial elongations and (G) retractions over 1 h of imaging. (H) Filopodial motility (sum of elongations and retractions) per timepoint. (I–M) Quantification for branches, including (I) number added and (J) lost over 1 h. (K) Branches showed a trend towards elongating less over 1 h in d-serine arbors compared to control. [t-test #p = 0.06] (L) Length of branch retractions over 1 h was significantly less in the d-serine group [t-test *p < 0.05], as was the (M) branch motility per timepoint [RM ANOVA main effect of treatment *p < 0.05]. 1 cell per animal analyzed with n = 6 for d-serine, n = 7 for control. |
|
|
Figure 3. Synaptic density in the tectum of animals reared in d-serine for 48 h. (A) Experimental design: Tadpoles at stage 46–47 were reared in control or d-serine medium for 48 h to stage 48, then fixed, sectioned and immunostained for SV2 and GluA1 for confocal imaging. (B) Colocalized puncta of SV2 (presynaptic) and GluA1 (postsynaptic) immunofluorescence on brain sections. For a sample field, (i) the tectal neuropil is shown, (ii) zoomed into a dashed 20 µm × 20 µm region-of-interest (top) with automated processing to identify “anatomical synapses” (bottom, white overlay, see “Materials and methods”). (C) Anatomical synapse density in the optic tectum was significantly elevated for animals reared in d-serine. [t-test *p < 0.05. 2–3 fields per tectal hemisphere were analysed i.e. at least 5 fields per animal from n = 5 d-serine, 3 control animals]. Only colocalized puncta that fit the synapse size criterion of 0.1–5.0 µm2 were included. (D) Experimental design: Tadpoles at stage 42–44 were electroporated, screened for dsRed and PSD95-GFP expression 48 h later at stage 46–47, reared in control, d-serine, or d-serine + MK-801 medium for 48 h and imaged at stage 48. (E) Magnified dendritic arbors of tectal neurons expressing PSD95-GFP + puncta (yellow) in dsRed + cells (magenta). Scale bar: 10 µm. Arrows: examples of synaptic puncta. (F) Quantification of the densities of PSD-95 puncta per volume of dendritic arbor for single tectal neurons reveals that rearing in d-serine increases synapse density, which is prevented when NMDARs are blocked by MK-801. [one-way ANOVA with Dunnett’s post-hoc test for multiple comparisons **p < 0.01, *p < 0.05. n = 6 control, 10 d-serine, 8 d-serine + MK-801 cells]. |
|
|
Figure 4. Postsynaptic retinotopic maps in stage 48 animals reared in d-serine from stage 37. (A) Experimental design. mRNA for GCaMP6s was injected into one blastomere at the two-cell stage to generate tadpoles with mosaic GCaMP6s expression restricted to half the animal. Tadpoles were screened at stage 37 for GCaMP6s expression, then reared in control or d-serine for two-photon imaging of calcium fluorescence in the optic tectum at stage 48. Scale bar: 50 µm. (B, C) Representative images showing receptive field center locations (left) and receptive field sharpness (right) of individual tectal cells in response to a bar flashed at each of 5 locations across the (B) azimuth and (C) elevation axes. The maps are color-coded by the optimal stimulus position that evokes a response in each cell. Scale bar: 50 µm. (D, E) Cumulative probability distributions of receptive field sharpness of tectal cell bodies in individual animals (lighter lines) and grouped by treatment (darker lines) for the (D) azimuth [n = 365 cells from 6 animals for d-serine, n = 181 cells from 5 animals for control] and (E) elevation axes [n = 326 cells from 6 animals for d-serine, n = 172 cells from 5 animals for control. Kolmogorov–Smirnov test for pooled values *p < 0.05]. |
References [+] :
Andrade-Talavera,
Presynaptic Spike Timing-Dependent Long-Term Depression in the Mouse Hippocampus.
2016, Pubmed
Andrade-Talavera, Presynaptic Spike Timing-Dependent Long-Term Depression in the Mouse Hippocampus. 2016, Pubmed
Bear, Disruption of experience-dependent synaptic modifications in striate cortex by infusion of an NMDA receptor antagonist. 1990, Pubmed
Bliss, A synaptic model of memory: long-term potentiation in the hippocampus. 1993, Pubmed
Brainard, The Psychophysics Toolbox. 1997, Pubmed
Chorghay, Activity-dependent alteration of early myelin ensheathment in a developing sensory circuit. 2022, Pubmed , Xenbase
Cline, The regulation of dendritic arbor development and plasticity by glutamatergic synaptic input: a review of the synaptotrophic hypothesis. 2008, Pubmed
Cline, NMDA receptor agonist and antagonists alter retinal ganglion cell arbor structure in the developing frog retinotectal projection. 1990, Pubmed
Cline, N-methyl-D-aspartate receptor antagonist desegregates eye-specific stripes. 1987, Pubmed
Cline, NMDA receptor antagonists disrupt the retinotectal topographic map. 1989, Pubmed
Coupé, A CANDLE for a deeper in vivo insight. 2012, Pubmed , Xenbase
Coyle, D-Serine, the Shape-Shifting NMDA Receptor Co-agonist. 2020, Pubmed
Datwani, NMDA receptor-dependent pattern transfer from afferents to postsynaptic cells and dendritic differentiation in the barrel cortex. 2002, Pubmed
DeVito, Serine racemase deletion disrupts memory for order and alters cortical dendritic morphology. 2011, Pubmed
Dong, Visual avoidance in Xenopus tadpoles is correlated with the maturation of visual responses in the optic tectum. 2009, Pubmed , Xenbase
Duffy, D-serine augments NMDA-NR2B receptor-dependent hippocampal long-term depression and spatial reversal learning. 2008, Pubmed
Elegheert, Structural basis for integration of GluD receptors within synaptic organizer complexes. 2016, Pubmed
Fossati, Trans-Synaptic Signaling through the Glutamate Receptor Delta-1 Mediates Inhibitory Synapse Formation in Cortical Pyramidal Neurons. 2019, Pubmed
Haas, Single-cell electroporation for gene transfer in vivo. 2001, Pubmed , Xenbase
Hamodi, An NMDA receptor-dependent mechanism for subcellular segregation of sensory inputs in the tadpole optic tectum. 2016, Pubmed , Xenbase
Han, D-Serine rescues the deficits of hippocampal long-term potentiation and learning and memory induced by sodium fluoroacetate. 2015, Pubmed
Hashimoto, Endogenous D-serine in rat brain: N-methyl-D-aspartate receptor-related distribution and aging. 1993, Pubmed
Henneberger, Long-term potentiation depends on release of D-serine from astrocytes. 2010, Pubmed
Higenell, Expression patterns of Ephs and ephrins throughout retinotectal development in Xenopus laevis. 2012, Pubmed , Xenbase
Holt, Order in the initial retinotectal map in Xenopus: a new technique for labelling growing nerve fibres. 1983, Pubmed , Xenbase
Hossain, Dynamic morphometrics reveals contributions of dendritic growth cones and filopodia to dendritogenesis in the intact and awake embryonic brain. 2012, Pubmed , Xenbase
Huang, NMDA antagonists in the superior colliculus prevent developmental plasticity but not visual transmission or map compression. 2001, Pubmed
Ivanov, The plastic d-serine signaling pathway: Sliding from neurons to glia and vice-versa. 2019, Pubmed
Iwasato, NMDA receptor-dependent refinement of somatotopic maps. 1997, Pubmed
Jorratt, Endogenous Modulators of NMDA Receptor Control Dendritic Field Expansion of Cortical Neurons. 2023, Pubmed
Kartvelishvily, Neuron-derived D-serine release provides a novel means to activate N-methyl-D-aspartate receptors. 2006, Pubmed
Kesner, Postsynaptic and Presynaptic NMDARs Have Distinct Roles in Visual Circuit Development. 2020, Pubmed , Xenbase
Kutsarova, Rules for Shaping Neural Connections in the Developing Brain. 2016, Pubmed
Labrie, Genetic inactivation of D-amino acid oxidase enhances extinction and reversal learning in mice. 2009, Pubmed
Larsen, Synapse-specific control of experience-dependent plasticity by presynaptic NMDA receptors. 2014, Pubmed
Lee, Exuberant thalamocortical axon arborization in cortex-specific NMDAR1 knockout mice. 2005, Pubmed
Lee, NMDA receptor-dependent regulation of axonal and dendritic branching. 2005, Pubmed
Li, Topographic map formation and the effects of NMDA receptor blockade in the developing visual system. 2022, Pubmed , Xenbase
Mayer, Voltage-dependent block by Mg2+ of NMDA responses in spinal cord neurones. , Pubmed
Mothet, D-serine is an endogenous ligand for the glycine site of the N-methyl-D-aspartate receptor. 2000, Pubmed
Munz, Rapid Hebbian axonal remodeling mediated by visual stimulation. 2014, Pubmed , Xenbase
Niell, In vivo imaging of synapse formation on a growing dendritic arbor. 2004, Pubmed
Nowak, Magnesium gates glutamate-activated channels in mouse central neurones. , Pubmed
Papouin, Astroglial versus Neuronal D-Serine: Fact Checking. 2017, Pubmed
Papouin, Synaptic and extrasynaptic NMDA receptors are gated by different endogenous coagonists. 2012, Pubmed
Pelli, The VideoToolbox software for visual psychophysics: transforming numbers into movies. 1997, Pubmed
Pérez-Rodríguez, Adenosine Receptor-Mediated Developmental Loss of Spike Timing-Dependent Depression in the Hippocampus. 2019, Pubmed
Petralia, Selective acquisition of AMPA receptors over postnatal development suggests a molecular basis for silent synapses. 1999, Pubmed
Pnevmatikakis, NoRMCorre: An online algorithm for piecewise rigid motion correction of calcium imaging data. 2017, Pubmed
Pollegioni, Metabolism of the neuromodulator D-serine. 2010, Pubmed
Portera-Cailliau, Activity-regulated dynamic behavior of early dendritic protrusions: evidence for different types of dendritic filopodia. 2003, Pubmed
Rahman, Stentian structural plasticity in the developing visual system. 2020, Pubmed , Xenbase
Rajan, Glutamate receptor activity is required for normal development of tectal cell dendrites in vivo. 1998, Pubmed , Xenbase
Rajan, NMDA receptor activity stabilizes presynaptic retinotectal axons and postsynaptic optic tectal cell dendrites in vivo. 1999, Pubmed , Xenbase
Ramoa, Suppression of cortical NMDA receptor function prevents development of orientation selectivity in the primary visual cortex. 2001, Pubmed
Rocha, Rapid acquisition of dendritic spines by visual thalamic neurons after blockade of N-methyl-D-aspartate receptors. 1995, Pubmed
Rodríguez-Moreno, Spike timing-dependent long-term depression requires presynaptic NMDA receptors. 2008, Pubmed
Rosenberg, Neuronal release of D-serine: a physiological pathway controlling extracellular D-serine concentration. 2010, Pubmed
Rosenberg, Neuronal D-serine and glycine release via the Asc-1 transporter regulates NMDA receptor-dependent synaptic activity. 2013, Pubmed
Ruthazer, Control of axon branch dynamics by correlated activity in vivo. 2003, Pubmed , Xenbase
Schell, D-serine as a neuromodulator: regional and developmental localizations in rat brain glia resemble NMDA receptors. 1997, Pubmed
Schohl, A Simple and Efficient Method for Visualizing Individual Cells in vivo by Cre-Mediated Single-Cell Labeling by Electroporation (CREMSCLE). 2020, Pubmed , Xenbase
Sild, Neural Activity-Dependent Regulation of Radial Glial Filopodial Motility Is Mediated by Glial cGMP-Dependent Protein Kinase 1 and Contributes to Synapse Maturation in the Developing Visual System. 2016, Pubmed , Xenbase
Simon, N-methyl-D-aspartate receptor antagonists disrupt the formation of a mammalian neural map. 1992, Pubmed
Sin, Dendrite growth increased by visual activity requires NMDA receptor and Rho GTPases. 2002, Pubmed , Xenbase
Stringer, Cellpose: a generalist algorithm for cellular segmentation. 2021, Pubmed
Triplett, Eph and ephrin signaling in the formation of topographic maps. 2012, Pubmed
Van Dongen, NMDA Receptors and Brain Development 2009, Pubmed
Van Horn, D-serine as a gliotransmitter and its roles in brain development and disease. 2013, Pubmed
Van Horn, The Gliotransmitter d-Serine Promotes Synapse Maturation and Axonal Stabilization In Vivo. 2017, Pubmed , Xenbase
Vaughn, Fine structure of synaptogenesis in the vertebrate central nervous system. 1989, Pubmed
Wolosker, NMDA receptor regulation by D-serine: new findings and perspectives. 2007, Pubmed
Wolosker, Astroglial Versus Neuronal D-Serine: Check Your Controls! 2017, Pubmed
Wu, Maturation of a central glutamatergic synapse. 1996, Pubmed , Xenbase
Wu, Stabilization of dendritic arbor structure in vivo by CaMKII. 1998, Pubmed , Xenbase
Yang, Contribution of astrocytes to hippocampal long-term potentiation through release of D-serine. 2003, Pubmed
Zhang, Visual input induces long-term potentiation of developing retinotectal synapses. 2000, Pubmed , Xenbase
Zhou, NMDA receptors control development of somatosensory callosal axonal projections. 2021, Pubmed
