XB-ART-60287
Dev Cell
2023 Nov 20;5822:2597-2613.e4. doi: 10.1016/j.devcel.2023.08.015.
Show Gene links
Show Anatomy links
Mitochondrial leak metabolism induces the Spemann-Mangold Organizer via Hif-1α in Xenopus.
MacColl Garfinkel A, Mnatsakanyan N, Patel JH, Wills AE, Shteyman A, Smith PJS, Alavian KN, Jonas EA, Khokha MK.
???displayArticle.abstract???
An instructive role for metabolism in embryonic patterning is emerging, although a role for mitochondria is poorly defined. We demonstrate that mitochondrial oxidative metabolism establishes the embryonic patterning center, the Spemann-Mangold Organizer, via hypoxia-inducible factor 1α (Hif-1α) in Xenopus. Hypoxia or decoupling ATP production from oxygen consumption expands the Organizer by activating Hif-1α. In addition, oxygen consumption is 20% higher in the Organizer than in the ventral mesoderm, indicating an elevation in mitochondrial respiration. To reconcile increased mitochondrial respiration with activation of Hif-1α, we discovered that the "free" c-subunit ring of the F1Fo ATP synthase creates an inner mitochondrial membrane leak, which decouples ATP production from respiration at the Organizer, driving Hif-1α activation there. Overexpression of either the c-subunit or Hif-1α is sufficient to induce Organizer cell fates even when β-catenin is inhibited. We propose that mitochondrial leak metabolism could be a general mechanism for activating Hif-1α and Wnt signaling.
???displayArticle.pubmedLink??? 37673063
???displayArticle.pmcLink??? PMC10840693
???displayArticle.link??? Dev Cell
???displayArticle.grants??? [+]
R01 GM148490 NIGMS NIH HHS , R01 NS045876 NINDS NIH HHS , R01 NS099124 NINDS NIH HHS , R01 NS112706 NINDS NIH HHS , T32 DK007058 NIDDK NIH HHS , K01 AG054734 NIA NIH HHS , RF1 AG072484 NIA NIH HHS , F31 HL140823 NHLBI NIH HHS , T32 GM007270 NIGMS NIH HHS , R01 HD102186 NICHD NIH HHS , R37 NS045876 NINDS NIH HHS , UL1 TR001863 NCATS NIH HHS , R21 DC019948 NIDCD NIH HHS
Species referenced: Xenopus tropicalis Xenopus laevis
Genes referenced: chrd gsc hk2 lrpprc slc2a1 surf1 tbxt ventx2.2
GO keywords: mitochondrial proton-transporting ATP synthase complex [+]
???displayArticle.antibodies??? Ctnnb1 Ab25 Gapdh Ab5 Hif1a Ab1 lrpprc Ab1
???displayArticle.morpholinos??? ctnnb1 MO2 hif1a MO5 lrpprc MO1
???attribute.lit??? ???displayArticles.show???
|
|
Figure 1. Inhibition of OXPHOS results in an expansion of Organizer cell fates (A and B) lrpprc and surf1 CRISPR embryos have expanded chordin and gsc gene expression with reduced vent2 at NF stage 10. (C) Embryos exposed to 3 μM oligomycin during blastula and gastrula stages have expanded chordin and gsc gene expression with reduced vent2. (D) Embryos exposed to hypoxia have expanded chordin and gsc gene expression and reduced vent2. Images are representative; vegetal view, dorsal at top; n numbers are noted on graphs; minimum three biological replicates per condition (∗∗∗∗p < 0.0001, ∗∗∗p < 0.001, ∗∗p < 0.01, ∗ p < 0.05). See also Figure S1. Data are presented as mean ± SD. |
|
|
Figure 2. Hif-1α is sufficient to induce ectopic Organizer gene expression (A) Representative images showing that hif-1α mRNA overexpression induces ectopic chordin at NF stage 10. (B) Compared with the WT, lrpprc CRISPR mutants (lrpprc CR) have expanded gsc and chordin and reduced vent2; hif-1α MOATG rescues the expression to WT levels. Images are representative; vegetal view, dorsal at top; n numbers noted are on graphs; minimum three biological replicates per condition (∗∗∗∗ p < 0.0001, ∗∗∗ p < 0.001, ∗∗ p < 0.01, ∗ p < 0.05). See also Figure S2. Data are presented as mean ± SD. |
|
|
Figure 3. Hif-1α drives dorsal gene expression in β-catenin KD animals (A) hif-1α mRNA is sufficient to rescue gsc (WT, n = 31; β-catenin MOATG, n = 22; hif-1α mRNA + β-catenin MOATG, n = 39), chordin (WT, n = 34; β-catenin MOATG, n = 19; hif-1α mRNA + β-catenin MOATG, n = 36), and vent2 (WT, n = 15; β-catenin MOATG, n = 10; hif-1α mRNA + β-catenin MOATG, n = 21) expression in β-catenin MOATG KD embryos. (B) Hypoxia is also sufficient to rescue gsc (WT, n = 33; β-catenin MOATG, n = 39; hypoxia + β-catenin MOATG, n = 38), chordin (WT, n = 44; β-catenin MOATG, n = 34; hypoxia + β-catenin MOATG, n = 32), and vent2 (WT, n = 36; β-catenin MOATG, n = 31; hypoxia + β-catenin MOATG, n = 29) expression in β-catenin MOATG KD embryos. (C) Schematic representation of a cross between heterozygous Tg(pbin7Lef-dGFP) males and WT females yielding a 50% WT and 50% transgenic embryo clutch. (D) Representative images of embryos at NF stage 8 stained for gfp expression via whole-mount in situ hybridization. Those injected with NLS-β-catenin or hif-1α mRNA show higher gfp expression than control embryos (n numbers noted in the images). (E) Western blot confirms that β-catenin protein levels remain reduced in β-catenin KD embryos injected with hif-1α mRNA. (F) Representative images of embryos at NF stage 8. Embryos injected with β-catenin MO have lower gfp expression than controls; hif-1α mRNA can rescue gfp expression in β-catenin-depleted embryos. Minimum three biological replicates per condition for all experiments; ∗∗∗∗p < 0.0001, ∗∗∗p < 0.001, ∗p < 0.05). See also Figure S3. Data are presented as mean ± SD. |
|
|
Figure 4. Oxygen consumption is 20% higher in the Organizer than in the ventral mesoderm (A) Schematic representation of a Xenopus embryo from a vegetal view. Paired O2 consumption measurements were taken at the dorsal mesoderm (Organizer) and ventral mesoderm of NF stage 10 embryos. (B) Picture of the apparatus used for measurements. A gold electrode oscillates near the surface of a Xenopus embryo, which is held in place between two small plastic rods adherent to the bottom of a clear dish (insert). The embryo is then rotated for a second measurement. The Xenopus embryo and electrode have been pseudo-colored. The electrode establishes baseline oxygen readings at 90 μm from the surface of the embryo and measures O2 consumption at 2 μm. (C) Representative data output from repeated recordings in ventral and dorsal regions of a single embryo. (D) Measurements of oxygen consumption at the dorsal side were significantly higher than readings taken from ventral tissue. Paired sample analysis showed a consistent O2 consumption that was greater on the dorsal side than on the ventral side (n = 10; ∗∗p < 0.01). See also Figure S4. Data are presented as mean ± SD. |
|
|
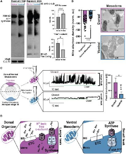
Figure 5. The Organizer has an ATP synthase free c-subunit ion leakage (A) Mitochondria were subjected to non-denaturing native-PAGE electrophoresis for determining the levels of ATP synthase free c-subunit. 1-min and 3-min exposures of a representative immunoblot show the total amounts of assembled ATP synthase monomer (700 kD) and free c-subunit (60 kD). The level of free c-subunit is significantly elevated in mitochondria extracted from dorsal Organizer tissue (see graphs; ∗p < 0.05). (B) Electron micrographs of an NF stage 10 gastrula reveal a significant difference in electron density of mitochondria from dorsal and ventral regions. Electron density is defined by the pixel intensity of traced mitochondria normalized to lipid droplet pixel intensity (n = 40). (C) Representative patch-clamp recordings of single mitochondria isolated from dorsal (Organizer) and ventral mesoderm of NF stage 10 embryos at a holding potential of −50 mV. Dorsal mitochondria have a larger peak conductance than ventral mitochondria, and the dorsal pore is open for longer periods of time. The graph shows grouped data comparing peak conductance (pS) from patch-clamp analysis of dorsal and ventral mitochondria (n = 10 patches; ∗p < 0.05). (D) Schematic representation of isolated mitochondria from dorsal (Organizer) and ventral mesoderm tissue from NF stage 10 embryos. We detected a higher membrane conductance (large leakage; uncoupled oxidative phosphorylation) in Organizer (magenta) mitochondria than in ventral mitochondria (blue) (small leakage; coupled oxidative phosphorylation). ATP synthase in the dorsal region is shown to be hydrolyzing ATP. See also Figure S5. Data are presented as mean ± SD. |
|
|
Figure 6. ATP synthase c-subunit induces the Organizer via Hif-1α (A) mRNA overexpression of the ATP synthase c-subunit (atp5g3) is sufficient to induce dose-dependent ectopic dorsal and neural structures; arrows denote cement glands (a transient organ that appears at the rostral end of developing facial structures). (B) Ectopic expression of chordin detected via whole-mount in situ hybridization also occurs in a dose-dependent response to overexpression of c-subunit (atp5g3) mRNA at the 1-cell stage (n numbers noted in the images). (C and D) Embryos were injected with both Rose-β-D-Gal and c-subunit (atp5g3; n = 125) or hif-1α mRNA (n = 161) at the 16- to 32-cell stage and were scored for regional colocalization of Rose-β-D-Gal and chordin signal in dorsal, mediolateral, and ventral regions of the 3 germ layers (pink arrows, visible Rose-β-D-Gal signal; purple arrows, visible chordin signal; two-way ANOVA, ∗p < 0.05, ∗∗p < 0.01, ∗∗∗p = 0.0001). Overexpression of c-subunit mRNA results in dorsal and ventral exogenous chordin expression, whereas the effect of overexpression of hif-1α mRNA is regionally restricted. (E) Embryos were injected with both c-subunit (atp5g3) mRNA and hif-1α MOATG. hif-1α MOATG prevents the c-subunit-dependent ectopic Organizer phenotype. (F) Embryos injected with β-catenin MOATG with or without atp5g3 mRNA. c-subunit overexpression is sufficient to rescue chordin and establish a putative Organizer in β-catenin MO knockdown embryos (n numbers are noted in the images; at least three biological replicates per condition). Embryos are positioned with the dorsal pole at the top in all panels. Data are presented as mean ± SD. |
|
|
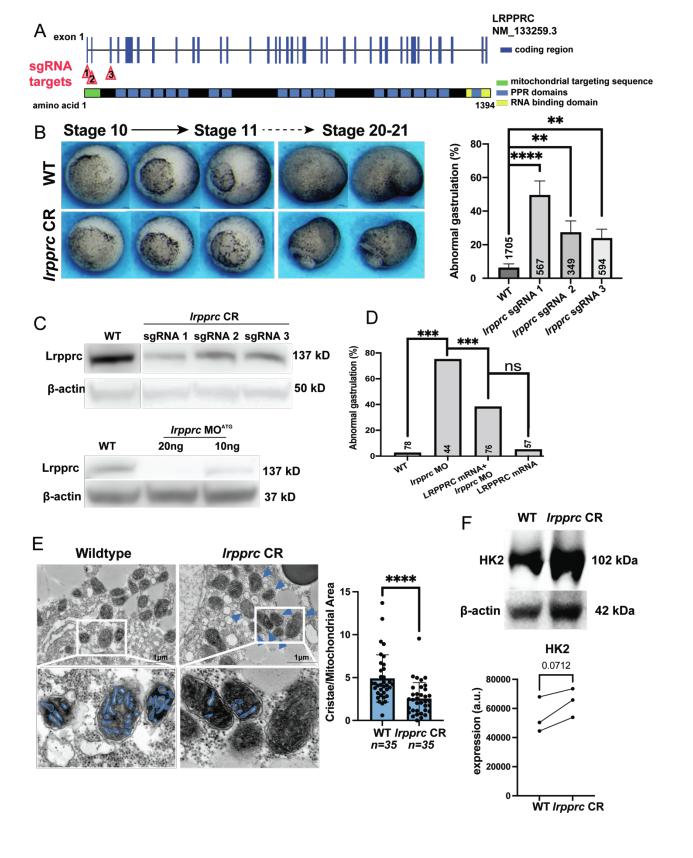
Figure S1. Related to Figure 1. Mutations in lrpprc cause abnormal gastrulation and upstream patterning defects. (A) schematic representation of lrpprc gene and sgRNA targets designed for CRISPR experiments. (B) Stage comparisons between a WT embryo and lrpprc CR embryo show abnormal gastrulation initiation and blastopore closure. (C) Western Blot confirmation that Lrpprc protein is lost in lrpprc CR embryos and in lrpprc MOATG embryos. (D) Abnormal gastrulation of lrpprc MOATG embryos is rescued by human LRPPRC mRNA (*** p = <.001). (E) TEM of WT and lrpprc CR mitochondria; representative micrographs quantified for mitochondrial cristae number. 4 micrographs used for each condition randomly selected. Visible cristae are outlined in blue. Blue arrows denote abnormal mitochondria. Quantification of cristae/area showed a significant loss in lrpprc CR embryos (n numbers represent number of mitochondria and are noted on graphs; minimum 3 biological replicates per condition; **** p <0.0001). (F) HK2 levels are elevated in lrpprc CR embryos (p = .0712). β -actin loading control is used again in Figure S5 as HK2 was detected on the same membrane as β- and c-subunit. |
|
|
Figure S2. Related to Figure 2. Hif-1α acts downstream of disrupted oxidative phosphorylation at gastrulation. (A) Hif-1α overexpression induces expansion of goosecoid expression (Images are representative; WT n = 15; Hif-1α mRNA: 250pg n = 13; 500 n = 11; 1ng n = 17; **** p < .0001) and reduction of vent2 expression (Images are representative; WT n = 23; Hif-1α mRNA: 250pg n = 9; 500 n = 9; 1ng n = 16; **** p < .0001; ** p.< .01) (B) Hif-1α knockdown via hif-1α MOATG can rescue abnormal chordin expression in Oligomycin treated embryos (Images are representative; DMSO n = 9; Oligomycin n = 9; Oligomycin + Hif-1α MOATG n = 10; Hif-1α MOATG n = 10; **** p < .0001; ** p < .01). (C) Western blot on NF stage 10 embryonic lysates shows Hif-1α protein levels are elevated 3.4 times in lrpprc CR mutants compared to WT, and 2.2 times in Hif-1α overexpression embryos. (D) Whole mount in situ hybridization for the Hif-1α target gene slc2a1 (glut1) in wildtype and hif-1α mRNA overexpressing embryos. |
|
|
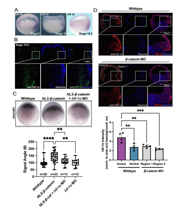
Figure S3. Related to Figure 3. Hif-1α acts downstream of β-catenin at gastrulation. (A) Representative images of bisected embryos processed for hif-1α mRNA expression via in situ hybridization. Signal is visible primarily in the dorsal mesoderm (Organizer). (B) Representative image of bisected embryos antibody stained for Hif-1α protein. Hif-1α is primarily visible in puncta in the involuting dorsal mesoderm, which corresponds to the Organizer. (C) Embryos injected with hif-1α MOATG and NLS-β-catenin probed for chordin expression via whole mount in situ hybridization (n numbers noted on graph). (D) Antibody staining for Hif-1α in stage 10 Xenopus. Knockdown of β-catenin via β-catenin MOATG results in a reduction of Hif-1α expression. Dotted lines represent areas measured for Hif-1α intensity. These areas include the mesoderm and ectoderm of dorsal versus ventral regions and corresponding regions in βcatenin knockdown embryos (Images are representative; N = 4). (**** p < .0001; *** p < .001; ** p.< .01). |
|
|
Figure S4. Related to Figure 4. Effects of ETC inhibitors on mesoderm and Organizer fate specification. (A) Paired O2 consumption measurements of the lateral mesoderm of X. laevis NF stage 10 embryos revealed no difference in O2 consumption (** p.< .01). (B) Embryos were exposed to ETC inhibitors Malonate, Antimycin, and Oligomycin from NF stage 7.5 until the initiation of gastrulation and probed for the pan-mesodermal marker brachyury via whole mount in situ hybridization (n numbers are noted in figure). (C) Embryos were exposed to ETC inhibitors Rotenone (Chloroform control n=19; Rotenone n=35; pictures represent 100% of embryos analyzed at all doses - 01µM, 0.1µM, 1µM, and 1mM), Malonate (1/9x MR control n =7; Malonate n=22; pictures represent 100% of embryos analyzed at all doses - 1mM, 2.5mM, 5mM), Antimycin (EtOH control n=18; 0.1 µM n=9; 0.5 µM n=10; 1 µM n=20; 2 µM n=7), Sodium Azide (1/9x MR control n =17; 0.01mM n=7; 0.1mM n=9; 0.2mM n=8; 0.5mM n=7; 1mM n=8), and the ATP synthase inhibitor Oligomycin (DMSO control n =14; 0.06 µM n=8; 0.6 µM n=8; 0.2µM n=9) from NF stage 7.5 until the initiation of gastrulation and probed for chordin via whole mount in situ hybridization. (**** p < .0001; *** p < .001; ** p.< .01). |
|
|
Figure S5. Related to Figure 5. The relative levels of c-subunit and F1 subunits are important for regulating leak. (A) Mitochondria were subjected to non-denaturing NativePAGE electrophoresis to determine the levels of ATP synthase free c-subunit. 1 min and 3 min exposures of a second immunoblot show total amounts of assembled ATP synthase monomer (700 kD) and free c-subunit (60 kD). (B) Wildtype expression profile of c-subunit (atp5g3) in stage 9 and 10 Xenopus embryos via whole mount in situ hybridization. (C) Model showing csubunit leak inhibited by the upregulation of F1 subunits, including β-subunit. (D) Western blot of wildtype and lrpprc CR embryos collected at stage 10 (20 embryos per experiment, 3 replicates). β-actin was used as a loading control; of note, the internal comparison of c-subunit to β-subunit is the key finding. (E) Quantification of western blot results comparing wildtype and lrpprc CR protein levels of β-subunit (F1), and c-subunit. β-subunit levels are significantly reduced (* p.< .05). Additionally, the ratio of β-subunit to c-subunit is significantly reduced (* p.< .05). |
|
|
Graphical abstract |
References [+] :
Alavian,
Bcl-xL regulates metabolic efficiency of neurons through interaction with the mitochondrial F1FO ATP synthase.
2011, Pubmed
Alavian, Bcl-xL regulates metabolic efficiency of neurons through interaction with the mitochondrial F1FO ATP synthase. 2011, Pubmed
Alavian, An uncoupling channel within the c-subunit ring of the F1FO ATP synthase is the mitochondrial permeability transition pore. 2014, Pubmed
Amo, Were inefficient mitochondrial haplogroups selected during migrations of modern humans? A test using modular kinetic analysis of coupling in mitochondria from cybrid cell lines. 2007, Pubmed
Arnold, A non-canonical tricarboxylic acid cycle underlies cellular identity. 2022, Pubmed
Barriga, The hypoxia factor Hif-1α controls neural crest chemotaxis and epithelial to mesenchymal transition. 2013, Pubmed , Xenbase
Bassell, Fragile X syndrome: loss of local mRNA regulation alters synaptic development and function. 2008, Pubmed
Beddington, Induction of a second neural axis by the mouse node. 1994, Pubmed , Xenbase
Bejsovec, Wingless/Wnt signaling in Drosophila: the pattern and the pathway. 2013, Pubmed
Bhattacharya, Genetic removal of p70 S6 kinase 1 corrects molecular, synaptic, and behavioral phenotypes in fragile X syndrome mice. 2012, Pubmed
Bhattacharya, CRISPR/Cas9: An inexpensive, efficient loss of function tool to screen human disease genes in Xenopus. 2015, Pubmed , Xenbase
Boso, HIF-1α/Wnt signaling-dependent control of gene transcription regulates neuronal differentiation of glioblastoma stem cells. 2019, Pubmed
Brand, Assessing mitochondrial dysfunction in cells. 2011, Pubmed
Braunschweig, Oxygen regulates proliferation of neural stem cells through Wnt/β-catenin signalling. 2015, Pubmed
Brunelle, Oxygen sensing requires mitochondrial ROS but not oxidative phosphorylation. 2005, Pubmed
Bulusu, Spatiotemporal Analysis of a Glycolytic Activity Gradient Linked to Mouse Embryo Mesoderm Development. 2017, Pubmed
Bundschuh, Surf1, associated with Leigh syndrome in humans, is a heme-binding protein in bacterial oxidase biogenesis. 2009, Pubmed
Carey, Intracellular α-ketoglutarate maintains the pluripotency of embryonic stem cells. 2015, Pubmed
Chakrabarty, Mitochondria as Signaling Organelles Control Mammalian Stem Cell Fate. 2021, Pubmed
Chang, Asymmetric distribution of hypoxia-inducible factor α regulates dorsoventral axis establishment in the early sea urchin embryo. 2017, Pubmed
Chen, Reactive Oxygen Species Formation in the Brain at Different Oxygen Levels: The Role of Hypoxia Inducible Factors. 2018, Pubmed
Chen, Parkinson's disease protein DJ-1 regulates ATP synthase protein components to increase neuronal process outgrowth. 2019, Pubmed
Cho, Molecular nature of Spemann's organizer: the role of the Xenopus homeobox gene goosecoid. 1991, Pubmed , Xenbase
Chowdhary, Analysis of mitochondrial organization and function in the Drosophila blastoderm embryo. 2017, Pubmed
Cimmino, HIF-1 transcription activity: HIF1A driven response in normoxia and in hypoxia. 2019, Pubmed
Coffman, Oral-aboral axis specification in the sea urchin embryo III. Role of mitochondrial redox signaling via H2O2. 2009, Pubmed
Coffman, Oral-aboral axis specification in the sea urchin embryo, IV: hypoxia radializes embryos by preventing the initial spatialization of nodal activity. 2014, Pubmed
Coffman, Oral-aboral axis specification in the sea urchin embryo II. Mitochondrial distribution and redox state contribute to establishing polarity in Strongylocentrotus purpuratus. 2004, Pubmed
Cui, LRPPRC: A Multifunctional Protein Involved in Energy Metabolism and Human Disease. 2019, Pubmed
Davidson, Wnt/β-catenin signaling promotes differentiation, not self-renewal, of human embryonic stem cells and is repressed by Oct4. 2012, Pubmed
Debray, LRPPRC mutations cause a phenotypically distinct form of Leigh syndrome with cytochrome c oxidase deficiency. 2011, Pubmed
del Viso, Generating diploid embryos from Xenopus tropicalis. 2012, Pubmed , Xenbase
Fame, A concerted metabolic shift in early forebrain alters the CSF proteome and depends on MYC downregulation for mitochondrial maturation. 2019, Pubmed
Fame, Mitochondria in Early Forebrain Development: From Neurulation to Mid-Corticogenesis. 2021, Pubmed
Fawcett, Creating defined gaseous environments to study the effects of hypoxia on C. elegans. 2012, Pubmed
Ferreira, Early redox activities modulate Xenopus tail regeneration. 2018, Pubmed , Xenbase
Forristal, Hypoxia inducible factors regulate pluripotency and proliferation in human embryonic stem cells cultured at reduced oxygen tensions. 2010, Pubmed
Funayama, Embryonic axis induction by the armadillo repeat domain of beta-catenin: evidence for intracellular signaling. 1995, Pubmed , Xenbase
Gohil, Mitochondrial and nuclear genomic responses to loss of LRPPRC expression. 2010, Pubmed
Griffiths, Inefficient thermogenic mitochondrial respiration due to futile proton leak in a mouse model of fragile X syndrome. 2020, Pubmed
Han, Ca2+-Induced Mitochondrial ROS Regulate the Early Embryonic Cell Cycle. 2018, Pubmed , Xenbase
Harland, Formation and function of Spemann's organizer. 1997, Pubmed
Hawkins, Mitochondrial complex II prevents hypoxic but not calcium- and proapoptotic Bcl-2 protein-induced mitochondrial membrane potential loss. 2010, Pubmed
Heasman, Overexpression of cadherins and underexpression of beta-catenin inhibit dorsal mesoderm induction in early Xenopus embryos. 1994, Pubmed , Xenbase
Hom, The permeability transition pore controls cardiac mitochondrial maturation and myocyte differentiation. 2011, Pubmed
Homsy, De novo mutations in congenital heart disease with neurodevelopmental and other congenital anomalies. 2015, Pubmed
Iommarini, Non-Canonical Mechanisms Regulating Hypoxia-Inducible Factor 1 Alpha in Cancer. 2017, Pubmed
Iyer, Cellular and developmental control of O2 homeostasis by hypoxia-inducible factor 1 alpha. 1998, Pubmed
Kaidi, Interaction between beta-catenin and HIF-1 promotes cellular adaptation to hypoxia. 2007, Pubmed
Khokha, Techniques and probes for the study of Xenopus tropicalis development. 2002, Pubmed , Xenbase
Khokha, Depletion of three BMP antagonists from Spemann's organizer leads to a catastrophic loss of dorsal structures. 2005, Pubmed , Xenbase
Kida, ERRs Mediate a Metabolic Switch Required for Somatic Cell Reprogramming to Pluripotency. 2015, Pubmed
Kim, HIF-1-mediated expression of pyruvate dehydrogenase kinase: a metabolic switch required for cellular adaptation to hypoxia. 2006, Pubmed
Kjolby, Genome-wide identification of Wnt/β-catenin transcriptional targets during Xenopus gastrulation. 2017, Pubmed , Xenbase
Kopinski, Regulation of nuclear epigenome by mitochondrial DNA heteroplasmy. 2019, Pubmed
Kumburegama, Wnt signaling in the early sea urchin embryo. 2008, Pubmed
Kuo, HIF-1-alpha links mitochondrial perturbation to the dynamic acquisition of breast cancer tumorigenicity. 2016, Pubmed
Kuroda, Neural induction in Xenopus: requirement for ectodermal and endomesodermal signals via Chordin, Noggin, beta-Catenin, and Cerberus. 2004, Pubmed , Xenbase
Lamb, Neural induction by the secreted polypeptide noggin. 1993, Pubmed , Xenbase
Land, The self-referencing oxygen-selective microelectrode: detection of transmembrane oxygen flux from single cells. 1999, Pubmed
Lane, Obtaining Xenopus tropicalis Eggs. 2022, Pubmed , Xenbase
Lane, Raising and Maintaining Xenopus tropicalis from Tadpole to Adult. 2022, Pubmed , Xenbase
Licznerski, ATP Synthase c-Subunit Leak Causes Aberrant Cellular Metabolism in Fragile X Syndrome. 2020, Pubmed
Lim, Hypoxia-inducible factor-1alpha obstructs a Wnt signaling pathway by inhibiting the hARD1-mediated activation of beta-catenin. 2008, Pubmed
Liu, Sequence analysis of LRPPRC and its SEC1 domain interaction partners suggests roles in cytoskeletal organization, vesicular trafficking, nucleocytosolic shuttling, and chromosome activity. 2002, Pubmed
Liu, Hypoxia-inducible factor-1α and Wnt/β-catenin signaling pathways promote the invasion of hypoxic gastric cancer cells. 2015, Pubmed
Luengo, Increased demand for NAD+ relative to ATP drives aerobic glycolysis. 2021, Pubmed
Lum, The transcription factor HIF-1alpha plays a critical role in the growth factor-dependent regulation of both aerobic and anaerobic glycolysis. 2007, Pubmed
Martinez Arias, On the nature and function of organizers. 2018, Pubmed
Martínez-Reyes, TCA Cycle and Mitochondrial Membrane Potential Are Necessary for Diverse Biological Functions. 2016, Pubmed
Martyn, Self-organization of a human organizer by combined Wnt and Nodal signalling. 2018, Pubmed
Masoud, HIF-1α pathway: role, regulation and intervention for cancer therapy. 2015, Pubmed
Mazumdar, O2 regulates stem cells through Wnt/β-catenin signalling. 2010, Pubmed
Medley, Effect of oxygen on cardiac differentiation in mouse iPS cells: role of hypoxia inducible factor-1 and Wnt/beta-catenin signaling. 2013, Pubmed
Merante, A biochemically distinct form of cytochrome oxidase (COX) deficiency in the Saguenay-Lac-Saint-Jean region of Quebec. 1993, Pubmed
Mili, LRP130, a pentatricopeptide motif protein with a noncanonical RNA-binding domain, is bound in vivo to mitochondrial and nuclear RNAs. 2003, Pubmed
Miller, Signal transduction through beta-catenin and specification of cell fate during embryogenesis. 1996, Pubmed
Missiroli, Cancer metabolism and mitochondria: Finding novel mechanisms to fight tumours. 2020, Pubmed
Mitchell, Stoichiometry of proton translocation through the respiratory chain and adenosine triphosphatase systems of rat liver mitochondria. 1965, Pubmed
Mnatsakanyan, A mitochondrial megachannel resides in monomeric F1FO ATP synthase. 2019, Pubmed
Mnatsakanyan, ATP synthase c-subunit ring as the channel of mitochondrial permeability transition: Regulator of metabolism in development and degeneration. 2020, Pubmed
Mnatsakanyan, Mitochondrial ATP synthase c-subunit leak channel triggers cell death upon loss of its F1 subcomplex. 2022, Pubmed
Molenaar, XTcf-3 transcription factor mediates beta-catenin-induced axis formation in Xenopus embryos. 1996, Pubmed , Xenbase
Moon, From cortical rotation to organizer gene expression: toward a molecular explanation of axis specification in Xenopus. 1998, Pubmed , Xenbase
Mootha, Identification of a gene causing human cytochrome c oxidase deficiency by integrative genomics. 2003, Pubmed
Moreno-Mateos, CRISPRscan: designing highly efficient sgRNAs for CRISPR-Cas9 targeting in vivo. 2015, Pubmed , Xenbase
Moslemi, SURF1 gene mutations in three cases with Leigh syndrome and cytochrome c oxidase deficiency. 2003, Pubmed
Mourier, Loss of LRPPRC causes ATP synthase deficiency. 2014, Pubmed
Mukaneza, mTORC1 is required for expression of LRPPRC and cytochrome-c oxidase but not HIF-1α in Leigh syndrome French Canadian type patient fibroblasts. 2019, Pubmed
Nagaraj, Nuclear Localization of Mitochondrial TCA Cycle Enzymes as a Critical Step in Mammalian Zygotic Genome Activation. 2017, Pubmed
Nakamura, Tissue- and stage-specific Wnt target gene expression is controlled subsequent to β-catenin recruitment to cis-regulatory modules. 2016, Pubmed , Xenbase
Nicholls, The influence of respiration and ATP hydrolysis on the proton-electrochemical gradient across the inner membrane of rat-liver mitochondria as determined by ion distribution. 1974, Pubmed
Oginuma, Intracellular pH controls WNT downstream of glycolysis in amniote embryos. 2020, Pubmed
Oginuma, A Gradient of Glycolytic Activity Coordinates FGF and Wnt Signaling during Elongation of the Body Axis in Amniote Embryos. 2017, Pubmed
Oláhová, LRPPRC mutations cause early-onset multisystem mitochondrial disease outside of the French-Canadian population. 2015, Pubmed
Papandreou, HIF-1 mediates adaptation to hypoxia by actively downregulating mitochondrial oxygen consumption. 2006, Pubmed
Pham, Mitochondrial inefficiencies and anoxic ATP hydrolysis capacities in diabetic rat heart. 2014, Pubmed
Piccolo, Dorsoventral patterning in Xenopus: inhibition of ventral signals by direct binding of chordin to BMP-4. 1996, Pubmed , Xenbase
Pietrobon, Molecular slipping in redox and ATPase H+ pumps. 1983, Pubmed
Piro, Novel LRPPRC compound heterozygous mutation in a child with early-onset Leigh syndrome French-Canadian type: case report of an Italian patient. 2020, Pubmed
Poyau, Missense mutations in SURF1 associated with deficient cytochrome c oxidase assembly in Leigh syndrome patients. 2000, Pubmed
Pyronneau, Aberrant Rac1-cofilin signaling mediates defects in dendritic spines, synaptic function, and sensory perception in fragile X syndrome. 2017, Pubmed
Ramírez-Bergeron, Hypoxia affects mesoderm and enhances hemangioblast specification during early development. 2004, Pubmed
Rolland, Impaired complex IV activity in response to loss of LRPPRC function can be compensated by mitochondrial hyperfusion. 2013, Pubmed
Ruocco, New inter-correlated genes targeted by diatom-derived polyunsaturated aldehydes in the sea urchin Paracentrotus lividus. 2017, Pubmed
Sander, The opposing homeobox genes Goosecoid and Vent1/2 self-regulate Xenopus patterning. 2007, Pubmed , Xenbase
Sasai, Xenopus chordin: a novel dorsalizing factor activated by organizer-specific homeobox genes. 1994, Pubmed , Xenbase
Sasarman, Tissue-specific responses to the LRPPRC founder mutation in French Canadian Leigh Syndrome. 2015, Pubmed
Scholten, Down regulation of Wnt signaling mitigates hypoxia-induced chemoresistance in human osteosarcoma cells. 2014, Pubmed
Scully, Hypoxia promotes production of neural crest cells in the embryonic head. 2016, Pubmed
Semenza, Hypoxia-inducible factors in physiology and medicine. 2012, Pubmed
Semenza, Targeting HIF-1 for cancer therapy. 2003, Pubmed
Shen, Hypoxia is fine-tuned by Hif-1α and regulates mesendoderm differentiation through the Wnt/β-Catenin pathway. 2022, Pubmed
Shih, Characterizing the zebrafish organizer: microsurgical analysis at the early-shield stage. 1996, Pubmed
Simon, The role of oxygen availability in embryonic development and stem cell function. 2008, Pubmed
Smith, Secreted noggin protein mimics the Spemann organizer in dorsalizing Xenopus mesoderm. 1993, Pubmed , Xenbase
Smith, Injected Xwnt-8 RNA acts early in Xenopus embryos to promote formation of a vegetal dorsalizing center. 1991, Pubmed , Xenbase
Smith, Expression cloning of noggin, a new dorsalizing factor localized to the Spemann organizer in Xenopus embryos. 1992, Pubmed , Xenbase
Sokol, Injected Wnt RNA induces a complete body axis in Xenopus embryos. 1991, Pubmed , Xenbase
Sperber, The metabolome regulates the epigenetic landscape during naive-to-primed human embryonic stem cell transition. 2015, Pubmed
Suda, Metabolic regulation of hematopoietic stem cells in the hypoxic niche. 2011, Pubmed
Sullivan, Supporting Aspartate Biosynthesis Is an Essential Function of Respiration in Proliferating Cells. 2015, Pubmed
TeSlaa, α-Ketoglutarate Accelerates the Initial Differentiation of Primed Human Pluripotent Stem Cells. 2016, Pubmed
Tosatto, The mitochondrial calcium uniporter regulates breast cancer progression via HIF-1α. 2016, Pubmed
Tran, Design and use of transgenic reporter strains for detecting activity of signaling pathways in Xenopus. 2014, Pubmed , Xenbase
Tsuchiya, LRP130, a protein containing nine pentatricopeptide repeat motifs, interacts with a single-stranded cytosine-rich sequence of mouse hypervariable minisatellite Pc-1. 2002, Pubmed
Vallée, Vasculogenesis and angiogenesis initiation under normoxic conditions through Wnt/β-catenin pathway in gliomas. 2018, Pubmed
Vallée, The Key Role of the WNT/β-Catenin Pathway in Metabolic Reprogramming in Cancers under Normoxic Conditions. 2021, Pubmed
Vannini, Specification of haematopoietic stem cell fate via modulation of mitochondrial activity. 2016, Pubmed
Varrella, Toxic Diatom Aldehydes Affect Defence Gene Networks in Sea Urchins. 2016, Pubmed
Varzideh, Molecular Mechanisms Underlying Pluripotency and Self-Renewal of Embryonic Stem Cells. 2023, Pubmed
Vatrinet, The α-ketoglutarate dehydrogenase complex in cancer metabolic plasticity. 2017, Pubmed
Wang, Wnt signaling in mammalian development: lessons from mouse genetics. 2012, Pubmed
Ware, Derivation of naive human embryonic stem cells. 2014, Pubmed
Wedatilake, SURF1 deficiency: a multi-centre natural history study. 2013, Pubmed
Wilsch-Bräuninger, A sponge-like structure involved in the association and transport of maternal products during Drosophila oogenesis. 1997, Pubmed , Xenbase
Xie, Microtubule-associated protein 1S (MAP1S) bridges autophagic components with microtubules and mitochondria to affect autophagosomal biogenesis and degradation. 2011, Pubmed
Xu, LRPPRC mutation suppresses cytochrome oxidase activity by altering mitochondrial RNA transcript stability in a mouse model. 2012, Pubmed
Xu, The role of the LRPPRC (leucine-rich pentatricopeptide repeat cassette) gene in cytochrome oxidase assembly: mutation causes lowered levels of COX (cytochrome c oxidase) I and COX III mRNA. 2004, Pubmed
Yao, Goosecoid promotes head organizer activity by direct repression of Xwnt8 in Spemann's organizer. 2001, Pubmed , Xenbase
Zaidi, De novo mutations in histone-modifying genes in congenital heart disease. 2013, Pubmed
Zheng, Metabolic reprogramming during neuronal differentiation from aerobic glycolysis to neuronal oxidative phosphorylation. 2016, Pubmed
Zhou, HIF1α induced switch from bivalent to exclusively glycolytic metabolism during ESC-to-EpiSC/hESC transition. 2012, Pubmed
Zhu, SURF1, encoding a factor involved in the biogenesis of cytochrome c oxidase, is mutated in Leigh syndrome. 1998, Pubmed
Zimmerman, The Spemann organizer signal noggin binds and inactivates bone morphogenetic protein 4. 1996, Pubmed , Xenbase
Zorov, Mitochondrial reactive oxygen species (ROS) and ROS-induced ROS release. 2014, Pubmed
Zou, Autophagy inhibitor LRPPRC suppresses mitophagy through interaction with mitophagy initiator Parkin. 2014, Pubmed
