XB-ART-60288
Int J Mol Sci
2023 Sep 02;2417:. doi: 10.3390/ijms241713593.
Show Gene links
Show Anatomy links
β-Catenin and SOX2 Interaction Regulate Visual Experience-Dependent Cell Homeostasis in the Developing Xenopus Thalamus.
Gao J, Lu Y, Luo Y, Duan X, Chen P, Zhang X, Wu X, Qiu M, Shen W.
???displayArticle.abstract???
In the vertebrate brain, sensory experience plays a crucial role in shaping thalamocortical connections for visual processing. However, it is still not clear how visual experience influences tissue homeostasis and neurogenesis in the developing thalamus. Here, we reported that the majority of SOX2-positive cells in the thalamus are differentiated neurons that receive visual inputs as early as stage 47 Xenopus. Visual deprivation (VD) for 2 days shifts the neurogenic balance toward proliferation at the expense of differentiation, which is accompanied by a reduction in nuclear-accumulated β-catenin in SOX2-positive neurons. The knockdown of β-catenin decreases the expression of SOX2 and increases the number of progenitor cells. Coimmunoprecipitation studies reveal the evolutionary conservation of strong interactions between β-catenin and SOX2. These findings indicate that β-catenin interacts with SOX2 to maintain homeostatic neurogenesis during thalamus development.
???displayArticle.pubmedLink??? 37686400
???displayArticle.pmcLink??? PMC10488257
???displayArticle.link??? Int J Mol Sci
???displayArticle.grants??? [+]
31871041 National Natural Science Foundation of China
Species referenced: Xenopus laevis
Genes referenced: ctrl nkx2-2 pcna pth sox2
GO keywords: tissue homeostasis [+]
???displayArticle.antibodies??? BrdU Ab11 Ctnnb1 Ab23 Ctnnb1 Ab24 Ctnnb1 Ab3 Elavl3 Ab1 Fabp7 Ab3 Gapdh Ab8 Nkx2-2 Ab1 Pcna Ab10 Sox2 Ab1 Sox2 Ab7 sox9 Ab6 Vim Ab5
???displayArticle.morpholinos??? ctnnb1 MO1 sox2 MO6
???attribute.lit??? ???displayArticles.show???
|
|
Figure 1. SOX2+ cells are distributed in the optic tectum and thalamus. (A) Representative images of a tadpole (left) and whole-mount immunofluorescent staining with an anti-SOX2 antibody (right) at stage 49 Xenopus. The red square indicates the whole optic tectum and the thalamus. Scale bar: 100 μm. (B) Representative images showing the colabeling with SOX2 and Nkx2.2 in the brain. The dotted white line indicates the outline of the optic tectum (OT). The white line represents the boundary of the SOX2 and Nkx2.2 immunoreactive thalamus (Th). Scale bar: 50 μm. (C) Six representative coronal planes of the whole brain with SOX2 immunostaining are shown at stage 49 Xenopus (Ca–Cf). Scale bar: 20 μm. (D) One representative sagittal section was immunostained with an anti-SOX2 antibody. The white lines (a–e) depict the positions of coronal sections for (Ca–Ce). Scale bar: 100 μm. III: third ventricle; IV: fourth ventricle; A: anterior; ABB: alar basal boundary; BH: basal hypothalamus; c-Th: caudal thalamus; D: dorsal; Hb: habenula; M: middle ventricle; Mes: mesencephalon; oc: optic chiasm; P: posterior; p1–3: prosomere1–3; Pa: pallium; PTh: prethalamus; r1–r7: rhomeres1–7; Spa: subpallium; OT: optic tectum; R: rostral; r-Th: rostral thalamus; Th: thalamus; Zli: zona limitans intrathalamica. |
|
|
Figure 2. The majority of thalamic SOX2+ cells are HuC/D+ or tubulin+ neurons. (A) Colabeling of SOX2 and BrdU showing that only a few SOX2+ cells (Aa) are BrdU+ cells (Ab) in the thalamus. Arrowheads indicate the SOX2− and BrdU+ cells (Ac). Arrows indicate the SOX2+ and BrdU+ cells (Ac). Scale bar: 20 μm. (B) Coimmunostaining of BrdU and PCNA in the thalamus. Arrows indicate the BrdU+ and PCNA+ cells. Scale bar: 20 μm. (C) Coimmunostaining of SOX2 (Ca) and PCNA (Cb) in the thalamus. Arrowheads indicate the SOX2+ and PCNA− cells. Arrows indicate the SOX2+ and PCNA+ neurons (Cc,Cd). Scale bar: 20 μm. (D) Coimmunostaining of SOX2 (Da) and HuC/D (Db) in the thalamus. Arrows indicate the SOX2+ and HuC/D+ neurons (Dc,Dd). Scale bar: 20 μm. (E) Colabeling of SOX2 (Ea) and tubulin (Eb) in the thalamus. Arrows indicate the SOX2+ and tubulin+ neurons (Ec,Ed). Scale bar: 20 μm. (F) Thalamic cells were immunostained with an anti-SOX2 antibody (red, Fb) followed by transfection with pSOX2::GFP (green, Fa), showing that the SOX2+ cells exhibited neuronal morphology with predicted dendrites (arrowheads, Fc,Fd). Arrows indicate the GFP–expressing and SOX2–immunoreactive cells. Scale bar: 20 μm. |
|
|
Figure 3. Visual deprivation alters synaptic transmission and dendritic growth. (A) Representative electrophysiological recordings of visual stimuli–evoked excitatory compound synaptic currents (eCSCs) in Ctrl-OT, Ctrl-Th, and VD-Th neurons in response to full–field light ON and OFF visual stimuli at an intensity of 20 cd/cm−2. Arrows indicate the onset and offset of the delay. Scale bar: 30 pA, 1 s. (B,C) Statistical results show the delay (B) and charge transfer (C) of eCSCs in Ctrl-OT, Ctrl-Th, and VD-Th neurons. White circles indicate the individual data. N = 17, 28, 17 for Ctrl-OT, Ctrl-Th, and VD-Th groups. (D) Representative recordings of optic chiasm stimuli–evoked excitatory postsynaptic currents (EPSCs). Scale bar: 20 pA, 20 ms. (E,F) Statistical results show the delay (E) and amplitude (F) of EPSCs. N = 14, 15, 13 for Ctrl-OT, Ctrl-Th, and VD-Th groups. (G) Three representative recording traces show current injection–induced spikes in Ctrl-OT, Ctrl-Th, and VD-Th neurons. Scale bar: 30 mV, 40 ms. (H) Statistical results show that the number of action potentials was significantly decreased in VD-Th neurons compared to Ctrl-Th neurons. N = 21, 16, 19 for Ctrl-OT, Ctrl-Th, and VD-Th groups. (I) Three representative neurons (upper panel) and their reconstructed images (lower panel) show pSOX2::GFP–expressing neurons in Ctrl-OT, Ctrl-Th, and VD-Th groups. Arrowheads indicate axons. Scale bar: 10 μm. (J) Total dendritic branch length (TDBL) was significantly decreased over 48 h in VD-Th neurons compared to Ctrl-Th neurons. (K) Total branch tip number (TBTN) was significantly decreased in VD-Th neurons compared to Ctrl-Th neurons. N = 19, 13, 13 for Ctrl-OT, Ctrl-Th, and VD-Th groups. * p < 0.05, ** p < 0.01, *** p < 0.001. |
|
|
Figure 4. Visual deprivation changes the balance between proliferation and differentiation in the thalamus. (A,B) Representative fluorescent images showing BrdU– (Ab) and SOX2–labeled (Aa) cells in Ctrl (Aa–Ac) and VD (Ba–Bc) thalamus. The white square indicates the BrdU– and SOX2–labeled cells in the zoomed–in thalamus (Aa–Ac). White dotted lines indicate the boundary of the thalamus (Ac). Arrows indicate the SOX2+ and BrdU+ cells (Ad–Af,Bd–Bf). Scale bar: 50 μm. Zoom Scale bar: 20 μm. (C–E) Summary data show that VD increased BrdU+ cells (C), decreased SOX2+ cells (D), and increased SOX2+/BrdU+ cells (E). N = 6, 6 for Ctrl and VD. (F) A representative immunofluorescent image showing z–stack for SOX2– and BrdU–labeled cells. Scale bar: 20 μm. (G,H) Summary data showing that VD increased BrdU+ cells (G) and decreased SOX2+ cells (H) in VD–treated tadpoles. N = 4, 6 for Ctrl and VD. (I,J) Representative immunofluorescent images showing SOX2– and HuC/D–labeled cells in the thalamus of Ctrl (Ia–Id) and VD (Ja–Jd) tadpoles. The white square indicates the zoomed–in images. Arrows indicate the SOX2+ and HuC/D+ cells (Ie–Ih,Je–Jh). Scale bar: 50 μm. Zoom scale bar: 20 μm. (K–M) Summary of data showing that VD decreased HuC/D+, SOX2+, and HuC/D+/SOX2+ cells. N = 5, 8 for Ctrl and VD. * p < 0.05, ** p < 0.01, *** p < 0.001. |
|
|
Figure 5. Visual deprivation reduces nuclearized β-catenin and differentiated neurons in the thalamus. (A,B) Representative fluorescent images show β-catenin– and SOX2–labeled cells in the Ctrl (Aa–Ad) and VD (Ba–Bd) thalamus. The white square indicates the β-catenin– and SOX2–labeled cells in the zoom of the thalamus. Arrows indicate the expressions of β-catenin– and SOX2 in the nuclei. Arrowheads indicate that β-catenin was expressed in the cytoplasm (Ae–Ah,Be–Bh). Scale bar: 50 μm, zoom scale bar: 20 μm. (C,D) Summary data show that VD decreased β-catenin nuclear localization in labeled cells. N = 5, 6 for β-catenin and SOX2. (E) Western blot analysis of homogenates from Ctrl and VD–treated brains using the anti-SOX2, anti-β-catenin, or anti-Phospho-β-catenin (P-β-Cat) antibody. (F–H) Summary of data showing the relative intensities of SOX2 ((F), N = 7), β-catenin ((G), N = 10), and P-β-Cat ((H), N = 13) to GAPDH. * p < 0.05, ** p < 0.01, *** p < 0.001. |
|
|
Figure 6. SOX2-MO and β-Cat-MO knockdown decreased β-catenin and SOX2 expression. (A) Western blot analysis of homogenates from Ctrl-MO–, SOX2-MO– and β-Cat-MO–transfected brains using the anti-SOX2 or anti-β-catenin antibody. (B) Quantification results show that SOX2 expression was significantly decreased in SOX2-MO or β-Cat-MO expressing cells compared to Ctrl-MO expressing cells. N = 4. (C) Summary of data showing that the relative intensity of the β-catenin group was significantly decreased compared to that of the Ctrl-MO group. N = 12. (D) Representative fluorescent images showing the immunostaining of β-catenin and BrdU in the Ctrl-MO– (Da–Dc) or β-Cat-MO–transfected (Dd–Df) cells. Scale bar: 20 μm. (E) Summary data show that the knockdown of β-catenin increased the number of BrdU+ cells. N = 7, 7 for Ctrl-MO and β-Cat-MO. (F) Representative images (Fa–Ff) showing the immunostaining of β-catenin (Fa,Fd) and HuC/D (Fb,Fe). Scale bar: 20 μm. (G) Summary data show that the knockdown of β-catenin decreased the number of HuC/D+ cells. N = 8, 4 for Ctrl-MO and β-Cat-MO. * p < 0.05, ** p < 0.01, *** p < 0.001. |
|
|
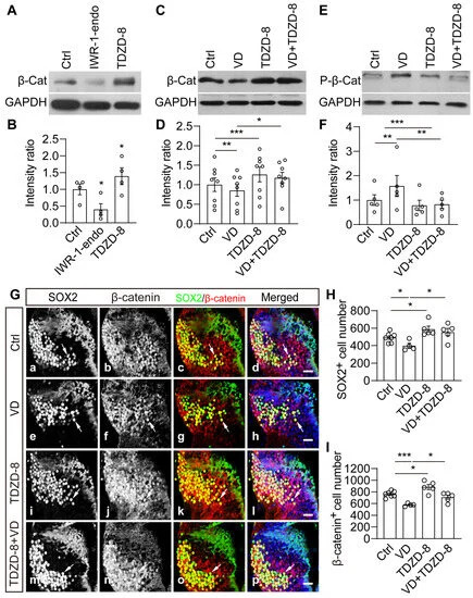
Figure 7. The visual deprivation-induced decrease in SOX2+ and β-catenin+ cells was prevented by TDZD-8. (A,B) Western blot analysis showing that the relative intensity of β-catenin to GAPDH was significantly decreased by IWR-1-endo but increased by TDZD-8. N = 4. (C,D) Western blot analysis showing that VD–induced decrease in β-catenin expression was blocked by TDZD-8 treatment. N = 8. (E,F) VD–induced increase in P-β-Cat was prevented by TDZD-8 treatment. N = 5. (G) Representative immunofluorescent images showing SOX2– and β-catenin–labeled cells in the thalamus of Ctrl (Ga–Gd), VD (Ge–Gh), TDZD-8 (Gi–Gl), and VD + TDZD-8 (Gm–Gp) tadpoles. Arrows indicate the double–labeling cells in the thalamus. Scale bar: 20 μm. (H,I) Summary of data showing that VD decreased SOX2+ (H) and β-catenin+ (I) cells. TDZD-8 prevented the VD–induced decrease in SOX2+ and β-catenin+ cells in the thalamus. N = 7, 4, 5, 5 for Ctrl, VD, TDZD-8, VD + TDZD-8. * p < 0.05, ** p < 0.01, *** p < 0.001. |
|
|
Figure 8. SOX2 is selectively associated with β-catenin. (A) Coimmunoprecipitation of SOX2 with β-catenin. N = 3 experiments. (B) Coimmunoprecipitation of β-catenin with SOX2. N = 4 experiments. (C) Coimmunoprecipitation of SOX2 with β-catenin in Ctrl and VD–treated thalamus. (D) Summary of data showing that VD increases the interaction between SOX2 with β-catenin. N = 6. * p < 0.05. (E,F) Coimmunoprecipitation in homogenates from the mouse thalamus. Coimmunoprecipitation of β-catenin with SOX2 (E). Coimmunoprecipitation of SOX2 with β-catenin (F). N = 2 experiments. |
References [+] :
Acosta,
Notch destabilises maternal beta-catenin and restricts dorsal-anterior development in Xenopus.
2011, Pubmed,
Xenbase
Acosta, Notch destabilises maternal beta-catenin and restricts dorsal-anterior development in Xenopus. 2011, Pubmed , Xenbase
Agathocleous, A directional Wnt/beta-catenin-Sox2-proneural pathway regulates the transition from proliferation to differentiation in the Xenopus retina. 2009, Pubmed , Xenbase
Aizenman, Visually driven modulation of glutamatergic synaptic transmission is mediated by the regulation of intracellular polyamines. 2002, Pubmed , Xenbase
Amador-Arjona, SOX2 primes the epigenetic landscape in neural precursors enabling proper gene activation during hippocampal neurogenesis. 2015, Pubmed
Bandín, Prepatterning and patterning of the thalamus along embryonic development of Xenopus laevis. 2015, Pubmed , Xenbase
Bem, Wnt/β-catenin signaling in brain development and mental disorders: keeping TCF7L2 in mind. 2019, Pubmed
Bengoa-Vergniory, Canonical and noncanonical Wnt signaling in neural stem/progenitor cells. 2015, Pubmed
Bernard, Acquisition of SOX transcription factor specificity through protein-protein interaction, modulation of Wnt signalling and post-translational modification. 2010, Pubmed
Bestman, In vivo time-lapse imaging of cell proliferation and differentiation in the optic tectum of Xenopus laevis tadpoles. 2012, Pubmed , Xenbase
Blackshaw, Molecular pathways controlling development of thalamus and hypothalamus: from neural specification to circuit formation. 2010, Pubmed
Bluske, β-Catenin signaling specifies progenitor cell identity in parallel with Shh signaling in the developing mammalian thalamus. 2012, Pubmed
Bluske, Differential activity of Wnt/beta-catenin signaling in the embryonic mouse thalamus. 2009, Pubmed
Brannon, A beta-catenin/XTcf-3 complex binds to the siamois promoter to regulate dorsal axis specification in Xenopus. 1997, Pubmed , Xenbase
Braun, Wnt signaling is required at distinct stages of development for the induction of the posterior forebrain. 2003, Pubmed
Bruno, A circadian-dependent preference for light displayed by Xenopus tadpoles is modulated by serotonin. 2022, Pubmed , Xenbase
Bylund, Vertebrate neurogenesis is counteracted by Sox1-3 activity. 2003, Pubmed
Catalano, Activity-dependent cortical target selection by thalamic axons. 1998, Pubmed
Chatterjee, Inhibition of β-catenin-TCF1 interaction delays differentiation of mouse embryonic stem cells. 2015, Pubmed
Cheng, Characterization of a thalamic nucleus mediating habenula responses to changes in ambient illumination. 2017, Pubmed
Cheng, SOX2-Dependent Transcription in Clock Neurons Promotes the Robustness of the Central Circadian Pacemaker. 2019, Pubmed
Chew, Reciprocal transcriptional regulation of Pou5f1 and Sox2 via the Oct4/Sox2 complex in embryonic stem cells. 2005, Pubmed
Dehay, Cell-cycle kinetics of neocortical precursors are influenced by embryonic thalamic axons. 2001, Pubmed
Dorsky, Control of neural crest cell fate by the Wnt signalling pathway. 1998, Pubmed
Elul, N- and C-terminal domains of beta-catenin, respectively, are required to initiate and shape axon arbors of retinal ganglion cells in vivo. 2003, Pubmed , Xenbase
Favaro, Hippocampal development and neural stem cell maintenance require Sox2-dependent regulation of Shh. 2009, Pubmed
Ferri, Sox2 deficiency causes neurodegeneration and impaired neurogenesis in the adult mouse brain. 2004, Pubmed
Funayama, Embryonic axis induction by the armadillo repeat domain of beta-catenin: evidence for intracellular signaling. 1995, Pubmed , Xenbase
Gao, Wnt/β-Catenin Signaling in Neural Stem Cell Homeostasis and Neurological Diseases. 2021, Pubmed , Xenbase
Gao, HDAC3 But not HDAC2 Mediates Visual Experience-Dependent Radial Glia Proliferation in the Developing Xenopus Tectum. 2016, Pubmed , Xenbase
Gao, Epigenetic regulation of GABAergic differentiation in the developing brain. 2022, Pubmed , Xenbase
Graham, SOX2 functions to maintain neural progenitor identity. 2003, Pubmed
Guido, Development, form, and function of the mouse visual thalamus. 2018, Pubmed
Hall, Visual Experience Facilitates BDNF-Dependent Adaptive Recruitment of New Neurons in the Postembryonic Optic Tectum. 2018, Pubmed
Heasman, Overexpression of cadherins and underexpression of beta-catenin inhibit dorsal mesoderm induction in early Xenopus embryos. 1994, Pubmed , Xenbase
Hoefflin, Neuronal expression of SOX2 is enriched in specific hypothalamic cell groups. 2014, Pubmed
Hooks, Distinct roles for spontaneous and visual activity in remodeling of the retinogeniculate synapse. 2006, Pubmed
Huh, Long-term Monocular Deprivation during Juvenile Critical Period Disrupts Binocular Integration in Mouse Visual Thalamus. 2020, Pubmed
Kishi, Requirement of Sox2-mediated signaling for differentiation of early Xenopus neuroectoderm. 2000, Pubmed , Xenbase
Larabell, Establishment of the dorso-ventral axis in Xenopus embryos is presaged by early asymmetries in beta-catenin that are modulated by the Wnt signaling pathway. 1997, Pubmed , Xenbase
Liu, An essential role for Frizzled5 in neuronal survival in the parafascicular nucleus of the thalamus. 2008, Pubmed
Logan, The Wnt signaling pathway in development and disease. 2004, Pubmed
Luo, Electrophysiological Recording for Study of Xenopus Retinotectal Circuitry. 2021, Pubmed , Xenbase
MacDonald, Wnt/beta-catenin signaling: components, mechanisms, and diseases. 2009, Pubmed , Xenbase
Mansukhani, Sox2 induction by FGF and FGFR2 activating mutations inhibits Wnt signaling and osteoblast differentiation. 2005, Pubmed
Martinez-Ferre, Molecular regionalization of the diencephalon. 2012, Pubmed
Masui, Pluripotency governed by Sox2 via regulation of Oct3/4 expression in mouse embryonic stem cells. 2007, Pubmed
Mei, Evidence That DDR1 Promotes Oligodendrocyte Differentiation during Development and Myelin Repair after Injury. 2023, Pubmed
Mercurio, Sox2 Acts in Thalamic Neurons to Control the Development of Retina-Thalamus-Cortex Connectivity. 2019, Pubmed
Mercurio, Deconstructing Sox2 Function in Brain Development and Disease. 2022, Pubmed
Misztal, WNT protein-independent constitutive nuclear localization of beta-catenin protein and its low degradation rate in thalamic neurons. 2011, Pubmed
Molenaar, XTcf-3 transcription factor mediates beta-catenin-induced axis formation in Xenopus embryos. 1996, Pubmed , Xenbase
Morona, Amphibian thalamic nuclear organization during larval development and in the adult frog Xenopus laevis: Genoarchitecture and hodological analysis. 2020, Pubmed , Xenbase
Mueller, What is the Thalamus in Zebrafish? 2012, Pubmed
Olson, Homeodomain-mediated beta-catenin-dependent switching events dictate cell-lineage determination. 2006, Pubmed
Otero, Beta-catenin signaling is required for neural differentiation of embryonic stem cells. 2004, Pubmed
Penn, Competition in retinogeniculate patterning driven by spontaneous activity. 1998, Pubmed
Pevny, SOX genes and neural progenitor identity. 2005, Pubmed
Pratt, The expression and activity of β-catenin in the thalamus and its projections to the cerebral cortex in the mouse embryo. 2012, Pubmed
Rogers, Xenopus Sox3 activates sox2 and geminin and indirectly represses Xvent2 expression to induce neural progenitor formation at the expense of non-neural ectodermal derivatives. 2009, Pubmed , Xenbase
Rowning, Microtubule-mediated transport of organelles and localization of beta-catenin to the future dorsal side of Xenopus eggs. 1997, Pubmed , Xenbase
Ruan, Visual experience dependent regulation of neuronal structure and function by histone deacetylase 1 in developing Xenopus tectum in vivo. 2017, Pubmed , Xenbase
Ruthazer, Learning to see: patterned visual activity and the development of visual function. 2010, Pubmed
Sarkar, The sox family of transcription factors: versatile regulators of stem and progenitor cell fate. 2013, Pubmed
Schneider, Beta-catenin translocation into nuclei demarcates the dorsalizing centers in frog and fish embryos. 1996, Pubmed , Xenbase
Scholpp, Building a bridal chamber: development of the thalamus. 2010, Pubmed
Selvaraj, Neurotrophic Factor-α1: A Key Wnt-β-Catenin Dependent Anti-Proliferation Factor and ERK-Sox9 Activated Inducer of Embryonic Neural Stem Cell Differentiation to Astrocytes in Neurodevelopment. 2017, Pubmed
Sharma, Visual activity regulates neural progenitor cells in developing xenopus CNS through musashi1. 2010, Pubmed , Xenbase
Shen, Acute synthesis of CPEB is required for plasticity of visual avoidance behavior in Xenopus. 2014, Pubmed , Xenbase
Shiraishi, Generation of thalamic neurons from mouse embryonic stem cells. 2017, Pubmed
Shitasako, Wnt and Shh signals regulate neural stem cell proliferation and differentiation in the optic tectum of adult zebrafish. 2017, Pubmed
Sinner, Sox17 and beta-catenin cooperate to regulate the transcription of endodermal genes. 2004, Pubmed , Xenbase
Tang, Interactions of Wnt/beta-catenin signaling and sonic hedgehog regulate the neurogenesis of ventral midbrain dopamine neurons. 2010, Pubmed
Tao, HDAC1 regulates the proliferation of radial glial cells in the developing Xenopus tectum. 2015, Pubmed , Xenbase
Thuret, Analysis of neural progenitors from embryogenesis to juvenile adult in Xenopus laevis reveals biphasic neurogenesis and continuous lengthening of the cell cycle. 2015, Pubmed , Xenbase
Toledo, Wnt signaling in neuroprotection and stem cell differentiation. 2008, Pubmed
Tremblay, Regulation of radial glial motility by visual experience. 2009, Pubmed , Xenbase
Valenta, The many faces and functions of β-catenin. 2012, Pubmed , Xenbase
Van Raay, Frizzled 5 signaling governs the neural potential of progenitors in the developing Xenopus retina. 2005, Pubmed , Xenbase
Vue, Characterization of progenitor domains in the developing mouse thalamus. 2007, Pubmed
Wang, Basal progenitor cells in the embryonic mouse thalamus - their molecular characterization and the role of neurogenins and Pax6. 2011, Pubmed
Wang, Wnt signaling regulates postembryonic hypothalamic progenitor differentiation. 2012, Pubmed
Wang, Frizzled-3 is required for the development of major fiber tracts in the rostral CNS. 2002, Pubmed
Wang, Layer-specific experience-dependent rewiring of thalamocortical circuits. 2013, Pubmed
Wisniewska, Novel β-catenin target genes identified in thalamic neurons encode modulators of neuronal excitability. 2012, Pubmed
Wodarz, Mechanisms of Wnt signaling in development. 1998, Pubmed , Xenbase
Wong, In vivo clonal analysis reveals spatiotemporal regulation of thalamic nucleogenesis. 2018, Pubmed
Yan, Maternal Huluwa dictates the embryonic body axis through β-catenin in vertebrates. 2018, Pubmed , Xenbase
Yost, The axis-inducing activity, stability, and subcellular distribution of beta-catenin is regulated in Xenopus embryos by glycogen synthase kinase 3. 1996, Pubmed , Xenbase
Zhang, Fezf2 promotes neuronal differentiation through localised activation of Wnt/β-catenin signalling during forebrain development. 2014, Pubmed , Xenbase
Zhou, Severe defects in dorsal thalamic development in low-density lipoprotein receptor-related protein-6 mutants. 2004, Pubmed
Zorn, Regulation of Wnt signaling by Sox proteins: XSox17 alpha/beta and XSox3 physically interact with beta-catenin. 1999, Pubmed , Xenbase
