XB-ART-60304
JCI Insight
2023 Nov 08;821:. doi: 10.1172/jci.insight.169426.
Show Gene links
Show Anatomy links
TBC1D32 variants disrupt retinal ciliogenesis and cause retinitis pigmentosa.
Bocquet B, Borday C, Erkilic N, Mamaeva D, Donval A, Masson C, Parain K, Kaminska K, Quinodoz M, Perea-Romero I, Garcia-Garcia G, Jimenez-Medina C, Boukhaddaoui H, Coget A, Leboucq N, Calzetti G, Gandolfi S, Percesepe A, Barili V, Uliana V, Delsante M, Bozzetti F, Scholl HP, Corton M, Ayuso C, Millan JM, Rivolta C, Meunier I, Perron M, Kalatzis V.
???displayArticle.abstract???
Retinitis pigmentosa (RP) is the most common inherited retinal disease (IRD) and is characterized by photoreceptor degeneration and progressive vision loss. We report 4 patients presenting with RP from 3 unrelated families with variants in TBC1D32, which to date has never been associated with an IRD. To validate TBC1D32 as a putative RP causative gene, we combined Xenopus in vivo approaches and human induced pluripotent stem cell-derived (iPSC-derived) retinal models. Our data showed that TBC1D32 was expressed during retinal development and that it played an important role in retinal pigment epithelium (RPE) differentiation. Furthermore, we identified a role for TBC1D32 in ciliogenesis of the RPE. We demonstrated elongated ciliary defects that resulted in disrupted apical tight junctions, loss of functionality (delayed retinoid cycling and altered secretion balance), and the onset of an epithelial-mesenchymal transition-like phenotype. Last, our results suggested photoreceptor differentiation defects, including connecting cilium anomalies, that resulted in impaired trafficking to the outer segment in cones and rods in TBC1D32 iPSC-derived retinal organoids. Overall, our data highlight a critical role for TBC1D32 in the retina and demonstrate that TBC1D32 mutations lead to RP. We thus identify TBC1D32 as an IRD-causative gene.
???displayArticle.pubmedLink??? 37768732
???displayArticle.pmcLink??? PMC10721274
???displayArticle.link??? JCI Insight
Species referenced: Xenopus tropicalis Xenopus laevis
Genes referenced: abca4 arl13b arr3 cdh1 cdh3 crx ctnnb1 fancf fn1 ift88 ihh itk lin28a mip mitf otx2 pde6b plec rho rpe65 rpl8 snai1 sox2 tbc1d32 tub tuba4a tubg1 vegfa vim
GO keywords: retinal pigment epithelium development [+]
???displayArticle.antibodies??? Arl13b Ab5 Casp3 Ab1 M-Opsin Ab1 Otx2 Ab5 Rho Ab1 S-Opsin Ab1 Tuba4a Ab15
???displayArticle.morpholinos??? tbc1d32 MO2 tbc1d32 MO3
???displayArticle.disOnts??? ciliopathy [+]
???displayArticle.omims??? RETINITIS PIGMENTOSA; RP
Phenotypes: tbc1d32 MO2 + NF St 3 [+]
tbc1d32 MO2 + NF St 3
tbc1d32 MO2 + NF St 3
tbc1d32 MO2 + NF St 3
tbc1d32 MO2 + NF St 3
tbc1d32 MO2 + NF St 3
tbc1d32 MO2 + NF St 3
tbc1d32 MO2 + NF St 3
tbc1d32 MO2 + NF St 3
tbc1d32 MO2 + NF St 3
tbc1d32 MO2 + NF St 3
tbc1d32 MO2 + NF St 3
tbc1d32 MO2 + NF St 3
tbc1d32 MO2 + NF St 3
tbc1d32 MO2 + NF St 3
tbc1d32 MO3 + NF St 3
tbc1d32 MO3 + NF St 3
tbc1d32 MO3 + NF St 3
tbc1d32 MO3 + NF St 3
tbc1d32 MO3 + NF St 3
tbc1d32 MO3 + NF St 3
tbc1d32 MO3 + NF St 3
tbc1d32 MO3 + NF St 3
tbc1d32 MO3 + NF St 3
tbc1d32 MO3 + NF St 3
tbc1d32 MO3 + NF St 3
tbc1d32 MO3 + NF St 3
tbc1d32 MO2 + NF St 3
tbc1d32 MO2 + NF St 3
tbc1d32 MO2 + NF St 3
tbc1d32 MO2 + NF St 3
tbc1d32 MO2 + NF St 3
tbc1d32 MO2 + NF St 3
tbc1d32 MO2 + NF St 3
tbc1d32 MO2 + NF St 3
tbc1d32 MO2 + NF St 3
tbc1d32 MO2 + NF St 3
tbc1d32 MO2 + NF St 3
tbc1d32 MO2 + NF St 3
tbc1d32 MO2 + NF St 3
tbc1d32 MO3 + NF St 3
tbc1d32 MO3 + NF St 3
tbc1d32 MO3 + NF St 3
tbc1d32 MO3 + NF St 3
tbc1d32 MO3 + NF St 3
tbc1d32 MO3 + NF St 3
tbc1d32 MO3 + NF St 3
tbc1d32 MO3 + NF St 3
tbc1d32 MO3 + NF St 3
tbc1d32 MO3 + NF St 3
tbc1d32 MO3 + NF St 3
tbc1d32 MO3 + NF St 3
???attribute.lit??? ???displayArticles.show???
|
|
Graphical Abstract |
|
|
Figure 1 Multimodal imaging of the patients. Patient 1: (A) Color fundus photograph showing pallor of the optic nerve head and reduced caliber of the retinal vessels. Note the abnormal visibility of the choroidal vessels due to RPE damage in the midperiphery. (B) Short-wavelength fundus autofluorescence (SW-FAF) showing a parafoveal ring characteristic of RP (white arrows). (C) SD-OCT macular scan showing preserved segmentation in the foveal area with peripheral loss of the ellipsoidal zone (EZ) line nasal to the fovea (white arrow). Patient 2: (D) Color fundus photograph showing increased choroidal visibility beyond the temporal vascular arcades. Inset: pigment accumulation in the superior retinal periphery. (E) SW-FAF showing a relatively preserved intensity within the macular region and loss of the signal beyond the temporal vascular arcades. An incomplete hyperautofluorescent ring is visible in the temporal parafoveal region (yellow arrow). (F) SD-OCT scan along the horizontal meridian through the fovea showing preservation of retinal layers in the central macula and gradual disappearance of photoreceptor layers with increasing eccentricity in the temporal direction. The white arrow indicates the beginning of the disappearance of the EZ line. Patient 3: (G and H) Color fundus imaging of both eyes showing peripheral retinal bone spicules (blue arrows), papillary pallor, and evident atrophy of the RPE-choriocapillaris complex except in the macular area (delineated by white arrows). (I) SD-OCT macular scan showing an EZ line only visible beneath the fovea (between white arrows). |
|
|
Figure 2. tbc1d32 expression during Xenopus development and retinogenesis. (A) Lateral views of Xenopus embryo heads (anterior to the right) following tbc1d32 whole-mount in situ hybridization. Enlargement: at stage 25, epidermal cells are stained. tbc1d32 expression is also detected in the eye (black arrows) and later in the pronephric nephrostomes (black dotted arrows), brain (black arrowheads), and otic vesicle (white arrowheads). (B) RNAscope in situ hybridizations for tbc1d32 and ihh on cryostat sections. A region of RPE cells, delineated by white dotted boxes in the upper panels, is enlarged in the lower panels, where the RPE layer is outlined (white lines). Scatterplots with bars represent the quantification of tbc1d32 expression in the RPE or photoreceptor layer at each stage (st). Data are represented as mean SEM. Each dot represents 1 retina. Scale bars = 400 m in A, 50 m in B. AU, arbitrary units; pR, presumptive retina; RPE, retinal pigment epithelium; PR, photoreceptors. (C) qPCR analysis of ihh and tbc1d32 expression in neural retina and RPE tissues, dissected at stage 3536. ihh serves as a specific RPE marker. Data are represented as geometric mean with 95% CI; n = 3 technical replicates. |
|
|
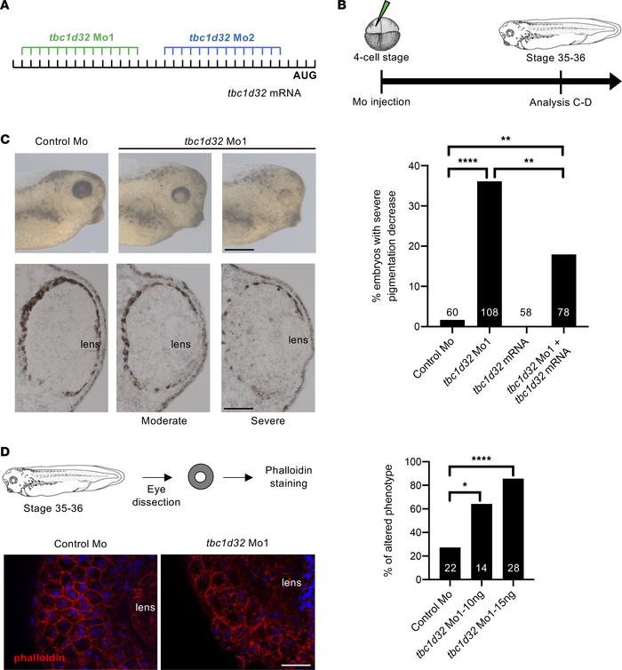
Figure 3. Xenopus RPE phenotype following tbc1d32 knockdown. (A) Mo1 and Mo2 target sequences located in the 5 untranslated region of tbc1d32 mRNA. (B) Diagram of the experimental design. (C) Upper panels, lateral views of 1 control and 2 morphant embryo heads with moderate and severe phenotypes (anterior to the right). Lower panels, transverse retinal sections of control and morphant embryos (dorsal side up). The bar plot represents the percentage of embryos with a severe decrease in pigmentation among control (control Mo), morphant (tbc1d32 Mo1), tbc1d32 mRNA-injected, and tbc1d32 Mo1/tbc1d32 mRNA coinjected groups. The total number of embryos analyzed per condition is indicated in each bar. **P < 0.01; ****P < 0.0001; Fishers exact test. (D) Phalloidin staining of filamentous actin on dissected eyes of control or morphant Xenopus embryos. The bar plot represents the proportion of eyes with an altered distribution of F-actin for each condition. The total number of eyes analyzed per condition is indicated in each bar. *P < 0.05; ****P < 0.0001; Fishers exact test. Scale bars = 400 m for whole mounts and 60 m for sections in C, 20 m in D. |
|
|
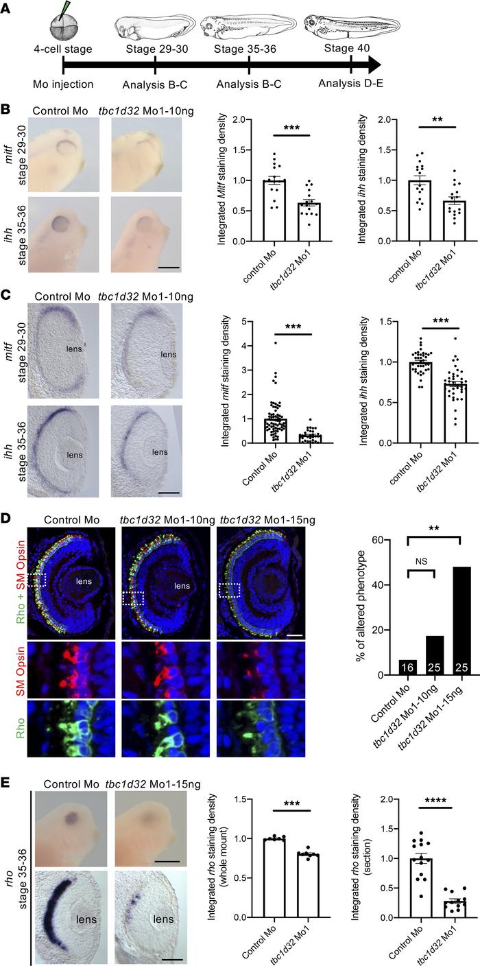
Figure 4. Xenopus RPE and photoreceptor marker expression following tbc1d32 knockdown. (A) Diagram of the experimental design. Whole mount (B) or retinal sections (C) following in situ hybridization against mitf or ihh, respectively, on embryos injected with control Mo or tbc1d32 Mo1. Scatterplots represent the quantification of the integrated density of the staining per eye relative to control Mo; each dot corresponds to 1 eye or 1 section, respectively. (D) Rho and SM opsin immunolabeling on retinal sections of embryos injected with control Mo or embryos injected with 2 doses of tbc1d32 Mo1 (10 or 15 ng). Lower panels, enlargement of the areas indicated by white dashed boxes in the upper panels. The bar plot represents the proportion of eyes with altered staining of Rho and SM opsin for each condition. The number of eyes analyzed per condition is indicated in each bar. Rho, rhodopsin; SM opsin, short and middle wavelength cone opsin. (E) Upper panels, whole-mount in situ hybridization against rhodopsin in embryos injected with control Mo or tbc1d32 Mo1. Lower panels, transverse retinal sections of control and morphant embryos. The scatterplots represent the quantification of the integrated density of rhodopsin staining relative to control Mo; each dot corresponds to 1 eye (left) or 1 section (right). For all scatterplots, data are represented as mean SEM. **P < 0.01; ***P < 0.001; ****P < 0.0001; Fishers exact test (D); 2-tailed Mann-Whitney test (B, C, and E). Scale bars = 400 m for whole-mount embryos and 40 m for sections. |
|
|
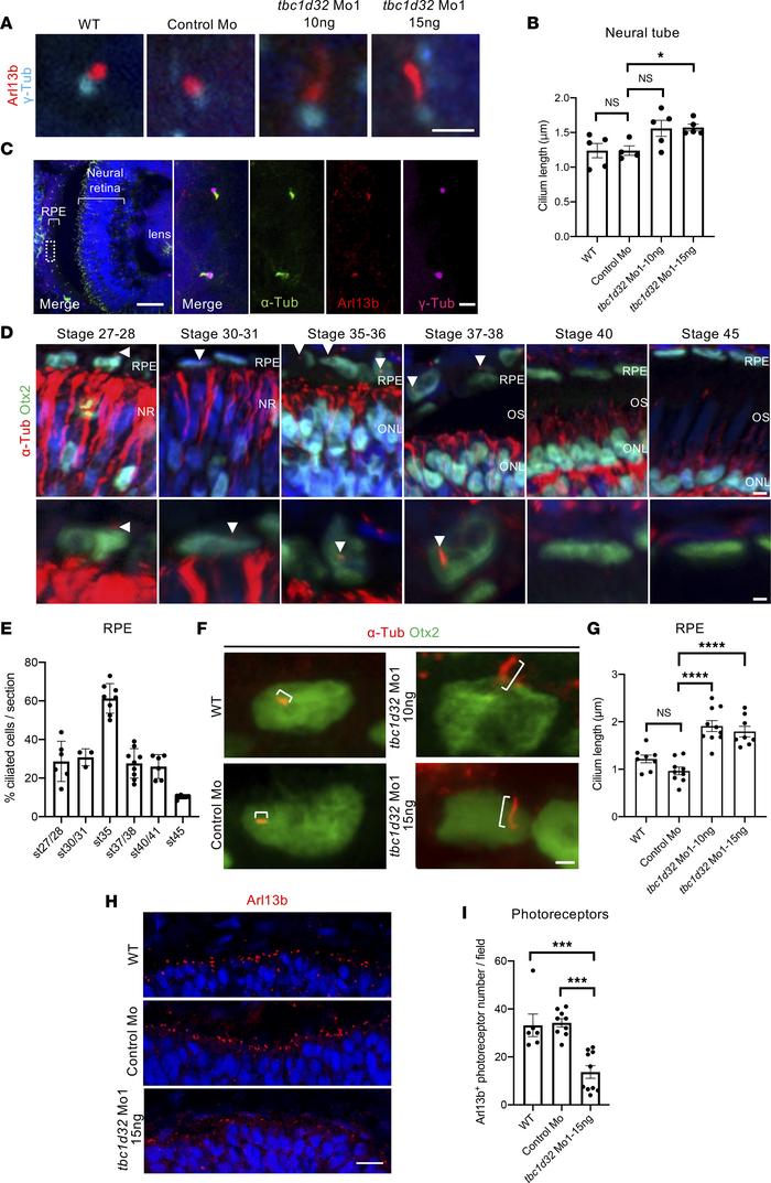
Figure 5. Xenopus ciliogenesis following tbc1d32 knockdown. (A) Arl13b and -Tubulin (-Tub) immunolabeling on neural tube sections of stage 3536 wild-type (WT), control Mo, or tbc1d32 Mo1 embryos. (B) Scatterplot shows the mean length of neural tube cilia. Each dot corresponds to the mean length for 1 embryo. (C) Immunolabeling of cilia markers, acetylated -Tubulin (-Tub), Arl13b, and -Tub, on retinal sections of stage 3536 WT embryo. The right panels show an enlargement of the area delineated by a white dotted box in the left panel. (D) -Tub immunolabeling of RPE cilia (arrowheads) at different stages. Sections are costained with Otx2 to identify RPE cells, which are enlarged in the lower panels. NR, neural retina; ONL, outer nuclear layer; OS, outer segment. (E) Proportion of ciliated cells among RPE cells at different stages (st). (F) -Tub and Otx2 immunolabeling showing primary RPE cilia (brackets) on retinal sections of stage 35 WT, control Mo, or tbc1d32 Mo1 embryos. (G) Scatterplot with bars showing the mean cilia length in RPE cells. Each dot corresponds to the mean length for 1 embryo. (H) Immunolabeling of Arl13b showing the photoreceptor connective cilium on retinal sections of stage 35 WT, control Mo, or tbc1d32 Mo1 embryos. (I) The scatterplot shows the mean number of Arl13+ ciliated photoreceptors in 1 field of the central retina. Each dot corresponds to 1 embryo. All data are represented as mean SEM. *P < 0.05, ***P < 0.001, ****P < 0.0001; 2-tailed Mann-Whitney test. Scale bars = 2 m in A and F, 50 m and 2 m for enlargements in C, 5 m and 2 m for enlargements in D, 25 m in H. |
|
|
Figure 6. Morphology of the primary cilium in human fibroblasts. IF studies and single plane confocal imaging to assay ciliogenesis in control (A, C, and E) and TBC1D32 (B, D, and F) fibroblasts with antibodies directed against ARL13B and acetylated α-tubulin (Ac αTUB; A and B), GT335 (C and D), and PCN (E and F). (G) Quantification of cilium length in control and TBC1D32 fibroblasts. Data are represented as mean ± SEM; n = 66 cells; ****P < 0.0001; Student’s 2-tailed t test. IF studies to assay intraflagellar transport in control (H) and TBC1D32 (I) fibroblasts with antibodies directed against IFT88 and Ac αTUB. IF studies in control (J) and TBC1D32 (K) fibroblasts to assay the localization of TBC1D32 in relation to Ac αTUB. IF studies in control (L and N) and TBC1D32 (M and O) fibroblasts to assay the localization of TBC1D32 in relation to PCN in a basal (L and M) and apical (N and O) plane. Insets show a 2-fold magnification of the labeled basal bodies/centrosomes in each panel. Scale bars = 5 μm. |
|
|
Figure 7. Morphology of the human iPSC-derived RPE. IF studies and maximum intensity projection (MIP) confocal imaging of control (A) and TBC1D32 (B) iPSC-derived RPE using antibodies directed against ZO1 and ARL13B. White arrows indicate elongated cilia. The disrupted TBC1D32 RPE monolayer can be seen on the orthogonal planes as compared with control. Scale bars = 10 μm. (C) Quantification of the cilium length in control (n = 229 cells) and TBC1D32 iPSC-derived RPE (n = 416 cells). Data are represented as mean ± SEM; ****P < 0.0001; Student’s 2-tailed t test. (D) Higher magnification of control iPSC-derived RPE showing the regular cobblestone morphology and cilia length. (E) Higher magnification of TBC1D32 RPE showing irregularly shaped cells, separated tight junctions (white arrows), and ZO1 aggregates. Scale bars = 5 μm. (F) Weekly TER measurements expressed in Ω/cm2 in control (black line) and TBC1D32 (gray line) iPSC-derived RPE. Data are represented as mean ± SEM; *P < 0.05; n = 4 inserts; 2-tailed Mann-Whitney test. |
|
|
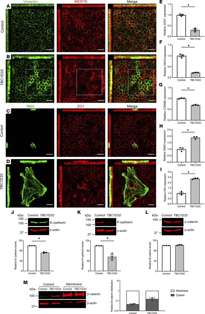
Figure 8. EMT-like phenotype in human TBC1D32 iPSC-derived RPE. IF studies and MIP confocal imaging of control (A) and TBC1D32 (B) iPSC-derived RPE using antibodies directed against vimentin and MERTK. The boxed area in B indicates areas of upregulated vimentin and disrupted MERTK expression. Scale bars = 20 µm. IF studies and MIP confocal imaging of control (C) and TBC1D32 (D) iPSC-derived RPE using antibodies directed against SMA and ZO1. Scale bars = 20 μm. qPCR analysis of CDH1 (E), CDH3 (F), CTNNB1 (G), SNAI1 (H), and FN1 (I) in control and TBC1D32 RPE. Data are represented as mean ± SEM; n = 3 technical replicates; *P < 0.05; 2-tailed Mann-Whitney test. Representative Western blot analysis of E-cadherin (J), P-cadherin (K), and β-catenin (L) expression and quantification relative to the β-actin loading control; the same membrane was hybridized with 2 different primary antibodies in panels J and L. Data represented as mean ± SEM; n = 3 blots; *P < 0.05; 2-tailed Mann-Whitney test. (M) Representative Western blot analysis and quantification of 2 independent blots of β-catenin distribution in the cytosol versus membrane fractions of control and TBC1D32 iPSC-derived RPE relative to the β-actin loading control and displayed on a logarithmic scale. Data are represented as mean ± SEM. |
|
|
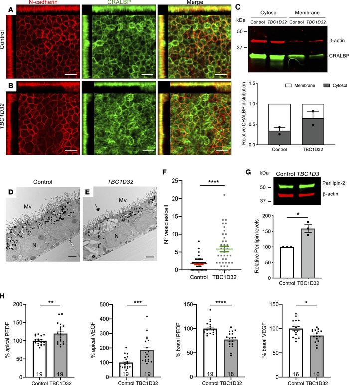
Figure 9/ Retinosome accumulation and altered secretion in human TBC1D32 iPSC-derived RPE. IF studies and MIP confocal imaging of control (A) and TBC1D32 (B) iPSC-derived RPE using antibodies directed against N-cadherin and CRALBP. Redistribution of N-cadherin and CRALBP can be seen on the orthogonal planes. Scale bars = 10 μm. (C) Representative Western blot analysis and quantification of 2 independent blots of CRALBP distribution in the cytosol versus membrane fractions of control and TBC1D32 iPSC-derived RPE relative to the β-actin loading control. Data represented as mean ± SEM. TEM of control (D) and TBC1D32 (E) iPSC-derived RPE showing apical microvilli (MV), basal nuclei (N), pigmented melanosomes, and vesicles corresponding to lipid droplets (black arrow). Scale bar = 2 μm. (F) Quantification of the number of vesicles per cell in control (n = 38 cells) and TBC1D32 (n = 39 cells) RPE. Data are represented as mean ± SEM; ****P < 0.0001; Student’s 2-tailed t test. (G) Representative Western blot analysis of perilipin expression and quantification relative to the β-actin loading control. Data represented as mean ± SEM. n = 3 blots; *P < 0.05; 2-tailed Mann-Whitney test. (H) ELISA of PEDF and VEGF secretion in apical and basal chambers of control and TBC1D32 RPE cultured on Transwell membrane inserts. Data are expressed as a percentage of control; *P < 0.05; **P < 0.01; ***P < 0.001; ****P < 0.0001; the number of samples are indicated within bars. Student’s 2-tailed t test. |
|
|
Figure 10. Morphology of human iPSC-derived retinal organoids. Brightfield microscopy of control (A) and TBC1D32 (B) retinal organoids at day 225 of differentiation showing the brush border. Scale bars = 100 μm. Higher magnification of the ONL of control (C) and TBC1D32 (D) organoids. Scale bars = 50 μm. IF studies and MIP confocal imaging of control (E, G, and I) and TBC1D32 (F, H, and J) organoids with antibodies directed to CRX and RCVRN (E and F) to assay general photoreceptor morphology, CRALBP and ZO1 to assay the OLM (G and H), and RK and ZO1 to assay the prolongation of the IS and OS (I and J). IF studies of control (K, M, and O) and TBC1D32 (L, N, and P) organoids with antibodies directed to ARL13B and RHO (K and L) to assay the CC and prolongation of the OS, ABCA4, and PDE6B (M and N) to assay the OS of rods and/or cones, and ARR3 and R/G opsin (O and P) to assay the cones. All nuclei are labeled with Hoechst. Scale bars = 20 μm. |
|
|
Supplemental Figure 4. In vivo validation of tbc1d32 Mo efficiency. A) Sequences of both tbc1d32 morpholinos (Mo). B) Schematic representation of the chimeric constructs containing a GFP sequenced fused downstream of the tbc1d32 5’UTR containing the Mo-complementary sequences [tbc1d32 5’UTR-GFP]. C) In vivo GFP fluorescence was analyzed at stage 19 following co-injection of the indicated Mo and GFP mRNA constructs. Upper panels: brightfield images of the embryos. tbc1d32 Mo1 and tbc1d32 Mo2 inhibited GFP translation from tbc1d32 5’UTR-GFP construct, whereas the control Mo did not. Scale bar = 1 mm. |
|
|
Supplemental Figure 5. Cell death assay in Xenopus embryos following tbc1d32 Mo injections. Activated caspase 3 immunolabelling on retinal sections of wild type embryos (WT), control embryos injected with a standard Mo (Control Mo), morphant embryos injected with 2 doses of tbc1d32 Mo (10 ng or 15 ng). Scatter plots with bars represents the mean number of activated caspase 3+ cells per section for each condition, each dot corresponding to one embryo. Data are represented as mean ± SEM. Scale bar = 40 μm. |
|
|
Supplemental Figure 6. Xenopus RPE phenotype in tbc1d32 Mo2 injected embryos. A) Upper panels, lateral views of the head of one control and two morphant embryos with moderate and severe phenotypes (anterior to the right). Lower panels, transverse retinal sections of control and morphant embryos (dorsal side up). The histogram represents the percentage of embryos with a severe decrease in pigmentation among control (control Mo), and morphant (tbc1d32 Mo2) groups. B) Phalloidin staining of filamentous actin on dissected eyes of control or Mo2 morphant Xenopus embryos at stage 35-36. The total number of embryos analyzed per condition is indicated in each bar. ****p<0.0001, **p<0.01; Fishers exact test. Scale bars = 400 um for whole mounts, 60 um for sections in A, and 20 m in B. |
|
|
Supplemental Figure 7. Xenopus RPE marker expression following tbc1d32 knockdown. A) Whole mount in situ hybridization against mitf or ihh on embryos injected with control Mo or tbc1d32 Mo2 (lateral views of the head, anterior to the right). Scatter plots with bars represent quantification of the integrated density of mitf or ihh staining per eye relative to control Mo; each dot corresponds to one eye. B) Representative images of mitf or ihh staining on retinal sections of control or morphant embryos (dorsal side up). Scatter plots with bars represent quantification of integrated density of mitf or ihh staining relative to control Mo on retinal sections; each dot corresponds to one section. C) Upper panels, whole mount in situ hybridization against rhodopsin (rho) in embryos injected with control Mo or tbc1d32 Mo2. Lower panels, transverse retinal sections of control and morphant embryos (dorsal side up). The scatter plots represent the quantification of the integrated density of rho staining relative to control Mo; each dot corresponds to one eye or one section. For all scatter plots, data are represented as mean SEM. *p<0.05; **p<0.01; ***p<0.001; ****p<0.0001; Mann and Whitney test. Scale bars = 400 m for whole mounts and 40 m for sections. |
|
|
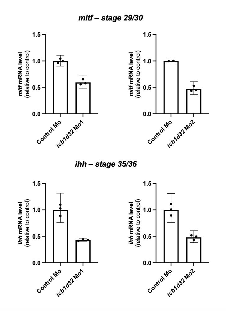
Supplemental Figure 8. Xenopus RPE marker expression following tbc1d32 knockdown. qPCR analysis of mitf and ihh expression, in optic vesicles at stage 29-30 and whole eyes at stage 35-36, respectively, injected with control Mo, tbc1d32 Mo1 or tbc1d32 Mo2 (15ng). Data are represented as geometric mean with 95% CI; n = 3 technical replicates. |
|
|
Supplemental Figure 9. ihh expression following tbc1d32 Mo and mRNA co-injection. Whole mount in situ hybridization against ihh on stage 35-36 embryos injected with standard Mo, tbc1d32 Mo1, tbc1d32 mRNA, and tbc1d32 Mo + tbc1d32 mRNA (lateral view of the head, anterior to the right). Scatter plot with bars represents the quantification of ihh staining integrated intensity per eye relative to control Mo, each dot corresponding to one eye. Data are represented as mean SEM. **p<0.01; ***p<0.001; Mann and Whitney test. Scale bar = 400 m. |
|
|
Supplemental Figure 10. Impact of Xenopus knockdown with tbc1d32 Mo2 on retinal ciliogenesis. A) Immunolabelling of acetylated -Tub and Otx2 showing a primary RPE cilium (delineated with brackets) on retinal sections of stage 35 embryos injected with a control Mo or with 15 ng of tbc1d32 Mo2. B) Scatter plot with bars showing the mean cilia length in RPE cells. Each dot corresponds to the mean length for one embryo. C) Immunolabelling of Arl13b showing the photoreceptor connective cilium on retinal sections of stage 35 embryos injected with a control Mo or with 15 ng of tbc1d32 Mo2. D) The scatter plot with bars shows the mean number of Arl13+ ciliated photoreceptors in one field of the central retina. Each dot corresponds to one embryo. All data are represented as mean SEM. **p<0.01, ***p<0.001; Mann and Whitney test. Scale bars = 2 m in A and 20 m in C. |
|
|
Supplemental Figure 1. Segregation of TBC1D32 variants in the three families. A-C) Pedigrees of the three families carrying TBC1D32 variants. Open squares and circles represent healthy males and females, respectively; black squares and circles represent affected males and females, respectively; diagonal lines represent deceased individuals; Roman numerals denote the generation number, and Arabic numerals denote the individuals within a generation. Arrows indicate the probands and red circles indicate the individuals for whom WES was performed. A) Family 1 is of French origin. Patient 1 (IV:3) is compound heterozygous for the indel variant M1 and the splice variant M2 (M1/M2). The father (III:3) is a carrier of the indel variant (M1/+) and the mother (III:4) is a carrier of the splicing variant (M2/+). B) Family 2 is of Italian origin. Patient 2 (II:1) is compound heterozygous for the indel variant M3 and splicing variant M4 (M3/M4), and the unaffected brother (II:2) carries two wild type alleles (+/+). C) Family 3 is of Spanish origin. The affected sisters, Patients 3 and 4 (II:3 and II:4), are compound heterozygous for the nonsense variant M5 and the missense variant M6 (M5/M6), whereas the unaffected sister (II:1) carries only the missense variant (M6/+). D) RT-PCR analysis of RNA from Patient 1 (IV:3) and his parents (III:3 and III:4) using primers in exons 1 and overlapping the junction of exons 5 and 6 to evaluate the impact of the TBC1D32 splicing variant M2. The upper band represents the control allele, and the lower band represents the M2 allele. Sequencing electropherograms showing the exon 1 and 2 junction following RT-PCR analysis of individual III:3 (who does not carry the M2 variant) and the exon 1 and 3 junction in the proband IV:3 due to exon 2 skipping. The vertical line represents the beginning of the divergent sequences between the proband and his father. E) RT-PCR analysis of RNA isolated from Patient 2 (II:1), his father (I:2), and a control, using primers overlapping the junction of exons 9 and 10 (forward) and exons 12 and 13 (reverse), to analyze the effect of the M4 variant. A single amplicon of 310 bp, corresponding to the canonical splicing form, is observed in the control sample. A similarly-sized amplicon, as well as longer and shorter amplicons, were observed in the patient and his father, corresponding to the 7 aberrant splicing isoforms promoted by M4. F) Alignment of the orthologous sequences of the Rab GAP TBC domain on either side of the Trp residue at position 1171 (highlighted in blue), which is altered by the missense variant in family 3, showing the high degree of amino acid conservation across species. From the left to the right column: accession number, species name, and amino-acid sequence. * indicates a conserved residue, : indicates amino-acids with highly similar properties, and . indicates poorly-conserved amino-acids. |
|
|
Supplemental Figure 2. Cerebral MRI of Patients 1 and 2. A) Sagittal T1 weighted MRI images showing cerebellar atrophy involving specifically the superior part of the cerebellar vermis (arrow). The pituitary gland is normal both for the anterior and the posterior part. B) Coronal T2 weighted images showing diffuse widened subarachnoid spaces suggesting mild cerebral atrophy (black asterisks). C) Coronal T1 weighted imaging showing loop of the cervical segment of the right internal carotid artery, which is an unusual finding in young adults (arrow). D) Sagittal T1-weighted images showing cerebellar atrophy involving specifically the superior part of the cerebellar vermis (arrow). The pituitary gland is normal both for the anterior and the posterior part (arrowhead). E) Coronal T2 weighted images showing diffuse widened subarachnoid spaces suggesting mild cerebral atrophy (asterisks). F) 3D Time of Flight images showing the dolichoectasia of the basilar artery (arrow). G) Sagittal T2 weighted images showing the slight brainstem compression (arrow). H) Axial Fluid Attenuated Inversion Recovery T2 weighted images showing the dolichoectasic basilar trunk in a mid- pons cleft (arrow). I) Axial T2 weighted images showing stretched enlarged perivascular spaces in the mid-pons (arrow). J) Axial T2 weighted images showing the atrophic superior vermis (arrow). Coronal (K) and axial (L) T2 weighted images showing bilaterally enlarged perioptic fluid space in the intraconic and pre-bulbar tracts (arrows). |
|
|
Supplemental Figure 11. Effect of TBC1D32 variants carried by Patient 1 at the mRNA level. A) RT-PCR analysis of RNA isolated from control and Patient 1 fibroblasts using primers specific to exons 1 and 8 to further analyze the effect of the c.317+5G>A variant. A single amplicon of 931 bp is observed in control fibroblasts. Three amplicons of 949 bp (Band 1), 769 bp (Band 2) and 591 bp (Band 3) are observed in TBC1D32 fibroblasts. B) Sequencing electropherograms (A, T, C, G) following subcloning of Band 1 shows the insertion of 18 bp of intron 2 between the exons 2 and 3 in comparison to the control sequence. C) Sequence electropherograms of Band 2 shows the skipping of exon 2 in comparison to the control sequence. D) Sequence electropherograms of Band 3 shows the skipping of exons 2 and 3 in comparison to the control sequence. The vertical lines in B, C and D represent the exon-intron junctions. E) RT-PCR analysis of RNA isolated from control and Patient 1 fibroblasts using primers specific to exons 6 and 11 to assay the effect of the c.846delTCCTA variant. A single amplicon of 604 bp is observed in control and TBC1D32 fibroblasts. F) Sequence electropherograms show the deletion of the TCCTA sequence (boxed in red) and subsequent frameshift in TBC1D32 fibroblasts as compared to controls. G) qPCR analysis of TBC1D32 expression levels in control (black bars) and TBC1D32 (grey bars) fibroblasts. Data are represented as mean ± SEM. |
|
|
Supplemental Figure 12. Quality controls of TBC1D32 iPSC lines from Patient 1. A) qPCR analysis of the pluripotency markers NANOG, OCT3/4 and LIN28A in fibroblasts, fibroblasts transduced with Sendai reprogramming vectors (Fibro SeV+; light grey bars), TBC1D32 iPSC lines 1 and 2 (dark grey bars), and a control iPSC line (black bars). Data are represented as mean ± SEM. B) IF analysis of the pluripotency markers NANOG, OCT3/4 and SOX2 (in green; nuclei labelled in blue) in TBC1D32 iPSC line 1. Scale bars = 70 μm. C) IF analysis of the germline markers glial fibrillary acidic protein (GFAP; ectoderm), smooth muscle actin (SMA; mesoderm) and alpha-fetoprotein (AFP; endoderm), following EB differentiation of TBC1D32 iPSC line 2. Scale bars = 40 μm. D) Digital qPCR analysis of rearrangement hotspots in TBC1D32 iPSC lines showing a copy number of 2 for all autosomal regions, and a copy number of 1 for the X chromosome. E) qPCR analysis of TBC1D32 expression in TBC1D32 iPSC lines (grey bars) in comparison to a control line (black bar). Data are represented as mean ± SEM; n = 3 technical replicates; p<0.05; Mann and Whitney. F) Sanger sequencing of the regions carrying the variants c.317+5G>A and c.846delTCCTA (red boxes) in the TBC1D32 iPSC line 1 in comparison to a control iPSC line. |
|
|
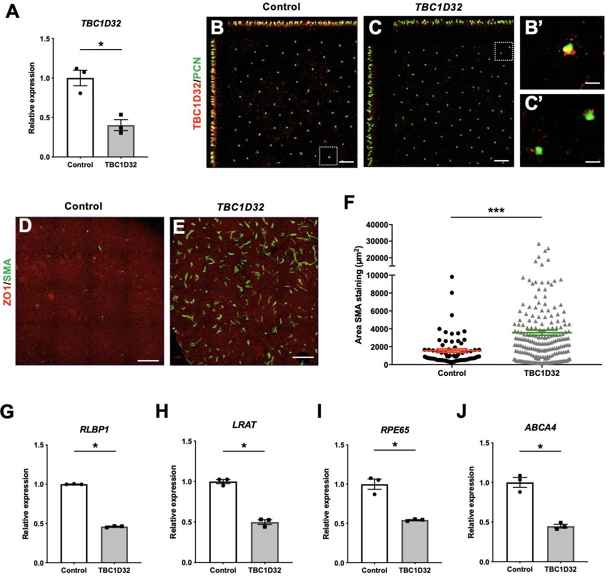
Supplemental Figure 13. Expression of TBC1D32 and EMT and visual cycle markers in iPSC-derived RPE. A) qPCR analysis of TBC1CD32 expression in control (black bar) and patient (grey bar) iPSC-derived RPE. Data are represented as mean ± SEM; n = 3 technical replicates; p<0.05; Mann and Whitney. IF studies and MIP confocal imaging of TBC1D32 and PCN expression in control (B) and TBC1D32 (C) iPSC-derived RPE. Scale bars = 10 μm B’, C’) Higher magnification of the boxed cells shown in B (scale bar = 2 μm) and C (scale bar = 2.5 μm), respectively. D) A 16 field-montage of a transwell filter of control (D) and TBC1D32 (E) iPSC-derived RPE immunolabelled for ZO1 and SMA. Scale bars = 50 μm. F) Scatter plot represents the quantification of each area of SMA staining in control (n = 67) and TBC1D32 (n = 230) iPSC-derived RPE shown in D and E. Data are represented as mean ± SEM; ***p<0.0005; Student’s t-test. qPCR analysis of the visual cycle markers RLBP1 (G), LRAT (H), RPE65 (I) and ABCA4 (J) in control (black bar) and patient (grey bar) iPSC-derived RPE. Data are represented as mean ± SEM; n = 3 technical replicates; *p<0.05; Mann and Whitney. |
|
|
Figure 1. Multimodal imaging of the patients.Patient 1: (A) Color fundus photograph showing pallor of the optic nerve head and reduced caliber of the retinal vessels. Note the abnormal visibility of the choroidal vessels due to RPE damage in the midperiphery. (B) Short-wavelength fundus autofluorescence (SW-FAF) showing a parafoveal ring characteristic of RP (white arrows). (C) SD-OCT macular scan showing preserved segmentation in the foveal area with peripheral loss of the ellipsoidal zone (EZ) line nasal to the fovea (white arrow). Patient 2: (D) Color fundus photograph showing increased choroidal visibility beyond the temporal vascular arcades. Inset: pigment accumulation in the superior retinal periphery. (E) SW-FAF showing a relatively preserved intensity within the macular region and loss of the signal beyond the temporal vascular arcades. An incomplete hyperautofluorescent ring is visible in the temporal parafoveal region (yellow arrow). (F) SD-OCT scan along the horizontal meridian through the fovea showing preservation of retinal layers in the central macula and gradual disappearance of photoreceptor layers with increasing eccentricity in the temporal direction. The white arrow indicates the beginning of the disappearance of the EZ line. Patient 3: (G and H) Color fundus imaging of both eyes showing peripheral retinal bone spicules (blue arrows), papillary pallor, and evident atrophy of the RPE-choriocapillaris complex except in the macular area (delineated by white arrows). (I) SD-OCT macular scan showing an EZ line only visible beneath the fovea (between white arrows). |
|
|
Figure 9. Retinosome accumulation and altered secretion in human TBC1D32 iPSC-derived RPE.IF studies and MIP confocal imaging of control (A) and TBC1D32 (B) iPSC-derived RPE using antibodies directed against N-cadherin and CRALBP. Redistribution of N-cadherin and CRALBP can be seen on the orthogonal planes. Scale bars = 10 μm. (C) Representative Western blot analysis and quantification of 2 independent blots of CRALBP distribution in the cytosol versus membrane fractions of control and TBC1D32 iPSC-derived RPE relative to the β-actin loading control. Data represented as mean ± SEM. TEM of control (D) and TBC1D32 (E) iPSC-derived RPE showing apical microvilli (MV), basal nuclei (N), pigmented melanosomes, and vesicles corresponding to lipid droplets (black arrow). Scale bar = 2 μm. (F) Quantification of the number of vesicles per cell in control (n = 38 cells) and TBC1D32 (n = 39 cells) RPE. Data are represented as mean ± SEM; ****P < 0.0001; Student’s 2-tailed t test. (G) Representative Western blot analysis of perilipin expression and quantification relative to the β-actin loading control. Data represented as mean ± SEM. n = 3 blots; *P < 0.05; 2-tailed Mann-Whitney test. (H) ELISA of PEDF and VEGF secretion in apical and basal chambers of control and TBC1D32 RPE cultured on Transwell membrane inserts. Data are expressed as a percentage of control; *P < 0.05; **P < 0.01; ***P < 0.001; ****P < 0.0001; the number of samples are indicated within bars. Student’s 2-tailed t test. |
References [+] :
Adly,
Ciliary genes TBC1D32/C6orf170 and SCLT1 are mutated in patients with OFD type IX.
2014, Pubmed
Adly, Ciliary genes TBC1D32/C6orf170 and SCLT1 are mutated in patients with OFD type IX. 2014, Pubmed
Alsahan, Confirming TBC1D32-related ciliopathy in humans. 2020, Pubmed
Assou, Recurrent Genetic Abnormalities in Human Pluripotent Stem Cells: Definition and Routine Detection in Culture Supernatant by Targeted Droplet Digital PCR. 2020, Pubmed
Azhar Baig, Genetic Analysis of Consanguineous Pakistani Families with Congenital Stationary Night Blindness. 2022, Pubmed
Bachmann-Gagescu, The photoreceptor cilium and its diseases. 2019, Pubmed
Barny, AON-Mediated Exon Skipping to Bypass Protein Truncation in Retinal Dystrophies Due to the Recurrent CEP290 c.4723A > T Mutation. Fact or Fiction? 2019, Pubmed
Berger, The molecular basis of human retinal and vitreoretinal diseases. 2010, Pubmed
Bruel, Fifteen years of research on oral-facial-digital syndromes: from 1 to 16 causal genes. 2017, Pubmed
Bujakowska, Mutations in IFT172 cause isolated retinal degeneration and Bardet-Biedl syndrome. 2015, Pubmed
Bujakowska, Photoreceptor Cilia and Retinal Ciliopathies. 2017, Pubmed
Dias, Molecular genetics and emerging therapies for retinitis pigmentosa: Basic research and clinical perspectives. 2018, Pubmed
Doornbos, Cell-based assay for ciliopathy patients to improve accurate diagnosis using ALPACA. 2021, Pubmed
Erkilic, Generation of a human iPSC line, INMi004-A, with a point mutation in CRX associated with autosomal dominant Leber congenital amaurosis. 2019, Pubmed
Halbritter, Defects in the IFT-B component IFT172 cause Jeune and Mainzer-Saldino syndromes in humans. 2013, Pubmed
Hamel, Gene discovery and prevalence in inherited retinal dystrophies. 2014, Pubmed
Hanany, Worldwide carrier frequency and genetic prevalence of autosomal recessive inherited retinal diseases. 2020, Pubmed
Hietamäki, Loss-of-Function Variants in TBC1D32 Underlie Syndromic Hypopituitarism. 2020, Pubmed
Imanishi, Retinosomes: new insights into intracellular managing of hydrophobic substances in lipid bodies. 2004, Pubmed
Keeling, Cellular Mechanisms of Ciliary Length Control. 2016, Pubmed
Ko, Broad-minded links cell cycle-related kinase to cilia assembly and hedgehog signal transduction. 2010, Pubmed
Kostiuk, Xenopus as a platform for discovery of genes relevant to human disease. 2021, Pubmed , Xenbase
Kruczek, In vitro modeling and rescue of ciliopathy associated with IQCB1/NPHP5 mutations using patient-derived cells. 2022, Pubmed
Lenis, Expression of ABCA4 in the retinal pigment epithelium and its implications for Stargardt macular degeneration. 2018, Pubmed
Liu, Ciliary signalling in cancer. 2018, Pubmed
Mamaeva, Novel roles for voltage-gated T-type Ca2+ and ClC-2 channels in phagocytosis and angiogenic factor balance identified in human iPSC-derived RPE. 2021, Pubmed
Marlhens, Mutations in RPE65 cause Leber's congenital amaurosis. 1997, Pubmed
May-Simera, Primary Cilium-Mediated Retinal Pigment Epithelium Maturation Is Disrupted in Ciliopathy Patient Cells. 2018, Pubmed
Monies, Lessons Learned from Large-Scale, First-Tier Clinical Exome Sequencing in a Highly Consanguineous Population. 2019, Pubmed
Moon, Dysregulation of sonic hedgehog signaling causes hearing loss in ciliopathy mouse models. 2020, Pubmed
Mühlhans, The centrosomal protein pericentrin identified at the basal body complex of the connecting cilium in mouse photoreceptors. 2011, Pubmed
Patnaik, Bardet-Biedl Syndrome proteins regulate cilia disassembly during tissue maturation. 2019, Pubmed
Pazour, The intraflagellar transport protein, IFT88, is essential for vertebrate photoreceptor assembly and maintenance. 2002, Pubmed
Perron, A novel function for Hedgehog signalling in retinal pigment epithelium differentiation. 2003, Pubmed , Xenbase
Pezzella, OFD1: One gene, several disorders. 2022, Pubmed
Piro-Mégy, Dominant mutations in mtDNA maintenance gene SSBP1 cause optic atrophy and foveopathy. 2020, Pubmed
Rachel, Photoreceptor sensory cilia and ciliopathies: focus on CEP290, RPGR and their interacting proteins. 2012, Pubmed
Sanjurjo-Soriano, USH2A variants causing retinitis pigmentosa or Usher syndrome provoke differential retinal phenotypes in disease-specific organoids. 2023, Pubmed
Sanjurjo-Soriano, Retinoic acid delays initial photoreceptor differentiation and results in a highly structured mature retinal organoid. 2022, Pubmed
Satoda, BROMI/TBC1D32 together with CCRK/CDK20 and FAM149B1/JBTS36 contributes to intraflagellar transport turnaround involving ICK/CILK1. 2022, Pubmed
Schneider, Loss of Ciliary Gene Bbs8 Results in Physiological Defects in the Retinal Pigment Epithelium. 2021, Pubmed
Shaheen, Bi-allelic Mutations in FAM149B1 Cause Abnormal Primary Cilium and a Range of Ciliopathy Phenotypes in Humans. 2019, Pubmed
Sun, Primary cilia in retinal pigment epithelium development and diseases. 2021, Pubmed
Talib, Retinal Dystrophies and the Road to Treatment: Clinical Requirements and Considerations. 2020, Pubmed
Tatour, Syndromic Inherited Retinal Diseases: Genetic, Clinical and Diagnostic Aspects. 2020, Pubmed
Thompson, RD-Connect: an integrated platform connecting databases, registries, biobanks and clinical bioinformatics for rare disease research. 2014, Pubmed
Torriano, Pathogenicity of a novel missense variant associated with choroideremia and its impact on gene replacement therapy. 2017, Pubmed
van der Wal, Walking the tight wire between cell adhesion and WNT signalling: a balancing act for β-catenin. 2020, Pubmed
Veland, Primary cilia and signaling pathways in mammalian development, health and disease. 2009, Pubmed
Verbakel, Non-syndromic retinitis pigmentosa. 2018, Pubmed
Walker, Ciliary exclusion of Polycystin-2 promotes kidney cystogenesis in an autosomal dominant polycystic kidney disease model. 2019, Pubmed
Wang, Centrosomal protein Dzip1l binds Cby, promotes ciliary bud formation, and acts redundantly with Bromi to regulate ciliogenesis in the mouse. 2018, Pubmed
Zahn, Normal Table of Xenopus development: a new graphical resource. 2022, Pubmed , Xenbase
Zeisberg, Biomarkers for epithelial-mesenchymal transitions. 2009, Pubmed
Zhou, Role of Epithelial-Mesenchymal Transition in Retinal Pigment Epithelium Dysfunction. 2020, Pubmed
