Click here to close
Hello! We notice that you are using Internet Explorer, which is not supported by Xenbase and may cause the site to display incorrectly.
We suggest using a current version of Chrome,
FireFox, or Safari.
???displayArticle.abstract???
Photosensitive opsins detect light and perform image- or nonimage-forming tasks. Opsins such as the "classical" visual opsins and melanopsin are well studied. However, the retinal expression and functions of a novel family of neuropsins are poorly understood. We explored the developmental time-course and cell-type specificity of neuropsin (opn5, 6a, 6b, and 8) expression in Xenopus laevis by in situ hybridization and immunohistochemistry. We compared the Xenopus results with publicly available single cell RNA sequencing (scRNA-seq) data from zebrafish, chicken, and mouse. Additionally, we analyzed light-activation of neuropsin-expressing cells through induction of c-fos mRNA. opn5 and opn8 expression begins at stage 37/38 when the retinal circuits begin to be activated. Once retinal circuits connect to the brain, opn5 mRNA is distributed across multiple retinal cell types, including bipolar (~70%-75%), amacrine (~10%), and retinal ganglion (~20%) cells, with opn8 present in amacrine (~70%) and retinal ganglion (~30%) cells. opn6a and opn6b mRNAs emerge in newborn-photoreceptors (stage 35), and are colocalized in rods and cones by stage 37/38. Interestingly, in the mature larval retina (stage 43/44), opn6a and opn6b mRNAs become preferentially localized to rods and cones, respectively, while newborn photoreceptors bordering the proliferative ciliary marginal zone express both genes. In zebrafish, opn6a and opn6b are also expressed in photoreceptors, while Müller glia and amacrine cells express opn8c. Most neuropsin-expressing retinal ganglion cells display c-fos expression in response to light, as do over half of the neuropsin-expressing interneurons. This study gave a better understanding of retinal neuropsin-expressing cells, their developmental onset, and light activation.
Figure 1. Developmental expression of neuropsins. ISH with specific antisense riboprobes against opn5 (A), opn6a (B), opn6b (C) and opn8 (D) on transverse retinal sections at stages 35, 37/38, 41 and 43. Black arrows point to neuropsin-expressing cells. CMZ, ciliary marginal zone; GCL, ganglion cell layer; INL, inner nuclear layer; ONL, outer nuclear layer; RPE, retinal pigment epithelium; D, dorsal; V, ventral. Scale bar = 100 μm.
Figure 2. opn6a and opn6b colocalize in newly born photoreceptors at stage 37/38 but are differentially expressed in differentiated rods and cones at stage 43/44. (A–D) Fluorescent ISH with specific riboprobes against opn6a or opn6b on stage 37/38 (A,C) and 43/44 Xenopus laevis transverse retinal sections (B,D), followed by immunohistochemistry against a rod marker (rhodopsin; green) or a cone marker (calbindin; green) (C,D). DAPI (blue) stains nuclei. (A) Yellow arrows point to ONL cells that express both opn6a and opn6b. (B) Higher magnification of the dotted-line boxes are shown in bottom panels (C,D). The open white arrows point to opn6a+ cells that are adjacent to the ciliary marginal zone (CMZ). (C,D) White small arrows point to opn6a or opn6b expressing cells that are either not rhodopsin+ or not calbindin+, while yellow arrows indicate opn6a+ or opn6b+ cells that are also positive for rhodopsin or calbindin. GLC, ganglion cell layer; INL, inner nuclear layer; ONL, outer nuclear layer. Scale bar in (B): 100 μm.
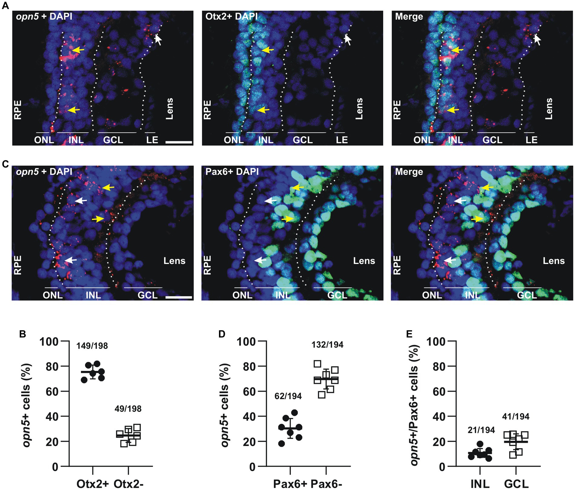
Figure 3. opn5 is expressed in bipolar and amacrine cells in the INL and in RGCs. (A,C) FISH against opn5 (red) followed by immunohistochemistry against a bipolar cell marker (Otx2; green) (A) or an amacrine and retinal ganglion cell marker (Pax6; green) (C), on stage 41 Xenopus laevis transverse retinal sections. DAPI (blue) stains the nucleus. ONL (outer nuclear layer), INL (inner nuclear layer), and GCL (ganglion cell layer) are indicated between dotted lines. White arrows point to opn5-expressing cells that are either Otx2− or Pax6−, while yellow arrows indicate opn5+ cells that are also Otx2+ or Pax6+. RPE, retinal pigment epithelium. Scale bar = 50 μm. (B,D,E) Graphs showing percentage of opn5+ cells that are Otx2+ (B) or Pax6+ (D), and the distribution of Pax6+/opn5+cells between the INL and GCL of stage 41 retina (E). Each dot represents the percentage of cells in one central retina section [(B), n = 6 sections; (D,E), n = 7 sections]. Lines are the mean with 95% confidence interval.
Figure 4. opn8 is expressed in Pax6+ cells in the INL and GCL. (A) Fluorescent ISH against opn8 (red) followed by immunohistochemistry against an amacrine and RGC marker (Pax6; green) on stage 41 Xenopus laevis transverse retinal section. DAPI (blue) stained the nucleus. ONL, INL, and GCL indicated with bars. White arrows point to opn8-expressing cells that are Pax6+ INL cells, while yellow arrows indicate Pax6+ GCL cells. GCL, ganglion cell layer; INL, inner nuclear layer; ONL, outer nuclear layer; RPE, retinal pigment epithelium. Scale bar = 50 μm. (B) Distribution of opn8+/Pax6+ cells between the INL and the GCL of stage 41 retinas. Each dot represents the percentage of cells in one central retina section (n = 8 sections); Lines are the mean with 95% confidence interval.
Figure 5. opn5 and opn8 sparsely co-express in the GCL but not INL, while opn4 and opn5 are partially co-expressed in both GCL and INL, and opn4 and opn8 do not co-express. (A,C,E) Double FISH against opn5 (green) and opn8 (red) (A), opn5 (red) and opn4a (green) (C), and opn8 (red) and opn4a (green) (E) on stage 43/44 X. laevis transverse retinal sections. DAPI (blue) stained the nucleus and is shown with the merged image. White arrows point to cells that express a single opsin, while yellow arrows point to cells that express two opsins. GCL, ganglion cell layer; INL, inner nuclear layer; ONL, outer nuclear layer. Scale bar = 20 μm. (B,D,F) Graphs showing distribution between the INL and GCL of cells that co-express opn5 and opn8 (B), opn5 and opn4a (D) and opn8 and opn4a (F). Each dot represents the percentage of cells in one central retina section [n = 8 sections, (B,D,F)]. Lines are the mean with 95% confidence interval.
Figure 6. The majority of opn5+ and opn8+ cells were activated in response to light. (A,C) Double FISH against opn5 (red) and c-fos (green) (A) and opn8 (red) and c-fos (green) (C) on stage 43/44 Xenopus laevis transverse retinal sections after 30 min of light stimulation. DAPI (blue) stains the nucleus. White arrows point to opn5+ or opn8+ cells that do not express c-fos, while yellow arrows point to opn5+ or opn8+ cells that are also c-fos+. GCL, ganglion cell layer; INL, inner nuclear layer; ONL, outer nuclear layer. Scale bar = 50 μm. (B,D) Quantification and distribution between the INL and GCL of cells co-expressing opn5 and c-fos (B) and opn8 and c-fos (D). Each dot represents the percentage of cells in one central retina section n = 12 sections; Lines are the mean with 95% confidence interval.
Figure 7. scRNA-seq data from the adult zebrafish (Hoang et al., 2020). (A) UMAP plot featuring annotated retinal cell types (Supplementary Table S1). (B) Quantification of cells which express neuropsin mRNA organized by cell type detected by scRNA-seq
Figure 8. Opsin-expressing cells in the retina of a stage 43/44 Xenopus tadpole. Photoreceptors located in the outer nuclear layer (ONL) express the classical opsins in rods (rho or sws2; Kojima et al., 2017) and cones (lws and sws1). Pinopsin (opnp) is co-expressed in a few sws1+ cells (Bertolesi et al., 2021). Labeled with red are cells expressing opn6a and opn6b in rods (rho+) and cones, likely lws+, respectively. In the inner nuclear layer (INL), horizontal cells (HC) co-express the two melanopsin genes (opn4 and opn4a), bipolar cells (BC) express opn5, while amacrine cells (AC) express opn5 or opn8. Different cells in the ganglion cell layer (GCL) express opsins, including opn5, opn8, opn4/opn4a, and a few cells that contain opn4/a and opn5. Cells that express c-fos in response to exposure to white light are shown with an orange nucleus. Although classical photoreceptors are c-fos negative, they are highly likely activated by the white light exposure. We propose that opsin-expressing cells in the INL or GCL that exhibit light-induced c-fos expression serve as second- or third-order neurons, which receive synaptic inputs from photoreceptors or other retinal cells. We cannot rule out, however, that the opsin-expressing cells of the INL and GCL are intrinsically photosensitive and induce c-fos mRNA upon light stimulation, acting as first-order neurons. opn4/a+ HCs do not express c-fos while opn4/a+ RGCs do (Bertolesi et al., 2014). Opsin-expressing cells that we describe in this manuscript are either labeled with red solid lines (PR; photoreceptors), or red dotted lines as having the potential to be photosensitive in Xenopus, since direct light activation has not yet been demonstrated. Excluded are all the photoreceptors, and HCs and RGCs expressing melanopsins, for which photosensitivity was demonstrated in fish (Cheng et al., 2009) and mammals (Thoreson and Dacey, 2019). Numbers in the cells indicate the development stage of Xenopus when opsin expression is first detected (See also Table 1).
Supplementary data. Image_1_Cell-type expression and activation by light of neuropsins in the developing and mature Xenopus retina.TIF
Beaudry,
The non-visual opsins: eighteen in the ancestor of vertebrates, astonishing increase in ray-finned fish, and loss in amniotes.
2017, Pubmed
Beaudry,
The non-visual opsins: eighteen in the ancestor of vertebrates, astonishing increase in ray-finned fish, and loss in amniotes.
2017,
Pubmed Bertolesi,
The regulation of skin pigmentation in response to environmental light by pineal Type II opsins and skin melanophore melatonin receptors.
2020,
Pubmed
,
Xenbase Bertolesi,
Distinct type II opsins in the eye decode light properties for background adaptation and behavioural background preference.
2021,
Pubmed
,
Xenbase Bertolesi,
Wiring the retinal circuits activated by light during early development.
2014,
Pubmed
,
Xenbase Bertolesi,
Seeing the light to change colour: An evolutionary perspective on the role of melanopsin in neuroendocrine circuits regulating light-mediated skin pigmentation.
2018,
Pubmed Borges,
The role of gene duplication and unconstrained selective pressures in the melanopsin gene family evolution and vertebrate circadian rhythm regulation.
2012,
Pubmed Briggs,
The dynamics of gene expression in vertebrate embryogenesis at single-cell resolution.
2018,
Pubmed
,
Xenbase Buhr,
Neuropsin (OPN5)-mediated photoentrainment of local circadian oscillators in mammalian retina and cornea.
2015,
Pubmed Calligaro,
Ocular and extraocular roles of neuropsin in vertebrates.
2022,
Pubmed Chang,
Sequential genesis and determination of cone and rod photoreceptors in Xenopus.
1998,
Pubmed
,
Xenbase Cheng,
Intrinsic light response of retinal horizontal cells of teleosts.
2009,
Pubmed Davies,
An extended family of novel vertebrate photopigments is widely expressed and displays a diversity of function.
2015,
Pubmed Díaz,
Melanopsin and the Non-visual Photochemistry in the Inner Retina of Vertebrates.
2016,
Pubmed
,
Xenbase D'Souza,
Retinal patterns and the cellular repertoire of neuropsin (Opn5) retinal ganglion cells.
2022,
Pubmed Eymann,
Variations in the proliferative activity of the peripheral retina correlate with postnatal ocular growth in squamate reptiles.
2019,
Pubmed Fischer,
The ciliary marginal zone (CMZ) in development and regeneration of the vertebrate eye.
2013,
Pubmed Frederick,
Serotoninergic neurons in the retina of Xenopus laevis: selective staining, identification, development, and content.
1989,
Pubmed
,
Xenbase Gábriel,
Structure and function of photoreceptor and second-order cell mosaics in the retina of Xenopus.
2001,
Pubmed
,
Xenbase Guido,
Non-visual Opsins and Novel Photo-Detectors in the Vertebrate Inner Retina Mediate Light Responses Within the Blue Spectrum Region.
2022,
Pubmed Hirsch,
Xenopus Pax-6 and retinal development.
1997,
Pubmed
,
Xenbase Hoang,
Gene regulatory networks controlling vertebrate retinal regeneration.
2020,
Pubmed Hollyfield,
Retinal development: Time and order of appearance of specific neuronal properties.
1980,
Pubmed
,
Xenbase Holt,
Cellular determination in the Xenopus retina is independent of lineage and birth date.
1988,
Pubmed
,
Xenbase Holt,
A single-cell analysis of early retinal ganglion cell differentiation in Xenopus: from soma to axon tip.
1989,
Pubmed
,
Xenbase Huerta,
Fos expression in the retina of rd/rd mice during the light/dark cycle.
1997,
Pubmed Kojima,
Adaptation of cone pigments found in green rods for scotopic vision through a single amino acid mutation.
2017,
Pubmed
,
Xenbase Lamb,
Evolution of phototransduction, vertebrate photoreceptors and retina.
2013,
Pubmed Liu,
Early development and function of the Xenopus tadpole retinotectal circuit.
2016,
Pubmed
,
Xenbase Mitchell,
Molecular Evolution of Ultraviolet Visual Opsins and Spectral Tuning of Photoreceptors in Anemonefishes (Amphiprioninae).
2021,
Pubmed Morera,
Horizontal cells expressing melanopsin x are novel photoreceptors in the avian inner retina.
2016,
Pubmed
,
Xenbase Nguyen,
An opsin 5-dopamine pathway mediates light-dependent vascular development in the eye.
2019,
Pubmed Provencio,
Melanopsin: An opsin in melanophores, brain, and eye.
1998,
Pubmed
,
Xenbase Rios,
Expression of Non-visual Opsins Opn3 and Opn5 in the Developing Inner Retinal Cells of Birds. Light-Responses in Müller Glial Cells.
2019,
Pubmed Sato,
Two UV-Sensitive Photoreceptor Proteins, Opn5m and Opn5m2 in Ray-Finned Fish with Distinct Molecular Properties and Broad Distribution in the Retina and Brain.
2016,
Pubmed Session,
Genome evolution in the allotetraploid frog Xenopus laevis.
2016,
Pubmed
,
Xenbase Sonam,
Cellular and molecular profiles of larval and adult Xenopus corneal epithelia resolved at the single-cell level.
2022,
Pubmed
,
Xenbase Starace,
Cloning and expression of a Xenopus short wavelength cone pigment.
1998,
Pubmed
,
Xenbase Szaro,
Immunocytochemical identification of non-neuronal intermediate filament proteins in the developing Xenopus laevis nervous system.
1988,
Pubmed
,
Xenbase Takahashi,
Distribution of blue-sensitive photoreceptors in amphibian retinas.
2001,
Pubmed Thoreson,
Diverse Cell Types, Circuits, and Mechanisms for Color Vision in the Vertebrate Retina.
2019,
Pubmed Torres-Dowdall,
Diversity in visual sensitivity across Neotropical cichlid fishes via differential expression and intraretinal variation of opsin genes.
2021,
Pubmed Verra,
Early onset and differential temporospatial expression of melanopsin isoforms in the developing chicken retina.
2011,
Pubmed
,
Xenbase Viczian,
XOtx5b and XOtx2 regulate photoreceptor and bipolar fates in the Xenopus retina.
2003,
Pubmed
,
Xenbase Yamashita,
Opn5 is a UV-sensitive bistable pigment that couples with Gi subtype of G protein.
2010,
Pubmed Yoshida,
Differential distribution of CaM kinases and induction of c-fos expression by flashing and sustained light in rat retinal cells.
1996,
Pubmed Yu,
An immunohistochemical study of the c-fos protooncogene in the developing human retina.
1994,
Pubmed