Click here to close Hello! We notice that you are using Internet Explorer, which is not supported by Xenbase and may cause the site to display incorrectly. We suggest using a current version of Chrome, FireFox, or Safari.
XB-ART-60345
Nat Commun 2023 Oct 05;141:6173. doi: 10.1038/s41467-023-41836-z.
Show Gene links Show Anatomy links

The USP46 complex deubiquitylates LRP6 to promote Wnt/β-catenin signaling.

Ng VH, Spencer Z, Neitzel LR, Nayak A, Loberg MA, Shen C, Kassel SN, Kroh HK, An Z, Anthony CC, Bryant JM, Lawson A, Goldsmith L, Benchabane H, Hansen AG, Li J, D'Souza S, Lebensohn AM, Rohatgi R, Weiss WA, Weiss VL, Williams C, Hong CC, Robbins DJ, Ahmed Y, Lee E.


???displayArticle.abstract???
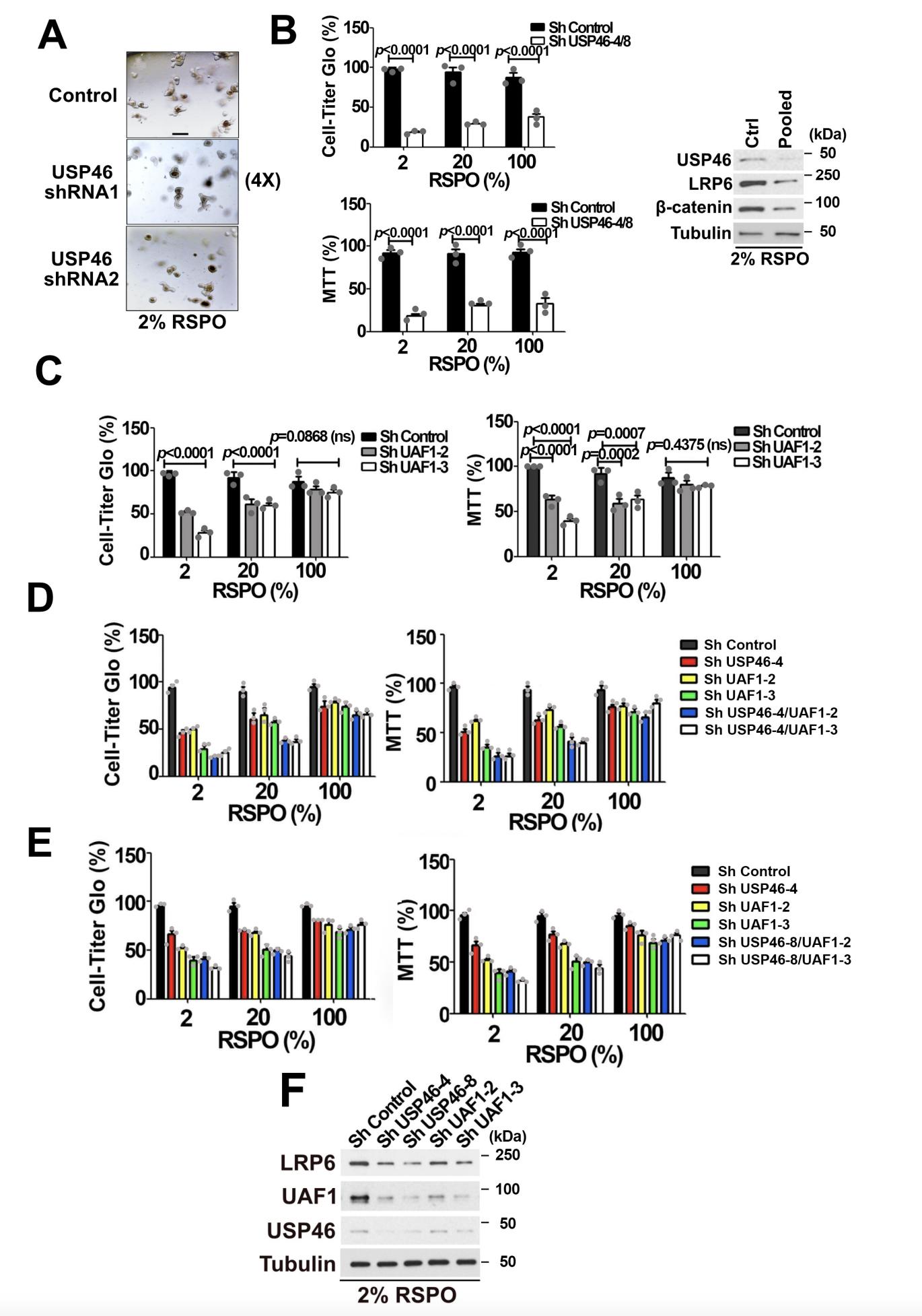
The relative abundance of Wnt receptors plays a crucial role in controlling Wnt signaling in tissue homeostasis and human disease. While the ubiquitin ligases that ubiquitylate Wnt receptors are well-characterized, the deubiquitylase that reverses these reactions remains unclear. Herein, we identify USP46, UAF1, and WDR20 (USP46 complex) as positive regulators of Wnt signaling in cultured human cells. We find that the USP46 complex is similarly required for Wnt signaling in Xenopus and zebrafish embryos. We demonstrate that Wnt signaling promotes the association between the USP46 complex and cell surface Wnt coreceptor, LRP6. Knockdown of USP46 decreases steady-state levels of LRP6 and increases the level of ubiquitylated LRP6. In contrast, overexpression of the USP46 complex blocks ubiquitylation of LRP6 by the ubiquitin ligases RNF43 and ZNFR3. Size exclusion chromatography studies suggest that the size of the USP46 cytoplasmic complex increases upon Wnt stimulation. Finally, we show that USP46 is essential for Wnt-dependent intestinal organoid viability, likely via its role in LRP6 receptor homeostasis. We propose a model in which the USP46 complex increases the steady-state level of cell surface LRP6 and facilitates the assembly of LRP6 into signalosomes via a pruning mechanism that removes sterically hindering ubiquitin chains.

???displayArticle.pubmedLink??? 37798301
???displayArticle.pmcLink??? PMC10556042
???displayArticle.link??? Nat Commun
???displayArticle.grants??? [+]

Species referenced: Xenopus laevis
Genes referenced: avd axin1 axin2 ccnd1 chrd gusb ins lef1 lrp6 myc nkd1 nodal3 rnf43 usp12b wdr20 wnt3a wnt8a znrf3
GO keywords: tissue homeostasis [+]
???displayArticle.morpholinos??? usp12b MO1 wdr20 MO1

???displayArticle.disOnts??? colorectal adenocarcinoma [+]

???attribute.lit??? ???displayArticles.show???
References [+] :
Basham, A ZNRF3-dependent Wnt/β-catenin signaling gradient is required for adrenal homeostasis. 2019, Pubmed