Click here to close
Hello! We notice that you are using Internet Explorer, which is not supported by Xenbase and may cause the site to display incorrectly.
We suggest using a current version of Chrome,
FireFox, or Safari.
Hum Genomics
2023 Oct 13;171:93. doi: 10.1186/s40246-023-00539-8.
Show Gene links
Show Anatomy links
FGFR1 variants contributed to families with tooth agenesis.
Yao S, Zhou X, Gu M, Zhang C, Bartsch O, Vona B, Fan L, Ma L, Pan Y.
???displayArticle.abstract???
BACKGROUND: Tooth agenesis is a common dental anomaly that can substantially affect both the ability to chew and the esthetic appearance of patients. This study aims to identify possible genetic factors that underlie various forms of tooth agenesis and to investigate the possible molecular mechanisms through which human dental pulp stem cells may play a role in this condition.
RESULTS: Using whole-exome sequencing of a Han Chinese family with non-syndromic tooth agenesis, a rare mutation in FGFR1 (NM_001174063.2: c.103G > A, p.Gly35Arg) was identified as causative and confirmed by Sanger sequencing. Via GeneMatcher, another family with a known variant (NM_001174063.2: c.1859G > A, p.Arg620Gln) was identified and diagnosed with tooth agenesis and a rare genetic disorder with considerable intrafamilial variability. Fgfr1 is enriched in the ectoderm during early embryonic development of mice and showed sustained low expression during normal embryonic development of Xenopus laevis frogs. Functional studies of the highly conserved missense variant c.103G > A showed deleterious effects. FGFR1 (c.103G > A) was overexpressed compared to wildtype and promoted proliferation while inhibiting apoptosis in HEK293 and human dental pulp stem cells. Moreover, the c.103G > A variant was found to suppress the epithelial-mesenchymal transition. The variant could downregulate ID4 expression and deactivate the TGF-beta signaling pathway by promoting the expression of SMAD6 and SMAD7.
CONCLUSION: Our research broadens the mutation spectrum associated with tooth agenesis and enhances understanding of the underlying disease mechanisms of this condition.
81830031 and 81970969 National Natural Science Foundation of China, PAPD-2018-87 Priority Academic Program Development of Jiangsu Higher Education Institutions, MBExC german research foundation through the collaborative research center 889 and the multiscale bioimaging cluster of excellence
Fig. 1
Pedigrees and phenotypes in the families. a Pedigree of family 1. The proband (II:1) is a 9-year-old boy with NSTA. b Pedigree of family 2. The proband (III:3) is an 11-year-old boy with agenesis of eight permanent teeth, auricular dysplasia, hearing impairment and further findings of olfactory dysfunction. Square, male; circle, female; black, patient; arrow, proband. c–e Intra-oral photographs and panoramic radiographs of individuals from family 1. Schematic of congenitally missing teeth of proband and his mother. Asterisks and solid squares indicate the congenitally missing teeth. Max, maxillary; Mand, mandibular. f Photographs of the proband and father in family 2. (i) Frontal view, (ii) right profile and ear and (iii) left profile and ear. First- and third-degree microtia of the right and leftear, respectively. (iv) Mature cataract in the righteye of the father. g Pure-tone audiometry of the proband in family 2 following bone-conduction implantation, note normal hearing on the rightear and mild hearing loss on the left ear
Fig. 2 a Flow chart outlining selection of the causative variant. b Schematic diagram of the gene location of the damaging allele. c Sanger sequencing of the heterozygous c.103G>A (I:2 and II:1) and wildtype (I:1) alleles in the FGFR1 gene. Red dotted frames indicate the positions of causative variants. d Conservation of each amino acid residue across species is shown. The red arrow indicates the mutated amino acid. Glycine at position 35 is conserved. e Sanger sequencing of the heterozygous c.1859G>A (II:5 and III:3) and wildtype (II:6 and III:4) alleles in the FGFR1 gene. Red dotted frame indicates the position of causative variants
Fig. 3. The variant FGFR1 (c.103G>A) promotes the expression of FGFR1 and proliferation, reduces apoptosis and affects the process of EMT in HEK293 and hDPSCs. a The fluorescence image shows the transfection efficiency of lentiviruses. b Protein and mRNA levels of FGFR1 were detected after transfection with FGFR1 overexpression lentivirus (control, wildtype and mutation). c Cell counting kit-8 assay was used to assess the proliferation after transfection with lentivirus (control, wildtype and mutation). d Quantitative analysis of cell apoptosis by flow cytometry between the three groups (control, wildtype and mutation). e Subcellular localization of wildtype or mutated FGFR1 in the HEK293 and hDPSCs. a'-f' Nuclei stanning by DAPI. b"-h" Merge of FGFR1 and DAPI. FGFR1 (red); nuclei (blue). Scale bars: 50 m. f Protein levels of EMT markers E-cadherin, N-cadherin and Vimentin in the cells transfected by wildtype and mutation lentivirus were assayed by western blot
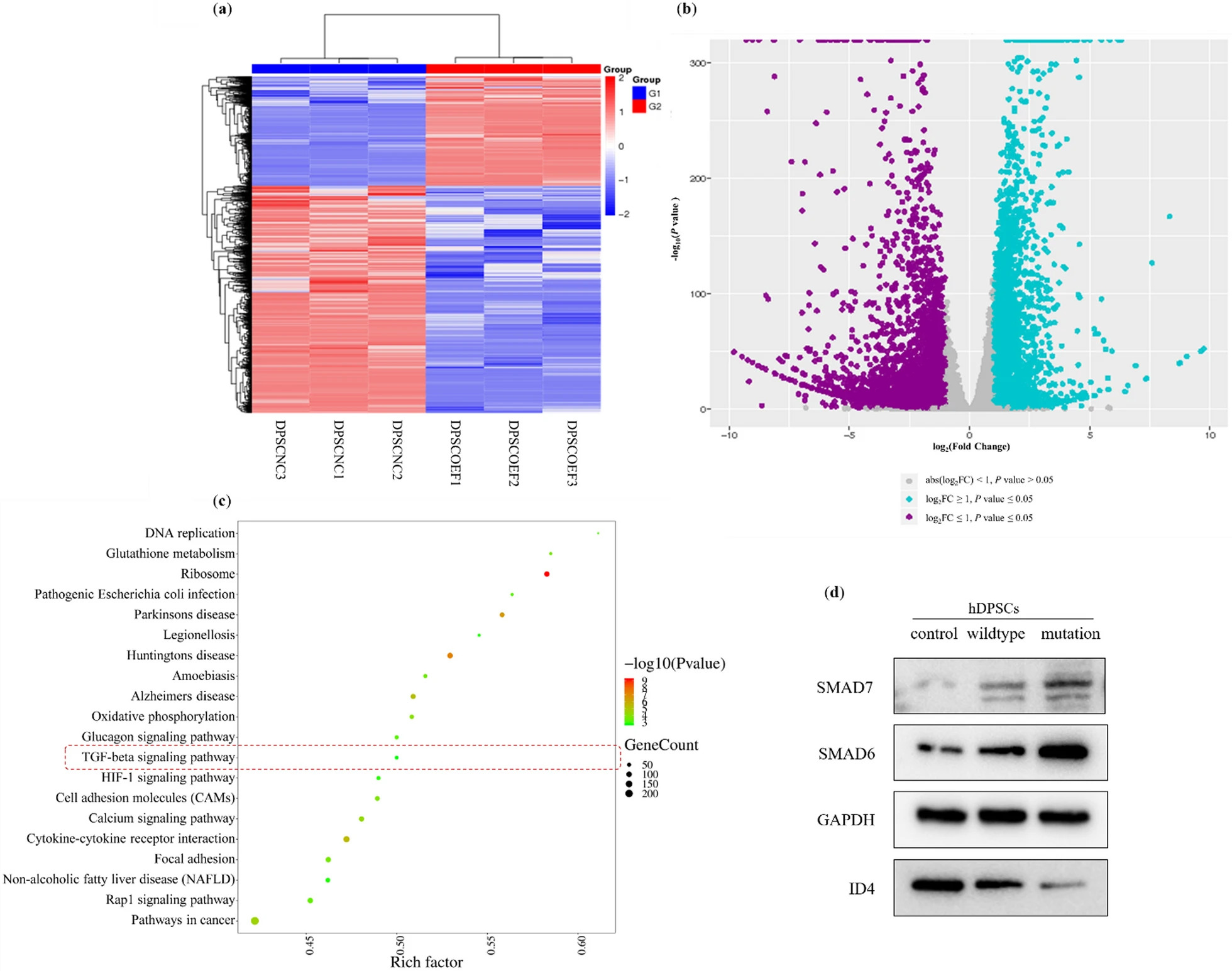
Fig. 4. a Heatmap showing the expression levels of transcripts in samples from the FGFR1 overexpression and control groups. Red color refers to upregulation, and blue color refers to downregulation of gene transcription. b Volcano plot of differentially expressed genes. Purple dots represent down-regulated genes, and turquoise dots represent up-regulated genes. c KEGG pathway analysis ranked the top 20 KEGG pathways (|log2FC|1 and p0.05). d Protein levels of pathway genes were assayed in the cells transfected by control, wildtype and mutation lentivirus by western blot
Figure S1. Gene expression studies of FGFR1. FGFR1 expression during early embryonic development of mice (a, b) and Xenopus laevis frogs (c, d).
Figure S2. Flow cytometric identification of hDPSCs surface markers shows stem cell characteristics. (a-b) Flow cytometry demonstrated that DPSCs presented positive for CD29 and CD90. (c-d) Flow cytometry showed that DPSCs were negative for hematopoietic markers of CD34 and CD45.
Bailleul-Forestier,
The genetic basis of inherited anomalies of the teeth. Part 1: clinical and molecular aspects of non-syndromic dental disorders.
2008, Pubmed
Bailleul-Forestier,
The genetic basis of inherited anomalies of the teeth. Part 1: clinical and molecular aspects of non-syndromic dental disorders.
2008,
Pubmed Bailleul-Forestier,
Dental agenesis in Kallmann syndrome individuals with FGFR1 mutations.
2010,
Pubmed Balic,
Tissue Interactions Regulating Tooth Development and Renewal.
2015,
Pubmed Brook,
Multilevel complex interactions between genetic, epigenetic and environmental factors in the aetiology of anomalies of dental development.
2009,
Pubmed Chen,
TGF-β1 and FGF2 stimulate the epithelial-mesenchymal transition of HERS cells through a MEK-dependent mechanism.
2014,
Pubmed Cobourne,
Diseases of the tooth: the genetic and molecular basis of inherited anomalies affecting the dentition.
2013,
Pubmed DiVito,
Id2, Id3 and Id4 overcome a Smad7-mediated block in tumorigenesis, generating TGF-β-independent melanoma.
2014,
Pubmed Du,
Identification of likely pathogenic and known variants in TSPEAR, LAMB3, BCOR, and WNT10A in four Turkish families with tooth agenesis.
2018,
Pubmed Figueiredo,
Clinical spectrum and pleiotropic nature of CDH1 germline mutations.
2019,
Pubmed Fleischmannova,
Mouse models of tooth abnormalities.
2008,
Pubmed Galluccio,
Genetic basis of non-syndromic anomalies of human tooth number.
2012,
Pubmed Heymann,
E- and N-cadherin distribution in developing and functional human teeth under normal and pathological conditions.
2002,
Pubmed Huang,
Expression profile of critical genes involved in FGF signaling pathway in the developing human primary dentition.
2015,
Pubmed Ishibashi,
Identification of endoglin-dependent BMP-2-induced genes in the murine periodontal ligament cell line PDL-L2.
2014,
Pubmed Jackson,
Clinical, genetic, epidemiologic, evolutionary, and functional delineation of TSPEAR-related autosomal recessive ectodermal dysplasia 14.
2023,
Pubmed Kahata,
TGF-β Family Signaling in Epithelial Differentiation and Epithelial-Mesenchymal Transition.
2018,
Pubmed Kahrizi,
Homozygous variants in the gene SCAPER cause syndromic intellectual disability.
2019,
Pubmed Kettunen,
Responsiveness of developing dental tissues to fibroblast growth factors: expression of splicing alternatives of FGFR1, -2, -3, and of FGFR4; and stimulation of cell proliferation by FGF-2, -4, -8, and -9.
1998,
Pubmed Klopcic,
TGF-beta superfamily signaling is essential for tooth and hair morphogenesis and differentiation.
2007,
Pubmed Küchler,
Exploring the Association Between Genetic Polymorphisms in Genes Involved in Craniofacial Development and Isolated Tooth Agenesis.
2021,
Pubmed Lamouille,
Molecular mechanisms of epithelial-mesenchymal transition.
2014,
Pubmed Li,
Development of immortalized Hertwig's epithelial root sheath cell lines for cementum and dentin regeneration.
2019,
Pubmed Li,
Bleomycin: A novel osteogenesis inhibitor of dental follicle cells via a TGF-β1/SMAD7/RUNX2 pathway.
2021,
Pubmed Massink,
Loss-of-Function Mutations in the WNT Co-receptor LRP6 Cause Autosomal-Dominant Oligodontia.
2015,
Pubmed Matalova,
Tooth agenesis: from molecular genetics to molecular dentistry.
2008,
Pubmed Muenke,
A common mutation in the fibroblast growth factor receptor 1 gene in Pfeiffer syndrome.
1994,
Pubmed Nieminen,
Genetic basis of tooth agenesis.
2009,
Pubmed Pitteloud,
Reversible kallmann syndrome, delayed puberty, and isolated anosmia occurring in a single family with a mutation in the fibroblast growth factor receptor 1 gene.
2005,
Pubmed Polder,
A meta-analysis of the prevalence of dental agenesis of permanent teeth.
2004,
Pubmed Riley,
Impaired FGF signaling contributes to cleft lip and palate.
2007,
Pubmed Rivera,
Germline and somatic FGFR1 abnormalities in dysembryoplastic neuroepithelial tumors.
2016,
Pubmed Saito,
Sox21 Regulates Anapc10 Expression and Determines the Fate of Ectodermal Organ.
2020,
Pubmed Shi,
A single-cell interactome of human tooth germ from growing third molar elucidates signaling networks regulating dental development.
2021,
Pubmed Sobreira,
GeneMatcher: a matching tool for connecting investigators with an interest in the same gene.
2015,
Pubmed Takamori,
Epithelial fibroblast growth factor receptor 1 regulates enamel formation.
2008,
Pubmed Tommiska,
Genetics of congenital hypogonadotropic hypogonadism in Denmark.
2014,
Pubmed Waldstreicher,
The genetic and clinical heterogeneity of gonadotropin-releasing hormone deficiency in the human.
1996,
Pubmed Xu,
A mutation in the fibroblast growth factor receptor 1 gene causes fully penetrant normosmic isolated hypogonadotropic hypogonadism.
2007,
Pubmed Xu,
Novel FGFR1 and KISS1R Mutations in Chinese Kallmann Syndrome Males with Cleft Lip/Palate.
2015,
Pubmed Yan,
Regulation of TGF-beta signaling by Smad7.
2009,
Pubmed Yang,
Phenolyzer: phenotype-based prioritization of candidate genes for human diseases.
2015,
Pubmed Yokota,
Id and development.
2001,
Pubmed Zenaty,
Paediatric phenotype of Kallmann syndrome due to mutations of fibroblast growth factor receptor 1 (FGFR1).
2006,
Pubmed Zhang,
Prevalence of tooth agenesis in adolescent Chinese populations with or without orthodontics.
2015,
Pubmed Zheng,
Novel MSX1 variants identified in families with nonsyndromic oligodontia.
2021,
Pubmed