Click here to close Hello! We notice that you are using Internet Explorer, which is not supported by Xenbase and may cause the site to display incorrectly. We suggest using a current version of Chrome, FireFox, or Safari.
XB-ART-60407
Dev Cell 2023 Dec 04;5823:2776-2788.e5. doi: 10.1016/j.devcel.2023.10.005.
Show Gene links Show Anatomy links

Solubility phase transition of maternal RNAs during vertebrate oocyte-to-embryo transition.

Hwang H, Chen S, Ma M, Divyanshi , Fan HC, Borwick E, Böke E, Mei W, Yang J.


???displayArticle.abstract???
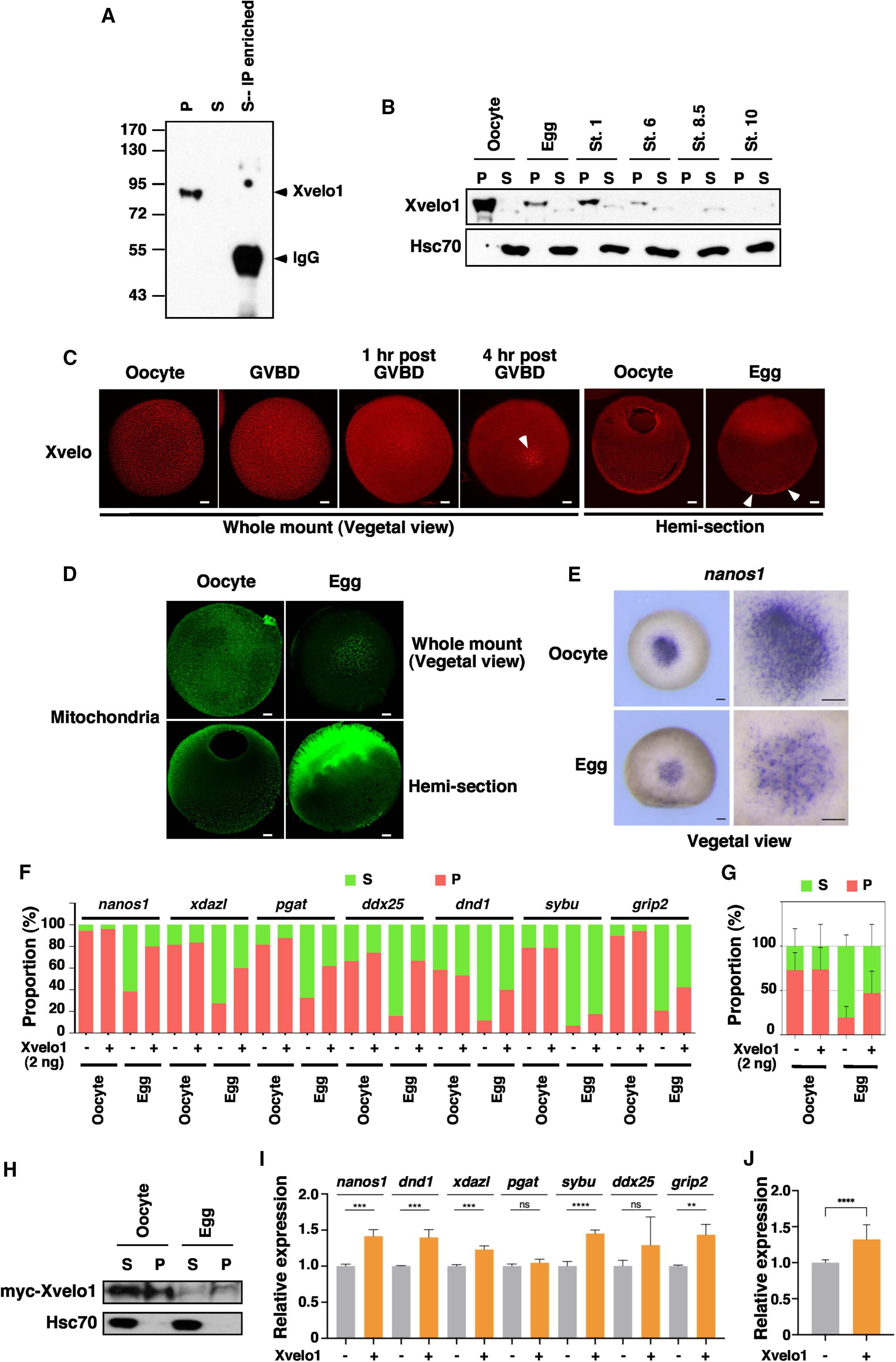
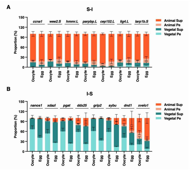
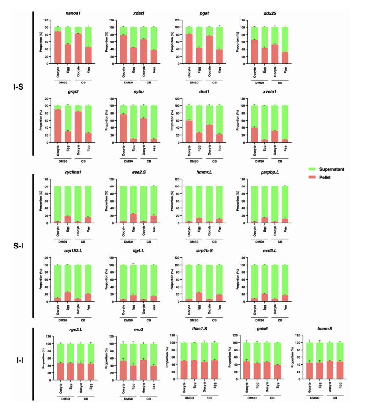
The oocyte-to-embryo transition (OET) is regulated by maternal products stored in the oocyte cytoplasm, independent of transcription. How maternal products are precisely remodeled to dictate the OET remains largely unclear. In this work, we discover the dynamic solubility phase transition of maternal RNAs during Xenopus OET. We have identified 863 maternal transcripts that transition from a soluble state to a detergent-insoluble one after oocyte maturation. These RNAs are enriched in the animal hemisphere, and many of them encode key cell cycle regulators. In contrast, 165 transcripts, including nearly all Xenopus germline RNAs and some vegetally localized somatic RNAs, undergo an insoluble-to-soluble phase transition. This phenomenon is conserved in zebrafish. Our results demonstrate that the phase transition of germline RNAs influences their susceptibility to RNA degradation machinery and is mediated by the remodeling of germ plasm. This work thus identifies important remodeling mechanisms that act on RNAs to control vertebrate OET.

???displayArticle.pubmedLink??? 37922909
???displayArticle.pmcLink??? PMC10841985
???displayArticle.link??? Dev Cell
???displayArticle.grants??? [+]

Species referenced: Xenopus laevis
Genes referenced: bcam ccdc18 ccna1 ccnb1 ccnb1.2 ccnb2 cdc6 cdr2l cep152 dazl dbr1 ddx25 ddx4 dnd1 dock7 eif2ak3 espl1 exd3 fbxo43 gata6 gdf1 grip2 h2ac21 hmmr kank1 larp1b lig4 myc nanos1 ncapd2 ncbp1 parpbp pgat pif1 rad21 rgs2 scn8a sema3d sox3 ssx2ip sybu thbs1 vegt velo1 wasl wee2 wnt11 zbtb12
GO keywords: oocyte maturation [+]
???displayArticle.antibodies??? GFP Ab30 HSPA8 Ab1 Myc Ab22


???attribute.lit??? ???displayArticles.show???
References [+] :
Aguero, Maternal Dead-end 1 promotes translation of nanos1 by binding the eIF3 complex. 2017, Pubmed, Xenbase