XB-ART-60415
Brain
2024 Apr 04;1474:1436-1456. doi: 10.1093/brain/awad380.
Show Gene links
Show Anatomy links
Bi-allelic ACBD6 variants lead to a neurodevelopmental syndrome with progressive and complex movement disorders.
Kaiyrzhanov R, Rad A, Lin SJ, Bertoli-Avella A, Kallemeijn WW, Godwin A, Zaki MS, Huang K, Lau T, Petree C, Efthymiou S, Karimiani EG, Hempel M, Normand EA, Rudnik-Schöneborn S, Schatz UA, Baggelaar MP, Ilyas M, Sultan T, Alvi JR, Ganieva M, Fowler B, Aanicai R, Tayfun GA, Al Saman A, Alswaid A, Amiri N, Asilova N, Shotelersuk V, Yeetong P, Azam M, Babaei M, Monajemi GB, Mohammadi P, Samie S, Banu SH, Pinto Basto J, Kortüm F, Bauer M, Bauer P, Beetz C, Garshasbi M, Issa AH, Eyaid W, Ahmed H, Hashemi N, Hassanpour K, Herman I, Ibrohimov S, Abdul-Majeed BA, Imdad M, Isrofilov M, Kaiyal Q, Khan S, Kirmse B, Koster J, Lourenço CM, Mitani T, Moldovan O, Murphy D, Najafi M, Pehlivan D, Rocha ME, Salpietro V, Schmidts M, Shalata A, Mahroum M, Talbeya JK, Taylor RW, Vazquez D, Vetro A, Waterham HR, Zaman M, Schrader TA, Chung WK, Guerrini R, Lupski JR, Gleeson J, Suri M, Jamshidi Y, Bhatia KP, Vona B, Schrader M, Severino M, Guille M, Tate EW, Varshney GK, Houlden H, Maroofian R.
???displayArticle.abstract???
The acyl-CoA-binding domain-containing protein 6 (ACBD6) is ubiquitously expressed, plays a role in the acylation of lipids and proteins, and regulates the N-myristoylation of proteins via N-myristoyltransferase enzymes (NMTs). However, its precise function in cells is still unclear, as is the consequence of ACBD6 defects on human pathophysiology. Utilizing exome sequencing and extensive international data sharing efforts, we identified 45 affected individuals from 28 unrelated families (consanguinity 93%) with bi-allelic pathogenic, predominantly loss-of-function (18/20) variants in ACBD6. We generated zebrafish and Xenopus tropicalis acbd6 knockouts by CRISPR/Cas9 and characterized the role of ACBD6 on protein N-myristoylation with YnMyr chemical proteomics in the model organisms and human cells, with the latter also being subjected further to ACBD6 peroxisomal localization studies. The affected individuals (23 males and 22 females), with ages ranging from 1 to 50 years old, typically present with a complex and progressive disease involving moderate-to-severe global developmental delay/intellectual disability (100%) with significant expressive language impairment (98%), movement disorders (97%), facial dysmorphism (95%), and mild cerebellar ataxia (85%) associated with gait impairment (94%), limb spasticity/hypertonia (76%), oculomotor (71%) and behavioural abnormalities (65%), overweight (59%), microcephaly (39%) and epilepsy (33%). The most conspicuous and common movement disorder was dystonia (94%), frequently leading to early-onset progressive postural deformities (97%), limb dystonia (55%), and cervical dystonia (31%). A jerky tremor in the upper limbs (63%), a mild head tremor (59%), parkinsonism/hypokinesia developing with advancing age (32%), and simple motor and vocal tics were among other frequent movement disorders. Midline brain malformations including corpus callosum abnormalities (70%), hypoplasia/agenesis of the anterior commissure (66%), short midbrain and small inferior cerebellar vermis (38% each), as well as hypertrophy of the clava (24%) were common neuroimaging findings. acbd6-deficient zebrafish and Xenopus models effectively recapitulated many clinical phenotypes reported in patients including movement disorders, progressive neuromotor impairment, seizures, microcephaly, craniofacial dysmorphism, and midbrain defects accompanied by developmental delay with increased mortality over time. Unlike ACBD5, ACBD6 did not show a peroxisomal localisation and ACBD6-deficiency was not associated with altered peroxisomal parameters in patient fibroblasts. Significant differences in YnMyr-labelling were observed for 68 co- and 18 post-translationally N-myristoylated proteins in patient-derived fibroblasts. N-Myristoylation was similarly affected in acbd6-deficient zebrafish and Xenopus tropicalis models, including Fus, Marcks, and Chchd-related proteins implicated in neurological diseases. The present study provides evidence that bi-allelic pathogenic variants in ACBD6 lead to a distinct neurodevelopmental syndrome accompanied by complex and progressive cognitive and movement disorders.
???displayArticle.pubmedLink??? 37951597
???displayArticle.pmcLink??? PMC10994533
???displayArticle.link??? Brain
???displayArticle.grants??? [+]
U01 HG011758 NHGRI NIH HHS , MR/V012177/1 Medical Research Council , C29637/A21451 Cancer Research UK, FC001057 Wellcome Trust , FC001057 Arthritis Research UK , Wellcome Trust , U62 PS001042 NCHHSTP CDC HHS, BB/N01541X/1 Biotechnology and Biological Sciences Research Council , FC001097 Wellcome Trust , R35 NS105078 NINDS NIH HHS
Species referenced: Xenopus tropicalis
Genes referenced: acbd6 cat.2 cdt1 f10 f12 myc olig2 pam slc45a2 znf160
GO keywords: N-terminal peptidyl-glycine N-myristoylation
???displayArticle.antibodies??? Myc Ab5
gRNAs referenced: acbd6 gRNA1 acbd6 gRNA2 tyr gRNA2
???displayArticle.disOnts??? specific developmental disorder [+]
neurodevelopmental disorder with midbrain and hindbrain malformations
microcephaly, seizures, and developmental delay
craniofacial dysmorphism, skeletal anomalies, and mental retardation syndrome
neurodevelopmental disorder with motor and language delay, ocular defects, and brain abnormalities
microcephaly
movement disease
Phenotypes: Xtr Wt + acbd6 CRISPR (68)(Fig. 5 B (c3)) [+]
Xtr Wt + acbd6 CRISPR (68)(Fig. 5 CD)
Xtr Wt + acbd6 CRISPR (68)(Fig. 5 EF)
Xtr Wt + acbd6 CRISPR (68)(Fig. 5 G)
Xtr Wt + acbd6 CRISPR (68)(Fig. 5 H)
Xtr Wt + acbd6 CRISPR (68)(Supl. Fig. 17 A)
Xtr Wt + acbd6 CRISPR (68)(Supl. Fig. 17 B)
Xtr Wt + acbd6 CRISPR (68)(Supl. Fig 17 C)
Xtr Wt + acbd6 CRISPR (71)(Supl. Fig. 17 A)
Xtr Wt + acbd6 CRISPR (68)(Fig. 5 EF)
Xtr Wt + acbd6 CRISPR (68)(Fig. 5 G)
Xtr Wt + acbd6 CRISPR (68)(Fig. 5 H)
Xtr Wt + acbd6 CRISPR (68)(Supl. Fig. 17 A)
Xtr Wt + acbd6 CRISPR (68)(Supl. Fig. 17 B)
Xtr Wt + acbd6 CRISPR (68)(Supl. Fig 17 C)
Xtr Wt + acbd6 CRISPR (71)(Supl. Fig. 17 A)
???attribute.lit??? ???displayArticles.show???
|
|
Figure 1 Family pedigrees, schematic variants’ representation, conserved regions of substitution variants in ACBD6, and splicing effects. (A) Pedigrees and segregation results for the 28 unrelated families. Double lines between individuals represent consanguinity. The 45 affected individuals recruited for the study are shaded and indicated with their respective subject (S) number (S1, S2 or S3). The segregation data for all individuals tested via Sanger sequencing are shown with the presence of the ACBD6 variant (red) and/or the reference allele (black), two red/black texts indicate a homozygous state and one red + one black text indicates a heterozygous state. The genotyping is based on the coding DNA sequence. DEL = deletion; DUP = duplication; WT = wild-type. (B) Top: Schematic representation of the gene and protein positions of detected variants in ACBD6. ACBD6 is located on chromosome 1 at cytogenetic position q25.2q25.3. Middle: The genetic variants mapped to the NM_032360.4 transcript of ACBD6. Bottom: ACBD6 variants mapped on the protein level. Three variants, including p.(Gly22fs), p.(Leu121ThrfsTer27) and a 30 kb deletion in the C-terminus, have been reported previously.6,7,10 Recurrent variants are labelled with family codes. (C) Splicing schematic for the c.574-2A>G (top) variant in ACBD6 showing cryptic acceptor splice site activation in exon 6. The c.664-2A>G (middle) and c.694+1G>A (bottom) variants affect splicing of exon 7 both show exon skipping. Additionally, the c.694+1G>A variant activates a cryptic donor splice site. (D) Interspecies alignment performed with Clustal Omega showing the complete conservation down to invertebrates of the amino acid residues affected by a missense variant leading to an amino acid substitution p.(Asp201Gly) and an in-frame duplication p.(Asn219dup). |
|
|
Figure 2. Clinical features of the affected individuals with bi-allelic ACBD6 variants. [A(i–xiii)] Representative photographs demonstrating facial features of the affected individuals in adulthood: F1:S1 (i); F1:S2 (ii); F1:S3 (iii); F3:S2 (iv); F3:S1 (v); F6:S1 (vi); F7:S2 (vii); F7:S1 (viii); F11:S1 (ix); F17:S1 (x); F17:S2 (xi); F20:S1 (xii); and F16:S1 (xiii). [A(xiv–xxxi)] Representative photographs demonstrating facial features of the affected individuals in childhood: F3:S2 (xiv) at 5 years old; F3:S1 (xv) at 12 years old; F6:S2 (xvi); F8:S1 (xvii); F8:S2 (xviii); F10:S1 (xix); F10:S2 (xx); and F11:S1 (xxi) at younger age; F13:S1 (xxii); F14:S1 (xxiii); F15:S1 (xxiv); F16:S1 (xxv) at 2 years old; F16:S1(xxvi) at 4 years old; F19:S1 (xxvii); F19:S2 (xxviii); F20:S2 (xxix); F12:S1 (xxx); and F12:S2 (xxxi). The most frequently seen facial dysmorphologies in adults are high nasal ridge, full nasal tip, small mouth, thin upper lip and broad chin. The most frequently seen facial dysmorphologies in children are bifrontal/bitemporal narrowing, arched eyebrows, hypertelorism, up-slanting palpebral fissures, depressed nasal bridge, full nasal tip, thin upper lip, full lower lip and broad chin. [B(i–ix)] Representative photographs demonstrating postural abnormalities seen in the affected individuals. A stooped body posture and lateral flexion of the trunk can be seen in the individuals F1:S1 (i), F1:S2 (ii), F1:S3 (iii), F3:S1 (iv), F3:S2 (v), F6:S1 (vi), F6:S2 (vii), F8:S2 (viii) and F13:S1 (ix). (C) Bar graph summarizing proportions of various clinical findings in the ACBD6 cohort. Blue = affected; orange = unaffected; grey = not ascertained/not applicable. GDD = global developmental delay; ID = intellectual disability. [D(i–xii)] Representative neuroimaging features of the affected individuals. Brain MRI, midline sagittal images of the affected individuals F1:S1 (i), F1:S2 (ii), F5:S1(iii), F56:S2 (iv), F7:S1 (v), F7:S2 (vi), F10:S1 (vii), F10:S2 (viii), F11:S1 (ix), F13:S1 (x), F14:S1 (xi) and F19:S1 (xii). Most of the affected individuals have corpus callosum agenesis or hypoplasia with prevalent involvement of the posterior sections (empty arrows), variably associated with short midbrain (thin arrows) and small inferior cerebellar vermis (arrowheads). In addition, mild hypertrophy of the clava was noted in some subjects (dotted arrows). Note that the anterior commissure was markedly hypoplastic or absent in all affected individuals. |
|
|
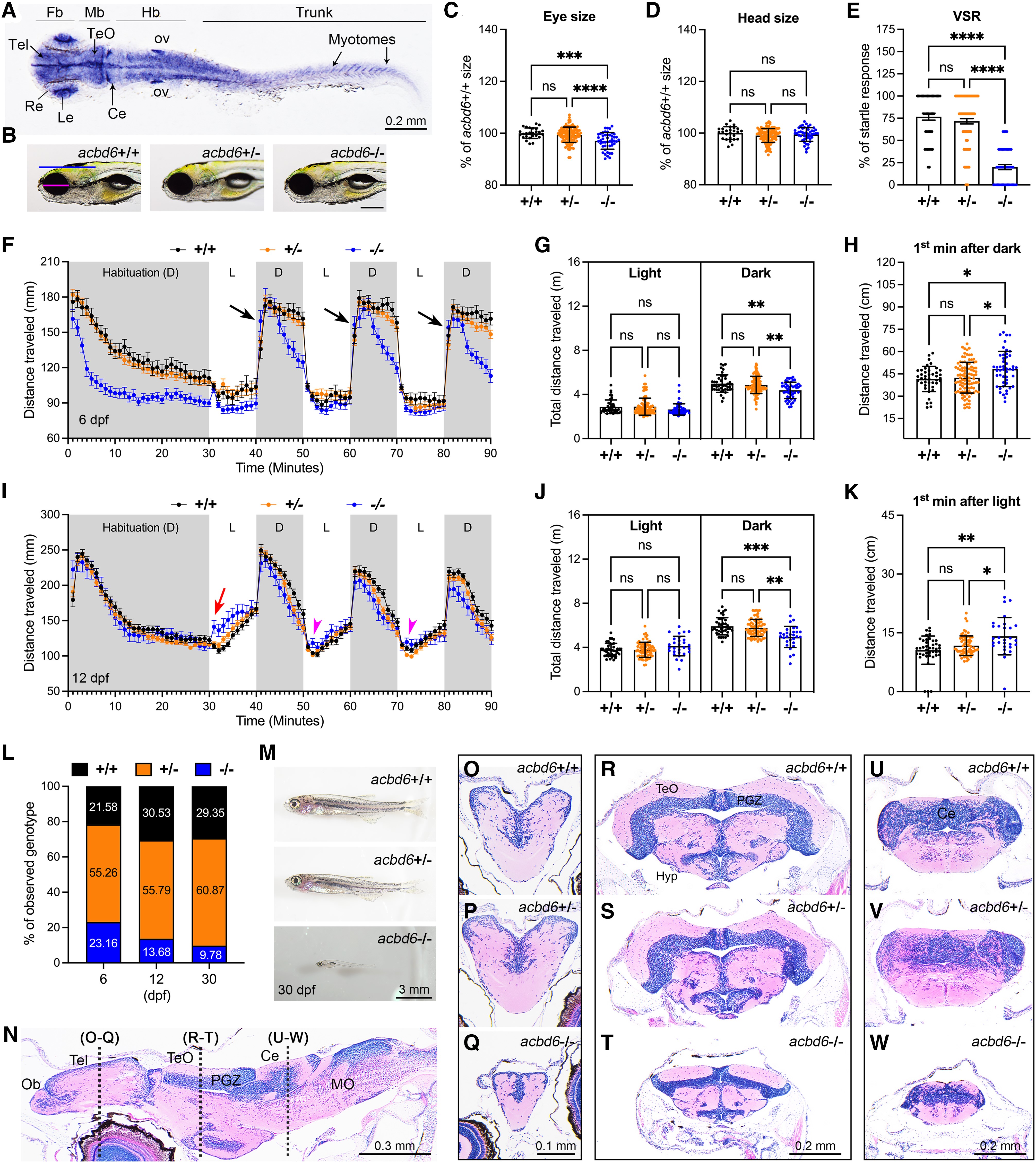
Figure 3 RISPR/Cas9 mutation of zebrafish acbd6 causes smaller eyes, impaired vision, abnormal locomotion, developmental delay and increased mortality. (A) Whole-mount in situ hybridization for detecting acbd6 mRNA expression pattern in zebrafish embryo at 24 hours post-fertilization (hpf). fb = forebrain; mb = midbrain; MHB = midbrain and hindbrain boundary; hb = hindbrain; ov = otic vesicle. Dorsal view to the top, anterior to the left. (B) Representative images of wild-type (acbd6+/+), heterozygous (acbd6+/−) and homozygous (acbd6−/−) mutant larva at 6 days post-fertilization (dpf). Head size and eye size are indicated by blue and red lines, respectively. Anterior to the left and dorsal to the top. Scale bar = 200 μm. (C and D) Quantification of eye and head size as indicated in B. +/+ (n = 26 larvae), +/− (n = 114 larvae) and −/− (n = 47 larvae). Each symbol represents one larva. Values are calculated as a percentage of the mean value of +/+ larvae. Error bars = mean ± standard deviation (SD). (E) The result of visual startle response analysis performed on +/+ (n = 43 larvae), +/− (n = 99 larvae) and −/− (n = 48 larvae) zebrafish larvae at 6 dpf. Each symbol represents one larva. The number of responses for five stimuli of each larva is calculated as a percentage of responses. Error bars = mean ± standard error of the mean (SEM). (F) Locomotor activities of zebrafish larvae in light and dark periods at 6 dpf. +/+ (n = 42 larvae), +/− (n = 99 larvae) and −/− (n = 48 larvae) zebrafish larvae were habituated in the dark for 30 min, followed by three cycles of 10-min time bins of light and dark periods. Black arrows indicate the increased movement of homozygous mutants at the first minute in the dark. Error bars = mean ± SEM. D = dark period; L = light period. (G) Average cumulative distance travelled by each larva from three cycles of either light or dark periods in F. Error bars = mean ± SD. (H) Average cumulative distance travelled by each larva during the first minute of the dark period across three cycles as indicated by black arrows in F. Error bars = mean ± SD. (I) Locomotor activities of zebrafish larvae in light and dark conditions at 12 dpf. +/+ (n = 39 larvae), +/− (n = 71 larvae) and −/− (n = 29 larvae). Error bars = mean ± SEM. Red arrow indicates increased movement of homozygous mutants at the first minute after light on. Red arrowhead indicates increased movement of homozygous mutants at the second minute after light on. (J) Average cumulative distance travelled by each larva during three cycles of either light or dark periods in I. Error bars = mean ± SD. (K) Average cumulative distance travelled by each larva during the first cycle of the first minute of the light period as indicated by red arrow in I. Error bars = mean ± SD. (L) Genotyping results of zebrafish at 6 dpf (n = 191 larvae), 12 dpf (n = 196 larvae) and 30 dpf (n = 118 juveniles) stages from acbd6+/− intercross. (M) Representative images of morphological phenotype from acbd6+/+, acbd6+/− and acbd6−/− at 30 dpf. Anterior to the left and dorsal to the top. (N) Sagittal section of acbd6+/+ brain at 30 dpf. Anterior to the left and dorsal to the top. MO = medulla oblongata; Ob = olfactory bulb; PGZ = periventricular grey zone of optic tectum. (O–W) Representative images of transverse sections of telencephalon (O–Q), optic tectum (R–T) and cerebellum (U–W) from acbd6+/+, acbd6+/− and acbd6−/− juvenile as indicated in N. In C and D, one-way ANOVA with Tukey’s multiple comparisons test; in E, G, H, J and K, one-way ANOVA with Dunnett’s T3 multiple comparisons test; ns, not significant; *P < 0.05; **P < 0.01; ***P < 0.001; ****P < 0.0001. |
|
|
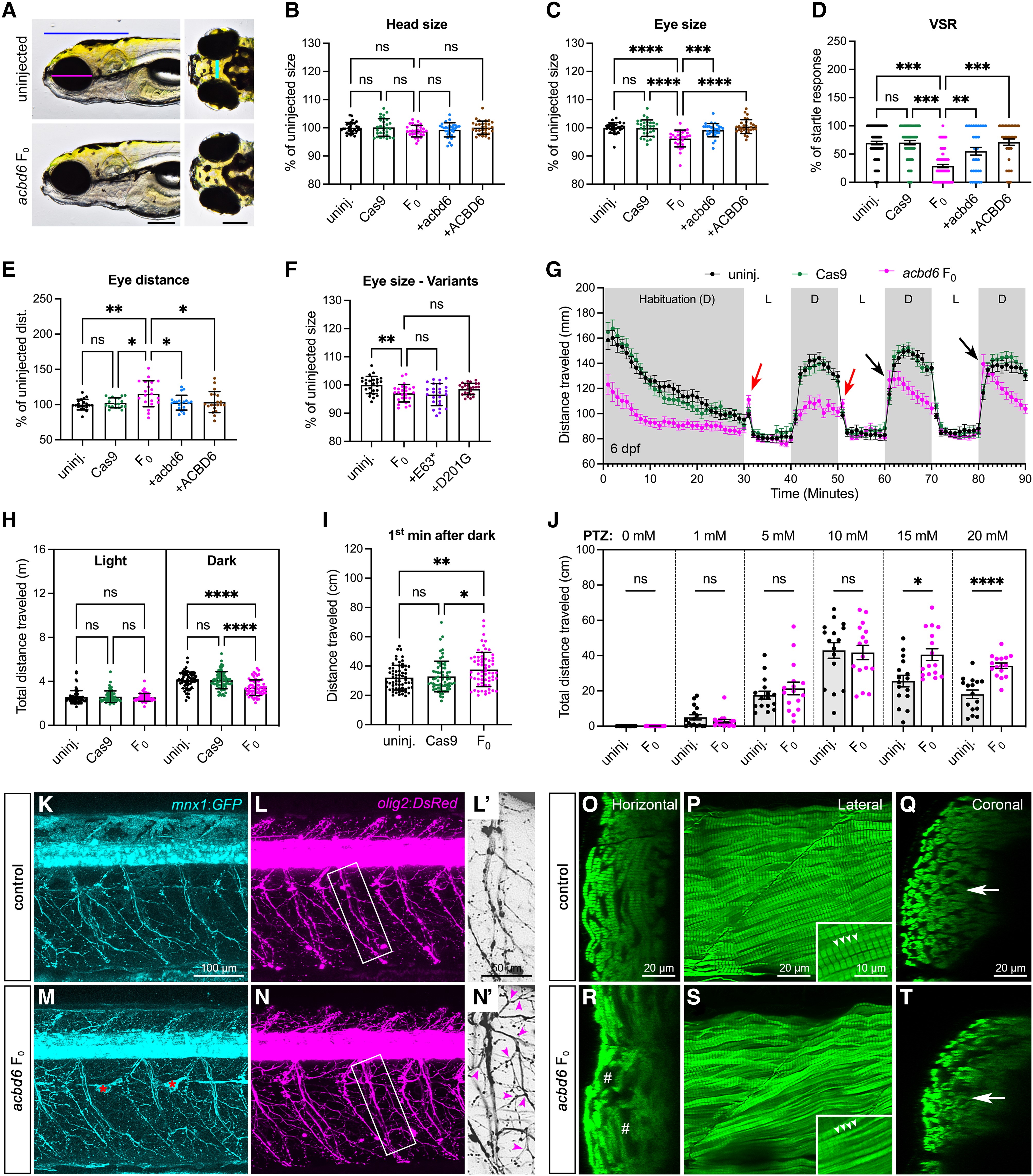
Figure 4. Zebrafish acbd6 F0 knockouts exhibit increased susceptibility to chemical-induced seizures, excessive motor neuron branching and skeletal muscle degeneration. (A) Representative images of uninjected control and acbd6 F0 larvae at 6 days post-fertilization (dpf). Left: Ventral view, anterior to the left. Right: Dorsal view, anterior to the left. Blue line indicates head size; magenta line indicates eye size; and cyan line indicates eye distance. Scale bar = 0.2 mm. (B and C) Quantification of the head and eye size (n = 30 larvae for each group) of uninjected control (uninj.), acbd6 F0 knockout (F0), F0 + zebrafish wild-type acbd6 mRNA (+acbd6) and F0 + human wild-type ACBD6 mRNA (+ACBD6) as indicated in B. (D) The visual startle response (VSR) analysis after mRNA rescue at 6 dpf. n = 36 larvae for each group. Each symbol represents one larva. The number of responses to five stimuli of each larva was calculated as a percentage of responses. Error bars = mean ± standard error of the mean (SEM). (E) Quantification of the eyes distance (n = 20 larvae for each group) as indicated in B. (F) Quantification of the eye size of F0 knockout rescued with mRNA of human p.Glu63Ter (+E63*) or p.Asp201Gly (+D201G) variant. n = 25 larvae for each group. (G) Locomotor activities of zebrafish larvae in light and dark conditions at 6 dpf. n = 64 larvae for each group. The larvae were habituated in the dark for 30 min, followed by three cycles of 10-min periods of light and dark. Error bars represent the mean ± SEM. D = dark period; L = light period. Red arrows indicate increased movement of F0 1 min after light on, and black arrows indicate increased movement 1 min after light off. (H) Average cumulative distance travelled by each larva during three cycles of either light or dark periods in G. Error bars = mean ± standard deviation (SD). (I) The average cumulative distance traveled by each larva during the first minute of the dark period was measured over three cycles, as shown by the black arrow in G. Error bars represent the mean ± SD. (J) The average cumulative distance traveled by the larvae was measured for each group after being treated with different doses of pentylenetetrazole (PTZ) at 5 dpf. n = 16 larvae for each group. (K–N) Confocal images of Tg(mnx1:GFP; olig2:DsRed) larva at 12 dpf are shown, with transgenic larvae injected with slc45a2 sgRNA used as a control and those injected with acbd6 + slc45a2 sgRNAs shown as acbd6 F0. (L' and N') Enlarged images from white boxes are shown in L' and N', with red asterisks indicating autofluorescence from remaining pigment cells. GFP and DsRed are displayed in cyan and magenta, respectively, with magenta arrowheads indicating excess axonal arborizations. The images are presented in a lateral view, with anterior to the left and dorsal to the top. Additional motor neuron phenotypes at 6 and 12 dpf can be found in Supplementary Fig. 13. (O–T) Confocal images of stained skeletal muscle fibers with phalloidin are presented, including images from slc45a2 sgRNA-injected control (O–Q) and acbd6 + slc45a2 sgRNA-injected (R and S) larvae at 12 dpf. Orthogonal views generated from P and S using the Orthogonal views tool in ImageJ are also displayed. #Degenerated muscles. White arrowheads and a white arrow indicate Z-discs and the thickness of the myotube, respectively. Supplementary Fig. 14 provides additional muscle phenotypes at 6 and 12 dpf. In B–D and F, one-way ANOVA with Tukey’s multiple comparisons test; E and H–J, one-way ANOVA with Dunnett’s T3 multiple comparisons test; ns, not significant; *P < 0.05; **P < 0.01; ***P < 0.001; ****P < 0.0001. |
|
|
Figure 5. Xenopus tropicalis (acbd6) crispants have gastrulation, movement, craniofacial, brain and eye defects together with microcephaly. (A) The gene structure of human (ACBD6) and X. tropicalis (acbd6) reveals eight exons. (B) Gastrulation defects, including failure of blastopore closure and anterior posterior defects, were observed in F0X. tropicalis embryos injected with two different CRISPR/Cas9 constructs (sgRNA-68 and sgRNA-71) disrupting exon 1 of acbd6. (C) Those animals surviving to free-feeding stages presented with microcephaly, craniofacial dysmorphism and eye abnormalities. (D) The differences in head size between the uninjected control (2.07 0.36mm) and acbd6 crispant tadpoles (1.52 0.27mm, sgRNA-68) were found to be significant, t(34) = 5.183, P < 0.001. (E and F) Alcian blue staining marking the cartilaginous structures in the head and neck show equivalent structures between control (E) and acbd6 crispant tadpoles (F), revealing no gross morphological abnormalities. (G) Detailed structural analysis in higher resolution microCT imaging (1% phosphotungstic acid contrast stain) revealed significant structural abnormalities in the facial musculature (red arrows; G), abnormalities of the eye (microphthalmia, anophthalmia; yellow arrows, G) and structural abnormalities in the brain most pronounced in the midbrain regions (blue arrow, G). (H) Locomotion analysis at NF44/45 revealed that crispants moved significantly less than control tadpoles. (I) The KaplanMeier survival analysis of 65 control and crispant tadpoles shows two periods of crispant-specific decline, the first at gastrula stages (Day 01) and the second with post-feeding [Day 8, Nieuwkoop and Faber (NF) stage 47]. |
|
|
Figure 6. Morphological characteristics of peroxisomes in ACBD6-deficient patient cells are not altered and chemical proteomic profiling of N-myristoylation in human fibroblasts. (A) Patient fibroblasts and controls were processed for immunofluorescence microscopy using antibodies against the peroxisomal membrane marker PEX14, the matrix marker catalase or mitochondrial ATP synthetase B (ATPB). Peroxisomal localization of PEX14 and catalase indicate that peroxisomal membrane and PTS1-dependent matrix import are normal. Note that the morphology of mitochondria, which are elongated in fibroblasts, was also not altered when compared to controls. (B) Quantification of peroxisome number based on immunofluorescence images (see A for representative images) (n = 2936 cells). Data are from three independent experiments. ns, not significant; KruskalWallis ANOVA test with Dunns multiple comparisons. (C) COS-7 cells were transfected with plasmids encoding Myc-ACBD5 or Myc-ACBD6 and processed for immunofluorescence microscopy using antibodies against Myc and PEX14. Note that Myc-ACBD5 localizes to peroxisomes, whereas Myc-ACBD6 localizes to the nucleus and the cytoplasm in COS-7 cells. Scale bars = 10m. (D) Ranked plot of myristic acid alkyne (YnMyr)-labelled, known co- and post-translationally N-myristoylated proteins, as identified in Supplementary Fig. 18E. Position on the left equals lower abundance in ACBD6 deficient fibroblasts, position on the right equals higher abundance in ACBD6 deficient fibroblasts. |
|
|
Figure 7 Chemical and whole proteome analysis of acbd6 wild-type and crispant zebrafish and Xenopus tropicalis model systems. (A) Volcano plot comparing myristic acid alkyne (YnMyr) labelling of proteins in wild-type and acbd6 crispant zebrafish at 72 h post-fertilization (hpf). (B) Comparing YnMyr labelling of proteins in wild-type and acbd6 crispant zebrafish at 120 hpf. Further description as in A. (C) Top 20 biological processes most significantly enriched in proteins downregulated in acbd6 crispant zebrafish at 72 hpf. (D) Volcano plot comparing YnMyr labelling of proteins in wild-type and acbd6 crispant 68 X. tropicalis. (E) Comparing YnMyr labelling of proteins in wild-type and acbd6 crispant 71 X. tropicalis. Further description as in D. (F) Top 20 biological processes most significantly enriched in proteins upregulated in acbd6 crispant 68 X. tropicalis. Most significantly enriched processes are at the top. In A and D, position on the left equals reduced in crispant; position on the right equals increased in crispant. Horizontal dotted line indicates significance threshold (P = 0.05). FC = fold-change. In C and F, the most significantly enriched process is at the top. Colour indicates Q-value as secondary significance indicator. Size of circle indicates a number of proteins enriched in the depicted process. Dr = Danio rerio; Hs = Homo sapiens; Xt = X. tropicalis. |
|
|
Supplementary Figure 23. Comparison of overlap in identified (potential) N- myristoylated proteins between Homo sapiens, Danio rerio and Xenopus tropicalis (A) Venn diagram depicting overlap between proteins identified in Homo sapiens, Danio rerio and Xenopus tropicalis containing a N-terminal glycine. (B) Venn diagram depicting overlap between proteins with a N-terminal glycine identified in Homo sapiens, Danio rerio and Xenopus tropicalis, which have an orthologue with a N-terminal glycine in Homo sapiens. (C) Venn diagram depicting overlap between proteins with a N-terminal glycine identified in Homo sapiens, Danio rerio and Xenopus tropicalis, which have a co-translationally N-myristoylated orthologue in Homo sapiens. (D) List of potential co-translationally N-myristoylated proteins overlapping between Homo sapiens, Danio rerio and Xenopus tropicalis. Danio rerio and Xenopus tropicalis proteins with an orthologue in Homo sapiens with a N-terminal glycine are depicted in gray, with a co-translationally N-myristoylated orthologue in Homo sapiens in orange. (E) Venn diagram depicting overlap between proteins identified in Homo sapiens, Danio rerio and Xenopus tropicalis, which have a post-translationally N-myristoylated orthologue in Homo sapiens. (F) List of potential post-translationally N-myristoylated proteins overlapping between Homo sapiens, Danio rerio and Xenopus tropicalis. |
|
|
Supplementary Figure 21. Chemical and whole proteome analysis of wild-type and acbd6 crispant X. tropicalis (back) (A) Volcano plot depicting YnMyr labelling of proteins in wild-type X. tropicalis. Horizontal dotted line: significance threshold (p-value = 0.05). FC: fold-change. Position on the left equals increased in DMSO condition (negative control), position on the right equals increased in YnMyr condition (positive control). Highlighted are proteins with well-validated N-myristoylated orthologues in Homo sapiens (black) including those implicated in neurological disorders (orange). (B) YnMyr labelling of proteins in acbd6 crispant 68 X. tropicalis. Further description as in (A). (C) YnMyr labelling of proteins in acbd6 crispant 71 X. tropicalis. Further description as in (A). (D) Whole proteome analysis of proteins in wild-type and acbd6 crispant 68 X. tropicalis. Horizontal dotted line: significance threshold (p-value = 0.05). FC: fold-change. Position on the left equals reduced in crispant, position on the right equals increased in crispant. Highlighted are proteins with well-validated N-myristoylated orthologues in Homo sapiens (black) including those implicated in neurological disorders (orange). (E) Whole proteome analysis of proteins in wild-type and acbd6 crispant 71 X. tropicalis. Further description as in (D). |
|
|
Supplementary Figure 22. Whole proteome meta-analysis of wild-type and acbd6 crispant Xenopus [panels A-C] (A) Top-20 of biological processes most significantly enriched in proteins down-regulated in acbd6 crispant 68 X. tropicalis. Most significantly enriched process at the top. Colour indicates Q-value as secondary significance indicator. Size of circles indicates number of proteins enriched in depicted process. Xt: Xenopus tropicalis. Hs: Homo sapiens. (B) Top-20 of disease networks most significantly enriched in proteins down-regulated in acbd6 crispant 68 X. tropicalis. Further description as in (A). (C) Top-20 of disease networks most significantly enriched in proteins up-regulated in acbd6 crispant 68 X. tropicalis. Further description as in (A). ( |
|
|
Supplementary Figure 22. Whole proteome meta-analysis of wild-type and acbd6 crispant Xenopus [panels D-G] (D) Top-20 of biological processes most significantly enriched in proteins down-regulated in acbd6 crispant 71 X. tropicalis s. Further description as in (A). (E) Top-20 of disease networks most significantly enriched in proteins down-regulated in acbd6 crispant 71 X. tropicalis. Further description as in (A). (F) Top-20 of biological processes most significantly enriched in proteins up-regulated in acbd6 crispant 71 X. tropicalis. Further description as in (A). (G) Top-20 of disease networks most significantly enriched in proteins up-regulated in acbd6 crispant 71 X. tropicalis. Further description as in (A). |
|
|
Supplementary Figure 16. Targeted disruption of acbd6 exon 1 generates F0 crispants bearing insertion-deletion changes in vivo [panels A & B] (A) The acbd6 amino-acid sequence of H. sapiens (NP_115736.1) and X. tropicalis (NP_001008065.2) aligned within SnapGene5.2.4. using a local Smith-Waterman alignment shows modest sequence conservation (66.4%). (B) The partial X. tropicalis exon schematic depicts the target region within acbd6, exon1 and the relative position of the CRISPR/Cas9 sgRNAs and genotyping primers. |
|
|
Supplementary Figure 16. Targeted disruption of acbd6 exon 1 generates F0 crispants bearing insertion-deletion changes in vivo continued Panels C& D (C, D) Sanger sequencing of the target region from uninjected and crispant embryos reveals both sgRNA-68 (GGACTCTTCCAGTACCCCAG) and sgRNA-71 (GGAGTGGGACGAGAAGACAG) result in consistent levels of CRISPR/Cas9 directed indel formation (ab1 trace files visualised in SnapGene5.2.4.). |
|
|
Supplementary Figure 17. Survival, movement and morphology of abcd6 cripspant tadpoles (A) Fertilised X. tropicalis eggs were obtained from two clutches and injected at the one-cell stage with Cas9 protein and 600pg of sgRNA-68 (GGACTCTTCCAGTACCCCAG) or sgRNA-71 (GGAGTGGGACGAGAAGACAG). Substantial numbers of the resulting F0 X. tropicalis crispant embryos bearing homozygous indels in exon 1 of acbd6 were observed to die at gastrula stages across both experiment. Embryos injected with sgRNA68 that were observed to develop normally compared to both uninjected and tyr-/- control embryos were subsequently found to have a single nucleotide polymorphism affecting the PAM (A, third panel top row). (B, C) Images show tadpole head morphology at two free-feeding stages, crispants were injected with sgRNA-68 (NF42/43 and NF46/47) and the presence of microcephaly, craniofacial defects and eye abnormalities noted. |
|
|
Figure 1. Family pedigrees, schematic variants’ representation, conserved regions of substitution variants in ACBD6, and splicing effects. (A) Pedigrees and segregation results for the 28 unrelated families. Double lines between individuals represent consanguinity. The 45 affected individuals recruited for the study are shaded and indicated with their respective subject (S) number (S1, S2 or S3). The segregation data for all individuals tested via Sanger sequencing are shown with the presence of the ACBD6 variant (red) and/or the reference allele (black), two red/black texts indicate a homozygous state and one red + one black text indicates a heterozygous state. The genotyping is based on the coding DNA sequence. DEL = deletion; DUP = duplication; WT = wild-type. (B) Top: Schematic representation of the gene and protein positions of detected variants in ACBD6. ACBD6 is located on chromosome 1 at cytogenetic position q25.2q25.3. Middle: The genetic variants mapped to the NM_032360.4 transcript of ACBD6. Bottom: ACBD6 variants mapped on the protein level. Three variants, including p.(Gly22fs), p.(Leu121ThrfsTer27) and a 30 kb deletion in the C-terminus, have been reported previously.6,7,10 Recurrent variants are labelled with family codes. (C) Splicing schematic for the c.574-2A>G (top) variant in ACBD6 showing cryptic acceptor splice site activation in exon 6. The c.664-2A>G (middle) and c.694+1G>A (bottom) variants affect splicing of exon 7 both show exon skipping. Additionally, the c.694+1G>A variant activates a cryptic donor splice site. (D) Interspecies alignment performed with Clustal Omega showing the complete conservation down to invertebrates of the amino acid residues affected by a missense variant leading to an amino acid substitution p.(Asp201Gly) and an in-frame duplication p.(Asn219dup). |
|
|
Figure 3. CRISPR/Cas9 mutation of zebrafish acbd6 causes smaller eyes, impaired vision, abnormal locomotion, developmental delay and increased mortality. (A) Whole-mount in situ hybridization for detecting acbd6 mRNA expression pattern in zebrafish embryo at 24 hours post-fertilization (hpf). fb = forebrain; mb = midbrain; MHB = midbrain and hindbrain boundary; hb = hindbrain; ov = otic vesicle. Dorsal view to the top, anterior to the left. (B) Representative images of wild-type (acbd6+/+), heterozygous (acbd6+/−) and homozygous (acbd6−/−) mutant larva at 6 days post-fertilization (dpf). Head size and eye size are indicated by blue and red lines, respectively. Anterior to the left and dorsal to the top. Scale bar = 200 μm. (C and D) Quantification of eye and head size as indicated in B. +/+ (n = 26 larvae), +/− (n = 114 larvae) and −/− (n = 47 larvae). Each symbol represents one larva. Values are calculated as a percentage of the mean value of +/+ larvae. Error bars = mean ± standard deviation (SD). (E) The result of visual startle response analysis performed on +/+ (n = 43 larvae), +/− (n = 99 larvae) and −/− (n = 48 larvae) zebrafish larvae at 6 dpf. Each symbol represents one larva. The number of responses for five stimuli of each larva is calculated as a percentage of responses. Error bars = mean ± standard error of the mean (SEM). (F) Locomotor activities of zebrafish larvae in light and dark periods at 6 dpf. +/+ (n = 42 larvae), +/− (n = 99 larvae) and −/− (n = 48 larvae) zebrafish larvae were habituated in the dark for 30 min, followed by three cycles of 10-min time bins of light and dark periods. Black arrows indicate the increased movement of homozygous mutants at the first minute in the dark. Error bars = mean ± SEM. D = dark period; L = light period. (G) Average cumulative distance travelled by each larva from three cycles of either light or dark periods in F. Error bars = mean ± SD. (H) Average cumulative distance travelled by each larva during the first minute of the dark period across three cycles as indicated by black arrows in F. Error bars = mean ± SD. (I) Locomotor activities of zebrafish larvae in light and dark conditions at 12 dpf. +/+ (n = 39 larvae), +/− (n = 71 larvae) and −/− (n = 29 larvae). Error bars = mean ± SEM. Red arrow indicates increased movement of homozygous mutants at the first minute after light on. Red arrowhead indicates increased movement of homozygous mutants at the second minute after light on. (J) Average cumulative distance travelled by each larva during three cycles of either light or dark periods in I. Error bars = mean ± SD. (K) Average cumulative distance travelled by each larva during the first cycle of the first minute of the light period as indicated by red arrow in I. Error bars = mean ± SD. (L) Genotyping results of zebrafish at 6 dpf (n = 191 larvae), 12 dpf (n = 196 larvae) and 30 dpf (n = 118 juveniles) stages from acbd6+/− intercross. (M) Representative images of morphological phenotype from acbd6+/+, acbd6+/− and acbd6−/− at 30 dpf. Anterior to the left and dorsal to the top. (N) Sagittal section of acbd6+/+ brain at 30 dpf. Anterior to the left and dorsal to the top. MO = medulla oblongata; Ob = olfactory bulb; PGZ = periventricular grey zone of optic tectum. (O–W) Representative images of transverse sections of telencephalon (O–Q), optic tectum (R–T) and cerebellum (U–W) from acbd6+/+, acbd6+/− and acbd6−/− juvenile as indicated in N. In C and D, one-way ANOVA with Tukey’s multiple comparisons test; in E, G, H, J and K, one-way ANOVA with Dunnett’s T3 multiple comparisons test; ns, not significant; *P < 0.05; **P < 0.01; ***P < 0.001; ****P < 0.0001. |
|
|
Figure 7. Chemical and whole proteome analysis of acbd6 wild-type and crispant zebrafish and Xenopus tropicalis model systems. (A) Volcano plot comparing myristic acid alkyne (YnMyr) labelling of proteins in wild-type and acbd6 crispant zebrafish at 72 h post-fertilization (hpf). (B) Comparing YnMyr labelling of proteins in wild-type and acbd6 crispant zebrafish at 120 hpf. Further description as in A. (C) Top 20 biological processes most significantly enriched in proteins downregulated in acbd6 crispant zebrafish at 72 hpf. (D) Volcano plot comparing YnMyr labelling of proteins in wild-type and acbd6 crispant 68 X. tropicalis. (E) Comparing YnMyr labelling of proteins in wild-type and acbd6 crispant 71 X. tropicalis. Further description as in D. (F) Top 20 biological processes most significantly enriched in proteins upregulated in acbd6 crispant 68 X. tropicalis. Most significantly enriched processes are at the top. In A and D, position on the left equals reduced in crispant; position on the right equals increased in crispant. Horizontal dotted line indicates significance threshold (P = 0.05). FC = fold-change. In C and F, the most significantly enriched process is at the top. Colour indicates Q-value as secondary significance indicator. Size of circle indicates a number of proteins enriched in the depicted process. Dr = Danio rerio; Hs = Homo sapiens; Xt = X. tropicalis. |
References [+] :
Abu-Safieh,
Autozygome-guided exome sequencing in retinal dystrophy patients reveals pathogenetic mutations and novel candidate disease genes.
2013, Pubmed
Abu-Safieh, Autozygome-guided exome sequencing in retinal dystrophy patients reveals pathogenetic mutations and novel candidate disease genes. 2013, Pubmed
Barbosa, Opposite Modulation of RAC1 by Mutations in TRIO Is Associated with Distinct, Domain-Specific Neurodevelopmental Disorders. 2020, Pubmed , Xenbase
Bartlett, First reported adult patient with retinal dystrophy and leukodystrophy caused by a novel ACBD5 variant: A case report and review of literature. 2021, Pubmed
Basnet, Zebrafish Larvae as a Behavioral Model in Neuropharmacology. 2019, Pubmed
Berger, Peroxisomes in brain development and function. 2016, Pubmed
Bertoncello, Zebrafish as a tool for the discovery of anticonvulsant compounds from botanical constituents. 2021, Pubmed
Bi, Acyl-CoA-Binding Protein Fuels Gliomagenesis. 2019, Pubmed
Castrec, Structural and genomic decoding of human and plant myristoylomes reveals a definitive recognition pattern. 2018, Pubmed
Conant, Inference of CRISPR Edits from Sanger Trace Data. 2022, Pubmed
Deneubourg, The spectrum of neurodevelopmental, neuromuscular and neurodegenerative disorders due to defective autophagy. 2022, Pubmed
De Robertis, A Brief History of Xenopus in Biology. 2021, Pubmed , Xenbase
Eimon, Brain activity patterns in high-throughput electrophysiology screen predict both drug efficacies and side effects. 2018, Pubmed
Ferdinandusse, ACBD5 deficiency causes a defect in peroxisomal very long-chain fatty acid metabolism. 2017, Pubmed
Franco, Parkinsonism and ataxia. 2022, Pubmed
Gorukmez, Newly defined peroxisomal disease with novel ACBD5 mutation. 2022, Pubmed
Hellsten, The genome of the Western clawed frog Xenopus tropicalis. 2010, Pubmed , Xenbase
Hu, Genetics of intellectual disability in consanguineous families. 2019, Pubmed
Iioka, Essential role of MARCKS in cortical actin dynamics during gastrulation movements. 2004, Pubmed , Xenbase
Islinger, The diversity of ACBD proteins - From lipid binding to protein modulators and organelle tethers. 2020, Pubmed
Ismail, Identification and functional evaluation of GRIA1 missense and truncation variants in individuals with ID: An emerging neurodevelopmental syndrome. 2022, Pubmed , Xenbase
Kallemeijn, Proteome-wide analysis of protein lipidation using chemical probes: in-gel fluorescence visualization, identification and quantification of N-myristoylation, N- and S-acylation, O-cholesterylation, S-farnesylation and S-geranylgeranylation. 2021, Pubmed
Kallemeijn, Validation and Invalidation of Chemical Probes for the Human N-myristoyltransferases. 2019, Pubmed
Kurolap, Bi-allelic variants in neuronal cell adhesion molecule cause a neurodevelopmental disorder characterized by developmental delay, hypotonia, neuropathy/spasticity. 2022, Pubmed
LaFave, A defined zebrafish line for high-throughput genetics and genomics: NHGRI-1. 2014, Pubmed
Leuzzi, Parkinsonism in children: Clinical classification and etiological spectrum. 2021, Pubmed
Losada de la Lastra, Deconvoluting the biology and druggability of protein lipidation using chemical proteomics. 2021, Pubmed
Macken, Biallelic variants in COPB1 cause a novel, severe intellectual disability syndrome with cataracts and variable microcephaly. 2021, Pubmed , Xenbase
Mainka, The spectrum of involuntary vocalizations in humans: A video atlas. 2019, Pubmed
Meinnel, Myristoylation, an Ancient Protein Modification Mirroring Eukaryogenesis and Evolution. 2020, Pubmed
Morales-Briceno, Parkinsonism and dystonia: Clinical spectrum and diagnostic clues. 2022, Pubmed
Mousnier, Fragment-derived inhibitors of human N-myristoyltransferase block capsid assembly and replication of the common cold virus. 2018, Pubmed
Naert, TALENs and CRISPR/Cas9 fuel genetically engineered clinically relevant Xenopus tropicalis tumor models. 2017, Pubmed , Xenbase
Najmabadi, Deep sequencing reveals 50 novel genes for recessive cognitive disorders. 2011, Pubmed
Nakayama, Cas9-based genome editing in Xenopus tropicalis. 2014, Pubmed , Xenbase
Nakayama, Xenopus pax6 mutants affect eye development and other organ systems, and have phenotypic similarities to human aniridia patients. 2015, Pubmed , Xenbase
Neess, Long-chain acyl-CoA esters in metabolism and signaling: Role of acyl-CoA binding proteins. 2015, Pubmed
Perez-Riverol, The PRIDE database and related tools and resources in 2019: improving support for quantification data. 2019, Pubmed
Rad, Aberrant COL11A1 splicing causes prelingual autosomal dominant nonsyndromic hearing loss in the DFNA37 locus. 2021, Pubmed
Rea, Using Zebrafish to Model Autism Spectrum Disorder: A Comparison of ASD Risk Genes Between Zebrafish and Their Mammalian Counterparts. 2020, Pubmed
Rossi, Genetic Dystonia-ataxia Syndromes: Clinical Spectrum, Diagnostic Approach, and Treatment Options. 2018, Pubmed
Sakai, Zebrafish Models of Neurodevelopmental Disorders: Past, Present, and Future. 2018, Pubmed
Schor, Neurodevelopmental Clues to Neurodegeneration. 2021, Pubmed
Scott, Automated, high-throughput, in vivo analysis of visual function using the zebrafish. 2016, Pubmed
Singh, Typical MRI features of PLA2G6 mutation-related phospholipase-associated neurodegeneration (PLAN)/infantile neuroaxonal dystrophy (INAD). 2021, Pubmed
Sobreira, GeneMatcher: a matching tool for connecting investigators with an interest in the same gene. 2015, Pubmed
Soupene, Requirement of the acyl-CoA carrier ACBD6 in myristoylation of proteins: Activation by ligand binding and protein interaction. 2020, Pubmed
Soupene, Ligand binding to the ACBD6 protein regulates the acyl-CoA transferase reactions in membranes. 2015, Pubmed
Soupene, Characterization of an acyl-coenzyme A binding protein predominantly expressed in human primitive progenitor cells. 2008, Pubmed
Swierczynski, Nonmyristoylated MARCKS complements some but not all of the developmental defects associated with MARCKS deficiency in mice. 1996, Pubmed
Synofzik, Overcoming the divide between ataxias and spastic paraplegias: Shared phenotypes, genes, and pathways. 2017, Pubmed
Thinon, Global profiling of co- and post-translationally N-myristoylated proteomes in human cells. 2014, Pubmed
Tompson, Assaying the Effects of Splice Site Variants by Exon Trapping in a Mammalian Cell Line. 2017, Pubmed
van de Beek, Method for Measurement of Peroxisomal Very Long-Chain Fatty Acid Beta-Oxidation and De Novo C26:0 Synthesis Activity in Living Cells Using Stable-Isotope Labeled Docosanoic Acid. 2017, Pubmed
Varshney, Understanding and Editing the Zebrafish Genome. 2015, Pubmed
Willsey, Parallel in vivo analysis of large-effect autism genes implicates cortical neurogenesis and estrogen in risk and resilience. 2021, Pubmed , Xenbase
Yeetong, Neurodevelopmental Disorder, Obesity, Pancytopenia, Diabetes Mellitus, Cirrhosis, and Renal Failure in ACBD6-Associated Syndrome: A Case Report. 2023, Pubmed
Ziermann, Cranial muscle development in frogs with different developmental modes: direct development versus biphasic development. 2014, Pubmed , Xenbase
