XB-ART-60419
BMC Biol
2023 Nov 09;211:251. doi: 10.1186/s12915-023-01756-2.
Show Gene links
Show Anatomy links
Deep transcriptome profiling reveals limited conservation of A-to-I RNA editing in Xenopus.
Nguyen TA, Heng JWJ, Ng YT, Sun R, Fisher S, Oguz G, Kaewsapsak P, Xue S, Reversade B, Ramasamy A, Eisenberg E, Tan MH.
???displayArticle.abstract???
BACKGROUND: Xenopus has served as a valuable model system for biomedical research over the past decades. Notably, ADAR was first detected in frog oocytes and embryos as an activity that unwinds RNA duplexes. However, the scope of A-to-I RNA editing by the ADAR enzymes in Xenopus remains underexplored. RESULTS: Here, we identify millions of editing events in Xenopus with high accuracy and systematically map the editome across developmental stages, adult organs, and species. We report diverse spatiotemporal patterns of editing with deamination activity highest in early embryogenesis before zygotic genome activation and in the ovary. Strikingly, editing events are poorly conserved across different Xenopus species. Even sites that are detected in both X. laevis and X. tropicalis show largely divergent editing levels or developmental profiles. In protein-coding regions, only a small subset of sites that are found mostly in the brain are well conserved between frogs and mammals. CONCLUSIONS: Collectively, our work provides fresh insights into ADAR activity in vertebrates and suggest that species-specific editing may play a role in each animal's unique physiology or environmental adaptation.
???displayArticle.pubmedLink??? 37946231
???displayArticle.pmcLink??? PMC10636886
???displayArticle.link??? BMC Biol
???displayArticle.grants??? [+]
NRF2017-NRF-ISF002-2673 National Research Foundation Singapore, 2673/17 Israel Science Foundation, 1945/18 Israel Science Foundation, T2EP30222-0012 Ministry of Education Singapore
Species referenced: Xenopus Xenopus tropicalis Xenopus laevis
Genes referenced: adar adarb1 adarb2 axin2l cdc27 psmd6 qki tmem62 wls
???attribute.lit??? ???displayArticles.show???
|
|
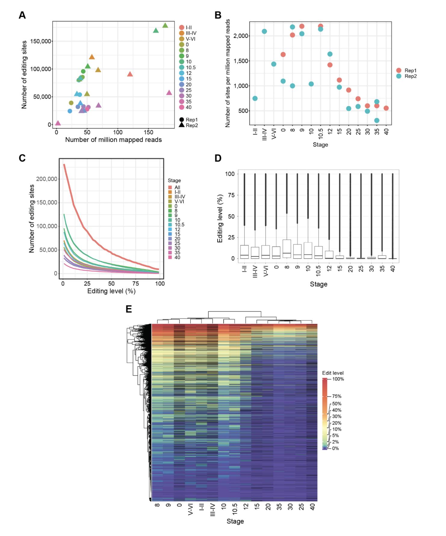
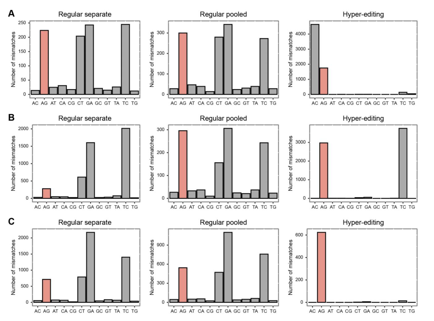
Fig. 1 Identification of A-to-I editing sites with various analysis pipelines. A Distribution of mismatch types at different steps of the separate samples analysis workflow. Each two-letter combination, XY, indicates X-to-Y mismatch. Altogether, there are 12 possible mismatch types. The first histogram shows the raw output from REDItools, while the second histogram shows the distribution after elimination of genomic SNPs. “Remove multi-mismatches” means that variants with other types of mismatches in their vicinity are discarded. The last filter, labeled as “min 2 same-type sites”, selects for clustered editing events, which are characteristic of ADAR targets. MHT refers to the datasets generated in this study. A total of 36 samples were analyzed. B Venn diagram indicating the number of isolated editing sites recovered in the separate samples analysis workflow due to their detection in at least two different studies. C Distribution of mismatch types at different steps of the pooled samples analysis workflow. D Venn diagram indicating the number of isolated editing sites recovered in the pooled samples analysis workflow due to their detection in at least two different studies. E Distribution of mismatch types at different steps of the hyper-editing analysis workflow. The last filter, “min 2 same-type sites”, is unnecessary here as hyper-edited loci often occur in clusters. F Venn diagram showing the number of editing events detected using regular read alignment and REDItools or the hyper-editing pipeline where mapping was done with all As converted to Gs. G Venn diagram showing the number of A-to-I editing sites found in each of the three studies, which are indicated by the initials of the corresponding authors. DR refers to the datasets reported by Daniel Rokhsar [12], while MK refers to the datasets reported by Marc Kirschner [15]. H ADAR motif in X. laevis based on our curated list of editing sites. I Editing in repetitive regions of the X. laevis genome. Unlike human and mouse, minority of the frog ADAR targets were found in repeats. The pie chart shows the distribution of A-to-I editing sites in various repeat families. Fourteen annotated repeat families contained comparatively few editing events and thus were grouped together in a single slice of the pie chart. J Genomic locations of editing sites in X. laevis. Most sites resided in non-coding regions of the genome, such as introns and 3’UTRs |
|
|
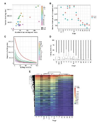
Fig. 2 A-to-I editing landscape across development of X. laevis. A PCA plot based on gene expression values showing segregation of our embryonic samples according to developmental stages. B Transcript levels of ADAR enzymes across development as quantified from our RNA-seq data. The ADAR expression values are provided in Additional File 2. C Global editing index measured across all repeat families in our study. D Editing index for each individual repeat family in our study. While ADAR activity was variable across the repeat families, it was consistently higher during the beginning stages of development regardless of repeat type. Fourteen annotated repeat families contained comparatively few editing events and thus were grouped together for calculation of the index. E Hierarchical clustering of editing levels. Each row is a different editing site, while each column is a different developmental stage interrogated in our study. F Many transcriptomic loci were targeted by ADARs in only a single developmental process. Top: Heatmap depicting the editing rates of these process-specific sites. Bottom: Genomic locations of the process-specific sites. G Expression heatmaps of genes containing process-specific editing sites. H Top 10 GO terms associated with each set of process-specific editing sites. Dotted line indicates the p-value threshold of 0.05. NMD refers to nonsense-mediated decay. I Venn diagrams showing the numbers of edited genes and alternatively spliced genes for each developmental process. All the overlaps between editing and splicing were greater than expected (P < 2.2e-16, hypergeometric test), with representation factors ranging from 3.9 to 4.6 |
|
|
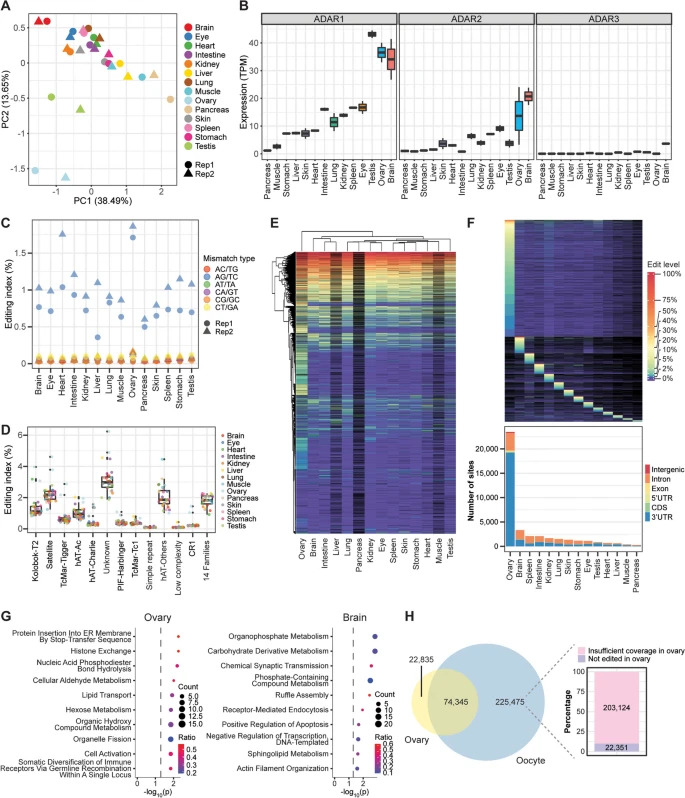
Fig. 3 A-to-I editing landscape in X. laevis tissues. A PCA plot based on gene expression values showing clear separation of gonad samples. B Transcript levels of ADAR enzymes in various adult tissues. The ADAR expression values are provided in Additional File 2. C Global editing index measured across all repeat families in various adult tissues. D Editing index for each individual repeat family in various adult tissues. Fourteen repeat families contained relatively few editing events and thus were grouped together for calculation of the index. E Hierarchical clustering of editing levels. Each row is a different editing site, while each column is a different adult tissue. F Many loci were targeted by ADARs in only a single adult tissue. Top: Heatmap depicting the editing rates of these tissue-specific sites. Bottom: Genomic locations of the tissue-specific sites. G Top 10 GO terms associated with ovary-specific and brain-specific editing sites. Dotted line indicates the p-value threshold of 0.05. ER refers to endoplasmic reticulum. H Comparison of editing events identified in oocytes with those identified in the ovary |
|
|
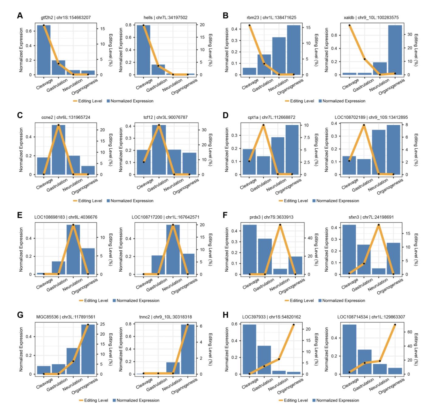
Fig. 4 Analysis of RNA editing by long-read sequencing. A Distribution of mismatch types at different steps of our regular separate samples analysis workflow with REDItools. B Distribution of mismatch types at different steps of a modified separate samples analysis workflow where variant calling was performed with the IsoPhase tool. C Venn diagram comparing the number of editing sites detected by each computational pipeline. D Venn diagram comparing the number of editing sites identified through Illumina short-read sequencing analysis and PacBio long-read sequencing analysis. E Box plot showing the difference in editing rate of a site between two isoforms and the distance of that site to the closest splice junction in the gene. F An example in the 3’UTR of cdc27 illustrating how editing may regulate splicing. The ADAR target is at chr9_10S:5,524,147 (xenLae2) and is highlighted in red, while the 3’ splice site is at chr9_10S: 5,524,143–5,524,144. We found that the editing rate of the unspliced isoform was 25.0%, while that of the spliced isoform was 0.0%. The polypyrimidine tract is boxed in green, while the putative QKI binding site, whose consensus motif is ACUAAY-N1–20-UAAY, is boxed in orange. Based on studies in mammals, the consensus sequence of the 3’ splice site consists of a stretch of at least 12 pyrimidines followed by an AG dinucleotide. Here, the requisite polypyrimidine tract is followed by a non-canonical CC dinucleotide. G Boxplots showing the editing patterns of genes with two target sites. H Secondary structure predictions of the 5’UTR of xarp when it is unedited and when the downstream target site in the gene is edited. In all boxplots, the box depicts the first to last quartiles, whiskers indicate 1.5 times the interquartile range, the center line represents the median, and points represent the outliers |
|
|
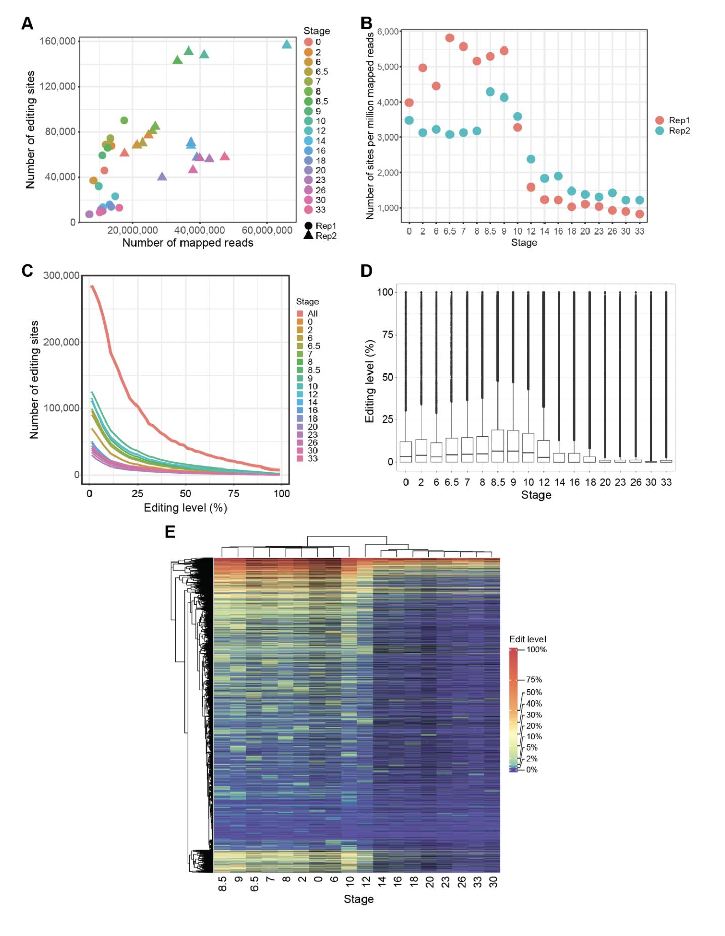
Fig. 5 RNA editing landscape in X. tropicalis. A Venn diagram showing the number of A-to-I editing sites found in three different studies, which are indicated by the initials of the last authors. JBL refers to the datasets reported by Jin Billy Li [14], KW refers to the datasets reported by Karl Wotton [75], and MKK refers to the datasets reported by Mustafa K. Khokha [76]. B ADAR motif in X. tropicalis based on our curated list of editing sites. C Genomic locations of editing sites in X. tropicalis. Expectedly, most editing events were found in non-coding regions of the genome. An appreciable percentage also lie within intergenic regions. D Editing in repetitive regions of the X. tropicalis genome. Like X. laevis, minority of the ADAR targets in X. tropicalis were found in repeats. The pie chart shows the distribution of A-to-I editing sites in various repeat families. Twenty-six annotated repeat families contained comparatively few editing events and thus were grouped together in a single slice of the pie chart. E PCA plot based on gene expression values from the JBL study showing segregation of embryonic samples according to developmental stages. F Transcript levels of ADAR enzymes across development in the JBL study. The ADAR expression values are provided in Additional File 2. G Global editing index measured across all repeat families in the JBL study. H Editing index for each individual repeat family in the JBL study. While ADAR activity was variable across the repeat families, it was consistently higher during the beginning stages of development regardless of repeat type. Twenty-six annotated repeat families contained comparatively few editing events and thus were grouped together for calculation of the index. I Hierarchical clustering of editing levels. Each row is a different editing site, while each column is a different developmental stage interrogated in the JBL study. J Many transcriptomic loci were targeted by ADARs in only a single developmental process. Top: Heatmap depicting the editing rates of these process-specific sites. Bottom: Genomic locations of the process-specific sites |
|
|
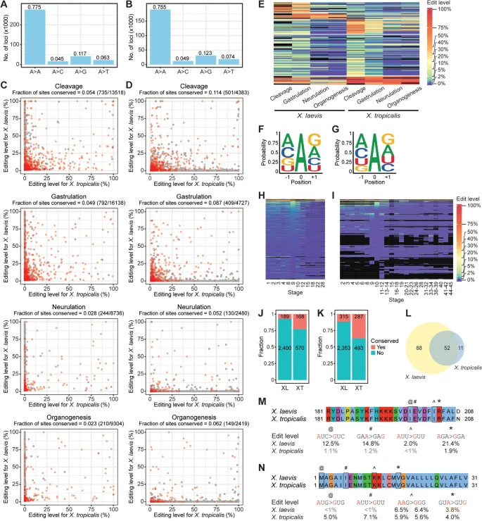
Fig. 6 Conservation of RNA editing between X. laevis and X. tropicalis. A Nucleotide identity of genomic loci in X. tropicalis that had been lifted over from our list of editing sites in X. laevis. B Nucleotide identity of genomic loci in X. laevis that had been lifted over from our list of editing sites in X. tropicalis. C Scatterplots showing the modification rates of curated X. laevis editing sites and the corresponding lifted over positions in X. tropicalis. Only sites found in the same genes or gene families in both frog species were plotted here. D Scatterplots showing the modification rates of curated X. tropicalis editing sites and the corresponding lifted over positions in X. laevis. Only sites found in the same genes or gene families in both frog species were plotted here. E Heatmap showing the editing patterns of sites that exhibited a difference in deamination rate of at least 10% between X. laevis and X. tropicalis in some developmental process. F ADAR motif of high-confidence coding sites in X. laevis. G ADAR motif of high-confidence coding sites in X. tropicalis. H Self-organizing map of editing rates in the MHT study. Each row is a different high-confidence coding site, while each column is a different developmental stage of X. laevis. I Self-organizing map of editing rates in the JBL study. Each row is a different high-confidence coding site, while each column is a different developmental stage of X. tropicalis. J High-confidence coding sites identified separately in X. laevis (XL) or X. tropicalis (XT) were mostly not found in the other species. The number of conserved sites is not identical between the two frog species because two homeologous genes (one on the L chromosome and one on the S chromosome) can be targeted in X. laevis for each gene that is edited in X. tropicalis. K The high-confidence list was expanded with coding sites that were filtered off due to isolation or the presence of other mismatch types, but there was still an overall lack of conservation in editing between X. laevis (XL) and X. tropicalis (XT). L Comparison of genes whose protein-coding regions were edited in X. laevis or X. tropicalis. M Alignment of partial METTL5 protein sequences from X. laevis and X. tropicalis, with the targeted amino acid residues boxed in black and the corresponding codon changes indicated below. The mettl5 gene was edited at four positions in X. laevis, but at only one position in X. tropicalis. N Alignment of partial WLS protein sequences from X. laevis and X. tropicalis, with the targeted amino acid residues boxed in black and the corresponding codon changes indicated below. The wls gene was edited at five positions in X. tropicalis, but at only two positions in X. laevis. For the fifth position, although its modification rate in X. laevis was comparable to that in X. tropicalis, it was not in the high-confidence list of coding sites for X. laevis because there were only two variant reads, which did not pass our threshold of three variant reads |
|
|
Fig. 7 Evaluation of mammalian editing sites in Xenopus. A Assessment of 58 conserved mammalian ADAR targets in X. laevis. The mammalian targets were lifted over from both the human and mouse genome assemblies and those that could not be converted were largely found in non-coding regions. Additionally, one mammalian site could give rise to two lifted over positions in X. laevis because the human sequence mapped to one homeolog while the mouse sequence mapped to the other homeolog. B Assessment of 58 conserved mammalian ADAR targets in X. tropicalis. C Nucleotide identity of genomic loci in X. laevis that had been successfully converted from our recently published list of human coding sites. D Nucleotide identity of genomic loci in X. tropicalis that had been successfully converted from our recently published list of human coding sites. E Pie chart summarizing our analysis of the 1517 human coding sites in X. laevis. F Pie chart summarizing our analysis of the 1517 human coding sites in X. tropicalis. G Self-organizing map of editing rates in the MHT study. Each row is a different vertebrate conserved coding site, while each column is a different developmental stage of X. laevis. H Self-organizing map of editing rates in the JBL study. Each row is a different vertebrate conserved coding site, while each column is a different developmental stage of X. tropicalis. I Scatterplots showing the modification rates of human coding sites and the corresponding lifted over positions in X. laevis. Sites found in genes with conflicting symbols between the two species or with insufficient sequencing coverage were omitted. Dotted lines indicate 10% difference in editing between human and Xenopus. J Scatterplots showing the modification rates of human coding sites and the corresponding lifted over positions in X. tropicalis. K Scatterplots showing the modification rates of conserved coding sites in two adult tissues of human and X. laevis. Each plotted site was covered by at least 10 sequencing reads per sample. L Scatterplots showing the maximum editing levels of coding DNA sequence (CDS)-targeted genes in human and their counterparts in X. laevis. M Scatterplots showing the maximum editing levels of CDS-targeted genes in human and their counterparts in X. tropicalis. Some well-known ADAR substrates were edited in human and both Xenopus species, such as transcripts encoding subunits of the glutamate receptor. However, several well-characterized mammalian ADAR targets were not edited in both frogs, such as the serotonin 5-HT2C receptor. N Alignment of partial COG3 protein sequences from human, X. laevis, and X. tropicalis, with the targeted amino acid residues boxed in black. Notably, the cog3 gene was differentially edited between the three species. The first editing event occurs only in X. laevis and is silent as there is no change in amino acid, while the second editing event is a conserved mammalian ADAR target and converts an isoleucine codon to a valine codon. Curiously, the second site is edited at much lower levels in Xenopus |
|
|
Supp. Fig. S1 Identification of RNA editing sites in X. laevis using publicly available Illumina RNA-seq data and our regular separate samples pipeline. (A) In the MK study, poly(A)-selected RNA and rRNA-depleted libraries were sequenced. After variant calling with REDItools, we removed genomic SNPs and variants with other types of mismatches in their vicinity. To further enhance detection accuracy of ADAR targets, we selected for clustered sites. Nevertheless, to recover isolated sites, we required them to be present in at least two different studies. The Venn diagram shows the number of A-to-I sites identified from the MK study that are in clusters or detected in at least two studies. A total of 18 poly(A)-selected RNA samples and 18 rRNA-depleted samples were analysed. (B) In the DR study, 28 embryonic samples at different developmental stages and 28 adult tissue samples were analysed. The sequencing datasets were processed in the same manner as those from the other studies. |
|
|
Supp. Fig. S2 Distribution of mismatch types for recovered isolated sites in X. laevis identified using our regular separate samples pipeline. |
|
|
Supp. Fig. S3 Identification of RNA editing sites in X. laevis using publicly available Illumina RNA-seq data and our regular pooled samples pipeline. (A) Analysis of poly(A)-selected RNA and rRNA-depleted libraries from the MK study. (B) Analysis of data on embryos and adult tissues from the DR study |
|
|
Supp. Fig. S4 Distribution of mismatch types for recovered isolated sites in X. laevis identified using our regular pooled samples pipeline. |
|
|
Supp. Fig. S5 Number of potential A-to-I editing sites in non-coding or coding regions after each step of filtering for all the X. laevis studies. |
|
|
Supp. Fig. S6 Identification of RNA editing sites in X. laevis using publicly available Illumina RNA-seq data and the hyper-editing pipeline. (A) Analysis of poly(A)-selected RNA and rRNA-depleted libraries from the MK study. (B) Analysis of data on embryos and adult tissues from the DR study. Venn diagrams show the number of editing events detected in each study using regular read alignment and REDItools or the hyper-editing pipeline where mapping was done with all As converted to Gs. |
|
|
Supp. Fig. S7 Examples of dsRNA structures in repetitive regions of the X. laevis transcriptome. RNAfold was used to predict the secondary structures of Kolobok elements in the (A) ndufc2 and (B) cox6a genes in X. laevis. |
|
|
Supp. Fig. S8 Number of ADAR target sites per gene in X. laevis. Histograms showing the distribution of editing site counts per gene in X. laevis. The left histogram has a bin size of 10, while the right histogram is a zoomed-in graph of the first bin. |
|
|
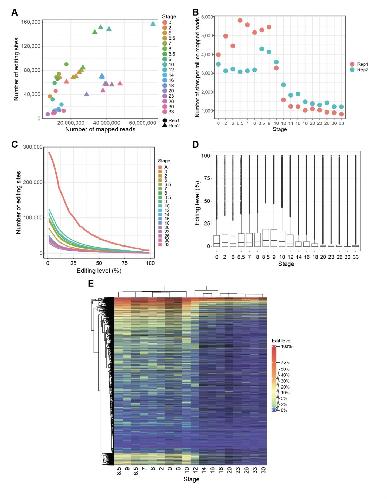
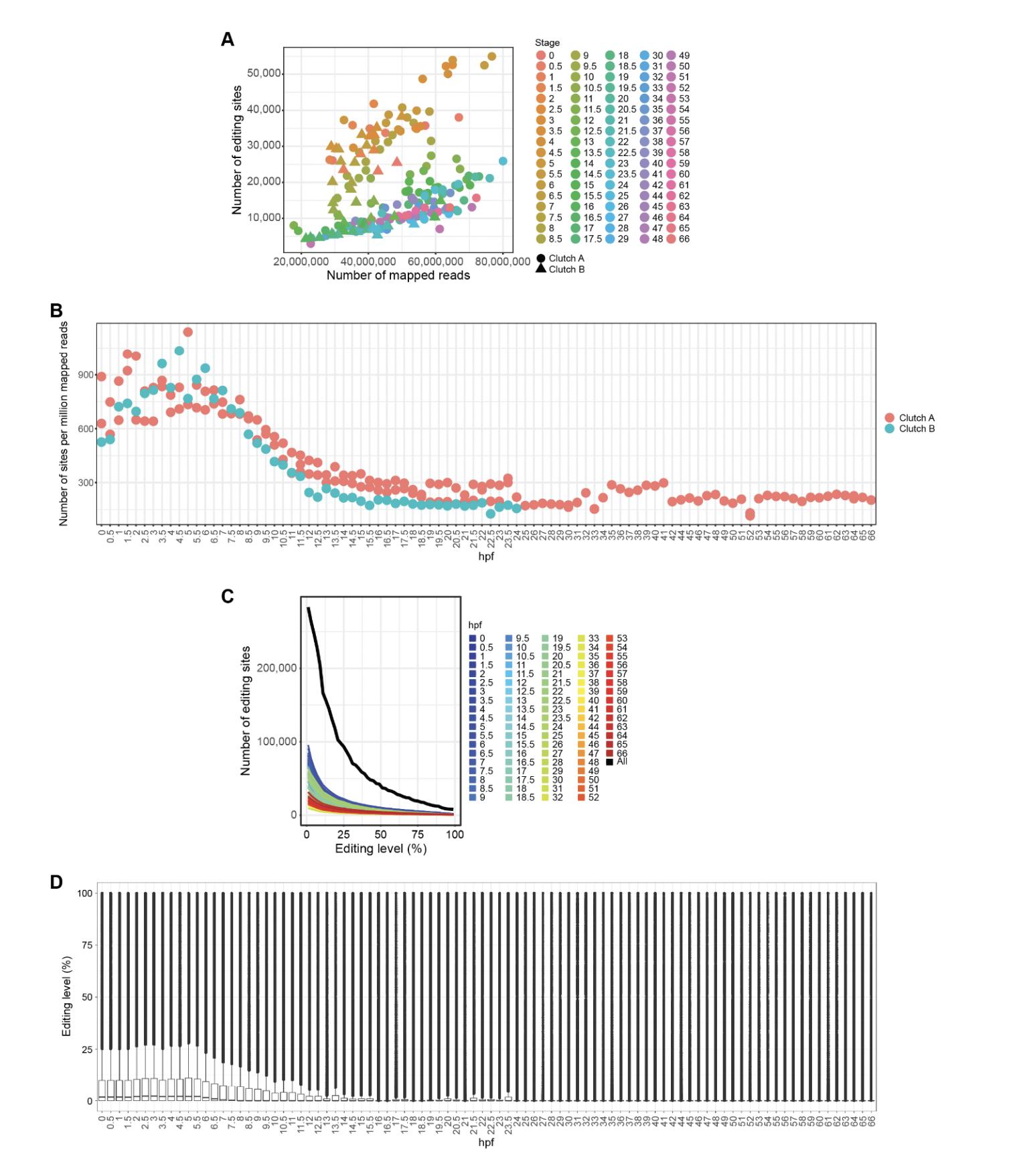
Supp. Fig. S9 Individual A-to-I editing sites in our embryogenesis data. (A) Scatterplot showing the number of editing events detected in and the sequencing depth of each dataset. (B) Graph showing the number of editing events detected at each developmental stage normalized by the sequencing depth. (C) Dependence of the number of sites detected on the editing level cutoff. (D) Boxplot showing the range of editing rates observed at each developmental stage. The box depicts the first to last quartiles, whiskers indicate 1.5 times the interquartile range, the center line represents the median, and points represent the outliers. |
|
|
Supp. Fig. S10 ADAR expression and activity in embryogenesis data from the MK study. (A) PCA plot based on gene expression values showing segregation of embryonic samples according to developmental stages. (B) Transcript levels of ADAR enzymes across development in the MK study. The ADAR expression values are provided in Additional File 2. (C) Global editing index measured across all repeat families in the MK study. (D) Editing index for each individual repeat family in the MK study. 14 annotated repeat families contained comparatively few editing events and thus were grouped together for calculation of the index. |
|
|
Supp. Fig. S11 Individual A-to-I editing sites in embryogenesis data from the MK study. (A) Scatterplot showing the number of editing events detected in and the sequencing depth of each dataset. (B) Graph showing the number of editing events detected at each developmental stage normalized by the sequencing depth. (C) Dependence of the number of sites detected on the editing level cutoff. (D) Boxplot showing the range of editing rates observed at each developmental stage. The box depicts the first to last quartiles, whiskers indicate 1.5 times the interquartile range, the center line represents the median, and points represent the outliers. (E) Hierarchical clustering of editing levels. Each row is a different editing site, while each column is a different developmental stage interrogated in the MK study. |
|
|
Supp. Fig. S12 ADAR expression and activity in embryogenesis data from the DR study. (A) PCA plot based on gene expression values showing segregation of embryonic samples according to developmental stages. (B) Transcript levels of ADAR enzymes across development in the DR study. The ADAR expression values are provided in Additional File 2. (C) Global editing index measured across all repeat families in the DR study. (D) Editing index for each individual repeat family in the DR study. 14 annotated repeat families contained comparatively few editing events and thus were grouped together for calculation of the index. |
|
|
Supp. Fig. S13 Individual A-to-I editing sites in embryogenesis data from the DR study. (A) Scatterplot showing the number of editing events detected in and the sequencing depth of each dataset. (B) Graph showing the number of editing events detected at each developmental stage normalized by the sequencing depth. (C) Dependence of the number of sites detected on the editing level cutoff. (D) Boxplot showing the range of editing rates observed at each developmental stage. The box depicts the first to last quartiles, whiskers indicate 1.5 times the interquartile range, the center line represents the median, and points represent the outliers. (E) Hierarchical clustering of editing levels. Each row is a different editing site, while each column is a different developmental stage interrogated in the DR study. |
|
|
Supp. Fig. S14 Comparison of gene expression levels in X. laevis across studies. High Pearson correlation coefficients of at least 0.9 were observed across all pairwise comparisons at matched developmental stages. |
|
|
Supp. Fig. S15 Comparison of editing levels in X. laevis across studies. Moderately high Pearson correlation coefficients of at least 0.7 were observed across all pairwise comparisons at matched developmental stages. |
|
|
Supp. Fig. S16 Evaluation of different fold changes. (A) To identify context-specific editing sites, we tested various thresholds for the fold change in editing between the developmental process-of-interest and the other processes. Expectedly, the total number of context-specific sites drops as the threshold becomes more stringent. The mean editing level of these sites in the other non-targeted processes also becomes lower. (B) Boxplots showing the deamination rates of different groups of context-specific editing sites. The P-values were calculated using unpaired Wilcoxon rank sum test. |
|
|
Supp. Fig. S17 Correlation between editing levels of developmental process-specific sites and expression levels of the host genes. |
|
|
Supp. Fig. S18 Examples illustrating positive and negative relationships between A-to-I editing and gene expression. (A) Genes whose editing of cleavage-specific sites correlated positively with expression. (B) Genes whose editing of cleavage-specific sites correlated negatively with expression. (C) Genes whose editing of gastrulation-specific sites correlated positively with expression. (D) Genes whose editing of gastrulation-specific sites correlated negatively with expression. (E) Genes whose editing of neurulation-specific sites correlated positively with expression. (F) Genes whose editing of neurulation-specific sites correlated negatively with expression. (G) Genes whose editing of organogenesis-specific sites correlated positively with expression. (H) Genes whose editing of organogenesis-specific sites correlated negatively with expression. |
|
|
Supp. Fig. S19 Individual A-to-I editing sites in tissue data from the DR study. (A) Scatterplot showing the number of editing events detected in and the sequencing depth of each dataset. (B) Graph showing the number of editing events detected in each adult tissue normalized by the sequencing depth. (C) Dependence of the number of sites detected on the editing level cutoff. (D) Boxplot showing the range of editing rates observed in each adult tissue. The box depicts the first to last quartiles, whiskers indicate 1.5 times the interquartile range, the center line represents the median, and points represent the outliers. |
|
|
Supp. Fig. S20 Correlation between editing levels of tissue-specific sites and expression levels of the host genes. |
|
|
Supp. Fig. S21 Structure of the 3’UTR of cdc27. RNAfold was used to predict the secondary structure of the primary transcript. The editing site, highlighted in red, is at chr9_10S:5524147 (xenLae2). |
|
|
Supp. Fig. S22 Hierarchical clustering of genes containing two sites whose editing was significantly associated with each other (P < 0.01, χ2 -test). No distance requirement was imposed between the two sites because we wanted to capture all potential cis effects. The dotted grey horizontal line separates the genes into four clusters, corresponding to Group 1 (3 genes in khaki), Group 2 (24 genes in green), Group 3 (15 genes in orange), and Group 4 (34 genes in blue) in Fig. 4G. |
|
|
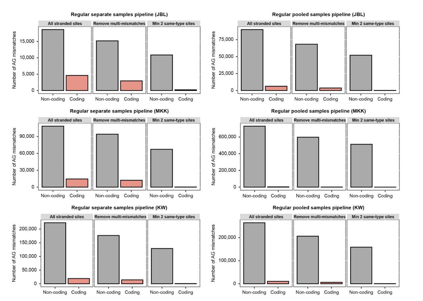
Supp. Fig. S23 Identification of A-to-I editing sites in X. tropicalis using RNA-seq data from the JBL study, where a total of 40 samples were analysed. (A) Distribution of mismatch types at different steps of the separate samples analysis workflow. Each two-letter combination, XY, indicates X-to-Y mismatch. (B) Venn diagram indicating the number of isolated editing sites recovered in the separate samples analysis workflow due to their detection in at least two different studies. (C) Distribution of mismatch types at different steps of the pooled samples analysis workflow. (D) Venn diagram indicating the number of isolated editing sites recovered in the pooled samples analysis workflow due to their detection in at least two different studies. (E) Distribution of mismatch types at different steps of the hyper-editing analysis workflow. (F) Venn diagram showing the number of editing sites found using regular read alignment and REDItools or the hyper-editing pipeline where mapping was done with all As converted to Gs. |
|
|
Supp. Fig. S24 Identification of A-to-I editing sites in X. tropicalis using RNA-seq data from the MKK study, where a total of 193 samples were analysed. (A) Distribution of mismatch types at different steps of the separate samples analysis workflow. Each two-letter combination, XY, indicates X-to-Y mismatch. (B) Venn diagram indicating the number of isolated editing sites recovered in the separate samples analysis workflow due to their detection in at least two different studies. (C) Distribution of mismatch types at different steps of the pooled samples analysis workflow. (D) Venn diagram indicating the number of isolated editing sites recovered in the pooled samples analysis workflow due to their detection in at least two different studies. (E) Distribution of mismatch types at different steps of the hyper-editing analysis workflow. (F) Venn diagram showing the number of editing sites found using regular read alignment and REDItools or the hyper-editing pipeline where mapping was done with all As converted to Gs. |
|
|
Supp. Fig. S25 Identification of A-to-I editing sites in X. tropicalis using RNA-seq data from the KW study, where a total of 6 samples were analysed. (A) Distribution of mismatch types at different steps of the separate samples analysis workflow. Each two-letter combination, XY, indicates X-to-Y mismatch. (B) Venn diagram indicating the number of isolated editing sites recovered in the separate samples analysis workflow due to their detection in at least two different studies. (C) Distribution of mismatch types at different steps of the pooled samples analysis workflow. (D) Venn diagram indicating the number of isolated editing sites recovered in the pooled samples analysis workflow due to their detection in at least two different studies. (E) Distribution of mismatch types at different steps of the hyper-editing analysis workflow. (F) Venn diagram showing the number of editing sites found using regular read alignment and REDItools or the hyper-editing pipeline where mapping was done with all As converted to Gs. |
|
|
Supp. Fig. S26 Distribution of mismatch types for recovered isolated sites in X. tropicalis identified using our regular (A) separate samples or (B) pooled samples pipeline. |
|
|
Supp. Fig. S27 Number of potential A-to-I editing sites in non-coding or coding regions after each step of filtering for all the X. tropicalis studies |
|
|
Supp. Fig. S28 Number of ADAR target sites per gene in X. tropicalis. Histograms showing the distribution of editing site counts per gene in X. tropicalis. The left histogram has a bin size of 10, while the right histogram is a zoomed-in graph of the first bin. |
|
|
Supp. Fig. S29 Examples of dsRNA structures in repetitive regions of the X. tropicalis transcriptome. RNAfold was used to predict the secondary structures of Kolobok elements in the (A) snrpf and (B) zak genes in X. tropicalis. |
|
|
Supp. Fig. S30 Individual A-to-I editing sites in embryogenesis data from the JBL study. (A) Scatterplot showing the number of editing events detected in and the sequencing depth of each dataset. (B) Graph showing the number of editing events detected at each developmental stage normalized by the sequencing depth. (C) Dependence of the number of sites detected on the editing level cutoff. (D) Boxplot showing the range of editing rates observed at each developmental stage. The box depicts the first to last quartiles, whiskers indicate 1.5 times the interquartile range, the center line represents the median, and points represent the outliers. |
|
|
Supp. Fig. S31 Gene expression analysis of embryogenesis data from the MKK study. (A) PCA plot based on gene expression values showing segregation of embryonic samples according to developmental stages. (B) Transcript levels of ADAR enzymes across development in the MKK study. The ADAR expression values are provided in Additional File 2. |
|
|
Supp. Fig. S32 ADAR activity in embryogenesis data from the MKK study. (A) Global editing index measured across all repeat families in the MKK study. (B) Editing index for each individual repeat family in the MKK study. 26 annotated repeat families contained comparatively few editing events and thus were grouped together for calculation of the index |
|
|
Supp. Fig. S33 Individual A-to-I editing sites in embryogenesis data from the MKK study. (A) Scatterplot showing the number of editing events detected in and the sequencing depth of each dataset. (B) Graph showing the number of editing events detected at each developmental stage normalized by the sequencing depth. (C) Dependence of the number of sites detected on the editing level cutoff. (D) Boxplot showing the range of editing rates observed at each developmental stage. The box depicts the first to last quartiles, whiskers indicate 1.5 times the interquartile range, the center line represents the median, and points represent the outliers. |
|
|
Supp. Fig. S34 Hierarchical clustering of editing levels from the MKK study. Each row is a different editing site, while each column is a different developmental stage interrogated in the MKK study |
|
|
Supp. Fig. S35 Examination of X. laevis editing sites in X. tropicalis. An overview of the analysis workflow. Majority of the sites could not be lifted over as many of them were in poorly conserved intronic or intergenic regions. In addition, under 10% of the matched sites were found in genes with conflicting symbols between the two frog species. |
|
|
Supp. Fig. S36 Examination of X. tropicalis editing sites in X. laevis. An overview of the analysis workflow. Majority of the sites could not be lifted over as many of them were in poorly conserved intronic or intergenic regions. In addition, under 10% of the matched sites were found in genes with conflicting symbols between the two frog species. |
|
|
Supp. Fig. S37 Cross-species comparison of editing rates for all matched sites. (A) Scatterplots showing the modification rates of curated X. laevis editing sites and the corresponding lifted over positions in X. tropicalis. (B) Scatterplots showing the modification rates of curated X. tropicalis editing sites and the corresponding lifted over positions in X. laevis. |
|
|
Supp. Fig. S38 Cross-species comparison of editing rates, omitting matched sites in genes with conflicting symbols. (A) Scatterplots showing the modification rates of curated X. laevis editing sites and the corresponding lifted over positions in X. tropicalis. (B) Scatterplots showing the modification rates of curated X. tropicalis editing sites and the corresponding lifted over positions in X. laevis. |
|
|
Supp. Fig. S39 Evaluation of X. laevis or X. tropicalis editing sites in X. andrei. (A) Nucleotide identity of genomic loci in X. andrei that had been lifted over from our list of editing sites in X. laevis. (B) Nucleotide identity of genomic loci in X. andrei that had been lifted over from our list of editing sites in X. tropicalis. (C) Number of X. laevis editing sites that could be analysed in the X. andrei transcriptome. Majority of the sites either could not be converted or lacked sufficient sequencing coverage. (D) Number of X. tropicalis editing sites that could be analysed in the X. andrei transcriptome. Majority of the sites either could not be converted or lacked sufficient sequencing coverage. (E) Scatterplots showing the modification rates of curated X. laevis editing sites and the corresponding lifted over positions in X. andrei. All successfully matched sites are shown. (F) Scatterplots showing the modification rates of curated X. tropicalis editing sites and the corresponding lifted over positions in X. andrei. All successfully matched sites are shown. |
|
|
Supp. Fig. S40 Distribution of mismatch types for coding regions in X. laevis. The various graphs show the types of mismatches obtained in the coding regions after the final step of the separate samples analysis workflow, the pooled samples analysis workflow, and the hyper-editing analysis workflow for (A) this study (MHT), (B) the MK study (poly-A enriched libraries), (C) the MK study (Ribo-Zero libraries), (D) the DR study (embryonic development), and (E) the DR study (adult organs). |
|
|
Supp. Fig. S41 Distribution of mismatch types for coding regions in X. tropicalis. The various graphs show the types of mismatches obtained in the coding regions after the final step of the separate samples analysis workflow, the pooled samples analysis workflow, and the hyper-editing analysis workflow for the (A) JBL, (B) MKK, and (C) KW studies. |
|
|
Supp. Fig. S42 Types of coding mismatches identified by both regular read alignment and REDItools and the hyper-editing pipeline in X. laevis. The graphs show the distributions of mismatch types for (A) this study (MHT), (B) the MK study (poly-A enriched libraries), (C) the MK study (Ribo-Zero libraries), (D) the DR study (embryonic development), and (E) the DR study (adult organs). |
|
|
Supp. Fig. S43 Types of coding mismatches identified by both regular read alignment and REDItools and the hyper-editing pipeline in X. tropicalis. The graphs show the distributions of mismatch types for the (A) JBL, (B) MKK, and (C) KW studies. |
|
|
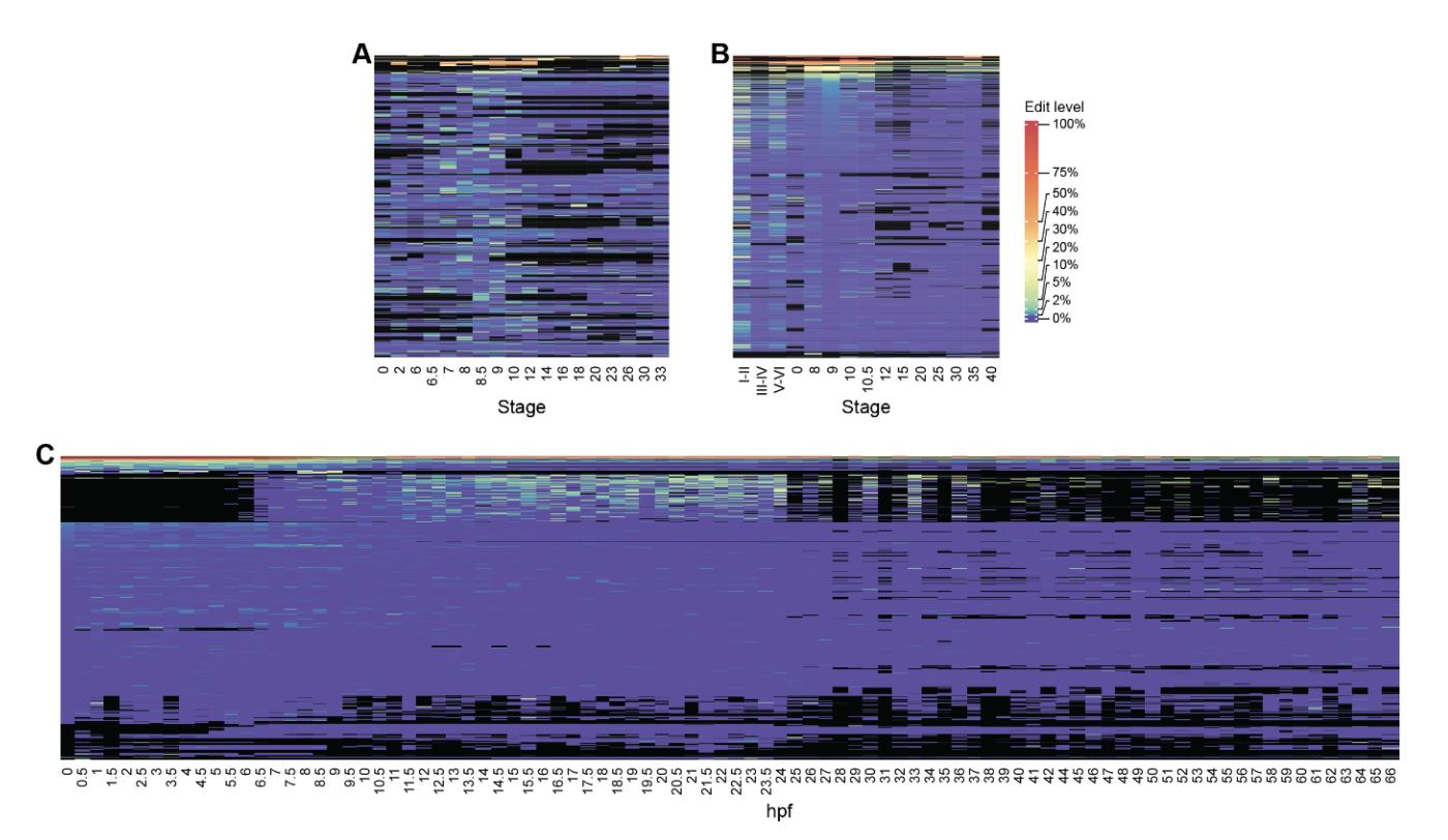
Supp. Fig. S44 Developmental editing profiles of coding sites in Xenopus. Heatmaps showing the editing rates of all the high-confidence coding sites over development for the (A) MK (X. laevis), (B) DR (X. laevis), and (C) MKK (X. tropicalis) studies. |
|
|
Supp. Fig. S45 Profiles of high-confidence coding sites edited at 5% or higher in Xenopus. Heatmaps showing the developmental editing profiles of the subset of coding sites targeted at a minimal rate of 5% for (A) this study (X. laevis), (B) the MK study (X. laevis), (C) the DR study (X. laevis), (D) the JBL study (X. tropicalis), and (E) the MKK study (X. tropicalis). |
|
|
Supp. Fig. S46 High-confidence coding sites in X. laevis. (A) Histogram showing the distribution of deamination rates of the coding sites in X. laevis. (B) Extent of recoding by RNA editing in X. laevis. Non-synonymous A-to-I editing is more prevalent than synonymous A-to-I editing in the frog. (C) Venn diagram showing the number of genes containing non-synonymous or synonymous editing events in X. laevis. (D) Histogram showing the distribution of codon changes due to A-to-I editing. (E) Histogram showing the distribution of amino acid substitutions due to A-to-I editing. (F) Histograms showing the distribution of coding site counts per gene in X. laevis. The left histogram has a bin size of 10, while the right histogram is a zoomed-in graph of the first bin. (G) Example of a gene with multiple coding sites. The coding region of tmem62, which encodes a putative transmembrane protein, contains a cluster of 14 editing sites (highlighted in red). Based on the xenLae2 genome, the coordinates of these ADAR targets are chr8S: 5280508, 5280503, 5280496, 5280494, 5280489, 5280488, 5280486, 5280484, 5280482, 5280481, 5280480, 5280479, 5280478, and 5280467. Importantly, the editing sites are located within a predicted long dsRNA stem. |
|
|
Supp. Fig. S47 High-confidence coding sites in X. tropicalis. (A) Histogram showing the distribution of deamination rates of the coding sites in X. tropicalis. (B) Extent of recoding by RNA editing in X. tropicalis. Non-synonymous A-to-I editing is more prevalent than synonymous A-to-I editing in the frog. (C) Venn diagram showing the number of genes containing non-synonymous or synonymous editing events in X. tropicalis. (D) Histogram showing the distribution of codon changes due to A-to-I editing. (E) Histogram showing the distribution of amino acid substitutions due to A-to-I editing. (F) Histograms showing the distribution of coding site counts per gene in X. tropicalis. The left histogram has a bin size of 10, while the right histogram is a zoomed-in graph of the first bin. (G) Example of a gene with multiple coding sites. The coding region of crkl gene, which encodes a signal transduction factor, contains a cluster of five major editing sites with maximum deamination rates greater than 10% (highlighted in red). Based on the xenTro9 genome, the coordinates of these ADAR targets are chr1:144359885, 144359887, 144359889, 144359895, and 144359899. Importantly, the editing sites are located within a predicted long dsRNA stem. |
|
|
Supp. Fig. S48 Reasons for sites found in one species not detected in the other species. (A) Pie chart summarizing why X. laevis editing sites could not be detected in X. tropicalis. (B) Pie chart summarizing why X. tropicalis editing sites could not be detected in X. laevis. |
|
|
Supp. Fig. S49 Scatterplot showing the editing levels of high-confidence conserved coding sites in Xenopus |
|
|
Supp. Fig. S50 Examination of human CDS sites in Xenopus. (A) Most of the 1,517 human CDS sites could be lifted over to X. laevis coding regions. A sizeable percentage also mapped to intergenic regions, which may contain unannotated exons. (B) Most of the 1,517 human CDS sites could be lifted over to X. tropicalis coding regions. A sizeable percentage also mapped to intergenic regions, which may contain unannotated exons. (C) Comparison of successfully converted X. laevis loci with the original human genes. (D) Comparison of successfully converted X. tropicalis loci with the original human genes |
|
|
Supp. Fig. S51 Developmental editing profiles of conserved coding sites in Xenopus. Heatmaps showing the editing rates of vertebrate conserved coding sites over development for the (A) MK (X. laevis), (B) DR (X. laevis), and (C) MKK (X. tropicalis) studies. |
|
|
Supp. Fig. S52 Editing profile of conserved coding sites in adult tissues of X. laevis. |
References [+] :
Alon,
The majority of transcripts in the squid nervous system are extensively recoded by A-to-I RNA editing.
2015, Pubmed
Alon, The majority of transcripts in the squid nervous system are extensively recoded by A-to-I RNA editing. 2015, Pubmed
Bahn, Accurate identification of A-to-I RNA editing in human by transcriptome sequencing. 2012, Pubmed
Barak, Evidence for large diversity in the human transcriptome created by Alu RNA editing. 2009, Pubmed
Bass, An unwinding activity that covalently modifies its double-stranded RNA substrate. 1988, Pubmed , Xenbase
Bass, A developmentally regulated activity that unwinds RNA duplexes. 1987, Pubmed , Xenbase
Bazak, A-to-I RNA editing occurs at over a hundred million genomic sites, located in a majority of human genes. 2014, Pubmed
Beck, Beyond early development: Xenopus as an emerging model for the study of regenerative mechanisms. 2009, Pubmed , Xenbase
Birk, Temperature-dependent RNA editing in octopus extensively recodes the neural proteome. 2023, Pubmed
Buchumenski, Systematic identification of A-to-I RNA editing in zebrafish development and adult organs. 2021, Pubmed
Buchumenski, Dynamic hyper-editing underlies temperature adaptation in Drosophila. 2017, Pubmed
Burns, Regulation of serotonin-2C receptor G-protein coupling by RNA editing. 1997, Pubmed
Cattenoz, Transcriptome-wide identification of A > I RNA editing sites by inosine specific cleavage. 2013, Pubmed
Cermenati, Lipids in the nervous system: from biochemistry and molecular biology to patho-physiology. 2015, Pubmed
Danecek, High levels of RNA-editing site conservation amongst 15 laboratory mouse strains. 2012, Pubmed
Danecek, Twelve years of SAMtools and BCFtools. 2021, Pubmed
Darty, VARNA: Interactive drawing and editing of the RNA secondary structure. 2009, Pubmed
Deffit, The C. elegans neural editome reveals an ADAR target mRNA required for proper chemotaxis. 2017, Pubmed
De Robertis, Spemann's organizer and self-regulation in amphibian embryos. 2006, Pubmed
Doyle, Genome-wide transcriptomic changes reveal the genetic pathways involved in insect migration. 2022, Pubmed , Xenbase
Duan, Linkage of A-to-I RNA Editing in Metazoans and the Impact on Genome Evolution. 2018, Pubmed
Duan, Adaptation of A-to-I RNA editing in Drosophila. 2017, Pubmed
Eggington, Predicting sites of ADAR editing in double-stranded RNA. 2011, Pubmed
Eisenberg, A-to-I RNA editing - immune protector and transcriptome diversifier. 2018, Pubmed
Elurbe, Regulatory remodeling in the allo-tetraploid frog Xenopus laevis. 2017, Pubmed , Xenbase
Feng, Modeling RNA-Binding Protein Specificity In Vivo by Precisely Registering Protein-RNA Crosslink Sites. 2019, Pubmed
Gabay, Landscape of adenosine-to-inosine RNA recoding across human tissues. 2022, Pubmed
Galarneau, Target RNA motif and target mRNAs of the Quaking STAR protein. 2005, Pubmed
Garrett, RNA editing underlies temperature adaptation in K+ channels from polar octopuses. 2012, Pubmed , Xenbase
Genaro-Mattos, Cholesterol Biosynthesis and Uptake in Developing Neurons. 2019, Pubmed
Gibeaux, Paternal chromosome loss and metabolic crisis contribute to hybrid inviability in Xenopus. 2018, Pubmed , Xenbase
Glotzer, Cyclin is degraded by the ubiquitin pathway. 1991, Pubmed , Xenbase
Goldstein, A-to-I RNA editing promotes developmental stage-specific gene and lncRNA expression. 2017, Pubmed
Graveley, The developmental transcriptome of Drosophila melanogaster. 2011, Pubmed
GURDON, Sexually mature individuals of Xenopus laevis from the transplantation of single somatic nuclei. 1958, Pubmed , Xenbase
Harada, Endoplasmic reticulum stress: a key regulator of the follicular microenvironment in the ovary. 2021, Pubmed
Harland, Formation and function of Spemann's organizer. 1997, Pubmed
Harland, Xenopus research: metamorphosed by genetics and genomics. 2011, Pubmed , Xenbase
Hellsten, The genome of the Western clawed frog Xenopus tropicalis. 2010, Pubmed , Xenbase
Higuchi, Point mutation in an AMPA receptor gene rescues lethality in mice deficient in the RNA-editing enzyme ADAR2. 2000, Pubmed
Hoopengardner, Nervous system targets of RNA editing identified by comparative genomics. 2003, Pubmed
Hsiao, RNA editing in nascent RNA affects pre-mRNA splicing. 2018, Pubmed
Huang, Dual role for the unfolded protein response in the ovary: adaption and apoptosis. 2017, Pubmed
Hussain, Role of cholesterol and sphingolipids in brain development and neurological diseases. 2019, Pubmed
Hwang, Dynamic regulation of RNA editing in human brain development and disease. 2016, Pubmed
Karpinka, Xenbase, the Xenopus model organism database; new virtualized system, data types and genomes. 2015, Pubmed , Xenbase
Kawahara, Redirection of silencing targets by adenosine-to-inosine editing of miRNAs. 2007, Pubmed
Kent, The human genome browser at UCSC. 2002, Pubmed
Konen, A new mouse line with reduced GluA2 Q/R site RNA editing exhibits loss of dendritic spines, hippocampal CA1-neuron loss, learning and memory impairments and NMDA receptor-independent seizure vulnerability. 2020, Pubmed
Korade, Lipid rafts, cholesterol, and the brain. 2008, Pubmed
Kusano, Acetylcholine receptors in the oocyte membrane. NULL, Pubmed , Xenbase
Lev-Maor, RNA-editing-mediated exon evolution. 2007, Pubmed
Licht, A high resolution A-to-I editing map in the mouse identifies editing events controlled by pre-mRNA splicing. 2019, Pubmed
Liscovitch-Brauer, Trade-off between Transcriptome Plasticity and Genome Evolution in Cephalopods. 2017, Pubmed
Lo Giudice, Investigating RNA editing in deep transcriptome datasets with REDItools and REDIportal. 2020, Pubmed
Lorenz, ViennaRNA Package 2.0. 2011, Pubmed
Miledi, Properties of acetylcholine receptors translated by cat muscle mRNA in Xenopus oocytes. 1982, Pubmed , Xenbase
Mitros, A chromosome-scale genome assembly and dense genetic map for Xenopus tropicalis. 2019, Pubmed , Xenbase
Mudunuri, bioDBnet: the biological database network. 2009, Pubmed
Murray, Cyclin synthesis drives the early embryonic cell cycle. 1989, Pubmed , Xenbase
Murray, The role of cyclin synthesis and degradation in the control of maturation promoting factor activity. 1989, Pubmed , Xenbase
Neeman, RNA editing level in the mouse is determined by the genomic repeat repertoire. 2006, Pubmed
Nguyen, Deep transcriptome profiling reveals limited conservation of A-to-I RNA editing in Xenopus. 2023, Pubmed , Xenbase
Niescierowicz, Adar-mediated A-to-I editing is required for embryonic patterning and innate immune response regulation in zebrafish. 2022, Pubmed
Owens, Measuring Absolute RNA Copy Numbers at High Temporal Resolution Reveals Transcriptome Kinetics in Development. 2016, Pubmed , Xenbase
Peng, Comprehensive analysis of RNA-Seq data reveals extensive RNA editing in a human transcriptome. 2012, Pubmed
Pertea, GFF Utilities: GffRead and GffCompare. 2020, Pubmed
Peshkin, On the Relationship of Protein and mRNA Dynamics in Vertebrate Embryonic Development. 2015, Pubmed , Xenbase
Picardi, Profiling RNA editing in human tissues: towards the inosinome Atlas. 2015, Pubmed
Picardi, REDItools: high-throughput RNA editing detection made easy. 2013, Pubmed
Pinto, Mammalian conserved ADAR targets comprise only a small fragment of the human editosome. 2014, Pubmed
Pinto, Human cancer tissues exhibit reduced A-to-I editing of miRNAs coupled with elevated editing of their targets. 2018, Pubmed
Porath, A genome-wide map of hyper-edited RNA reveals numerous new sites. 2014, Pubmed
Porath, Massive A-to-I RNA editing is common across the Metazoa and correlates with dsRNA abundance. 2017, Pubmed , Xenbase
Pownall, Transcriptome of Xenopus andrei, an octoploid frog, during embryonic development. 2018, Pubmed , Xenbase
Quinlan, BEDTools: a flexible suite of utilities for comparing genomic features. 2010, Pubmed
Ramaswami, Accurate identification of human Alu and non-Alu RNA editing sites. 2012, Pubmed
Ramaswami, Identifying RNA editing sites using RNA sequencing data alone. 2013, Pubmed
Rebagliati, Antisense RNA injections in fertilized frog eggs reveal an RNA duplex unwinding activity. 1987, Pubmed , Xenbase
Reed, The organization of 3' splice-site sequences in mammalian introns. 1989, Pubmed
Ritchie, limma powers differential expression analyses for RNA-sequencing and microarray studies. 2015, Pubmed
Rodriguez, Nascent-seq indicates widespread cotranscriptional RNA editing in Drosophila. 2012, Pubmed
Roth, Genome-wide quantification of ADAR adenosine-to-inosine RNA editing activity. 2019, Pubmed
Rueter, Regulation of alternative splicing by RNA editing. 1999, Pubmed
Sakurai, A biochemical landscape of A-to-I RNA editing in the human brain transcriptome. 2014, Pubmed
Session, Genome evolution in the allotetraploid frog Xenopus laevis. 2016, Pubmed , Xenbase
Shoshan, Adaptive Proteome Diversification by Nonsynonymous A-to-I RNA Editing in Coleoid Cephalopods. 2021, Pubmed
Sommer, RNA editing in brain controls a determinant of ion flow in glutamate-gated channels. 1991, Pubmed
Soneson, Differential analyses for RNA-seq: transcript-level estimates improve gene-level inferences. 2015, Pubmed
St Laurent, Genome-wide analysis of A-to-I RNA editing by single-molecule sequencing in Drosophila. 2013, Pubmed
Tan, Dynamic landscape and regulation of RNA editing in mammals. 2017, Pubmed
Tan, RNA sequencing reveals a diverse and dynamic repertoire of the Xenopus tropicalis transcriptome over development. 2013, Pubmed , Xenbase
Tang, Cis- and trans-regulations of pre-mRNA splicing by RNA editing enzymes influence cancer development. 2020, Pubmed
Vaquero-Garcia, A new view of transcriptome complexity and regulation through the lens of local splicing variations. 2016, Pubmed
Wagner, A double-stranded RNA unwinding activity introduces structural alterations by means of adenosine to inosine conversions in mammalian cells and Xenopus eggs. 1989, Pubmed , Xenbase
Wahlstedt, Large-scale mRNA sequencing determines global regulation of RNA editing during brain development. 2009, Pubmed
Wang, Requirement of the RNA editing deaminase ADAR1 gene for embryonic erythropoiesis. 2000, Pubmed
Wang, RNA binding candidates for human ADAR3 from substrates of a gain of function mutant expressed in neuronal cells. 2019, Pubmed
Wang, Variant phasing and haplotypic expression from long-read sequencing in maize. 2020, Pubmed
Washburn, The dsRBP and inactive editor ADR-1 utilizes dsRNA binding to regulate A-to-I RNA editing across the C. elegans transcriptome. 2014, Pubmed
Yablonovitch, Regulation of gene expression and RNA editing in Drosophila adapting to divergent microclimates. 2017, Pubmed
Yanai, Mapping gene expression in two Xenopus species: evolutionary constraints and developmental flexibility. 2011, Pubmed , Xenbase
Yu, The Landscape of A-to-I RNA Editome Is Shaped by Both Positive and Purifying Selection. 2016, Pubmed
Zhang, Novel Data Transformations for RNA-seq Differential Expression Analysis. 2019, Pubmed
Zhao, CrossMap: a versatile tool for coordinate conversion between genome assemblies. 2014, Pubmed
Zhao, Profiling the RNA editomes of wild-type C. elegans and ADAR mutants. 2015, Pubmed
