Click here to close
Hello! We notice that you are using Internet Explorer, which is not supported by Xenbase and may cause the site to display incorrectly.
We suggest using a current version of Chrome,
FireFox, or Safari.
???displayArticle.abstract???
A recent study revealed that the loss of Deup1 expression does not affect either centriole amplification or multicilia formation. Therefore, the deuterosome per se is not a platform for amplification of centrioles. In this study, we examine whether gain-of-function of Deup1 affects the development of multiciliated ependymal cells. Our time-lapse study reveals that deuterosomes with an average diameter of 300 nm have two different fates during ependymal differentiation. In the first instance, deuterosomes are scattered and gradually disappear as cells become multiciliated. In the second instance, deuterosomes self-organize into a larger aggregate, called a deuterosome cluster (DC). Unlike scattered deuterosomes, DCs possess centriole components primarily within their large structure. A characteristic of DC-containing cells is that they tend to become primary ciliated rather than multiciliated. Our in utero electroporation study shows that DCs in ependymal tissue are mostly observed at early postnatal stages, but are scarce at late postnatal stages, suggesting the presence of DC antagonists within the differentiating cells. Importantly, from our bead flow assay, ectopic expression of Deup1 significantly impairs cerebrospinal fluid flow. Furthermore, we show that expression of mouse Deup1 in Xenopus embryos has an inhibitory effect on differentiation of multiciliated cells in the epidermis. Taken together, we conclude that the DC formation of Deup1 in multiciliated cells inhibits production of multiple centrioles.
Fig. 1. Two different patterns of Deup1 protein form and aggregate in primary ependymal cells.(A) Schematic diagram illustrating the culture of primary ependymal cells using mouse brain LW at P1 or P2. LW, lateral wall; FBS, fetal bovine serum. (B) Live imaging analysis of cells expressing Deup1. The time-lapse confocal microscope was used to capture images every 15 min of cells with GFP-positive deuterosome-like structures. Scale bar = 1 µm. (C and D) Analysis of the colocalization of GFP-Deup1 puncta with other centriole markers, Centrin, SAS-6, and CP110. The Deup1 puncta are distributed as deuterosome-like structures (SDs) or clustered as much larger aggregates (DCs). The images were taken using a confocal microscope at differentiation day 5 (dd5). Scale bar = 2 µm. SDs, scattered deuterosomes; DCs, deuterosome clusters.
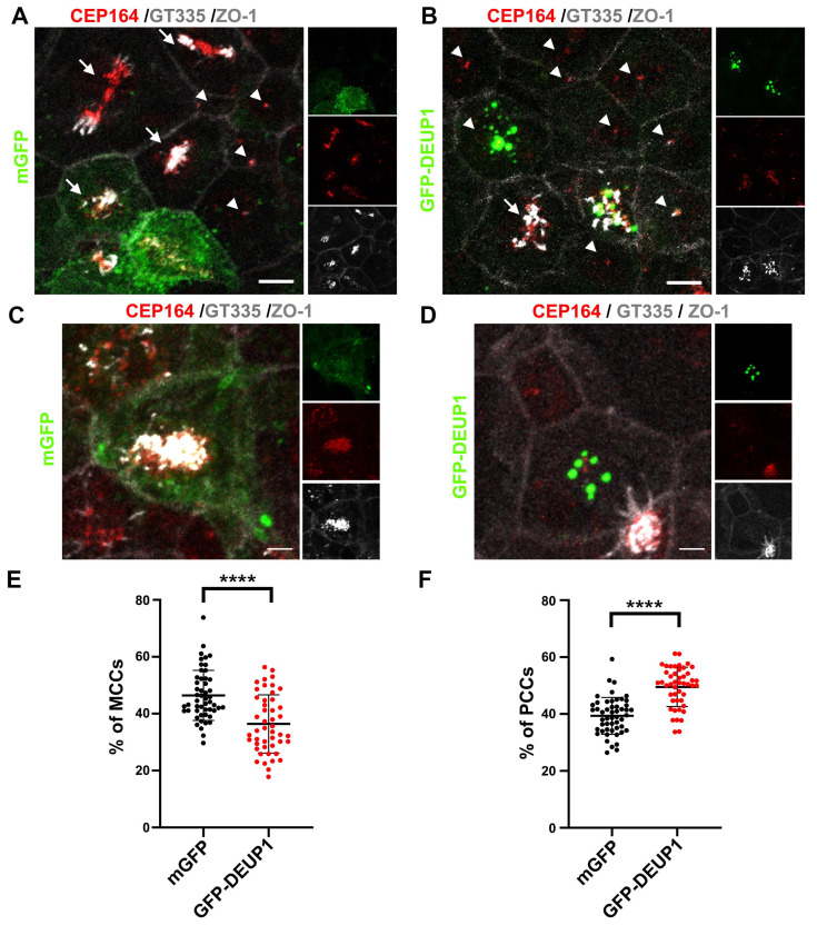
Fig. 2. Gain-of-function of Deup1 inhibits the differentiation of ependymal precursor cells into multiciliated cells in vitro.(A and B) Confocal microscopy analysis of ependymal cells at differentiation day (dd) 14. Transfected cells with mGFP or GFP-Deup1 were analyzed with GFP signals in green, BBs with CEP164 in red, cilia with GT335 in gray, and cell boundaries with ZO-1 in gray. The right panel shows each fluorescence at a low magnification. Scale bars = 10 µm. (C and D) Representative images of transfected cells showing BBs (red, CEP164) and cilia (gray, GT335). It is noteworthy that most of the Deup1 transfected cells had GFP-positive DCs at this stage of differentiation. Scale bars = 5 µm. (E and F) MCCs and PCCs were quantified in each field regardless of GFP signal. The data are presented as mean ± SD. For the mGFP control arm, n = 51 fields were collected from 12 plates; for the GFP-Deup1 group, n = 47 fields were collected from 11 plates. The data were compared using a two-tailed t-test. ****P < 0.0001. BBs, basal bodies; DCs, deuterosome clusters; MCCs, multiciliated cells; PCCs, primary ciliated cells.
Fig. 3. Deuterosomes are transiently present in differentiated ependymal cells in vivo.(A and C) Whole mount staining of LWs using Deup1, SAS6, and ZO-1 antibodies at P2. Scale bars = 2 µm. (B and D) LW associated SDs and DCs were quantified in each field from mice at P1, P4, P5, P13, and P26. SD-positive cells increased up to 25.95% at P5 and no longer existed for the P26 samples. A very small number of DC-positive cells were observed at P4, reaching 3.65% in the counted. The data are presented as mean ± SD. (E and F) Whole mount staining of LWs for Deup1 and Centrin (top panels) or Deup1 and SAS6 (bottom panels). To mark the boundary of each cell, staining with ZO-1 antibody (green) was performed. Scale bar = 2 µm. LW, lateral wall; SDs, scattered deuterosomes; DCs, deuterosome clusters.
Fig. 4. Deup1 expression in ependymal tissue disrupts ependymal differentiation to multiciliated cells (MCCs).(A) Schematic illustration of an in utero electroporation (IUE) experiment. In the lateral wall (LW) region marked with green color, GFP is abundantly observed in the region analyzed. A, anterior; P, posterior. (B) Whole mount staining of electroporated LWs using Deup1, CEP164, and ZO-1 antibodies at P5. mGFP-transfected cells showed a broad pattern of green signal within each cell, while GFP-Deup1 transfected cells showed distinct GFP-positive deuterosome clusters (DCs). Scale bars = 5 µm. (C) The data presented in B were used to calculate the percentage of cells with GFP-positive DCs in each microscopic field. In the mGFP group, 35 GFP-positive cells from two injected mice were analyzed; in the GFP-Deup1 group, 80 GFP-positive cells from three injected mice were analyzed. The data are presented as mean ± SD. ****P < 0.0001. (D) Fluorescent images of the electroporated LWs at P30 at low magnification. In contrast to the mGFP signals in control cells, GFP signals were barely visible in the LWs electroporated with GFP-Deup1 (top panel). Scale bar = 1 mm. Furthermore, whole mount staining of LWs using CEP164 (red) and β-catenin (gray) antibodies also revealed an identical result (bottom panel). Scale bar = 10 µm. (E) Images of normal or abnormal basal body (BB) patches in LWs electroporated with GFP-Deup1. (F) A quantitative analysis was performed on the percentage of cells with abnormal BB patches. The GFP control group had 5.76% of cells with defective BB patches, while the GFP-DEUP1 group had 9.33% of cells. The data are presented as mean ± SD. *P < 0.05. (G) Confocal microscopic image of CEP164 and β-catenin staining. Scale bars = 10 µm. (H and I) The numbers of primary ciliated cells (PCCs) and MCCs were determined based on their CEP164 staining and normalized by the total number of cells in each field. Note that cells with an abnormal BB patch were not included for PCC or MCC counts. The data are presented as mean ± SD. **P < 0.01, ****P < 0.0001. For the mGFP group, n = 48 fields from 5 mice, and for the GFP-DEUP1 group, n = 105 fields from 11 mice were examined.
Fig. 5. Ectopic expression of Deup1 impairs the normal flow of cerebrospinal fluid in the ependymal tissue.(A) Diagram depicts the movement of fluorescent beads (green). In this illustration, the flow of beads is in the posterior-medial (PM) direction, right behind the adhesion area (shown in gray). A, anterior; P, posterior; D, dorsal; V, ventral. (B) A high-speed video imaging analysis of each fluorescent bead at different time points. In the mGFP group, each bead is represented by an arrowhead of a different color; similarly, in the GFP-DEUP1 group, each bead is marked with an arrow of a different color. (C) A single image was generated by merging 17 consecutive frames taken at 200 ms intervals. Scale bars = 100 µm (B and C). (D) The speed of each microbead was calculated. The data are presented as mean ± SD. ****P < 0.0001. For the mGFP group, n = 56 beads from 6 mice; for the GFP-DEUP1 group, n = 88 beads from 8 mice.
Fig. 6. Ectopic expression of Deup1 in Xenopus laevis disrupts the differentiation of multiciliated cells (MCCs) in the epidermis.(A) The diagram shows the overall morphology of various Xenopus embryos at stage 32 after injection of the indicated RNAs. Embryos that were morphologically normal were selected for further immunostaining in this study. Scale bar = 1 mm. (B) This diagram illustrates the region in which differentiated MCCs were analyzed. (C) Whole embryos were immunostained for acetylated tubulin and ZO-1, which serve as markers of multicilia and cell boundaries, respectively. The number on top of each panel represents an independent embryo for each group injected. Scale bar = 50 µm. (D) The number of MCCs in each field was calculated and then expressed as a percentage after dividing by the total number of cells. The data are presented as mean ± SD. **P < 0.01. The total number of embryos analyzed for each injection group was 11.
Al Jord,
Centriole amplification by mother and daughter centrioles differs in multiciliated cells.
2014, Pubmed
Al Jord,
Centriole amplification by mother and daughter centrioles differs in multiciliated cells.
2014,
Pubmed Anderson,
The formation of basal bodies (centrioles) in the Rhesus monkey oviduct.
1971,
Pubmed Banizs,
Dysfunctional cilia lead to altered ependyma and choroid plexus function, and result in the formation of hydrocephalus.
2005,
Pubmed Bienz,
beta-Catenin: a pivot between cell adhesion and Wnt signalling.
2005,
Pubmed Breslow,
Mechanism and Regulation of Centriole and Cilium Biogenesis.
2019,
Pubmed Delgehyr,
Ependymal cell differentiation, from monociliated to multiciliated cells.
2015,
Pubmed Dirksen,
Centriole morphogenesis in developing ciliated epithelium of the mouse oviduct.
1971,
Pubmed Fliegauf,
When cilia go bad: cilia defects and ciliopathies.
2007,
Pubmed Gomperts,
Foxj1 regulates basal body anchoring to the cytoskeleton of ciliated pulmonary epithelial cells.
2004,
Pubmed Gonzalez-Mariscal,
Tight junction proteins ZO-1, ZO-2, and occludin along isolated renal tubules.
2000,
Pubmed Kim,
Multicilin and activated E2f4 induce multiciliated cell differentiation in primary fibroblasts.
2018,
Pubmed Klos Dehring,
Deuterosome-mediated centriole biogenesis.
2013,
Pubmed
,
Xenbase Matsuda,
Controlled expression of transgenes introduced by in vivo electroporation.
2007,
Pubmed Mercey,
Massive centriole production can occur in the absence of deuterosomes in multiciliated cells.
2019,
Pubmed
,
Xenbase Mercey,
Dynamics of centriole amplification in centrosome-depleted brain multiciliated progenitors.
2019,
Pubmed Mirvis,
Cilium structure, assembly, and disassembly regulated by the cytoskeleton.
2018,
Pubmed Mirzadeh,
The subventricular zone en-face: wholemount staining and ependymal flow.
2010,
Pubmed Mitchell,
A positive feedback mechanism governs the polarity and motion of motile cilia.
2007,
Pubmed
,
Xenbase Nanjundappa,
Regulation of cilia abundance in multiciliated cells.
2019,
Pubmed Ohata,
Loss of Dishevelleds disrupts planar polarity in ependymal motile cilia and results in hydrocephalus.
2014,
Pubmed Park,
Ependymal Cells Require Anks1a for Their Proper Development.
2019,
Pubmed Redmond,
Development of Ependymal and Postnatal Neural Stem Cells and Their Origin from a Common Embryonic Progenitor.
2019,
Pubmed Revinski,
CDC20B is required for deuterosome-mediated centriole production in multiciliated cells.
2018,
Pubmed
,
Xenbase Ryu,
The molecular dynamics of subdistal appendages in multi-ciliated cells.
2021,
Pubmed
,
Xenbase Shahid,
Emerging Picture of Deuterosome-Dependent Centriole Amplification in MCCs.
2018,
Pubmed Sir,
A primary microcephaly protein complex forms a ring around parental centrioles.
2011,
Pubmed Spassky,
The development and functions of multiciliated epithelia.
2017,
Pubmed Spassky,
Adult ependymal cells are postmitotic and are derived from radial glial cells during embryogenesis.
2005,
Pubmed Umair,
Goosecoid Controls Neuroectoderm Specification via Dual Circuits of Direct Repression and Indirect Stimulation in Xenopus Embryos.
2021,
Pubmed
,
Xenbase Vladar,
Molecular characterization of centriole assembly in ciliated epithelial cells.
2007,
Pubmed Weibel,
Primary culture of rat ependymal cells in serum-free defined medium.
1986,
Pubmed Winey,
Centriole structure.
2014,
Pubmed Wloga,
Posttranslational Modifications of Tubulin and Cilia.
2017,
Pubmed Zhao,
Parental centrioles are dispensable for deuterosome formation and function during basal body amplification.
2019,
Pubmed Zhao,
The Cep63 paralogue Deup1 enables massive de novo centriole biogenesis for vertebrate multiciliogenesis.
2013,
Pubmed
,
Xenbase